Fórum témák
» Több friss téma |
Fórum » Csöves erősítő készítése
Ne feledd betartani a fórum viselkedési szabályait, és a topik megmaradásának feltételeit. [link]
A téma átmenetileg fagyasztva lett, hozzászólni nem tudsz!
Ez sem egy rossz olvasmány.
Megkövetlek. Fogtam, elővettem és megnéztem. Tényleg ott a feszültség. Ennek ellenére nem rossz az érték a 82-esnél, majdnem ECC83-nak megfelelő (persze az Au kisebb).
Szia! Beleolvastam pár link-be. Ez az anódkövető a katódkövető alternatívája volna. A lényege: visszacsatol az anódból a rácsra. Miért jó ez? Jobb tápzajelnyomás, az erősítés egységnyinél nagyobb lehet, nem alakulhat ki kritikus potenciál különbség a fűtőszál és a katód között. Velejárója, hogy fázist fordít. Hátránya a kisebb bemeneti impedancia.
A cső alapkacsolások közül azért a földelt katódoshoz sorolnám. (Nem érzem OFF-nak, ha az lenne kéretik szürkíteni.)
Ugye ha a rácson nincs fesz akkor lassítja az elektronok áramlását, ha van akkor meg már gyorsítja, ezzel növeli az erősítést, mármint a könyvemben ezt írják
Pontosabban, ha a rácson nincs feszültség, (a katódhoz képest nulla volt van) akkor olyan, mimtha ott sem lenne. Ha a katódhoz képest negatív feszültségen van, akkor csökkenti az elektronok áramlását, ha pozitívon, akkor növeli. Ennek így még eddíg semmi köze az erősítéshez, az erősítés az ezen hatásnak pontról pontra felvett karakterisztikájának a meredeksége. Ez a karakterisztika (Ug - Ia) ha megnézel egy cső katalógusában levő jelleggörbét, láthatod, hogy ez, és ezzel az erősítés is jelentősen munkapont függő. Ez a vezérlő, első rácsra vonatkozik. A többi rács hatásánál figyelembe kell venni a mellette levő elektródák potenciálját.
Több gitáros oldalon is találtam már utalásokat arra, hogy régi csöves rádióból egész jó hangú (bár kis teljesítményű, de ez most nem is számít) gitárerősítőt lehet készíteni.
Ha így van, mik a kritériumok a rádiónál, és milyen átalakítások lennének szükségesek? A hozzászólás módosítva: Szept 6, 2012
Rádióból ??? :O Nemtudom hogy lehet abból gitárerősítőt, inkább a trafót lehet belőlük kioperálni.
Én sem tudom, ezért kérdeztem.
Pár helyen konkrét típust is írtak, pl. Orion Pacsirta vagy RFT Havel.
Hát ha úgy nézzük, a trafók jók belőlük, de mondjuk egy kiszáradt elkót nemigen szednék ki belőlük...
Szia/sztok!
Próbáltam beállítani úgy ahogyan mondtad, katód föld között 400-500mV-ot belőni. 400 körül nagyon rossz volt ciccegett mreg gerjedt olyan 500-600mV között volt hallgatható de ott sem jó.Ahogy tekertem feljebb a potikat úgy fogyott a tápból a fesz. Nincs véletlen szegedi vagy környéki fórumtárs akivel összedughatnánk a fejünket? Több szem többet lát és fül hall.
Ciccegett meg gerjedt ? A ciccegett azt nem tudom milyen lehet
A gerjedés azt jelenti, hogy levett potinál valamilyen hang jött ki az erősítőből? Ez egy magas hang? A műszereden nincs frekimérő? Egy oszcilloszkóp lenne a legjobb. Erről nem csináltál videót? Nem cseréltél valamit össze, pl, a 2 UL kivezetést nem cserélted véletlen fel. Vagy akár egy UL kivezetést egy anód kivezetéssel. Gondolom a visszacsatolást nem kötötted be rosszul, mert az nagyon gerjedne, de egy próbát lehetne vele tenni, hogy kikötöd. Az erősítés egy kicsit meg fog nőni, de ki lehet vele lőni azt a hibát, hogy a VCS okozza a gerjedést. Az áramkört átnézted azóta, hogy minden úgy van ahogy a rajzon van? A másik csatorna is kész van? Az is ezt csinálja?
Én hogy megnyugtassam a lelkem, még a kimenőt is megmérném.
Pl. úgy hogy 10 V körüli váltófeszt kötnék a szekunder tekercsre. Majd méregetném a primer tekercs kivezetéseit. A1-A2 Itt lehet a legnagyobb feszkót mérni. (Számítható az áttétel a fesz adatokból) A1-UL1, A1-táp, A1-UL2, A1-A2. Ebben a sorrendben egyre nagyobb feszültségeket kellene mérni. Aztán jöhet a szimmetria: Táp-UL1 = Táp-UL2,, Táp-A1 = Táp-A2. (Táp-A1)+(Táp-A2)=A1-A2
Ha ilyen méricskére adod a fejed, akkor csak óvatosan. Tehát nem kézzel fogd a kivezetéseknek a mérőcsúcsot, mert - áttételtől függően- 250- 300 V is megjelenhet pl. az A1-A2 között.
A hozzászólás módosítva: Szept 6, 2012
És ha mérsz, minden mérővezeték legyen 400V és akár többre készítve.
Sziasztok! Szeretnék egy kis segítséget kérni. Hozzám került egy csöves marshall erősítő az 1970-es évekből való. Belül elég nagy káosszal, az eredeti kapcsolási rajz szerint helyreállítottam de torz hangja van az első perctől kezdve, hiába raktam helyre mindent a torzítás megmaradt. Olyan mintha a hangszóró központja elmenne és súrol zizeg. Vagy egy nagyon rossz gitár torzítót használnék. Az erősítő csatornái tiszták nincs benne torzító szóval ez nem elfogadható.
Leválasztottam az első két előfok csövet és az eq-t meghajottam simán csak a végokot akkor is meg van a torzítás szóval a végében lehet a hiba. Több csőpárt is kipróbáltam jó csöveket mindegyiknél ugyanúgy ugyanolyan torz hang van. A munkapont rendben van. még annyit figyeltem meg hogy túl nagyot szól alig tudom megmozdítani a hangerő potmétereket azonnal hatalmasat szól. Mindent 3x átnéztem már minden alkatrész rendben van. Az egyetlen eltérés hogy nem az erdeti trafó készlet van benne. De ugyan úgy 70-as évek beli Laney csöves erősítőből vannak Partrdige Ltd. készlet. A kimenő ugyan úgy 50W-os és el 34-hez készült a két erősítő szinte megegyezik az előfok tér el minimálisan. Elvileg ez nem okozhatna gondot. Tudna valaki segíteni mit nézzek meg vagy mi okozhat ilyen jelenséget? Itt az eredeti Marshall kapcsolási rajz. http://www.amparchives.com/album/Marshall/Schematics%20&%20Layouts/...g.html És itt a Laney aminek a trafói átkerültek: http://www.prowessamplifiers.com/schematics/images/klipp_60.jpg A hozzászólás módosítva: Szept 7, 2012
Sziasztok! Szépen szól a PCL86SE deszkán. Most már sztereoban. Viszont az egyik cső (a sorba kapcsolt második cső) mintha egy hangyányit halványabban izzana. Hogyan kell "párba válogatni" a csöveket? A fütőszál ellenállását kell mérni ,és összehasonlítani? Amúgy a fütés sem egészen oké,mert egy képkimenő trafó szolgáltatja,amelynek szekundere 34V-ot ad le üresen,de a rá sorba kapcsolt fütőszálak esetén ez az érték leesik 24V körüli értékre. Amely ugye egy cső esetén kb:12V. Ez már "aláfütés" lehet. A hangzáson viszont nem veszek észre semmit.. nagyon jól szól. 2x4 ohmon.
A csövek párba válogatása mást jelent általában. PP (ellenütemű) erősítőknél kell párba válogatni a végcsöveket hogy egyformán viselkedjenek. Sorba kötött P-s csövek fűtésénél nem is annyira a feszültség számít hanem hogy az átfolyó áram 300mA legyen. Nálad nem lesz annyi mert nagyon leesik a fűtőtrafó feszültsége terhelésnél.
Szia! Értem.. akkor sorba kötök egy ampermérőt,és meglesem hogy mennyi az annyi. Amúgy ha a 6 ohm-os 12,5W-os RFT hangszóróból lenne még egy,akkor igencsak nem lehetne meglenni a házban sem,nem hogy a szobában.. Iszonyat hangosan és tisztán szól nagy hangerőn is. El sem hinném hogy ez 2-3W oldalanként. Komolyan nem lehet meglenni mellette,ha odahúzom.
Nagyon kevéske brumm van benne.. amely teljesen levett hangerőnél hallható csak. Szinte semmi. A pacsirta trafó megoldja majd ezt a dolgot is,de sokkal inkább biztonságosabb lesz,mert ez csak egy klasszikus fekete-fehér tévéből ismeretes "hálózati táp". Ui:8 ohm-os hangfalakkal vajon hogy érezné magát? Ezek tv kimenők,amelyek Orion Orpheusban (AT1461) voltak. A csöves tévékben pedig mindíg 4 ohm-os hangszórók dolgoztak.
A legjobban egy csőmérővel tehetnéd meg, ha visszamész 30 évet az időben , akkor a postán megcsinálják ingyen
A hozzászólás módosítva: Szept 7, 2012
Majd hétfőn odaállítok hogy :"úgy tudom van ilyen szolgáltatásuk,és igénybe szeretném venni"
ÁÁ , szerintem már leszerelték ezeket
Csak viccelek.. de talán még porosodik a raktárban egy kettő.. Persze azt sem tudják már hogy mi volt az. (Amúgy én 29 vagyok)
A hozzászólás módosítva: Szept 7, 2012
Kérdezd meg, max hülyének néznek, de legalább megtudtad
Azt hogy hülyének néznek?
Jól van nem baromkodom, mert OFF-ért kirakják a szüröm. Amúgy ja simán megkérdem,majd valamelyik helyes postáskisasszonyt
Sziasztok!
Ma nem tudtam méricskélni, de holnap szakítok rá időt és nekifogok. Kimenőket megnéztem, jól kötöttem be. Visszacsatolás nélkül hangosabb, de ugyan úgy cicceg. Holnap ahogy végeztem jelentkezek. Sziasztok! Már elgondolkodtam a jolidán... A hozzászólás módosítva: Szept 7, 2012
Én meg is mérném, azt, hogy trafó kivezetései tényleg a leírtak szerint vannak-e kihozva. Erről jut eszembe, akitől vetted a kimenőket, ő is szegedi, nem próbáltad még megkeresni segítség ügyében?
Sziasztok!
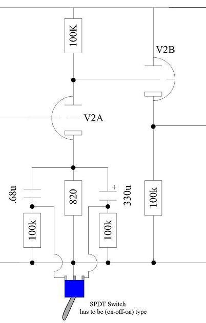
Építgetek egy JCM800 előfokot, amit APX 100-al fogok használni. Találtam a neten egy képet. Ez mit csinál az előfokban? Érdemes kipróbálni?
Így van jó helyen...
Szia! A mért értékek a leírtak alapján: Fűtés 2 végcső 6,4V két perc után 6,4V 4 cső 6,3V Negatív előfesz üres -115V rajta -85V Legnagyobb kitérítésre állítva V3 -77V; V4 -77V minimum -39V Anód 566V és 8,9... 9mA A fázisfordítókra és az elő csövekre most nem jutott idő.
Most teljesen átnéztem mindent és arra jutottam, hogy a kimenő a rajzon 4,2K míg az enyém 6kohm.
Az lehet gond?
Nem hinném, hogy ez okozza a gerjedést. Sőt a nagyobb tápfesz miatt talán jobb is. Az viszont érdekes próba lenne, hogy kisebb tápfeszről működtetni a cuccot. Mondjuk 420 V-ról. Hátha a JJ-k nem teljesen tudják a katalógus szerinti adatokat. Ugye 600 V-ot el kellene viselnie a G2 rácson, Te meg azért elég közel kerültél hozzá.
|
Bejelentkezés
Hirdetés |




