Fórum témák
» Több friss téma |
Sohasem használtam 1.3 A tól nagyobb áramot.Nekem és a barátaimnak is megfelel 2x5 W körüli Power.Már sokat hallgattunk hangos zenét,most jó és finom és minőségű következik.
Ma meghallgattam a rendes hangládámmal ezt a kis erőlködőt. De mivel nem találtam elégségesnek a hangerőt, nem fogom befejezni. Persze ez csak a hangszóróim hibája.
Azt hiszem, hogy eladom a paneleket, ha sikerül.
Egyszerű zenehallgatásra sem elég ?
A hangja hogy tetszik? Nekem kb max 1/4 hangerő elég.
Altalában hangosan hallgatok zenét. Es mivel játszok is (drum and bass) kell a hangerő. A hangja az nagyon jó! Azal nem lenne gond.
A kór jó megnyugodtam, de tapasztaltabb lettél és tudod mennyire elég 10w.
Valamint elgondolkodtatóztató nem-e hangfalat kéne cserélni ?
Igen, most már tudom! A ládák is eladóak
Igen, a zene dinamikájáról nem szabad megfeledkezni. Adott zenei átlagteljesítmény mellett ott még vannak 4x 5x akkora csúcsok, amit a végfoknak fulladás és torzítás nélkül le kell tudni adni. Tehát egy 10W-os végfok 2-2,5W-al hallgatható jó minőségben, ami szobába általában elég. Pufogtatáshoz nagyobb teljesítmény kell. :yes:
Ne gondold, hogy a nagy érzékenységű hangszórók (ezeket hívják jó hatásfokúnak) minden igényt kielégítőek. Ezek egyszer se biztos, hogy jól is szólnak. Éppen abban van a bűbáj, mennyire jól sikerül elérni a még jó hangzást és a még jó hatásfokot. A pár 100Hz alatti hangokhoz igenis teljesítmény kell, méghozzá jó sok.
Pl. a szóló-gitárosok azért szokták a mellüket döngetni, hogy az ő 50W-os kombójuk az úgy szól mint másnál a 200W, mert nekik nincs sévszélesség igényük, tehet mehet bele a nagy hatásfokú hangszóró is. Ha lemondunk a 250Hz alatti részről, akkor az más helyzetet teremt.
Nálam nincs semmi extra hangszóró , ősrégi HS280 -ak vannak és a JLH az szépen elboldogul velük azt is mondhatnám tekintélyes hangerőt produkál egy 4x4 méteres helyiségben / műhelyeben /
Jó tudom van akinek a több száz Watt is kevés ... Kicsit haladtam a dobozolás terén , felkerültek az oldallapok , már csak a fedlap hiányzik . JLH dobozolás .
Nos elkészült a vas , a hangzása a végleges beállítással igen megnyerő , hallgatgatom tesztelgetem .
Öszz kép. A homály az az üveg , barna árnyalata végett van , sajnos nem vagyok profi fotós .
[OFF]Nem igaz, hogy nem akadt egy kis ízléses halasi csipke a tetejére. Vagy belül stilizált, szárított aranyhalakkal is jól mutatna.
Grat....és bocs.
Ha - ha ez jó tetszik, élőben nem vészesen jól néz ki / legalább is nekem tetszik van természetesen rajt olyan amit már most másképp csináltam volna de már nincs idő a módosításra .Az AAET -en élőben megtekinthető , hallgatható is lessz , szept 08. -án.
Az előlapot mi tartja a helyén? Nem fedeztem fel semmiféle látszó rögzítési módot.
Mindent részletesen nem fotozok , egyébként nagyon egyszerű az előlap felfogatása .
semmi extra nincs benne csak elvan rejtve illetve úgy van kitalálva hogy ne látszódjon.
Aha, hát ezért védted annyira azt a bizonyos kapcsolót! :yes: Nagyon szép lett, irigylem a türelmed. Ha lesz lehetőséged, akkor szerezz egy polárszűrőt a fényképeződre, azzal lehet üveg alá is tükröződésmentesen fényképezni.
András
A kapcsoló ügye nálam szent dolog és nem szeretnék ebből senkinek kellemetlenséget okozni , így ugorjunk eggyet [OFF] erősen gondolkodom egy normális foto masinán ?
Használtan lassan bagóért lehet venni tükrös gépeket, azokkal azért sok mindent meg lehet oldani, bár optikákra sokat el lehet költeni.
Sziasztok!
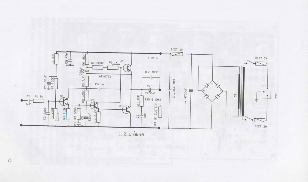
Régóta piszkálja a fantáziámat egy A osztályú erősítő utánépítése.Szerintem a Jhl lenne a legalkalmasabb erre a célra. Első körben költeni nem akarok különösebben rá csak egy próbát szeretnék tenni és a meglevő alkatrészeimet szeretném fölhasználni. Egyelőre relatív kissebb teljesítmény is elég lenne. Kíváncsi lennék a hangjára. Azt olvastam hogy annyira nem kényes az alkatrészekre tehát bizonyos kompromisszumokkal sokféle alkatrészből meg lehet építeni /gondolok itt a tranyókra/.A végtranyók amiket fel tudnék használni BD911-esek. Kitudna esetleg valaki segíteni egy működőképes To218-as vagy To220-as tokozású végtranyós nyáktervel sprintlay-ben és beültetési rajzal?Nagyon megköszönném!
Üdv!
Összeraktam egy drótvázas jhl próbadarabot. Tudnátok segíteni az élesztésben?Soha nem csináltam még ilyet...
Szia! Ezt olvastad? http://www.hobbielektronika.hu/cikkek/10w-os_a_osztalyu_vegerosito....l?pg=6
Bármi kérdés merül fel, azért kérdezz nyugodtan. Nem akartam ezzel kibújni a válasz alól.
Sziasztok! Sikerült megépíteni a drótvázas modellt! ![]() Mentett alkatrészekből lett összerakva meg is gyült a bajom a 100k-s ellenállással ugyanis mikor mértem még jó volt aztán beszerelés után valamiért megadta magát...Kicseréltem és feléledt a drága!Csak 15V-os trafóm volt a próbához de ehez elégnek bizonyult.Az élesztés is szépen ment nagyon finoman be tudtam állítani a féltápfeszt. és a nyugalmi áramot is köszönet érte Reloop kollégának! A végtranyók BD911-esek az első tranyó BC212b a második BF259 .A táp 100VA 15V ,10000mikró puffer a Graetz az sajnos csak 4A-es nem volt más kéznél... 1,2A-el jár most, kb 1 órát nyüstöltem és a procihűtő, ventillátor kombó szépen megbírkózik a hűtéssel.Egy-két alkatrészt kihagytam a kapcsolásból.mellékeltem az általam készített verziót.Mikor meghallottam a hangját kicsit meglepődtem ugyanis a próbahangszóróm olyan oldalát mutatta meg amit még nem hallottam...Elgondolkoztam rajta hogy be kéne dobozolni... Az előzőleg épített TDA1554q alapú erősítő után most már értem a különbséget. Arra jutottam,hogy kell nekem ebből egy szépen bedobozolt sztereó változat. ![]()
Lenne itt egy kérdés: Ha 4 ohmal terhelném akkor min kellene változtatnom?
Üdv! Nagyjából semmin se kell változtass. Terhelés alatt neked pont annyi kb. most is, ami ajánlott, szerintem - 17V DC simizett.
Valahol néhány helyen megtalálod a tápfesz/hangszóró impedancia táblázatot a topicban. Más: Újabban semmilyen értesítő nem jön a témákról részemre! Nemrég jött olyan 35ezer téves, azóta semmi. Úgy érzem, vagy remegések vannak az Erőben (fórum), vagy nem szeretnek úgy, mint rég, vagy nem állt még be az új verkli.
Készítettem egy számolókát. Iq=Ut/(2,8*Zh). Az Ut a táp terheléskor mért feszültsége, a Zh esetedben 4 ohm, az Iq-ra kapott eredmény szerint állítsd bs a nyugalmi áramot. http://www.hobbielektronika.hu/forum/topic_post_1268639.html#1268639
Sziasztok!
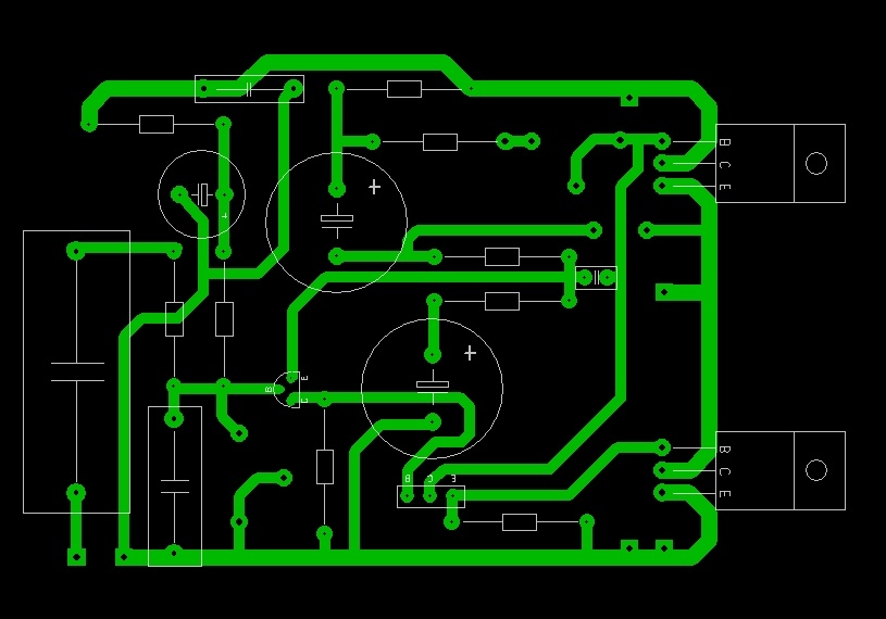
Csináltam egy nyáktervet a meglévő alkatrészeimhez méretezve. Kíváncsi lennék a véleményetekre!Ez az első "komolyabb" nyáktervem. Vajon elcsesztem-e valahol...
Szia! A bemenet körül valami nem stimmel.
E-szerint a rajz szerint csináltam...
|
Bejelentkezés
Hirdetés |















