Fórum témák

» Több friss téma
Fórum » Gitár torzító / Effekt / Erősítő / Pickup
Lapozás: OK   208 / 317
(#) compaqamplifier válasza mc-4 hozzászólására (») Szept 15, 2012 /
 
Simán akár egy quad 405 el is összepárosíthatnád amúgy milyenek a cuccok? kt88 az szépen szól? Zenei vagy inkább steril?
(#) compaqamplifier hozzászólása Szept 15, 2012 /
 
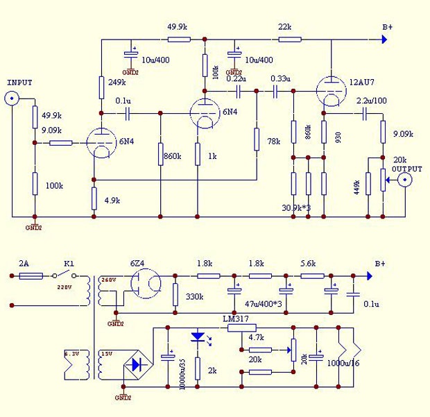
Depth funkció az hogyan működik?
(#) ZSozsóó válasza konyak6 hozzászólására (») Szept 15, 2012 /
 
Egy darab 470kOhmos bőven elegendő a párhuzamos kondikra. Zs.
(#) ZSozsóó válasza compaqamplifier hozzászólására (») Szept 15, 2012 /
 
Csöveseknél a végfokozat visszacsatoló ágában szokott lenni, a negatív visszacsatolást csökkenti le a mélyeken, így nem fogja vissza a visszacsatolás annyira a hangszórót a mély rezonancián (nézz utána a hangszóró impedancia menetének és meglátod), a prezenc is ugyanezt csinálja, csak az a magasaknál. Ez jelentkezik mély és magas kiemelésként. Zs.
(#) lori78 hozzászólása Szept 15, 2012 /
 
Sziasztok!
A két különböző módban üzemeltethető Ibanez ts7-eshez van egy lábkapcsoló, ami már működik is, tudom váltani vele a torzító csatornáit csak szeretnék led-et a bele, hogy lássam mikor melyik változatban vagyok. Kell elem, hogy világítson a led vagy kap annyi feszkót, hogy külön áramforrás nélkül is működik? Illetve hány ohm-os ellenállás kell?
Köszi!
(#) konyak6 hozzászólása Szept 15, 2012 /
 
Összepárosítottam az APX-el a JCM 800-at. Elég zsúfolt lett, mivel beleépítettem egy APT trafót is. Egy problémám van, a Mid potméter ha le van tekerve, minden tökéletes, viszont ha feljebb tekerem, halk súgást lehet hallani, torzítja a hangot. Próbáltam a 33k ellenállást kicserélni 56k-ra, de semmi változás. egyébként túl hangos az erősítő. Ezt is próbáltam ellenállásal lejebb venni. Nem sok sikerrel.
(#) mc-4 válasza compaqamplifier hozzászólására (») Szept 16, 2012 /
 
Szia!

Még csak egy monoblokk van kész és azon is van mit csiszolni, tökéletes lesz akkor jön a másik fele és az előerősítő.
A kt88 amit eddig mutatott nagyon bejön jó kis hangja van.A kt88 van még ott két videó a kt-ról és egy vu-méteres is.
(#) mc-4 hozzászólása Szept 17, 2012 /
 
Sziasztok!

Ezekhez mit szóltok?
(#) ZSozsóó válasza mc-4 hozzászólására (») Szept 17, 2012 /
 
Szia!
Ebben a formában egyik sem gitárhoz "való" szerintem! Amúgy zenehallgatásra jóformának tűnik mindegyik. Zs.
(#) compaqamplifier válasza ZSozsóó hozzászólására (») Szept 19, 2012 /
 
És ezt nem lehetne műveleti erősítővel megcsinálni?
(#) vikipapa hozzászólása Szept 23, 2012 /
 
Sziasztok. Nekiálltam tervezgetni egy olyan pedált ami "sok az egyben" tud treblebooster-ként, tiszta boost-ként, kisebb torzítású torzítóként és fuzz-ként működni. A kapcsolással kapcsolatban lenne egy olyan kérdésem, hogy az S2-es kapcsoló diódás és potis része jó lenne-e egy kisebb torzítónak vagy módosítani kell rajta. Úgy tervezem, hogy ha a "diódás" oldal felé lenne kapcsolva akkor torzítóként működne, viszont ha a 10k-s ellenállás felé akkor pedig tisztán erősítene. A fuzz részt külön lábkapcsolóval kapcsolhatónak tervezem. Segítségeteket előre is köszönöm!

kapcs1.jpg
    
(#) ZSozsóó válasza vikipapa hozzászólására (») Szept 24, 2012 /
 
Szia!
Az a tone dolog egy kicsit olyan fura nekem, de az is lehet, hogy csak szokatlan, mintha a TS-nél láttam volna ilyesmit. Mindenesetre nem ajánlatos szerintem a torzítás "előtt" hangszínezni. Csak privát vélemény, persze lehet ez egy hangzás része is! Én annyit tennék itt még, hogy a bemeneten a 10nF-et direktbe kötném, és a 100nF-et tudnám ezzel párhuzamba kapcsolni egy kapcsolóval. Így lenne eredőben 10 illetve 110nF -om. Továbbá a 100nF kapcsoló felőli végére biggyesztenék egy ellenállást a féltáp felé, mondjuk 100k-t, hogy ne nagyon csattanjon átváltáskor! A 10k-s ötlet maga jó, csak szerintem 10k-val nem fog erősíteni sokat, lévén, hogy amit az invertáló erősítő "lát", az a 22k a bemeneten, arra a 10k inkább gyengít. Meg a 10nF kondi ott, a torznál lehet kicsit sokat fog elvenni...Valahogy az első fokozat nekem nem tetszik. Maga a topológia, az ötlet nem rossz, csak szerintem át kéne gondolni. A kimeneten a fuzz az valami bevált kapcsolás? Kicsit ott is fura az a dióda, az ki fog nyitni szerintem alapból, lehet kéne vele sorba valami kondenzátor. Sajnos a fuzz-ok lelkivilága is távol áll tőlem! Zs.
(#) vikipapa válasza ZSozsóó hozzászólására (») Szept 24, 2012 /
 
Szia. Az elejét akkor áttervezem és a hangszínszabályzó részét megpróbálom áttervezni a torzítás utáni részre. A végén a fuzz egy BazzFuss nevű cuccos, a mostani favorit torzítóm, de magában humbucker hangszedőkkel kicsit mély, "pépes" a hangja, ezért akarok tenni elé egy magas boost-ot.
(#) marone hozzászólása Okt 6, 2012 /
 
Helló !
Nem tudja valaki hogy a Korg DST 3-on a P1 és a P2 potinak mi a neve ? (felirat a pedálon)
Kösz !
(#) bodnar00 válasza marone hozzászólására (») Okt 7, 2012 /
 
Szia! P1 - Distortion P2 - Tone .
A hozzászólás módosítva: Okt 7, 2012
(#) marone válasza bodnar00 hozzászólására (») Okt 7, 2012 /
 
Köszííííí !
(#) DenaturáltSas hozzászólása Okt 14, 2012 /
 
Sziasztok!

Egy Krank előfokot építettem, de nem elég a gain, most fuzzos, hardrockos hang jön ki belőle... Én rontottam el, vagy ennek ilyennek kell lennie?
(#) silent15 hozzászólása Okt 14, 2012 /
 
Sziasztok, tudnátok válaszolni pár kérdésre , ezzel az effektel kapcsolatban ?
Effekt
az egyik az lenne, hogy a bal oldali csatlakozó, miért stereo ? , és hogy az megy e tovább az erősítőhöz? Ha igen, akkor az erősítő és a effekt között akkor stereo kábel kell a föld miatt ugye?
(#) Massawa válasza silent15 hozzászólására (») Okt 14, 2012 /
 
A bemenet nem sztereo, csak igy kapcsolja az áramforrást. Azaz mono jacket kell bedugni, hogy müködjön a szerkezet.
(#) compaqamplifier válasza DenaturáltSas hozzászólására (») Okt 14, 2012 /
 
Hát igen hard rockos, enyhén nyégyszögesnek kell hogy legyen a hangja. egyébként mire vártál milyen hangzásra?
(#) ZSozsóó válasza DenaturáltSas hozzászólására (») Okt 15, 2012 /
 
Mekkora tápfesszel megy? Milyen végerősítőn és milyen hangszóróval szerelt ládán? Zs.
A hozzászólás módosítva: Okt 15, 2012
(#) DenaturáltSas válasza ZSozsóó hozzászólására (») Okt 15, 2012 /
 
350V, EL84 végfok, Celestion K100 (112 láda), szóval szerintem nem ez a gond. Metal zone-nal egyelőre sokkal keményebb
(#) ZSozsóó válasza DenaturáltSas hozzászólására (») Okt 15, 2012 /
 
Ezek nem rossz kondíciók, akkor ez sajnos ilyen, annyit tudok mondani, ha túl recsegősnek érzed, én megpróbálnám egyszerűen rövidre zárni/kivenni-átkötni R6, R10-et a brájt kondijával együtt, így nem csicseregne annyira, meg a második katód ellenállást is csökkenteném kicsit 2,2-2,7k körülire, esetleg az első hármat együtt jobban is, ilyen 1,8k-2,2k körülire, a katód kondikat meg arányosan növelni (fordított arányosság). Első katód is lehetne esetleg egy nagyobb elkóval bypassolva, az is lökne széles sávban a génen, nem csak a magas-közép tartományon, ebben az esetben a harmadik katódra is lehetne még tenni kondit, játszani nagyobbal- kisebbel... Lehet ezzel játszani, én ilyesmivel kísérleteznék adott esetben. Zs. v
A hozzászólás módosítva: Okt 15, 2012
(#) DenaturáltSas válasza ZSozsóó hozzászólására (») Okt 15, 2012 /
 
Köszi, majd az ősziszünetben kipróbálom ezeket, most időm sincs és a hálózati is bekrepált :S
(#) Kenyérman hozzászólása Okt 17, 2012 /
 
Sziasztok!

Az a problémám, hogy több gitárt (4 db) és 3 mikrofont szeretnék egyszerre erősíteni ( egy végfokra "tenni"). Ha még csak gitárokat szeretnék azt valahogy meg tudnám oldani jack elosztókkal (bár az eléggé szakszerűtlen meg nem a legpraktikusabb), de ha már mikrofon is van a dologban akkor a jelszintek miatt (?) csak a mikrofon fog szólni.

Szóval nekem egy olyan előerősítőre van szükségem ami:
kezeli a 4 gitár jelét
kezeli a 3 dinamikus egyszerű pc-s mikrofon jelét
tranzisztoros (jobb hangzás, meg én mindig megszívom ha icvel csinálom)
lehetőleg kb 12V-ról üzemel
egyszerű (átlátható, részekre van osztva, hogy hol mi történik)
van benne egy nagyon szimpla torzító (az a két diódás )
összköltség kb 1500 - 2000 Ft (vagy ez alatt )

Nem vagyok benne biztos, de lehet, hogy az előerősítőkben a HIGH és a LOW bemenet pont a mikrofon/gitár jelszintre lett kitalálva.

Köszi a segítséget!
(#) Cavalier válasza Kenyérman hozzászólására (») Okt 17, 2012 /
 
Ez így nem fog menni, 2000 Ft-ból sehogy se.
Elektromos gitárról van szó?
A gitárokhoz nem véletlenül gyártanak külön erősítőket, azzal fog jól szólni, gitárhoz készült hangszórókkal.
Valamilyen hangszínszabályzás mindenképpen kéne minden csatornára..
(#) Kenyérman válasza Cavalier hozzászólására (») Okt 17, 2012 /
 
Igen elektromos gitár.
nekem az a lényeg, hogy van egy végfokom és azon kell hogy szóljon a 3mikrofon és a 4 gitár. Azért akarjuk ezt egybe. mert ah megyünk valahova, akkor kényelmetlen 4 erősítőt cipelni a gitárok mellett. Van valami megoldás erre? Esetleg külön külön szintemelővel felerősíteni a gitárokat meg a mikrofonokat és akkor keverni? A hangszín, meg miért kell mindegyik csatornára? Nem nagyon értek gitárerősítéshez, ezért nem mindig értek mindent.
(#) Moderátor hozzászólása DenaturáltSas hozzászólására (») Okt 18, 2012
 
Itt a helye: Link
A hozzászólás módosítva: Okt 18, 2012
(#) whitecastler válasza Kenyérman hozzászólására (») Okt 18, 2012 /
 
Szia! Nézz körül a "BSS Elektronika"-n, az elektronikai kapcsolások rovatban. Sok előerősítő, keverő kapcsolási rajz van. Ezt tudom ajánlani, ha megfelel.
(#) akos70 hozzászólása Okt 18, 2012 /
 
Üdvözletem!

Szeretném megépíteni innen a Tube Screamert, itt az oldalon többen is írtátok, hogy jól működik.
Az alkatrészeivel kapcsolatban kellene egy kis segítség, a Hestore-ról rendelném, jónéhányat viszont nem látok az oldalon.
- 1µF / NP - gondolom, ez a bipolár kondi jelölése, abból 2,2µF-os a legkisebb.
- 51pF helyett 47 vagy 56?
- 0,027µF helyett 22nF vagy 33nF?
- 20k. lin. poti helyett 25k?

Ezen kívül a diódáknál a "szimmetrikus" és "aszimetrikus" kapcsolás hogy értendő?

Köszönöm!
A hozzászólás módosítva: Okt 18, 2012
Következő: »»   208 / 317
Bejelentkezés

Belépés

Hirdetés
XDT.hu
Az oldalon sütiket használunk a helyes működéshez. Bővebb információt az adatvédelmi szabályzatban olvashatsz. Megértettem