Fórum témák
» Több friss téma |
Hello!
Jobb, de 12V-ból 12V stabil feszültséget nem lehet készíteni. De nézd meg ezt a kapcsolást. Lényegesen egyszerűbb. Ha már van egy "teljesítmény" szabályzó, akkor már szükségtelen másik. Az áramot meg nem kell precízen tartani, csak hozzávetőlegesen stabil értéken. üdv! proli007
Egy 6 v-os zselés akkumulátort úgy kellene tölteni, hogy áramgenerátorosan a maximális töltőárammal, ami a kapacitás 10 %-a 7,2 v eléréséig, azután feszgenerátorosan 6,8 v-on?
Hello!
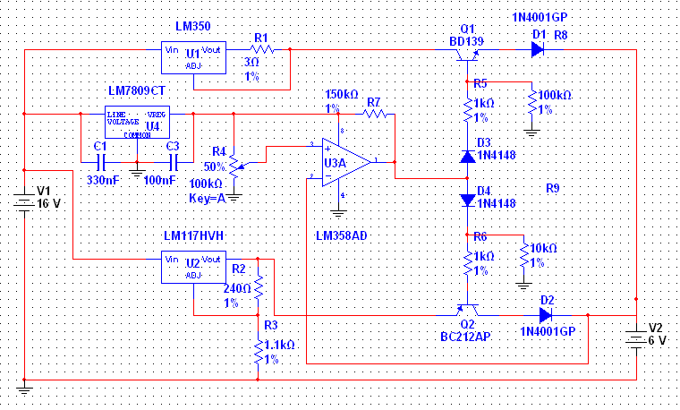
Megrajzoltam, hogy úgy működjön, ahogy szeretnéd (legalább is így gondolom). - A referencia feszültséget egy TL431 állítja elő. Ez lesz a töltés végfeszültsége. - U2b egy komparátor. Ha az aksi feszültsége alacsonyabb, mint a végfeszültség, akkor U2b kimenete alacsony szinten van, és bekapcsolja a Q2-Q3 áramgenerátort. Folyik a töltés, zöld Led jelez. - Ha az aksi eléri a töltés végfeszültséget, akkor U2b kimenete magas szintre vált. Kikapcsolja az áramgenerátort, zöld Led kialszik.. - Ekkor az aksi feszültsége el kezd csökkenni. Ha eléri a csepptöltés feszültségét, akkor elindul az U1a szabályzó fokozat. Ez analóg szabályzó, és csepptöltési feszültségen tartja az aksit. Ha csökken a feszültsége, növeli a töltőáramot, ha nő, csökkenti. De az áramgenerátor, mint áramkorlát, akkor is üzemel. Tehát csepptöltés árama nem lehet több, mint a töltőáram. - Az U2a szabályzó referencia feszültségét, az R11/R12 osztó adja. Ha töltés van, akkor a referencia feszültségét, D2 dióda lehúzza (U2b kimenetének alacsony szintje miatt). Ezzel Töltés alatt hatástalanítja a csepptöltés szabályzót. - A csepptöltést a piros Led jelzi, de nem oly határozottan mint a zöld, mert ez a szabályozási körben van. Tehát nagyobb csepptöltőáram esetén, jobban világít. - Ha a kimenet zárlatban van, mind két Led világít (töltőáram azért folyik). Ha szakadásban van, mind két Led sötét. - Ha az aksi feszültsége a komparátor hiszterézis szintjére csökken, a töltés újból bekapcsolódik. Ennek feszültség értéke R6-al állítható be. - A töltőáramot R7 ellenállással lehet beállítani, hozzávetőlegesen az It=Ube3/R7=0,65V/2ohm=325mA. - A tranyót hűtőbordára kell helyezni, maximálisan 1,5W hő keletkezik benne (zárlatot nem tekintve). A Q3-at célszerű Q2-vel azonos kb. 15K/W-os bordára és jól szellőző helyre rakni. üdv! proli007 A hozzászólás módosítva: Szept 17, 2012
Nem. Zselés akkumulátorokat a kapacitásuk 1/10-vel töltik. Szóval: a 12V 7Ah-s akkumulátort 13,7-14,4V közötti feszültséggel, és 700mA árammal töltjük. 6V akkumulátornál 7,2V és 1/10c (c=akku kapacitása Ah-ban)
Ugyan ezt írtam én is, csak 6V-os akksira
Én valahogy így gondoltam. Nagyon kezdő vagyok, úgy hogy a kritikákkal ne kíméljetek!
Hello!
- Szerintem komparátort szerettél volna készíteni az LM358-ból, de az R7 a tápra megy, nem a neminvertáló lábra. - Mint említettem, ha egy áramkörben egy szabályzó teljesítmény fokozat van, akkor már több nem kell oda. Úgy az LM350-et, mint az LM117-et le lehet szabályozni, ha az ADJ lábát lehúzod. (Az LM350 ADJ és az R1 közé egy ellenállás kell, hogy ne a kimeneti áramot húzzuk le.) Akkor a kimeneti árama megszűnik. Így gyakorlatilag a soros tranyók feleslegesek, főleg, hogy van soros dióda is a kimeneten. - Maximum invertálni kell a komparátor kimenetét, hogy amikor az egyik Ki, a másik Be kapcsoljon. De arra is ott van az LM358 másik fele. - Egyébként így az LM117 oldalon, nincs áramkorlátozás. Tehát csepptöltő üzemben akár 1A is folyhat, ha terheled. üdv! proi007
Tényleg elég kuszára sikerült, de mindig tanul az ember. Köszi a segítséget. A Te verziódat összerakom próbapanelen, és majd referálok.
Sziasztok!
Azt szeretném megkérdezni, hogy ez a töltő: Bővebben: Link alkalmas lehet-e egy 12V-os 7Ah-ás riasztó akkumulátor töltésére? Ha jól emlékszem, akkor van egy olyan szabály hogy a töltő áram a kapacitásának 10%-a lehet. Vagyis akkor ebben az esetben nekem max 700mA lehet a töltő áram? Ez a kapcsolás képes erre? A válaszokat előre is köszönöm. Üdv. B
Hello!
Képes rá. A töltőáram maximumát, az R1 határozza meg, és a tranyó bázis-emitter feszültsége. It=Ube/R1=0,6V/0,56ohm=1,1A. Ha 700mA-re szeretnéd csökkenteni a töltőáramot, akkor 0,86ohm-ra kel az R1-et választani. De figyelembe kellene venni a riasztó felvett áramát is, ha az jelentős, hiszen azt is a töltőnek kell ellátni. A feszültséget 13,6V-ra kell beállítani, mert itt az aksi állandó töltés alatt áll, nem lehet több. A tápfesz, meg ne legyen sokkal több, mint 17V, mert erősen fűteni fog az LM317. 12V-os aksihoz, a 470ohm-ot cserélni kell 1,1kohm-ra, mert ez 6V-ra van méretezve. üdv! proli07 A hozzászólás módosítva: Szept 27, 2012
Köszönöm szépen a válaszod !
Kicsit megtévesztő az, hogy riasztó akkumulátor, mert nem abban lesz. Csak abba való az akksi. A kapcsolási rajzot módosítani fogom, és úgy kerül megépítésre. Ide is fel teszem a kész rajzot. Minden jót. Üdv. B
Hello!
Nem az a lényeg mibe lesz, hanem az, hogy hogyan szeretnéd tölteni. Ciklikusan, vagy állandó (puffer) töltéssel. (De az aksi oldalára rá szokták írni ezeket a töltési feszültségeket.) üdv! proli007
Ciklikusan fogom tölteni.
Köszönöm a segítséget. Üdv.B A hozzászólás módosítva: Szept 27, 2012
Sziasztok,
Szeretnék kérni egy egyszerű kapcsolási rajzot "puffer" töltőhöz. 12V 2,2Ah (99,9%-ban online menne. Inkább csak pár másodperces kapcsolási tranzienseket kellene átívelnie) Előre is köszönöm.
Köszönöm a választ.
még egy kérdésem lenne, hogy van esetleg 6v-ra is ilyen?
Sajnos nem tudok ilyenről, pedig kerestem sokáig.
Hello!
Az LM317 adatlapjának 13. ábráját is elkészítheted, akkor a feszültség nem gond, számítások ott vannak. Az áramot valamivel többre érdemes számítani, mint ami állandó fogyasztás lesz az aksin. üdv! proli007
Sziasztok!
Van egy tápegységem, ami 10-15V között szabályozható, és 8A-el terhelhető. Ezt a tápot feltudom használni egy 12V 7,2Ah akku töltésére? Vagy esetleg autóakkuhoz? (55Ah) Kapcsolási rajzom nincs a tápról, maximum egy adatlapot tudok róla adni, ha az segít. Áramkorlátozó és polaritásvédelem nincs benne, de azt megépíteném külön. Várom az ötleteket, ha egyáltalán ez a táp alkalmas lenne a célra. Köszönöm előre is. Üdv: Cinke
Fel tudod használni. A tápegységen beállítasz 14,4 V -ot és az akumlátorral sorba kötsz egy diódát, ami kb. 10 A es, és egy 12 V -os autós izzót. A 7,2 Aó akku esetén egy 10 W , az 55 Aó -s esetén egy 55 W -osat áramkorlátnak. A dióda az esetleges visszáramok ellen szükséges.
A hozzászólás módosítva: Dec 2, 2012
Köszönöm szépen. Később lehet építek mellé egy töltésfigyelőt is, hogy lekapcsoljon, vagy átálljon csepptöltésre.
Hello!
Lehet,hogy rossz helyre írok,de kaptam egy m+s lademaus akkutöltőt,de nincs hozzá használati útmutató,és a neten sem találtam jóformán semmit róla. Elvileg mikroprocesszoros vezérlésű,és ledek jelzik a töltés állapotát,de én nem tudom megállapítani,jelenleg villog rajta 2 zöld led... Tudna nekem valaki segíteni?
m-u-s.com Fő töltési fázis. Ha folyamatosan világít, teljesen fel van töltve.
Üdv mindenkinek!
Megépítettem a Vicsys féle akkutőltőtBővebben: Link. Remekül működik csak aza baj, hogy kis akkumulátorokhoz. Meg szeretném építeni nagyobb akksikhoz mondjuk 150 Ah-ig. A töltőáram beállítására potmétert szeretnék használni, viszont ilyen kis ellenállású, és teljesítményű poti vagy nincs, vagy horrorisztikus az ára. Arra gondoltam csinálok egy ilye potit, csak azt nem tudom, hogy hol tudnék venni legalább 4mm2-es manganin vezetéket. Azt szeretném kérdezni, hogy ez egy járható út, vagy halott őtlet?
Ahhoz, amit szeretnél, több helyen is bele kell nyúlni a kapcsolásba, ami bizonyos méretezésekkel jár. Ettől kezdve már nem az a kapcsolás amit vicsys közzétett.
Nem kell bele potméter, hanem az a megoldás jó, ami a rajzon is látszik. Neked méretezni kell egy másik söntöt, ami az áramkorlátot beállítja, a 15 A -hez pedig olyan kicsi kell, amit már sem a nagysága, sem pedig az átfolyó áram miatt nem egyszerű üzembiztosan kapcsolni. Az átfolyó áram miatt a szabályzó tranzisztort is nagyobb terhelhetőségűre kell cserélni, és ennek meghajtásáról is gondoskodni kell. Végül pedig a töltőáram mérésére szolgáló söntöt is cserélni kell, ill. átkapcsolhatóvá tenni ami megint csak nem egyszerű feladat. Szerintem jobb, ha ilyen nagyáramú töltési célokra külön töltőt építesz, hasonló kapcsolás technikával, de az áramoknak megfelelő eszközök használatával. Bővebben: Link
Köszönöm a gyors reagálásod.
Azért gondoltam potit használni mert úgy tetszőleges áramot tudok beállítani rajta. plusz nem kell kapcsolgani a söntöket. Ez a poti egy tekintélyes méretű lenne, aminek a vázlatos képét nem tudom betallózni mint fájl melléklet, nem tudom miért. Kicsit nagy volt a kép. A szabályzó tranzisztor lehet egy nagy áramú NPN darlington amit egy PNP tranzisztor hajt meg?
Az a gond a potival, hogy az áramfigyelés nem szakadhat meg, nomeg egy 10 mohmos poti készítése sem egyszerű 15 A re. Ajánlom figyelmedbe a linken található AN tanulmányozását.
Az elképzelésed szerint a szabályzó, és mérő körnek több nagyságrendet kellene átfognia, és ez átkapcsolás nélkül nem megy. Az ilyen nagy áramok kapcsolgatása pedig nem egyszerű dolog. A hozzászólás módosítva: Dec 14, 2012
|
Bejelentkezés
Hirdetés |







köszönöm még egyszer. 





