Fórum témák
» Több friss téma |
Mielőtt kérdezel, a következő két dolgot ellenőrizd!
I. A helyes tápfeszültségek megléte.
II. A kimeneten van-e egyenfeszültség.
Élesztés.
Köszi akkor nem.legfeljebb sorba kötve
Hali! Mindenkinek! Van nekem egy toroid trafóm ami 300w és 2x21voltot ad le 8A. Egyenirányítva 2x30v-ott ad le. 23000uf kondival van. A kérdésem milyen erősítőt lehetne építeni belőle.
A választ előre is köszönöm.
Én a conductort ajánlanám. Bővebben: Link
Vagy TDA7294 bár azt nem írtad, hogy mekkora teljesítményt szeretnél és mekkora a terhelő impedancia. Vagy : Bővebben: Link A hozzászólás módosítva: Szept 28, 2012
Hali! Kb 2x50wattosra gondoltam 8ohmra.
A tda7294-et 2db mono végfokot raknák rá jó lenne szerinted? Meg hajtaná?
Ha megnézed az adatlapját, láthatod az egyik grafikonon, hogy pl. +-26V-on 8 ohm terhelésnél 40W-ot ad le egy ic. Grafikon alapján kb. +-29V-nál ad le 50W-ot. Szerintem ez ideális lenne számodra, de várd meg míg tapasztaltabbak is írnak, én még nem építettem ezzel az ic-vel erősítőt.
A hozzászólás módosítva: Szept 28, 2012
Sziasztok!Szerintetek érdemes ezzel az erőssítővel még foglalkozni?:http://elektronika.vatera.hu/hi_fi_asztali_audiolejatszo/erosito_receiver/pioneer_a_701r_1645949897.html
Szevasz, mit akarsz te azzal az erősítővel?, az egy le strapált cucc! Tessek építeni egy jól be vált VF2-öt, vagy egy Ludvig Quadot!
Ne lustálkodjunk!
Kivezérlésjelzőben senki nem tudna segíteni hogy hogyan tudnám megszüntetni az erösítő zavarását? (fentebb írtam..)
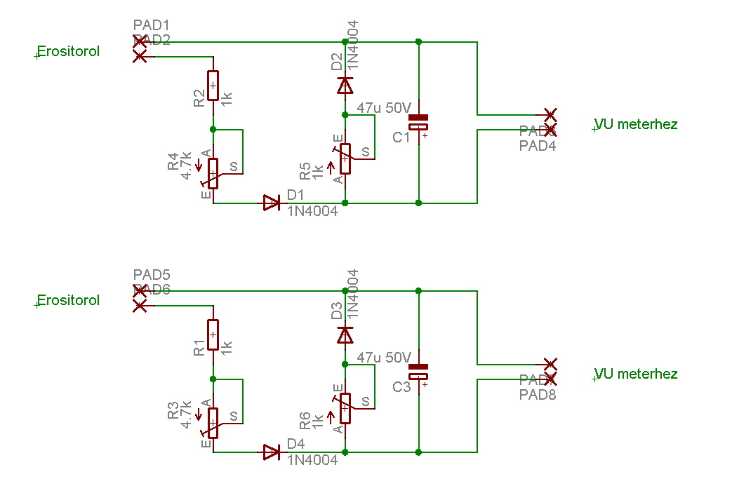
Szevasz, itt van ez az arámkor, ennek a segítségévél már menni fog! A trimerekkel tudod be állítani a vu métered érzékenységet, hogy mennyi jel jusson be az erősítőről a VU-métered bemenetelére.
Köszi szépen a segítséget.
Még 1 kérdésem lenne a rajzal kapcsolatba,az R3,4,5,6 ellenállás egy potméterszerűség lenne?És ki lehet hagyni őket? Mert én a kivezérlésjelzőre raktam kis potikat amivel az érzékenységet be lehet állítani mert alapból ki volt akadva.
Igen azok trimer potenciométerek, ugyan úgy működnek mint egy rendes potenciométer, és nem lehet ki hagyni az áramkörből, fontos szerepet játszik, azokkal lehet be állítani az erősítőről jövő jelt akkora mennyiségű jel szinté amit neked a vu-metered el visel. Pontosan milyen neked az a kivezérlés jelződ?, te csináltad magad, vagy gyári?. Én simán le vennem azokat a potikat amiket te rá raktál, és csak ezt az áramkört tennem az erősítő és a Vu-métered közzé!.
Amúgy nem itt kellene fojtatni ezt a beszélgetést, hanem a vu méter csatlakoztatása erősítőre nevezetű topikba!. A hozzászólás módosítva: Szept 28, 2012
Sziasztok!
Segítséget kérnék Tőletek. Építettem egy végfokot TDA2050-el. (2x építettem, sztereó) A tápja túlméretezett, nem stabilizált és toroiddal van. Szépen szól is, legalább is fülre szép a hangja, meg vagyok vele elégedve. De nem tudok rájönni, hogy az ic kimenetén a 2,2Ohm-os ellenállás miért melegszik. Mi célt szolgál az ellenállás és a 0,47µF-os kondi? Valami alul áteresztő? A képen látható kapcsolást építettem meg 2x. Köszi szépen!
Megválaszoltam. Nem reagáltál rá
Igen, tudom, most nézem. Ezer bocsi!!! Tiszta süket vagyok! :-S
Gyári Vfd kijelzős kint a hegyen találtam egy szétvert kazettás magnóba volt és én kimentettem. Már rá volt kötve egy 2x5w-os erősítőre az nem zúgott enyire tőle.. a jel bemenetnél kivettem 2 ellenállást és trimer-el (ma is tanultam valamit
) helyetesítetem igy be tudtam állítani az érzékenységét mert alapból ki volt akadva szinte mindig.Ezért kérdeztem hogy a mellékelt rajzodból ki hagyhatom e.
Még egyszer bocsi. Köszi a választ!!
Próbáltam értelmezni, nem vagyok egy nagy zseni. A Zobel tag, akkor arra szolgál, hogy a hangszóró impedanciamenetét kisimítsa minél jobban? Megnéztem, 0,47µF-os fóliakondit használtam. Ha elhagyom a zobel-tagot, az mit eredményezhet? Gond?
Szia reloop ma megcsináltam a próba tápot rendesen ahogy kell,külön egyenirányítás a +, és - oldalnak.Minden sercegés apró búgás eltűnt.A másik panelon 205mV mértem a kimeneten.
Szia! Ha a Zobel tag ellenállása melegszik, akkor az erősítő nagyfrekvencián gerjed! Én nem hagynám el a helyedben.....
A gerjedést kell megszüntetni....
Azt úgy tudod ki hagyni ha a rajzon levő trimereket előbb be állítod a megfelelő állasba, hogy a vu métered a meg felelő jel szintet kapja, aztán ki veszed a trimereket a helyéről , le mered őket hogy éppen milyen ellenállású, és aztán helyettesíted egy fix ellenállással. Ennyi az egész.
Éééertem, köszönöm! Akkor ezen elfilózok egy ideig mi lehet a gerjedés oka.
Oké kösz a segítséget össze is dobom gyorsan.
Azt a postazöld szigszalagos tápot!
Nagyon jó!
Húzz le a bemenetről mindent, és zárd rövidre a bemenetet. Gondolom csillagpontos földelést alkalmaztál. Esetleg egy képet dobhatnál a cuccról hogy néz most ki.
A hozzászólás módosítva: Szept 28, 2012
Csak az asztalon van ott nem számít a küllem,a dolgát tegye ez a lényeg.Megijesztettél a gerjedéssel, de nagyon hamar elmúlt a probléma,az a két nem oda való ellenállás,meg a kábelezés,pedig most is megy minden felé a vezeték,de most teljes néma csend van.
Ööö, igen, a 2 ic testje s minden össze van kötve. Össze van kötve a táp + és - is, mert szimmetrikus tápja van nekije. Itt a kép, jelen állapotában nincsenek benne a 2,2Ohmos ellenállások, csak a két 0,47-es kondi "lóg a levegőben".
Szerencsére hamar megoldottad. Egyébként, igen, az a lényeg , hogy tegye a dolgát. Nem leszólás volt. De valjuk be, elég mókásan néz ki.
Ööö, a kép is
|
Bejelentkezés
Hirdetés |





Ne lustálkodjunk! 

) helyetesítetem igy be tudtam állítani az érzékenységét mert alapból ki volt akadva szinte mindig.Ezért kérdeztem hogy a mellékelt rajzodból ki hagyhatom e. 
Nagyon jó! 







