Fórum témák
» Több friss téma |
Helló! Engem is érdekelne ez a bekötés.Egy erősítőbe szeretném én is be kötni majd. Az lenne a kérésem, hogy le írnád részletesen, hogy milyen alkatrészek kellenek hozzá pontosan? Még kezdő vagyok és azért kéne a segítséged. Köszi előre is a segítséget.
Sziasztok!
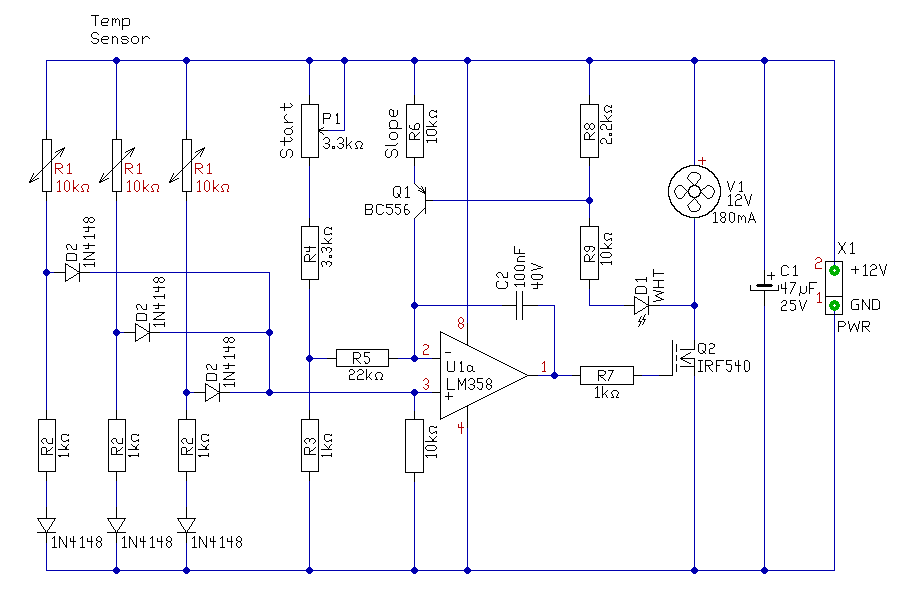
Megépítettem Proli és Alkotó féle ventilátor szabályzót. Egészen jól működik és jót is szórakoztam vele,de van vele egy kis probléma. Csak a bekarikázott termisztorra reagál! Na vajon hol rontottam el? Válaszokat köszönöm!
Hello!
Mérd meg az R3 és R4 ellenálláson a feszültséget. Az R5-ön mindig a magasabb értéket kell mérned. üdv! proli007
Ahogy öregszik az ember,úgy romlik a látása.A termisztort kötöttem be * rosszul,de már működik.
Nagyon hasznos kapcsolás,köszönöm Nektek!
Sziasztok!
Meg szeretném építeni alkotó-proli007 féle ntc-fan4 v1.1-et. Viszont a 10 led helyett egy RGB ledet szeretnék használni. A led közös katódú. Mi a legegyszerűbb megoldás? Én arra gondoltam, hogy Dot módra állítanám az LM3913-et, és a kimenetekkel tranziszorokat kapcsolgatnék, amik a megfelelő ellenállással mennének a led bemeneteire. Ez működhet? Van valakinek jobb életképes ötlete, esetleg rajza? Előre is köszönöm.
Hello!
Ha DOT módra állítod az ICt, akkor már is ugrott a ventilátor vezérlése. A 10db Led-en átfolyó áramnak jelentős szerepe van a ventilátor vezérlőfeszültségének előállításában. (Szerintem nem olvastad el amit leírtam. Tedd meg!) üdv! proli007
Köszönöm a választ!
Átsiklottam ezen a fontos információn, kevertem az ntc-fan6-tal. Ha megépítem az ntc-fan6 kapcsolást, és a ventilátorra jutó feszültséget kijelzem az oldalon található pc_ventillator_visszajelzo-vel, ami dot módban vezérelné az RGB ledet működőképes lenne? Lehet ennek a 2 áramkörnek közös tápja?
Hello!
Kissé kínlódásnak tűnik a dolog. A ventik egyik fele a +12V-on van, a kijelződ, meg a GND-hez képest mér. Inkább készítsd el ezt az áramkört a Led-ed számára. üdv! proli007
Köszönöm a segítséget.
Ha jól látom, akkor a kapcsolásnál 3 "fokozat" van. Viszont én szeretnék több lépcsőt érzékelni .RGB ledből, már van közös anódos és közös katódos is nálam.
Üdv! Most csináltam egy erősítőt és a hűtésére szeretnék csinálni, elővigyázatosságból egy PC ventit. (12v DC) Kéne egy olyan kapcsolás amivel be tudom állítani azt az értéket ahol be kapcsoljon, és ahol ki kapcsoljon, de úgy hogy ne max-on pörögjön! Hanem minél melegebb annál jobban pörögjön, és ha vissza hűl a be állított értékre akkor meg teljesen le álljon. Előre is köszi
Hello! Ez nem felel meg? üdv! proli007
Sziasztok!
Ventilátor hőmérsékletfüggő fordulatszám szabályozása megoldható valahogy úgy, hogy egy ventilátorom van, de azt 3 szenzor vezérli? Tehát, van 3 bordám, aminek a hőmérsékletét egy-egy szenzor "figyeli", és mindig a legmelegebb borda hőmérséklete határozza meg a ventilátor maximális fordulatszámát. Gondoltam olyanra is, hogy 3 vezérlő elektronikát megépíteni, aztán a kimenetüket közösíteni, kimeneti diódával, és így csak azon folyna áram, amelyik a legmagasabb feszültséget adja a ventilátor felé.
Hello!
Ahogy itt megoldottam, úgy lehet bővíteni a bemenetek számát tetszőlegesen. De ha egyszerű diódával akarod, akkor felesleges a szabályzó kimeneteket a diódával VAGY kapcsolatba hozni, a bemeneteket is lehet. Maximum nem lesz olyan precíz a kapcsolás hőfokra, mint fenn. üdv! proli007
Szia!
Így gondoltad a bemeneteket?
Hello!
Például. De a diódák után, a GND felé, egy 10kohm-os ellenállás kellene, mert "nem tudnak működni" így. És valószínűleg az R3-at is utána kell állítani, mert hiányozni fog a 700mV. Esetleg a három R2 alá a GND felé betenni egy diódát, mert az meg kb annyival megemeli, mint amennyire a vagy kapu csökkenti majd.. üdv! proli007
Szia!
Átrajzoltam a kapcsolást, akkor így működőképes lesz? Meg gondolom az ellenállások értékeit át kell számolni, hogy adott hőmérséklet mellett nagyjából az a feszültség jelenjen meg a 3-as lábon, mint ami az NTC-FAN4 táblázatában van.
Hello!
Pontosan így van. esetleg az alsó diódából elég egy közös is. üdv! proli007
Szerintem túlbonyolítjátok a dolgot. Én ezt a problémát 2, azaz kettő db tranzisztorral oldottam úgy meg, hogy a ventilátorral sorba kötött, szabályzó tranzisztor kollektor-bázisa közé kötöttem az érzékelőnek kinevezett tranzisztort, amit közvetlenül a hűtőre szereltem, és a bázis kivezetését kicsíptem, és vele sorba egy 1 kiloohmot, hogy a szabályzó tranzisztor E-B diódája ne károsodjon teljesen nyitott esetben sem. GE tranzisztoros érzékelő esetén a megszólalási hőmérséklet 40-50 C fok, szilícium tranzisztoros érzékelővel ez az érték magasabb.
Mamár mindenbe kell egy legalább egy kék LED
Hello!
Lehet zéner is de akkor szerintem az R8-R9 ellenállások értékét tizedére kell csökkenteni. Mert ilyen kis zéneráram mellett a könyökfeszültség várhatóan kisebb lesz, mint a 3,3V. üdv! proli007
Űdv m.
Valaki tud esetleg egy olyan érzékelőt ajánlani ami 100-200 esetleg 300celziusz fokon is üzemel?Lehetőleg olyat ami kapható is s nem túl drága.
Hali!Mindenkinek! Volna nekem egy ilyen alkatrész ami egy rossz végfokba volt a hűtőbordán.
Az lenne a kérdésem hogy, lehetne-e belőle csinálni hőre induló ventit végfokba kellene. Ez van ráírva KSD301 250v 10A 80fok A segítséget előre is köszönöm.
fecameca!
Ez még attól is egyszerűbb:
Hali! Valami kapcsolási rajzot nem tudnál hozzá?
hali! Ennyi lenne az egész, hogy sorba kötöm. Valami állítási lehetőség is jó lenne rá. Nem?
Amúgy még kezdő vagyok.
Hali! Igen le kapcsol mert egyszer néztem pákával felmelegítettem és kattant egyet és megszakadt az áramkör ha lehűl 80fok alá akkor visszakapcsol. eredetileg egy rossz végfokba volt jaytec pa1600-asba a hűtőbordán. De szerintem ez védelmet szolgált benne.
|
Bejelentkezés
Hirdetés |






.








