Fórum témák
» Több friss téma |
Szerintem nincs értelme. Az a cella, amelyik eljut odáig, az a hulladékba való, a többit viszont nem védi meg a túltöltéstől a módszered. Én is azt hittem, hogy egy 18V-os akku-pack-on 21 voltot bármeddig rajta hagyhatok, mivel nem éri el a cellánként 1,4V-ot, sajnos felrobbant.
Szia!
Pedig szerintem ha 0,6V köré esik a feszülstég rajta, az még bőven kevésbé bibi, mint ha 10-20-30A áram cordogál rajta, de fordított polárral. De a dolog tovább fokozható, mert teszek bele 2db schottky-t, 0,4V környékbeli nyitófesszel. Az mondjuk 0,8V, az bőven jónak kell, hogy legyen. Több packot néztem, és vannak benne cellák, akik zárlatosak, mert negatív polárral lettek töltve.
Sziasztok , ehez mit szoltok ,szerintetek erdemes vele foglalkozni ?
Ez a tolto elvileg 1 ,2 ,3 vagy 4 cellat is tud tolteni . na en arra gondoltam hogy ezt megepitem 4x hogy mind a 4 cellet kulon kulon tudjam tolteni mert en abban nem bizom hogy 2 -2 cellat toltsek ,mert az ugy nem igazan jo , a lenyeg hogy a tolto az profi modon vegezze a dolgat . Ha valakinek van valami mas otlete vagy mar epitett hasonlo toltot akkor szivesen varom a valaszt , hogy mit erdemes megepiteni .
Üdv!
Szerintem jó lesz. REFLEX rendszert használ. De felesleges 4x megépítened. Nyugodtan töltheted a 4db akkut egyszerre, csak havonta 1x külön-külön ki kell sütni mindet, majd feltölteni. Persze azt is egyesével.
hat nem is tudom... meg azzal is bajlodni ...
azert gondoltam hogy minden cellat kulon tolteni mert ez az aramkor ha jol tudom toltes elott mindeg kisuti a cellat es utana tolti fel .
Hello , talaltam meg 1 kapcsolast , ez egy tolto es teszter egyben , ugy irjak rola . Ez tenyleg olyan jo mint ahogy le van irva ?
Sziasztok!
Egy régi GPS 3,7V-os Li-ion akkuját szeretném kiváltani 3 db 1,2V-os AAA NimH akkuval. Lehetséges ez egyszerű sorba kötéssel? Előre is köszi a választ.
Igen, de a magas önkisülés miatt bajba leszel. A töltést hogyan tervezed?
Hagyományos akkutöltővel, mert 3 db akkut ehhez használok fel, 1 darabot pedig egy mp3 lejátszóhoz, tehát így tudok négyet párban tölteni. A GPS-be pedig könnyen be-kivehető módon tervezem majd meg a "pakkot". Az önkisülést a NimH "természetéből" adódóan érted, vagy pedig ezzel az összekötéssel nagyobb a kisülés? Ha igen, azt meggátolja egy közbeiktatott kapcsoló, ami leválasztja az elemeket, ha nem használom a GPS-t?
Fontos részlet, hogy nem GPS minőségében fogom használni, hanem az MP4 funkcióját, és nem fogom rádugni a szivargyújtóra, nyilván nem tudná rendesen tölteni sem, vagy ki is gyulladna. Úgy használom mint egy mezei MP4 lejátszót.
Már rossz. Sürgősen dobd ki a "párban töltő " töltődet. Ha nem is azonnal teszi tönkre, de mindenképpen rövidíti az akkumulátorok életét. Olyat szerezz, ami egyesével is tudja tölteni a cellákat.
Egy feltöltött átlagos NiMh cella hetek alatt jelentősen veszít a töltéséből. A PNA-ba pedig tegyél egy olcsó telefon-akkumulátort, jobban jársz vele.
A költséghatékonyság a lényeg, márpedig NimH akkuból van otthon vagy tíz, de telefonakkut már vennem kellene. Ezzel az erővel vehetnék olcsó Li-ion 3,7V akkut is, és nincs ez a vacakolás.
A másik "témához" nem tudok hozzászólni, van egyes töltőm is, arról meg azt mondják, hogy azért rongálja az akkut, mert túl gyorsan tölt.
Az a kérdés, milyen gyorsan tölt, mennyire melegíti a cellákat. Ha legközelebb töltőt veszel, jusson eszedbe, amit írtam.
Ebben a szituációban a kivezető út lehet, hogy legalább időnként használd a gyorstöltőt. Sorbakötött cellák töltésekor a gyengébb kondíciója folyamatosan romlik, mert egyre kevésbé lesz feltöltve. Az egyesével töltés ezt kompenzálja. A hozzászólás módosítva: Szept 18, 2012
Melyik töltőt javasolod? A nagyobb Energizer töltőm már nagyon régi, egy ideje gondolkodtam már egy másik beszerzésén. NimH a lényeg, AA,AAA,C és D elemeket tudjon tölteni.
IPC1L vagy hasonló, ha ilyen választékod van akkumulátorokból. Lényeg, hogy cellánként külön töltsön, és leálljon a töltés végén. Gyorstöltőt csak akkor szabad használni, ha valakinak nagyon fontos az idő.
A kisütés, cellatesztelés akkor hasznos extra funkció, ha nagy mennyiségű cellád van, és életbevágó a cellák kondíciójának ismerete.
És erről mi a véleményed?
http://www.conrad.hu/conrad.php?name=Products&pid=202600 Ez tudja a C és D-t is, ami nekem fontos.
Sziasztok.
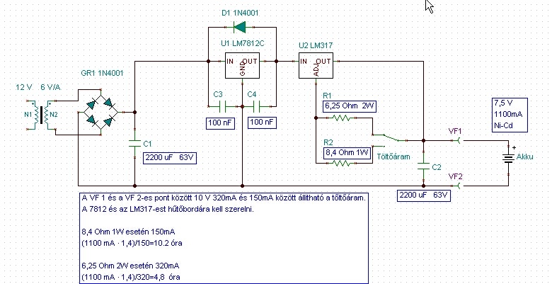
A végén ezt a kapcsolást raktam össze Ni-Cd akku töltésére. Akku adata-i : 7,5 V 1100mA Ni-Cd 1 hónapja próbaüzemben van , már csak a töltésvisszajelzést kell megoldanom. Hali A rajz kérésre törölve. A hozzászólás módosítva: Okt 4, 2012
Helo!
- Nem túl szellemes, hogy 24V váltóból töltöd a 7,5V-os aksit. Alig 30W-ot kell elfűtenie a két szabályzó IC-nek. - A kimenettel sorba köthettél volna egy diódát, hogy amikor a hálózati feszültség nincs meg, ne folyjon vissza az áram az aksi felől. üdv! proli007
Üdv 7812 megy át amin 2V fesz esés lessz.
Akkor már csak 10V lesz a tápfesz műszer szerint. A diódát berakom a kimenetre. Hali
Hello!
Ha 24V váltó a trafó feszültsége, akkor a C1 kondiban kb. 32V feszültség lesz. Hogy lenne akkor a 7812-ön 2V feszültségesés. Ez testvérek között, is 20V, nem kettő. Egyébként a 12V-os stabilizátornak így nem sok jelentősége van. Az fogja eldisszipálni a legtöbb hőt. De mi értelme van a 24V tápfesznek? Vagy nem az van elkövetve, ami a rajzon van? üdv! proli007
Bocs nem a 7812 lesz 2V fesz esés hanem az LM317-en.
Ne szimulátorban probáld ki a kapcsolást. A mindegyik szimulátor elbukott , nem csak nálam amikor ezt összeraktam. A valóságban :Üresjárásban Gaetz után 18 V van, és nem 30V. A 7812 miért kell ??? + 12 V elöállitásához. A 12V stabilan meg van. LM317-után viszont már csak 10V lesz. A két ellenálláson megálapitott mA műszerrel mért érték. De miért kell 24V 6V/A ?? ilyen trafó volt itthon. Hali A hozzászólás módosítva: Okt 4, 2012
És nem vesz fel 30W ot a kapcsolás.
Rossz a szimulátorod, amiben számoltál.
Hello!
Ki mondta, hogy én szimulátort használok? ![]() Ha üresjáratban 18V van, akkor ott nem volt, vagy nincs pufferkondi. Amúgy a kimenetre az aksival párhuzamosan semmi szükség kondira.. Miért kell stabil 12V? Persze, maximum 10W van, ha a trafó bírja.. Amúgy ha a trafó 6VA-es, akkor legfeljebb 250mA-al terhelheted. Ha otthon csak egy hátizsákot találsz, akkor azzal mész gyufáért? üdv! proli007 A hozzászólás módosítva: Okt 4, 2012
Hello.
A 12V- azért kell , mert nem fogok 24V-ot kiengedni az akksira. Te biztosan tőltenéd 24V váltóval!! Én semmilyen 24V váltó tőltőfeszt nem látok ??? Te ezt hol láttad??? 7812 után LM317 = 10V -üresjárásban. Müszerrel mérek, és nem hagyatkozom az elvi sikra. Végeredményben a töltöfesz 10V lesz ami 2V-al több mint maga az akku névleges feszültsége. A grazetz után 18V van , ezt mértem. A 18V bőven elég a 7812 meghajtásához. Hali A hozzászólás módosítva: Okt 4, 2012
Hello!
Ha 24V váltót egyenirányítasz és szűrsz, akkor ott kb. 32V-nak kell lenni. Ha nincs meg, akkor vagy kevés a szűrés, vagy a trafó feszültsége esik le. Csak ez a két alternatíva lehet. De ha minden rendben van és a trafó feszültsége ilyen kicsi, akkor vagy eredetileg nem volt meg a 24V, csak annyit mértél, vagy agyon van terhelve a trafó, így annak nem sok jövője van.. üdv! proli007
Javitottam a rajzon.
A trafó 12V 6V/A A trafón le van kopva az irás kicsit. Találtam még egy ilyen trafót itthon ami 12V 6V/A. A kettő trafót egy időben vettem. Hali A hozzászólás módosítva: Okt 4, 2012
Hello!
Idézet: „Én semmilyen 24V váltó tőltőfeszt nem látok ??? Te ezt hol láttad???” Pl. egy korábban ÁLTALAD feltöltött rajzon érdekes módon 24 V szerepel. Keresd vissza. Aztán ezt megerősítetted egy utána lévő hozzászólásodban is, kifejtve, hogy 24 V / 6 VA. Na most akkor ki is beszél félre a 24 V-ról?
Üdv
Tehát a trafó 12-v 6V/A . A rajz javitva lett. Hali A hozzászólás módosítva: Okt 4, 2012
Üdv
Ebből a változatból kétféle kapcsolás készült. 24V 12V/A és egy 12V 6V/A-es trafós változat. Amit én rosszul irtam a kapcsolási rjaz-ban ( 24V 6V/A) Nálam a 12V 6V/A-es változat van. Végeredményében melyik változatnak ál neki az ember az mindegy. A 7812 megoldja a stabil tápfeszt. Az LM317 pedig a tölőáram-ért felel. A kimenetre, majd berakok egy 1N4001-et, Proli007 javaslata szerint. Hali A hozzászólás módosítva: Okt 5, 2012
Sziasztok!
Van egy vezeték nélküli fejhallgatóm, amelyben 2db ceruza Ni-MH akku van 750mAh. Egyik pillanatról a másikra nem akart tölteni, a negatív ágban van egy dióda, aminek semmi baja, ki is cseréltem, de nem tölt, ha áthidalom akkor tökéletes. A töltő elektronika 2 tranyóból áll meg 1-2 SMD IC-ből. A töltőből jön ki 3,5V, de hiába teszem rá az akkukat, nem tölti csak megy lefelé a fesz. Kérdésem az, hogy ez hogyan működik? Kisüti az akkukat és amint lecsökken egy bizonyos feszültségre, akkor átvált töltésre? 0,71V-on áll a 2db akksi sorbakötve, mikor rátettem még 2,2V on állt. Előre is köszönöm a válaszokat. Kellemes ünnepeket! ![]() mhatalyak |
Bejelentkezés
Hirdetés |




azert gondoltam hogy minden cellat kulon tolteni mert ez az aramkor ha jol tudom toltes elott mindeg kisuti a cellat es utana tolti fel . 









