Fórum témák
» Több friss téma |
Fórum » Kapcsolóüzemű (PWM) végfok építése
Már csak azért is érdmes megvárni Pafi-t, mivelhogy a csatolt rajzon az ő neve szerepel, ergo az ő egyik korábbi munkája lett csatolva. Tehát valószínűleg elég mélyrehatóan be tudja majd mutatni, hogy mi, miért, hogyan, merre!
Igen, az Ő oldaláról van, remélem tud majd segíteni, nem nagyon értek a digitális végfokhoz...csak a tranyóshoz. Még nem hallottam digitális végfokot szólni, azt hallottam róla hogy a tuc tuc zenéhez jobb, kevés áramot fogyszat, kis helyen elfér és nem megelgszik annyira. Nem tudom hogy ebből mennyi igez.
Igazad van Norberto én a nevet nem is figyeltem csak ugy általánoságban irtam amit irtam.Akkor minenkép várja meg Pafi-t.
Hellosztók!
Ez a digitális végfok mit takar? Mivel másabb egy tranyóstól vagy IC-stől?
Attol, hogy itt a végtranzisztorokat magas frekvencián kapcsolgatják, ezáltal megnő a hatásfok.Tömören.
Ez Pafi régi végfoka. Már láttam az egyszerűbb változatát. Én is ki fogom próbálni. Meg az UCD-t is. Aztán jöhet egy saját.
Ja és ezek nem digitális végfokok (majd Pafi elmondja). Teljesen analóg-kapcsolóüzemű cuccok. A PWM az analóg moduláció.
Ez is Pafi cucca. Valamivel egyszerűbbnek és komolyabbnak tűnik az előzőnél.
Pafi! Tudnál ennek a működéséről írni egy kicsit? Ez a szürő után visszacsatolt dolog nagyon érdekel! :yes:
A második rajz az elsőnek a második változata(ez ám a megfogalmazás
), a rezgési frekit a visszacsatolo kör-ben korlátozza, és nem a kimeneten. Nem csipog be annyira nagyobb kivezérlésnél.
Ez inkább egy oszcillátornak tűnik.
Amúgy nem értem minek kell kapcsolóüzemű erősítő 100w-körül A BD249-BD250 ből is ki lehet hozni 200wattot. Fölötte úgyse bírja a hangszóró :duhos2: - illetve szobában zenehallgatásra elég merész ötlet Persze nem azt mondom hogy kapcsoló üzem nem létezik de nem igy , ahoz kéne valami digitális jel -->processzor-->PWM erősítő és stabil frekiről járatni a pwm jelet mer han nem az már nem kapcsoló üzem Na mindegy én nem értek hozzá . Persze van Asszinkron motor hajtására PWM erősítő ami nem melegszik de azt nem zenehallgatásra használjuk.
Hát nagyon sajnálom!
Most ilyen oszcillátoron támadt kedvem zenét hallgatni! Ki akarom próbálni ezt is. Vonzó gondolat, hogy nx100W-nál nem kell a hűtéssel szórakozni.
BD249-250-re én még 100W színuszt se bíznék. Stabil frekiről járatva hívják vivőfrekisnek, ezt pedig önrezgőnek. A motorhajtásra fejlesztett kapcsoloüzemű cuccokat alakították át ugy hogy audio célokra is megfeleljenek.
Idézet: „BD249-250-re én még 100W színuszt se bíznék” Én még 50-et se.
Talán subwoffernek jó lenne egy kapcsoló üzemű de a magashangja az szerintem nem jó
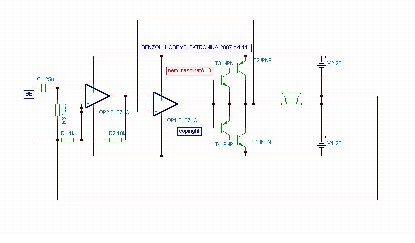
(kondi kell párhuzamosan a hanszóróval) Ez meg itt az én csodaerősítőm 0% torzítással megnövelt hatásfokkal.
Benzol!
Pont mikor meg akarom nézni az erősítődet tőrlög a hozzászólást! Vissza!!!! :yes:
Értem, köszi!
Hé mitől 0% ennek a torzítása?
Másrészt elég aranyos a C-osztályú végfoka, meg az óriási, freki nővelésével növekvő keresztezési torzítása. Idézet: „BD249-250-re én még 100W színuszt se bíznék” Idézet: „Én még 50-et se.” És ezt hogy számoltátok ki ?? Az adatlap szerint 125W 25A 100V
Ahhoz túl hosszú és bonyolult, hogy mos leírjam.
Az a 125W még éppen elég (lenne, ha igaz lenne). De valódi tranyónál is csak 25C-on 125 V. Számolj disszipációt egy 80-90 fok fáziszögű terhelésen. Tehát tisztán induktív/kapacitív. A nullaátmenetnél folyik a csúcsáram. Ha ilyen durva koplex terhelésed van(mint egy valódi hangsugárzó) már nem is tűnik olyan soknak az a 125W. Amit egy hamis BD esetében 60-80W-nak vehetsz. Üzemmeleg erősítőnél (50C-os bordahőmérséklet) már csak 30-40W.
Benzol kicsit ironizált ezzel a kapcsolási rajzzal!
Vegyünk egy példát .Innen a könyv szerinti konkrét erősítő táblázatából "HI-FI erősítők építése 151.oldal" kiolvasom az adatokat pki max = 100W, +-34v, 4ohm, Max torzítás 0,1% BD 249c/BD 250c = 100V 25A 125W
Pafi!
Tudnál segíteni nekem egy kapcsüzemő erősítő összehozásában? Már kérdeztem egykét dolgot a másik topikban is.
KD mester!
Melyik másik topicra gondolsz? Ha épp arra járok, és gyorsan tudok válaszolni, akkor megpróbálok, de nem tudok semmit sem megígérni!
Ez volt:
"Kösz szépen Pafi, hogy segítettél! Szeretném kipróbálni a kapcsolóüzemet és ezt néztem ki megépítésre. Az IRFP 150 elég nagy belső kapacitással rendelkezik, meg gyanítom, hogy a benne lévő védődióda sem lehet elég gyors. Ha viszont egy 100V/20A-es shottky-t is tennék mellé, akkor lehetne ezt is használni?(Van kéznél 50db. Ja meg van még 4dbIRFP260N-is.)"
Elmondta Pafi hogy ezt kapcsoló üzemű végfok! Akkor javítanám, kapcsoló üzemű végfokot szeretnélk építeni!
Ilyen jellegűt én is építettem vagy 20 éve, de azért arról nem vagyok meggyőződve, hogy a nullátmenet körül ez olyan nagyon tökéletesen működne. Ráadásul ez biztosan nem kapcsoló üzemű erősítő
![]() Egyszer, jó régen csináltam egy áramkört, ami háromszögjelet állított elő, és az analóg bemenetet ehhez komparálta, majd előállította az ellenütemű digitális (gyakorlatilag PWM) kimenetet. Végfok sosem került rá, de pl. fejlhallgatót a kimenetek közé kötve azért egészen hallgatható volt. Igaz, akkor még csak 741 és hasonló, lassú eszközök voltak általam hozzáférhetők, mai technikával bizonyára egészen jó kapcsoló üzemű cuccokat lehetne építeni.
Végül is ez nem kapcsoló üzemű.
A második ÍC egy feszültségkövető ami igen pontosan másolja a nagyjelű feszültséget. Atorzítás általában a nagyáramú fokozatnál keletkezik. A keresztezési torzítás nincs mert a követő erősítő "kikomparálja". Fejhalgatóval nem hallotam a keresztezési torzítást ami kis kivezérlésnél keletkezik a tranyók EB feszültsége miatt. Ezért nem kell neki nyugalmi áram (üresben nem melegszik). Csak egy 5 let de igazából bekéne mérni műszerekkel hogy való ban jó . A quad 405 ben is van külön negatív visszacsat . Idézet: „Az IRFP 150 elég nagy belső kapacitással rendelkezik, meg gyanítom, hogy a benne lévő védődióda sem lehet elég gyors. Ha viszont egy 100V/20A-es shottky-t is tennék mellé, akkor lehetne ezt is használni?” "Kis" áramoknál (~15 A), amíg az Id*Rds nem éri el a dióda nyitófeszültségét, lassú diódával sincs gond. Viszont hogy nagy áramnál a schottky segít-e, az attól függ, hogy elég kicsi-e a nyitófeszültsége nagy áramoknál, képes-e lesöntölni egy meleg (!) testdióda áramát. (Legtöbbször nem, de meg kell nézni a konkrét adatokat!) Szóval szükség esetén használható az IRFP150 is, ha nem is ideális. Csak jó gate-meghajtás kell!
Értem már. Akkor semmi jelentősége a dolognak.
A már mutatott kapcsolásba (UCD2) akkor biztonsággal használható az IRFP150? (Bocs ha hülyeségnek tűnik, de most valahogy nem tudom jobban megfogalmazni.) |
Bejelentkezés
Hirdetés |






Szeretném kipróbálni a kapcsolóüzemet és ezt néztem ki megépítésre. Az IRFP 150 elég nagy belső kapacitással rendelkezik, meg gyanítom, hogy a benne lévő védődióda sem lehet elég gyors. Ha viszont egy 100V/20A-es shottky-t is tennék mellé, akkor lehetne ezt is használni?





