Fórum témák
» Több friss téma |
Akkor légy szíves ezeken feszültséget mérni. Meg ha már ott vagy, az összes többi ellenálláson is.
Szia ! Az R2 és az R3-mat kicseréltem 470ohm-ra , így meglett az 5v referencia feszültség.
Hello!
Azért írtam, mert a két 3,3kohm közül valamelyik nem olyan értékű volt. Nem azért lett 5V mert 470ohm, hanem azért, mert mind kettő egyforma értékű lett. Bezonyám! üdv! proli007
Szia ! A rajzot amit küldtél azon R2 és R3 3,3Kohm volt mind a kettő.
De nem a rajz nem működött, hanem amit építettél. Nyilván azért, mert nem azt raktad az áramkörbe, mint ami a rajzon volt. Valamelyik 3.3k csak a rajzon volt 3.3k, a valóságban meg nem.
![]() Mivel olyan szörny nincs, ami a haját tépi.. A hozzászólás módosítva: Okt 8, 2012
Szia ! Bocsánat , de a rajzon ami volt azt ültettem be és amit írtál , hogy nem olyan értékű ellenállást raktam be azt amit kicseréltem (ellenállást értékre jó volt ).
R2 és R3 = 3,3kohm Digitális mérőműszerrel mértem meg az ellenállás értékét. Az R2 ellenálláson 2,49V-ot mértem (470ohm) R3 ellenálláson 2,52V (470ohm) R1 ellenálláson 7,08V (470ohm) és így a Referencia feszültség 5,02V lett. Ezt mértem. OP1aLM358 ic 3-as lábán amit írtál (500mV) műszerrel 501mV-ot mértem. OP2aLM358 ic 1-es lábán a P1 (5kohm) állításával 0.....10V között tudom szabályozni a feszültséget.
Elvileg működik , csak az MCP9700A (analóg)érzékelőt kell beszereznem.
Én amit vásároltam az DS1820 (digitális) érzékelő ez sajnos ehhez az áramkörhöz nem jó.
Hello!
Mivel a TL431 a Gate és anód között (R3-on) állítja be mindig a belső refrencia feszültséget. Így az R3-on mindig 2,5V van. Tekintve hogy az R2-őn ugyan az az áram folyik át, mint R3-on a feszültségesés is ugyan akkora rajta. Vagy is a kettő összege 5V. Lehet, hogy az R3 nem jól volt beforrasztva. Ezért volt kisebb a referencia feszültség. De végül is minegy, lényeg, hogy működik. De vicces gyerek vagy! Az MCP-re tervezem, ez után megkérdezed, hogy az LM35-el működik-e, végül veszel egy digitális érzékelőt.. üdv! proli007 A hozzászólás módosítva: Okt 9, 2012
A CHPCD arul mindenfele MCHP alkatreszeket, igy a MCP9700A-t is. Valami 70 kiralyi forint plusz ifa.
Szia ! Bocsi , de a digitális érzékelőt egy PIC vezérléshez vettem.
Szerinted amit én beraktam ellenállást az így jó lesz hosszabb távra? Az LM35-öt ajánlotta egy ismerősöm , ezért kérdeztem. A hiba ami adódott lehet hogy igazad volt ( rossz forrasztás).
Hello!
Nem az ellenállás értékei számítanak, hanem az, hogy a táp felőli ellenállás által szolgáltatott áram, minimálisan 2mA-el több legyen, mint ami a TL431-et terheli. Viszont a beállító osztó i terhelésnek számít. Ha van kedved, tedd vissza a két ellenállást,és akkor igazolódik hogy ott volt a hiba, vagy nem. üdv! proli007 A hozzászólás módosítva: Okt 10, 2012
A LM35 sokkal dragabb, viszont nem tud negativ homersekletet merni. A pontossag kb. egyforma. Egyik sem alkalmas 1 C-nel jobb pontossagra, viszont az ismetlesi (hosszuideju) pontossag az olcsonal is megfelelo. A TL431 beallito ellenallasait lehet eleg nagy ertekre valasztani. Pl 4k7 alul, felul. Esetleg lehetne szurni egy 10 µF elkoval. Ne kisebbel, mert szeret gerjedni.
Hello!
Most hogy írod, tehettem volna az MCP-vel sorba is egy ellenállást, és akkor lehet rá 100nF-ot tenni, mert valahol mintha írtad volna, hogy az is gerjed. (Nekem még sosem volt) A TL meg nem szereti a 100nF-ot. De alapvetően azt kilehet alakítani az MCP mellett is, mert a kondinak úgy is ott kell lenni, vagy is "kis nyák" kell hozzá. üdv! proli007
A MCP (TC1047A, LM35) kapacitiv terheles hatasara szokott gerjedni. Mar 20-30 cm arnyekolt kabellel is begerjed. Erre szoktam en csinalni, hogy az erzekelonel 100 nF a tapra, es a kimenettel sorosan egy 470 ohm ellenallas. Mondjuk analog technikanal ez mar beleszamit a zerositesbe, ugyhogy figyelni kell ra. AD konverteres megoldasnal nem problema.
Hello!
Köszi! Emlékeztem valamire, hogy írtad, csak nem volt kedven visszakeresni. üdv! proli007
Húúúúúúúúúúú végre egy aktív topik a témában
1000 éve ezt keresem![]() Én egy olyan áramkört keresek ami 0-100c -ból csinál 0-10V kimenetet. Legjobb lenne PT 100-al, De minden megoldás érdekel csak stabil legyen zavaros környezetben is., elég az 1C-os tűrés.
Hello!
Akkor Te is legyél aktív,és olvass vissza.. üdv! proli007
Igazad van olvasson vissza.
Amit te küldtél szabályzásról az jó, csak amint említettem az érzékelőt még nem sikerült beszereznem.
Bocsi ,de ez most jött elő ? A proli007 ezt korrekt módon megoldotta , azt amit én elképzeltem.
Végigolvastam a topikot, amit rajzoltál az kicsit többet, mást tud mint amire nekem szükségem volna. Mivel több mint 20 éve nem foglalkozok áramkörök építésével, te meg ahogy látom profi vagy a szakmában, amin én heteket molyolgatnék azt te 1-2 perc alatt megoldod, ezért írtam. Nekem tulajdonképpen egy a conrados linken lévő ketyere rajza kellene.
Szia ! Az ellenállásokat ,R2-R3 (ami a rajzon volt ) visszaforrasztottam és igazad volt ott volt a hiba ( rossz forrasztás ) . Most a referencia feszültség 4,98V. Olyan kérdésem még lenne,hogy van analóg kivezérlés jelzőm aminek a belső ellenállás értéke 1,8kohm. Arra gondoltam esetleg fel tudnám használni a hőfok kijelzésére (hova köthetném be ? ). Zsalumozgató ami a kimenetén 2-10V jelet ad ki simán rá tudom tenni a kijelzőt( soros ellenálláson keresztül )amivel látom a zsalu állását.
Hello!
Ahol a szimulátoros rajzon ott van a "TEMP" nevű feszültségmérő, (egy megfelelő előtét ellenállással) nyugodtan rákötheted a kivezérlésmérődet. (Ha jól értem, ez egy Deprez műszer lenne.) üdv! proli007
Hello!
Erre nem igazán tudok mit írni. Conrad-os rajzzal nem szolgálhatok. Amit előzőleg felraktam, abban annyi a különbség, hogy szabályzó is található benne. Ha az előbb említett "TEMP" műszerig építed meg, akkor egy 0..10V-os átalakítót kapsz. De első, hogy milyen érzékelőt használsz. A jelváltót ahhoz kell választani. üdv! proli007
Hello!
Szerintem meg lehet oldani, másfél méter nem nagy távolság. De az igazi megoldás az lenne, ha az IC GND-t is a belső vezetéken viszed, az árnyékolást pedig csak a jelátalakító oldalán kötöd a GND-hez. Vagy is 4-eres árnyékolt lenne a jó, tekintve, hogy 3-eres nem szokványos. De próba cseresznye. (Tekintve, hogy nekem még soha nem volt ilyenem..) üdv! proli007
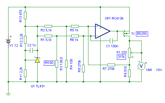
Szívem szerint Pt100-at használnék, de ahhoz nem igazán találtam kapcsolást.
Hello!
Szerintem lehet találni, mert ez igen népszerű hőérzékelő. De nehogy hiányt szenvedj, rakok fel egy "kétvezetékes"-et, ami nem linearizált, de +-1 fokra talán megfelelő lesz. üdv! proli007 |
Bejelentkezés
Hirdetés |





Mivel olyan szörny nincs, ami a haját tépi..
1000 éve ezt keresem






