Fórum témák
» Több friss téma |
Valamikor írtál valami olyasmit, hogy bár nincs igazán szükséged erre a szerkezetre, de végigcsinálod, mert érdekel és a következő emberke már ne a nulláról kezdje, legyen valami konstrukció.
Egyáltalán nem tartalak hülyének, ugyanis ha így lenne, akkor egyáltalán nem írnék semmit, úgysem értenéd. Hát, amiket megnéztél szimulátorban, az igazán szép, de az a baj, hogy pont a lényegi részeket nem nézted meg. Pl.: hol nézted meg azt a kb. 100 ns-os átkapcsolási folyamatot, amiről délután írtam? Megnézted annak a 100 n-os kondinak a feszültségét? Elgondolkodtál azon, hogy a szimulátor csak annyit mutat meg, amennyit felprogramoztál? Ugye, nincsenek benne a szerelési induktivitások? Nincs benne, hogy pl.: az 1000µF-os kondiknak mekkora az ESL, ESR-jük? Ez mind,mind nagyon számít. És itt vannak azok a dolgok, amiktől elszáll egy FET... Megnézted, hogy mi a vezérlési sorrend a FET-eknél? Elgondolkodtál azon, hogy Foxi miért így alakította ki? Esetleg, meg tudod nézni, hogy a vezérlés nem csinál e hibát? Nem a pic programja miatt, hanem mert esetleg nem ott mennek az áramok, ahol kellene és szép nagy zavarok lesznek, amitől meghülyül a pic. Vagy az IR ic-k... van néhány dolog... Egyébként, én is tanulok, még most is... igaz, nem nagyon van mentorom. De ha megértek valamit akkor megveregetem a saját vállamat. Tudod: jó pap holtig tanul, mégis bután hal meg... de azért igyekszem... Sajnos az a baj, hogy neked nagyon nehéz segíteni, mert minimális a hozzáértésed. Ez nem az építsünk egy Quad-ot, vagy VF2-t kategória. Így legfeljebb csak abban tudok ( és szerintem mások is ) segíteni, hogy kompletten leírjuk, hogy mit kellene csinálnod. Erre nekem nincs időm és ahogy tapasztaltam, nem is követed a tanácsokat. Ha valóban meg akarod érteni ezeket a dolgokat, egész mást kellene csinálnod, mondjuk elkezdeni a kályhától... egy FET, egy generátor, egy induktív terhelés, meg ilyesmik, mindez szimulátorban. Aztán egyszercsak nyilvánvalóvá válnak a dolgok és akkor már könnyebben lehet segíteni is. Így nem lehet...
Dehogynem fogadom meg a tanácsokat.
De azthiszem ti is át-át siklatok dolgok felett. Többször leírtam, hogy nem azonnal, nem terhelésen hanem teljesen prózai és érthetetlen szituációkban órákkal az élesztés után ment tönkre. Ebből nyilvánvaló számomra, hogy a hiba nem egyszerűen egy vezérlés időbeni hibája (fetösszenyitás). ez kiépítési hiba volt. Az utolsó verzió hosszú gatevezetékjeinek a hibája ez is csak az egyik csatorna egyik fetjénél. Ha olyan eivi hibák lennének benne, ugy vélem ez a bekapcsolást követően nagyon hamar bekövetkezne,egyformán mindkét csatornán! Hisz a hiba is egyforma mert a kiépítés egyforma. Ez nyilvánvalóan nem alkatrésztűrések szórásaiból adódó probléma. A kondik rajta lesznek ott és ahol el lett mondva. S el lesz távoítva onnét ahonnét mondtátok. Majdnem észre sem veszitek az eredményeket. Sokkal kisebb méretű lett Katt mondta valahogy úgy kéne elhelyezni ahogy a híd rajzán van. Úgy van elhelyezve fizkailag Egy doboz négy oldalán. A rajta lévő nyák 50*50mm es a hídvezérklők nagyon közel vannak a fetekhez mindkét pártól 15mm en belül. Az áramvezetékek fellemezelve 0,8mm vtg lemezekkel Én elhiszem, hogy az áramérzékelő jobb volna másutt csakhogy abból a típusból, ami bipoláris nincs készleten s 2 db ot nem hoznak. Szóval egy csomó feltételt szeretnék, de nem tudok teljesíteni. Nyilván kevés a hozzáértésem ezen nem vagyis nem ezen fortyantam fel. S ha csak ebben a fórumban, mindössze ebben a témában nézed meg a követendő tanácsok özönét rájössz, hogy egy kívülálló ha nem tapasztal, nem tudja kiválasztani a megfelelő tanácsot. Majd a végén tudja értékelni vagy megérteni a tanácsaid mert mellette még 50-en tanácsolnak valamit. S ha belegondolsz, minden részlet tanács jó a maga nemében! Csak az egész szempontjából nem biztos, hogy értékes az adott tanács! Én nem szeretnék "veszekedni" csak míg ti profik úgy érzitek hogy nekünk amatőröknek cél ennek a tudásnak az ilyen mélységű(hivatás szintű) elsajátítása, addig a valóság az hogy eszköz mert ha kész van nem újat fogunk csinálni ebből hanem mást. S következő gondolat pedig nyilvánvalóan az akkor meg miért foglalkozol ezzel? Válasz: Mert arra felkérésre hogy csinálja meg valaki ezt nekem és megfizetem nem érkezett válasz! Azaz kénytelen vagyok megcsinálni. Épp mint az a srác aki csak horgászni akar s ehhez kénen neki etetőhajó. A hozzászólás módosítva: Okt 7, 2012
[off] Elvégeztem a kifogásolt méréseket.
Nem tudom megadni a szimulációban a kifogásolt kondenzátor jellemzőket, mert a nagy internetes adathalmazban nem találom a birtokomban lévő példányokról a kívánt adatokat. Én-és úgy vélem sokan közűlünk-, hiszek a katalógus adatoknak. Elhiszem, hogy amennyiben a katalógusban felállított feltételek teljesülnek, az adott tűrésen belül elvárható értékek mutatkoznak. Más támpontunk egy alap műszerezettséggel nincs. Abban a hídban amit próbálok normális működésre bírni, azt hiszem semmi különlegesen rám jellemző nincs. A hídvezérlő alapkapcsolásában nincsen szó arról hogy kivéve ha mrex csinálja Sok ezren megcsinálták már. Ugye nem azt mondod kedves Katt hogy 4 fetet hídba kapcsolni akkora nagy dolog, hogy egy magamfajta embernek szégyenkeznie kellene amiatt, hogy meg meri próbálni. Nagy valószínűséggel gőzöd sincs annak a kiflinek a sodrásához használt gép belső szerkezetéről amit jóízűen elfogyasztottál reggelire, vagy a habacs kötésének kémiájáról ennek ellenérre minden további nélkül bánsz malterral ha úgy kivánja a helyzet. Igen láttam a fetek D/S-ein a szörnyű tüskéket. 60-70A 1-3 ns ideig. Több kérdés fogalmazódott meg ezek láttán. 1-természetes-e ez egy hídba kapcsolásnál, vagy az én hibám? 2-Lehetséges-e védekezni ezek ellen a tüskék ellen? Elegendő megoldás-e a lehető legkisebb távolságra szerelt kondenzátor. 3- Tudom hogy nem szerencsés ennek az áramérzékelőnek a használata ott ahová betettem. de ezzel kapcsolatban az a válasz, hogy sajnos nem hoznak kettőt a másikból mert van minimális rendelési mennyiség. Azon kívül pedig az "idegessége" egy kondenzátorral állítható. Ha lomhább lesz mint a fetek tüskéi akkor talán működhet? Vagy kategórikusan rossz erre a célra? Azon felül pedig eredménynek tartom hogy piminek sikerült megértetnie velem az 555 szimulációjával a vezérlés egy sarkalatos pontját. A hozzászólás módosítva: Okt 8, 2012
Van néhány dolog, amit sikerült teljesen kifordítanod. Nem is igazán akarok ezekre reflektálni, sem több, sem kevesebb nem leszek ezáltal. Annyit azért hagy mondjak a hasonlataidra, hogy nekem ahhoz nem kell tudnom a habarcs kötése során lejátszódó kémiai folyamat mikéntjét ahhoz, hogy használni tudjam. De a kifli gyártástechnológiáját sem kell ismernem ahhoz, hogy megegyem. Talán már rájöttél, hogy ezen esetekben csak használni akarom ezeket a dolgokat, nem pedig gyártani. Ugye, innen már könnyebb? Te nemcsak használni, hanem gyártani is akarod a kiflit, vagy a habarcsot... óriási a különbség. Talán egyszer majd rájössz...
Nincs olyan hídkapcsolás, ami mrexnek, vagy akárkinek van címezve, vagy nem címezve. Ezek a dolgok a fizika törvényei alapján működnek, csak annyira van közük adott személyekhez, hogy azok mennyire ismerik ezeket a törvényszerüségeket. Ha nem eléggé, akkor előfordulhat, hogy a fizika győz... Talán megérted, hogy ezek után egyszerűen nincs türelmem megválaszolni a kérdéseidet.
igen megértem, számítottam rá
A hozzászólás módosítva: Okt 9, 2012
Ha a hídat tényleg valós körülmények között akarod szimulálni, akkor csinálok neked egy szimulációt, de készülj fel arra, hogy olyan lesz, mintha renderelnél.
Szerintem egyébként fölösleges szimulálni, mert a szerelési induktivitásokat képtelenség meghatározni. Tedd oda a kondikat a hidakhoz, a tápfeszre. A vitatkozást meg légyszíves mellőzétek, vagy privátban folytatni. Az áramérzékelő jó lesz, azok a tüskék mindig ottvannak ha a fetnek a másik fet diódájától (pn átmenetétől) kell átvennie az áramot, mivel abban töltés tárolódik (kb. I=Q/t a dióda tárolt töltését nézd az adatlapon és fall timeot) nem kell miatta aggódnod, mert a valóságban nincs ekkora tüske, mivel a soros induktív tagok korlátozzák az áramváltozás sebességét.
Részemről ok.
Odarakom a kondikat. S nem veszekszem sőt elnézést is kérek. na igen még 8 maggal is elég lassú szépen renderelni, ez céges gépem. akkor hajrá építsünk. A hozzászólás módosítva: Okt 9, 2012
Ha nem okoz neked gondot, akkor szeretném megnézni azt a szimulációt ami valós körülmények közé visz.
Mindegy mennyi ideig tart. ennek elemzése, már a szimuláció felépítésének vizsgálata is sokat jelentene.
Rendben van, most épp. oszcilloszkópot tervezek
, ha befejeztem megcsinálom a szimulációt, lehet késő este feltöltöm, de lehet csak holnap, nemgond? A hozzászólás módosítva: Okt 9, 2012
Egyáltalán nem gond.
Holnap érek rá úgyis csak. Én emelőgépet és kaparószerkezetet tervezek épp. ![]() Idézet: „Én emelőgépet és kaparószerkezetet tervezek épp.” Basszus ![]() A hozzászólás módosítva: Okt 9, 2012
Szervusz!
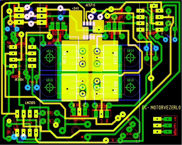
Ez így nem lesz jó. Ez talán az egyik legnehezebb része az egésznek, összevezetékezni a nyákot. Itt a hosszú vezetékek, és a nagy területű hurkok jelentik a prblémát. De én változtatnék az elhelyezésen is, jelentősen megkönnyítené a dolgokat ha az IR-eket a hozzá tartozó 2 fet fölé helyeznéd, a lábak és a csavarok közé. Így igazán rövid vezetékekkel be tudnád kötni. Az 555-t át kéne rakni az ACS mellé, mivel a CMOS555-nek nagyon nagy a bemenő impedanciája, ezért kis zavarokra is érzékeny. Ügyelni kell arra is, hogy hol mihez földelsz. A teljesítmény föld a feteknél van, ide kell hogy csatlakozzon az alsó fet source-ján a meghajtás földje, majd a meghajtáshoz a vezérlés földje (meg az áramfigyelésé). Ez kicsit bonyolódhat is, mivel két félhíd van, az IR-ek COM-ja minden esetben a hozzá tartozó alsó fet source-jára kell hogy menjen, stb...
Hello
Van egy dolog, amit nem értek a PWM-mel kapcsolatban. Ha jól tudom, akkor a PWM-nek van átlagértéke, és RMS értéke. Az átlagértéke: Umax*D, RMS értéke: Umax*gyök(D). A kérdésem az lenne, hogy mikor melyiket kell használni? A legtöbbször az átlagérték képletét látni mindenhol, pl. motormeghajtásnál, de ha teljesítményről, pontosabban az elvégzett munkáról van szó, akkor szerintem a másikkal kell számolni. Magyarul szerintem egy feles teljesítményű működésnél az RMS képlet kell. Fel tudna esetleg valaki világosítani ebben? Üdv.
Eddig jutottam.
Motorkkal is tökéletesen működik. Az áramfigyelés teljesen jó. Kipróbáltam a motor kapcsain a rövidrezárást is. Az ACS713 gyönyörűen lekapcsolja a hidat. Most a pic-es rész hozzáillesztése készül. Eddig generátorról lett próbálva. Annyi tapasztalatot szeretnék megosztani, hogy IR2104-et 5v-os 20kHz PWM -el hajtva nem stabil. Hiába irja az adatlap hogy 3V a logikai 1 hez tartozó input. Azt tapasztaltram, hogy ha csak kevéssé az 50%-os kitöltés alá vagy felé szabályzom 45-55% akkor csak fütyült a motor. Rámértem szkóppal, s azt láttam hogy amikor a mortor "fütyül, sípol" akkor minden harmadik ciklusra volt csak Pwm jel a IR2104 kimenetén. Ez a probléma akkor hárult el ha 5Vnál nagyobb feszültségű volt a PWM jel. Órákon át működött terhelésre is kézzel cipővel deszkával lett visszafogva a gumikerék. (mivel vezetékelt a generátorhoz még nem önjáró) 1/3 fordulaton már elég nehéz volt lefogni. Az áramfigyelő az ohmikus terhelésen 1,995V-ra lett állítva.Ez a motornál kevésnek bizonyult, fel kellett vinni 2.45V ra. A fetet szinte semmit nem melegszenek. Az áramkorlát mindig korrektül működött.
Jól néz ki! Örülök hogy nem adtad fel és véghez vitted!
Áramkorlát is szépen össze lett hozva.
Egy alvás utáni biztonsági módosítás.
A slusszrelé jobb ha elejtésre blokkolja a benzinmotort. A darlington nem szükséges csak ebből van egy marékkal....
Sziasztok!
Van egy kicsi eszterga gépem amin behalt a szabályzó. Kicseréltem a diódákat és elméletileg működött, de nekem rá kellett mérnem szkóppal és nem volt földfüggetlenítve a nagy kapkodásban. Ennek pedig az lett a következménye, hogy rézgőzt csináltam... Megszereztem a gyári kapcsolást, de mivel smd alkatrészekből áll úgy döntöttem újra gyártom a nyákot. De ez előtt a panel helyre lett hozva amennyire lehet.De ugyanazt csinálta mint a saját magam által gyártott panel. A jelenség az, hogy a motor megy, potival nem lehet leállítani, ez még nem is zavra, de nem is nagyon reagál rá. A motor indőnként felpörög, a rászablyzás össze vissza dolgozik(berángat időnként). Úgy vettem észre, hogy a nullátmenet figyelésnél mintha fordítva kapcsolgatna a tranyóm(bc640).Mellékelem a kapcsolási rajzot, hátha valaki tudna segíteni.
Hát elképesztöen bonyolultnak néz ki ez a dolog. Milyen motor van az esztergapadon? Az enyémben 2 FET szabályozza az egészet (némi alkatrészekkel köritve
) és semmi gond nincs vele. Egyszer én is csináltam rézgözt, de a 2 FET cseréje pillanatok alatt renbe tett mindent.A barátom esztergapadjába (hasonloan ilyen bonyolult valami volt benne, és leégett) egy fúrogép vezérlést épitettem be és remekül megy már évek ota.
Mi is építettünk hozzá sokmindent(huzalpotis fúrógép szabályzó univerzális motorhoz, pic-el pwm szabályzó) De sajnos mindegyiknél gyenge volt a motor. A gyári szabályzó előnye, hogy a jobb alsó műveleti erősítő offset-eli az alapjelet, ha nő az áram. Figyeli a motor kapocsfeszültségét és így lesz belőle teljesítmény szabályzó. Leszimuláltam már multisim-ben és proteusban is több kevesebb sikerrel.
Sok furogépben is visszacsatolos a szabályozás. Az én esztergapadoom is nagyon lassu de erös mozgásra képes - és még össze sem lehet hasonlitani a te bonyolult áramköröddel. (Tirisztor sincs benne).
Van esetleg valami kapcsolási rajzod az eszterga vezérlésről? Vagy a panel tipusa, mert akor utána néznék. Ez a gép mindössze 400 wattos. A motor adatai 250VDC 4.5ADC. Csak ennyit tudok egyelőre.
Az én gépem is kb 400W-s, majd holnap beszkennelem a rajzát. (A furogépvezérlésröl természtesen nincs semilyen rajzom - mer ugy jött en block. Üdv
A hozzászólás módosítva: Nov 5, 2012
Rosszul emlékeztem - nincs rajz az esztergapadhoz, az biztos hogy 1 IC van a panelen meg 2 drb nagy FET tranzisztor. (most emiatt nem szedem szét, hogy elmondjam a tipusait.)
Bocs, ha tulzott reményeket keltettem. |
Bejelentkezés
Hirdetés |




, ha befejeztem megcsinálom a szimulációt, lehet késő este feltöltöm, de lehet csak holnap, nemgond? 










