Fórum témák
» Több friss téma |
Fórum » Időzítő
Témaindító: Mekkmester, idő: Dec 25, 2005
Témakörök:
Nézd meg a 4040 és a 4060 as ic-k adatlapját , valószínűleg a gyári kapcsolások apróbb módosításával meglesz amit szeretnél
A két időzítő összekapcsolása és a ciklus folyamatos ismétlődésének megoldása érdekelne.pl CD4060-al
Tisztelt Fórumtársak!
Egyszerű időzítőkapcsolásra lenne szükségem. Első ciklus 8 óra, ennek letelte után indulna egy 30 perces időzítés . 30 perces idő lejártával a 8 órás időzítés automatikusan kezdene. A 30 perces időzítő relés kimenetű kell, hogy legyen. Kapcsolás lehet IC-s vagy PIC-kes. Szakmai segítségeteket előre is köszönöm!
Hello!
Tettem már fel ilyen rajzot, "Ciklikus" file névvel, valamint ha érdekel, "C04h-10m-sch" névvel is CD4541-el. üdv! proli007
Hali. Azért nyitottam ezt a témát, mert kellene építenem egy dupla időzítős kapcsolást.
AVR-re gondoltam, de sajna nem igazán ismerem még a programozást olyan szinten. Adott egy automata zsírzó, aminek a processzoros vezérlése teljesen kihalt. Ezt szeretném kiváltani. Alapelve a következő: 1 időzítés 1 órától 3 óráig állítható, ez a bekapcsolás késleltetése. Ezután van a második időzítés, ami 1 perctől 10 percig állítható. Attiny 45 re gondoltam. A segítségeket előre is köszönöm.
Sziasztok! Úgy látom itt nagyon profik vannak.
Kérlek segítsetek nekem, egy konyhában van egy 30w-os 12v-os led világítás. Ezt egy mozgásérzékelővel bekapcsolom, de azt szeretném, hogy ne aludjon el el a mozgásérzékelő kikapcsolása után, hanem csak halványabban világítson tovább kb 30 másodpercig. Úgy kellene működni mint a telefonok fényereje. A 30 mp, természetesen nem fontos, lehet 10 vagy 50-is. Csak azt akarom, hogy ne tök sötétbe legyek, ha a nem mozgok az érzékelő előtt. Tudtok erre nekem valami nagyon egyszerű megoldást javasolni ? Nagyon köszönöm előre is a segítséget!!!
Hello!
Az igaz, hogy időzítő, de mivel AVR-el szeretnéd megoldani, szerintem a kérdésnek ott a helye. (tudom hogy ide tettek, de akkor is.) Egyébként szerintem a két időzítés kevés nem? Mert bekapcsolás késleltetés után 1..10 percenként ciklikusan szeretnél zsírozni. Ez oké, de meddig? Mert az már egy harmadik időzítő, vagy más feladat. (Amúgy amit eddig leírtál, proci nélkül is meg lehet oldani, két CD4060-as IC-vel..) üdv! proli007
Hello!
Nagyon egyszerű azért nem igazán lehet, mert gondolom a 12V nincs állandóan meg, a mozgásérzékelő, a 230V-ot kapcsolja. A 12V oldalon, kondiban lehetne tárolni az energiát, csak hogy 30W-hoz tetemes kapacitásra lenne szükség. Vagy is érzékelni kellene a mozgásérzékelő bekapcsolását, bekapcsolni a tápot, majd megszűnésekor leszabályozni a teljesítményt (PWM) és idő letelte után kikapcsolni a tápot. Ehhez 230V-ot figyelni kell, segédtáp kell az áramkörnek ami mindig megvan, és fix 230V a táp ki-be kapcsolgatásához. üdv! proli007
Köszönöm hogy foglalkozol problemammal. Azt nem montam, hogy a mozgasérzékelő is 12v-os. Így van állandó 12v. Én arra gondoltam, hogy a mozgasérzékelő által adott áram egy diódán keresztül adná az áramot (remélem van ilyen). A dioda előtti árammal hajtanám meg az időzitőt. Igy valojaban az két helyről kapna áramot a lámpa. Vagy ez igy gáz ?
Hello!
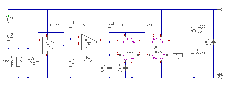
Én kicsit másra gondoltam. Mivel a Led-lámpák fényerő szabályozásához amúgy is PWM és teljesítmény fokozat kell, Leet azt vezérelni egy egyszerű időzítővel is. - A K1 a közelítés kapcsoló. ami vagy egy kontaktust ad, vagy 12V-ot, az is megfelelő. - Ha K1 bekapcsol, feltöltődik a C2 kondi, és amíg ez így van, a PWM fokozat 100% kitöltéssel működik. Vagy is teljes fénnyel égnek a lámpák. - Ha K1 kikapcsol, a C2 kondi el kezd kisülni az R2 100kohm-on keresztül, ezt a feszültséget követi U3a fokozat. Erre az U2 PWM fokozat csökkenti a kitöltést, vagy is a fényerő el kezd lefelé szabályozódni. - Amikor elér egy minimális szintet U3b komparátor kikapcsolja a PWM szabályzót, így a lámpák teljesen kialszanak. - Az időzítést R2 és C2 alkatrészekkel lehet állítani, jelenleg kb. 25sec. A lekapcsolási szintet, R3 és R4 feszültség osztó. De ennek változtatása is kihatással lesz az időre, hiszen ha ezt a minimum fényerő szintet elérik a lámpák, vége az időzítésnek (Dimmer-nek). Ez kb. ennyi. Az IRF3205 végfokozat esetleg kis hűtést igényelhet, de szerintem a 30W-ot el fogja viselni. üdv! proli007
Eszméletlen!!! Mennyi ideig kell ezt tanulni, hogy csak így kapcsiból nyomjál egy ilyen rajzot ? Ezer KÖSZÖNET érte !!!!
![]()
Sziasztok!
Épp tegnap este merült fel a "kedvenc lámpám világítson, amíg el nem alszom" kérdéskör. És pontosan egy ilyen jellegű kapcsolásra gondoltam, viszont 30-60perc késleltetéssel. Ebben az esetben hogyan változik a rajz? Számomra hihetlen, hogy csak az RC-taggal lehet(ne) ezt elérni...
Hello!
Sőt! RC taggal nem lehet ilyen "extrém időt" korrekt módon elérni. Más megoldással lehet lehet, pld. számláló és digtál-analóg konverter. Persze nem kel nagy dolgokra gondolni, elég egy bináris számláló, és egy R2R átalakító. Nagy felbontás (lépésszám) egyébként sem szükséges. De egy fél óra alatt sötétedő lámpán nemigazán lehet észrevenni a fényerő csökkenést. Vagy is ki kellene próbálni, van-e ennek egyáltalán értelme. Egy izzó féltápfeszültség alatt inkább "csak fűt", mint világít. (Led-ek fényerő szabályzása sem egészen egyértelmű számomra) De ha ilyen hosszú idő, meg PWM a feladat, akkor egy PIC vagy AVR célszerűbb választás. Már mint ha valakinek nem idegen a programozás és égetés. üdv! proli007
Sziasztok! Segítséget szeretnék kérni egy kapcsolás elkészítésében. Adott egy navigáció, aminek a bekapcsoló gomb két vezetékét kihoztam. (A kikapcsolás az szoftveresen alapból megoldott, ha leveszem a gyújtás automatikusan kikapcsol) Azt szeretném elérni ha ráadom a gyújtást a navigáció bekapcsoljon. Ezt egy relével simán össze is tudnám hozni, a relé megkapja a 12V-ot, behúz, és az érintkezőin bekapcsolja. Azt szeretném ha a relé csak kb 3-5 másodpercig maradjon behúzva, mivel utána már felesleges, a navit bekapcsolta. De ez a pár másodperc meg kell. Össze lehetne ezt hozni egy egyszerű kapcsolással? Tudnátok segíteni?
A hozzászólás módosítva: Okt 14, 2012
A relé tekercsével köss sorba egy 1-47mikrós kondit (az érték a tekercs ellenállásának és a meghúzási időnek a függvénye (kísérletezd ki) és a kondival köss párhuzamosan egy 100k ellenállást ami kisüti a következő indításig .
Sokat agyaltam rajta, de erre nem gondoltam hogy ezt ilyen egyszerűen meglehet csinálni. (Ha nem mellékelted volna a rajzot, azt hittem volna hogy félre értettem a leírtakat) Holnap reggel első dolgom lesz kipróbálni. Nagyon szépen köszönöm segítséget.
Sziasztok!
Szeretnék egy olyan időzítőt, amin be lehet állítani, hogy hány percenként kapcsoljon be, és hány percig tartson a bekapcsolás, mondjuk 1-120-ig, és lehetőleg olyat, amit be lehet állítani konkrét értékekre, nem kell korrigálni hogy hosszabbra, vagy rövidebbre állítódott. De azért érdekelne olyan is amivel 2 potival lehet állítani, de jobban szeretném, ha nem kéne utána mérni az időt, hogy tényleg úgy kapcsol-e, hanem perc pontossággal be lehet állítani. Mit javasoltok erre a célra?
Hello!
- Veszel egy időrelét. - Mikroprocesszorral csinálod. üdv! proli007
De milyen időrelével lehet ezt megcsinálni, hogy külön be lehet állítani a ki, és bekapcsolás időtartamát is?
Hello!
Programozható ki-bekapcsolással, és ciklikus legyen. Valami ilyenek. De most én keressek a hálózaton számodra relét? ![]() üdv! proli007
Ha ennyibe kerül, nem időrelé kell. Mikroprocesszoroshoz tud valaki kész kapcsolást, programot? Vagy 2 potis kapcsolást erre ismer valaki? Utóbbi kettő talán olcsóbb lenne.
Hello!
Potival nem lehet tisztesen 1:120 arányt átfogni. Legfeljebb helipottal. Azt meg ha megveszed, már a gyárinál vagy. Potival egyébként sem lesz pontos a dolog. Met RC tagokkal, legfeljebb 1% pontosságot lehet elérni. Procival megoldható, beszélj a Parsic-osokkal. De ahhoz is valami kijelző kell. Ha nem akarsz mindenféle tárcsás kapcsolókat használni. De ha nem sértődsz meg: Szerintem kicsit túl liheged a kérdést. Egy ciklikus időzítőnél általában nagyon nem számít az időzítés tényleges ideje, csak az arány. Kezdők szokták elkövetni azt a hibát, hogy igényeiket "megalomán" módon állítják fel, mire később kiderül nincs is rá szükség. üdv! proli007 A hozzászólás módosítva: Nov 8, 2012
Kazánvezérlést akarom vele beállítani úgy, hogy annyi gáz fogyhasson, amit beállítok. Van egy programozható időzítőm 20 be, 20 kikapcsolással, most épp 180perc/nap vagyis kb. óránként 9 perc, de így lehűl a fal a radiátor mellett, és a radiátor is, mire újra bekapcsol, (és ha hidegebb a fal a levegőnél, az gyorsabban elszívja a meleget, és kevesebb jut a levegőnek) ezért akarnám sűrűbben kapcsolni, mondjuk kb. fél óránként 5 percig.
Hello!
Na ugye, hogy nem lőnek nyulat ezzel, és a jel-szünet arány kérdés igazából. De tettem már fel számtalan ciklikus időzítőt pld. ezt, de van közte olyan is, ahol a ciklus ismétlődési ideje állandó, és potival lehet a kitöltési időt 5..95% között (megy-nem megy ütemidő arányát) állítani. Igaz, ott a ciklusidő bináris osztás miatt, kétszeresenként lehet állítani jumpper-el. Ez a hidegebb "elszívja-nem szívja" gondolat, azért fizikailag nem lehet megalapozott. Egy rendszerbe bevitt energiának egyformának kell lenni, ha a jel-szünet arány azonos. Hiszen a munkát a teljesítmény és az idő szorzata adja. A tényleges bevitt munka meg ennek az átlagát jelenti. Vagy is ha egy 60W-os izzót 30 percre bekapcsolsz, 30 percre ki, két óra alatt 60Wh munkát végez. Azaz hőt fejleszt. Pont annyit, mint ha egy órára be, egy órára kikapcsolod. Az is két óra alatt 60Wh hőfejlesztést jelent. A különbség csak a hőingadozás mértékében lehet. De azért nem árt átgondolni azt sem, ha 5 percekre kapcsolod be a kazánt, mit fog jelenteni az, annak élettartamában.. Egyébként nem rég vettem egy mechanikus programórát 1500Ft-ért, amin 15 percenként vannak a "lovacskák". Lehet kipróbálásra bőven elég lenne, hogy megtudd mi is a jó számodra. üdv! proli007 A hozzászólás módosítva: Nov 9, 2012
Annál, amit belinkeltél, melyik a ki, és melyik a bekapcsolási időért felelős rész?
Melyikkel kezd? Lehet változtatni, hogy melyikkel kezdje? Lehet váltani a periódust, ha épp nem megy, de azt akarom, hogy menjen, vagy fordítva? Át lehet méretezni az időtartományokat? Nem akarok nagy lépésekbe haladni, talán, ha mondjuk 1 poti fél óra lenne, és sorba lenne kötve, akkor viszonylag részletesen tudnám állítani. Ha tudnám mekkora ellenállás mennyi idő, akkor kapcsolhatnék elé 30-30 percnyi ellenállást, ha több mint 1 órát akarok beállítani, és így 0-120 percig lehetne állítani ugyan olyan részletességgel. Úgy gondoltam 30 perc=1. poti teljesen felcsavarva, 2. teljesen le. 60=1. fel, 2. fel. 90=30 percnyi ellenállás+1. poti fel, 2. fel. 120=60 percnyi ellenállás+1. fel, 2. fel.
Gyulank!
"Bár fogalmam sincs mit szeretnék, de az precíz legyen!" Látsz Te ebben a kapcsolásban kapcsolókat, nyomógombokat egyebeket? Szerinted mit lehet elvárni két nokedli IC-től? Már írtam neked, hogy amit Te szeretnél, ahhoz mikroprocesszor kell. Mert az flexibilis, ha kijelezni, beállítani, változtatni szeretnél valamit. Már pedig Te percenként mást akarsz.. Akkor? De hogy ne mond, hogy nem válaszoltam, bár szerintem nem néztél utána semminek. (Mondjuk adatlap, működés, más kapcsolások működése jellemzői, ki mit írt..) - Ez egy olyan időzítő, ahol a ciklusidőt, az U1 állítja be, P1 potival 20perc és 4 óra között. - A bekapcsolási időt, pedig az U2. Onnan is látszik, hogy U1 az U2 tápfeszültségét kapcsolja ki-be. - Az IC-kben egy ütemadó van, és egy számlánc. Az ütemadó idejét C1*(R1+P2) határozza meg. Ezt követi egy számlánc, aminek osztása 2^16-ra van beállítva. Ez adja az időt. - Mivel bekapcsoláskor a számláncnak belső törlése van, tápfesz bekapcsolásakor, mindig a szünetidővel kezd a késleltető. De igényeidhez ez a kapcsolás közelebb áll. üdv! proli007
Persze, nem látok benne gombokat, úgy értettem, hogy lehet-e könnyen kiegészíteni ilyen gombbal, pl. ha egy rövidzár elég lenne a váltáshoz, és tudnám, hogy miket kell összekötni, már úgy tekintenék a rajzra, mintha lenne rajta gomb.
![]() Egyik rajznál sem értem a számolást. T[s]=0,00000047F*(20000 ohm +220000 ohm )*65536 az 7392 s ~2 óra T[s]=0,00000047F*20000 ohm*65536 az 616 s ~10 perc De ha jól értem, itt az egyik megadható idő a bekapcsolási, és kikapcsolási idők összege, a másik megadható a bekapcsolási idő. Ez így tényleg nem a legjobb nekem, mert én a bekapcsolási időt, és a kikapcsolásit szeretném megadni. Ere való a másik? T[s](P1=220k)=0,276*2*1024 vagy 16384 az 565 s ~9 perc vagy 9044 s ~2,5 óra T[s](P1=0)=0,012*2*1024 vagy 16384 az 24 s vagy 393 s ~ 6,6 perc Ha a nem lenne 2 a Qn előtt kb. annyi lenne, mint a rajzon, de a képleten 2Qn van. Először azt hittem 2 a Qn-ediken. Amúgy nem akarom, hogy villogjon a LED, de ha akarnám, az is ezektől függne, vagyis a poti változtatásával változna az ütem is? Beállításnál nem árt érzékelni a változást, biztos ezért villog.
Hello!
CD4060-nál: A beállítások ideje itt nem túl pontos, lévén hogy az RC tagok szorzatától és az osztástól függ (ami mindig kettő hatványa), de függ az oszcillátor komparálálsi szintjétől is. Az viszont típustól és tápfeszültségtől is kissé eltérhet. Vagy hogy egyszerűbben fogalmazzak, a kondi az ellenálláson keresztül egy feszültség küszöb értékig töltődik fel, és egy feszültség küszöbig sül ki, az oszcillátornál. Ezek a küszöbök lehetnek kicsit más értékűek és változik is a táppal. Egy kondi ha ellenálláson keresztül töltődik fel, akkor a feltöltődés idejét a Tau adja meg, ami egyenlő R*C-vel. De a Tau, a töltő feszültség (CMOS-nál kb. a tápfesz) 63%-ra vonatkozik. (Ha megnézel egy RC tag töltés jelleggörbéjét, akkor látható, hogy azért választották töltéskor a 63%-ot, kisütéskor a 27=%-ot, mert ott még elég meredek a görbe. Ez felett és alatt, már kis feszültség változáshoz, nagy időintervallun változás tartozik. Tehát ha a feszültség szintet figyeljük a kondin, akkor kis feszültség eltérésnél, már jelentősen változik az idő.) 12V tápfesz esetén a tényleges idő, kb. a számított 1,1..1,2-szerese. Vagy is a számított időz, ezzel kell megszorozni. Mivel egy periódus egy töltés, és egy kisütési ciklusból áll, ha periódus időt (impulzus ismétlődési időt) szeretnénk számolni, akkor nyilván ennek kétszeresét kell figyelembe venni. Tehát ha az oszcillátor periódusidejét szeretnénk számolni, akkor kb. T=2,3*R*C idővel számolhatunk. A számláló bináris számláló, így a frekvenciát kettő hatványaival osztja. 1:2:4:8: stb. A Q a számlálók kimentet jelenti, mellette a szám a kettő hatványkitevője. Tehát Q14-es kimenet 2^14-el, avagy 16384-el oszt. (Vagy is ha időt nézzük szorozza, mert f=1/t.) Nos, egy adott Qn kimenet periódus idejét (az impulzus ciklikus megjelenésének idejét) Úgy számolhatjuk, hogy Tp=2,3*R*C*2^n (Természetesen alapmértékegységekben kell számolni, vagy os Ohm-ban Farád-ban és az eredményt szekundumban kapjuk. Ha nem az impulzus ismétlődési idejét használjuk ki, (mondjuk nem a Led két felvillanás között eltelt időt) hanem az impulzus időt (amíg ég vagy alszik a Led) akkor ennek az időnek a felét kell venni, vagy a "k" konstans szorzónkat 2,3-ról 1,15-re módosítani. Ez kb. ennyi. Az IC lábaira, rendre ki vannak vezetve a bináris számláló kimenetei. De nem férhető sajnos hozzá, az összes. a 7-es lábon, a Q4-van, vagy is az ide kötött Led, az oszcillátor periódusidejének 2^4=16-od részével fog villogni. Természetesen ha a potival állítod az oszcillátor ütemét, akkor a Led villogási sebessége is változni fog. A Led, részben mutatja hogy a számláló jár, valamint villogás ütemének megmérésével és a két Q kimenet osztási viszonyával megszorozva, megtudható, mire van beállítva, nem kell kivárni a félórákat-órákat. De persze nem kötelező használni. A CD4514 is ezekkel analóg módon működik, csak ott a számlálónak egy kimenete van, ami az "A-B" lábakkal "programozható", vagy is kiválasztható néhány osztási arány. Jelenleg az osztás, 2^16-ra van állítva. Az U1 időzítő, a kapcsolások ciklusidejét számolja ki, az U2, pedig ezen belül a kimenet működési idejét. Vagy is itt a működések ciklusideje, nem a két számláló késleltetési idejének összege lesz. A helyes működés feltételezi, hogy az U1 ciklusidő felénél, az U2 késleltetés ideje rövidebb legyen. Hiszen magas jelszint, csak a ciklusidő felében van, amikor U2 egyáltalán tápfeszt kap. Azt még hozzá kell tenni, hogy az U1 astabil, míg az U2 monostabil kapcsolású. Így az U1-nél a periódusidő, még U2-nél az impulzus idő számít. Remélem így kicsit érthetőbb a dolog. üdv! proli007 A hozzászólás módosítva: Nov 19, 2012
Sziasztok!
Én egy egyszerű kapcsolást keresnék, ahol a "K" kapcsoló zárásakor a relé késleltetve, kb. 3-5 másodperc múlva húzna csak meg, és a "K" kapcsoló nyitásáig behúzva maradna. A késleltetési idő fix, nem fontos hogy állítható legyen. A kapcsolás inkább tranzisztoros legyen, mert az akkumulátor feszültsége 10V-ig is lemerülhet a fogyasztás hatására.
Hello! Így megfelel? üdv! proli0087
|
Bejelentkezés
Hirdetés |















