Fórum témák
» Több friss téma |
Mielőtt kérdezel, a következő két dolgot ellenőrizd!
I. A helyes tápfeszültségek megléte.
II. A kimeneten van-e egyenfeszültség.
Élesztés.
Beszélgettem erről egy kedves ism-el is,rávilágított egy dologra,ami megér egy mondatot,az IRFP450-nek <0.4ohm, IRFP460-nak <0.27ohm a belső ellenállása,tehát max kivezérlésnél nagyobb áteresztő képessége van mint kisebb "testvérének",elviekben X W-al többet is tud,ua a feszen.
Nem???Szerinted??>>
Itt ez nem szamit mert "linearis" uzemben dolgoznak es nem pedig egy kapcsuzemu tap kapcsolotranyoikent, illetve a kulonbseg elenyeszo ha a maradekfeszultseget nezzuk!
Ha kulonbseget keresel az nem itt van, hanem a kovetkezoket figyeld: bemeneti kapacitas, kaputoltes, biztonsagos mukodesi tartomany (SOA). Ez a 3 adat szamit itt. Mivel nem tul nagy az elteres igy hasznalhato nyugodtan az IRFP260. Az ismerosodnek uzend meg hogy nem tapot hanem hangerositot epitesz ![]() Illetve mondd meg neki hogy a mosfetek 3 fent emlitett adatat vizsgalja meg ha erdekli a tema. Udv!
Ok,kösz az infókat!!
Hát ahhogy elnézegetem ezt az N-mos cucot, nem is rossz. De én kicsit trükkösebben oldottam volna meg, hogy tápfeszig ki tudja adni az erősítő a kimeneti jelet.
Tehát a maradékfeszültség kisebb legyen 0,5V nál. Ez megoldható segédtáp nélkül is.
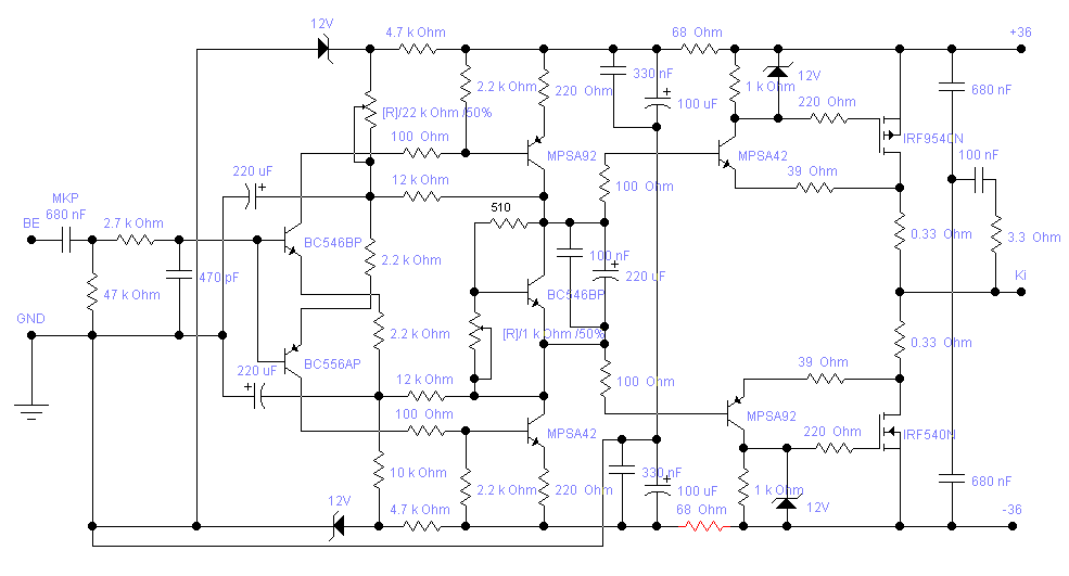
Most leközlöm a B7-es erősítőt, aminek az elkészítése még a B5-nél is egyszerűbb és még annál is olcsóbb.
Az áramkör max kimeneti teljesítménye 40W-körül van 8 Ohm-ra +-36V-os tápról. Tápfeszét +-24-36V közöttire ajánlom. Nyugalmi áramnak 50-60mA-t állítsunk be. A hangminősége a B5-höz hasonlóan eszméletlen jó, egy doboz cigi ára elkészíteni egy végfokpanelt és alumíniumlemezt, L-idomot nem kell fúrkálni. A végtranyókat <5cm-es, 3 eres szalagkábelekkel lehet a hűtőbordára felszerelni. Van komplett kapcsolási, beültetési, huzalozási és nyák rajz, amivel gyerekjáték elkészíteni. Ezt a kis áramkört mindenkinek ajánlom kipróbálni, mert nagyon egyszerűen elkészíthető, nagyon olcsó és nagyon jó. (Az MPSA tranyókat ne helyettesítsétek ki! Nincs értelme lecserélni ezeket másra, ezekkel jó igazán az erősítő. A végtranyók BDW93C/BDW94C-típusú darlington tranzisztorok, de ki lehet próbálni ezeknél nagyobb teljesítményű, pl:TIP142-147-el is. ) Élesztésnél a B5-nél leírtak érvényesek erre is. :wow3: Nem semmi ! Tíz pár 200W-os tranzisztor van párhuzamosan kötve benne. Szerintem ilyet soha senki nem épített .
Egyébként működhet?
![]() Mert ha nem találok rendes pwm kapcsolást akkor ez lesz ... vagy nem ![]() Mondjuik kéne neki úgy 3,5-4kWos táp
Thx. a választ, akkor gondolom, kétcsatornásan kétszer akkora trafóra lenne szükségem (120-130 VA). Pufferkondi ügyben az elektrótanárom tanácsát fogom követni ("amperenként 1000 uF") jut eszembe mekkkora áramot vesz fel (gyors fejszámolás után sztem 3-at 4-et) Mert akkor gondolom elég lesz neki két 4700-6800 µF körüli 30 V os kondi, de még a Graetz-t is méretezni kellesz. Még egy (lehet, hogy hülye kérdés). Mit jelent az, hogy hidalható?
Csak egy heggesztőt kell áttekercselni.Vigyázz hogy el ne száljon az a rengeteg tanzisztor mert nagyon drága tüzijáték lesz!
Nincs mit.
Trafó ügyben pedig azt javaslom, hogy inkább 150VA körül keresgélj sztereóhoz, nem sokkal drágább (vagy még nagyobbat!). Pufferkondival is ugyanez a helyzet. Minél nagyobb ,annál jobb! 6800µF talán elég lesz, de 10.000µF sem túlzás (főleg sztereóhoz)! Graetznek nyugodtan vegyél 10A 100voltosat... legalább nem melegszik annyira (vagy semennyire ). Hidalható azt jelenti, hogy két erősítő IC-ből kétszeres (esetleg négyszereset, ha bírják) teljesítményt vehetsz ki, ha hidalod őket! Így pl: +-23V-tal 8ohmon kb. 80wattot tud leadni a két IC együttesen.
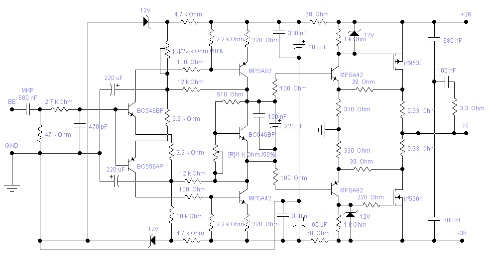
A meghajtók emittereit nem akarod lehúzni egy-egy 390 ohmmal, hogy megnöveld a kivezérelhetőséget?
Köszi. Rájöttem tesztelés alapján magam is apszolút nem bírja, így külön adapterről működtetem. Így kölön van teljesen a géptől.
A B7 rajza hibásan szerepelt!!!!
Egy ellenállás értéke rosszul szerepelt. Aki letöltötte, az törölje ki és töltse le újra. Az új rajzon piros színnel van megjelölve a kérdéses ellenállás. Ja és bocs mindenkitől, hogy elkerülte a figyelmem ez az ellenállás az átrajzolásnál. :rinya:
De. Én 330Ohm-al csináltam, és hogy a meghajtó fokozat vágja le a jelet, a tápfesszürés 68Ohm-jait is megnöveltm. De aztán végül lusta voltam áttervezni a nyákot ennek is, meg új beültetési rajz, meg satöbbi. de a kedvedért meg a +20W-ért majd megteszem.
Szevasztok!,volna nekem 3 kerdesem.Az elso:van ez a 400W-os erosito es nem tudom hogy milyen tekercs kel a kimenetere mert nem ir rola semit.Ha tudtok valamit arol a tekercsrol irjatok meg hogy hany mikroherces kell hogy legyen.Elore is koszi!
Szia!
az elején leírom, hogy ne vedd kötözködésnek, de szerintem a tekercs értékét Henry-ben, milliHenry-ben, stb..-ben kell megadni. Én csak ilyen hétvégenkénti forrasztó vagyok, de még nem hallottam olyat, hogy tekercs bármelyik adata Hz legyen. Ja. de bocs, a trafóknál. üdv.: Zoli
A masodik kerdesem:Mar regota foglalkoztat ez az erosito de sehogyse nem tudok rajoni hogy hogy is mukodik,mert en meg ilyen felepitesu erositot nem ladtam.Az erosito teljesitmenye allitolag 1000W mar ha leadja.Mar regebben is ozseakartam rakni de fentakadtam egy termisztoron hogy mi is lehet az hogy NTC-50ohm-25Celziusz
ez az alkatresz az erositoben talalhato,a masik pedig a vedelemben talalhato,ahoz csak anyi van irva hogy 90celziusz PTC therm mute EA CH,de az ellenallasa nincs,es nem tudom hogy milyen kell oda.Ha talalkoztatok mar ilyen fajta erositovel kerlek beneteket hogy segitsetek mert szeretnem tudni hogy hogy is mukodik az ilyen .Meg azt nem ertem hogy a final tranyoknak a Kollektora miert a GNDre csatlakozik es miert nem a kimenetre,meg mit keresnek ott azok a 2200mikros kondik a kimeneten egyik labuk a masikok pedig a +es a - on????
Igazad van elirtam
Bocsi
1000W
A harmadik kerdesem pedig az hogy jo volna ha mar tenyleg segitene valaki abban hogy hogy is kell lemerni a FET tranyokat,hogyan lehet meg allapitani muszerel hogy meik NPNes es meik PNPes,vagy hogy meik rosz es meik jo????????????
Elore is koszi
1000Watt??? :eek2: Mitakarsz te 1000Wattal? Építőiparba dolgozol és házat akarsz rombolni?
Ez rengetek teljesítmény, rengeteg pénz!!!!! és nemutolsó sorban tapasztalat és sok tudás is kell hozzá.
Itt van amire Pafi gondolt. Pár wattot hoz a konyhára. A 330Ohm-os ellenállások 2W-osak legyenek.
Azt akarom kerdezni toled Dzsoni hogy most mindegy hogy hany uH-es tekercset teszek az erositonek?.azt mondod hogy 1.....4uH-ig,de akor most meiket?.Mit befolyasol ez erositon ez a tekercs??
Koszi!
Mondjuk azt hogy szoktam diszkot csinalni,meg szabadteri diszkokat is es arra kellene.Meg en szeretem ha az erositom nagyobb teljesitmenyu a difuknal,mert az erositot nem kell annyira kihasznaljam,es nem is melegszik akor annyira,mint ha egy pld 300Wos difuhoz egy 150Wos erositot hasznalnek,szegeny erositot kellene nyomasam kb haromnegyedig hogy vigye jol a difukat,igy az ezrest nem teszem csak felig fel es a mixerol nyomom neki a hangerot,de meg mindeg ott vann bennem az a gondolt hogy meg nyomhatok ra az erositore egy kicsit,persze amedig a difuk birjak!
Hat nagyjabol ezert,meg puszta kivancsisagbol.
Szoljal valamit hoza maTaKee,ne csak anyit irjal nekem hogy 1000W
,meg hogy hulyeseg,ebool nem ertetem meg semit,magyarazd el hogy miert is nincs ez meg 1000w????
A kiváncsiságot megértem sokszor szoktam én is így
De ezek a plusz wattok sokba kerülnek. Szerintem itt kimerítő választ kapsz. Tehát egy jó hangszóróval akkár 100Wattol is meghalsz Az érzékenység a lényeg.Viszont ha ezt télleg megépítet arra kiváncsi lennék mekkorát szólhat, persze ha lesznek hozzá bignagy hangfalak.
Azért még soha senki nem kapott figyelmeztetést, mert túl sokat ír a fórumba! És nagyon remélem, hogy nem is lesz rá példa a jövőben sem!
Szerintem is sokszor tanulságosak a hosszabb hozzászólások! Szóval csak hajrá, keményen...! |
Bejelentkezés
Hirdetés |






:wow3: 




ez az alkatresz az erositoben talalhato,a masik pedig a vedelemben talalhato,ahoz csak anyi van irva hogy 90celziusz PTC therm mute EA CH,de az ellenallasa nincs,es nem tudom hogy milyen kell oda.Ha talalkoztatok mar ilyen fajta erositovel kerlek beneteket hogy segitsetek mert szeretnem tudni hogy hogy is mukodik az ilyen 
Bocsi
Elore is koszi
Ez rengetek teljesítmény, rengeteg pénz!!!!! és nemutolsó sorban tapasztalat és sok tudás is kell hozzá. 


