Fórum témák
» Több friss téma |
- Ez a felület kizárólag, az elektronikában kezdők kérdéseinek van fenntartva és nem elfelejtve, hogy hobbielektronika a fórumunk!
- Ami tehát azt jelenti, hogy a nagymama bevásárlását nem itt beszéljük meg, ill. ez nem üzenőfal! - Kerülendő az olyan kérdés, amit egy másik meglévő (több mint 17000 van), témában kellene kitárgyalni! - És végül büntetés terhe mellett kerülendő az MSN és egyéb szleng, a magyar helyesírás mellőzése, beleértve a mondateleji nagybetűket is!
Köszi!
Sziasztok.
Lenne egy hatalmas kérdésem. A gond az,hogy vagy egy hidrofor ami furán viselkedik. A probléma az,hogy egyszerűen egyet gondol és a villanymotor leáll. És,ha megkoppintom,akkor elindul. előre arra gondoltam,hogy a meg van szorulva,de az a gond,hogy amikor megáll,akkor a motor nem morog,és ha megkoppintom,akkor el kezd morogni,de nem indul,és ha még egyszer megkoppintom,akkor elindul. A gond az,hogy úgy viselkedik a motor amikor nem indul,mint egy egyenáramú motor,csak az a gond,hogy 230V 50Hz. És nem tudom,hogy miért nem morog. De viszont melegszik a motor olyankor is amikor nem morog és nem megy. Arra kérek mindenki,aki tud az adjon tanácsot,hogy mi lehet a probléma. Előre is köszönöm.
Szia!
A gond az, hogy ... A gond az, hogy nehezen érthető a gond. Milyen motor? Mekkora az áramfelvétel mikor indulni próbál? Indító kondenzátor?
1,5KW-os nullfázisú motor,amin 10Uf kondi van rajta. És egyszerűen egyet gondol és nem indul. De áramot kap és arra sem mutat semmi jel,hogy megszorulna olyankor. A többit már leírtam.
Kontakthibára gondoltál már? Meg kell keresni, mielőtt leég. Milyen a nullfázis?
A hozzászólás módosítva: Nov 26, 2012
Csak az a gond,hogy garancia alatt van,és hiába viszem vissza,mert nem tudni,hogy mikor áll le és ha pont akkor nem fog leállni,mikor tesztelik,akkor azt fogják mondani,hogy jó a motor.
Idézet: „10Uf kondi van rajta. És egyszerűen egyet gondol és nem indul. De áramot kap” Nos én azzal kezdeném, hogy a kondi jó-e és mérnék áramfelvételt is. Feszültséget! kap igen, de induláskor/próbálkozáskor mekkora az áramfelvétel? Durván számolva 5A körül van az üzemi áramfelvétel és intítási akár a 3x lehet. A hozzászólás módosítva: Nov 26, 2012
Szerintem eléggé nagy,mert melegszik. És a kondi az új. És váltóáramot nem tudok mérni a műszeremmel,csak egyenáramot.
Próbáld ki a motort vezérlés (nyomáskapcsoló, misc.) nélkül, ha akkor is produkál; vissza, és ROSSZ. Egyen irányíts, söntölj (ha kell).
A hozzászólás módosítva: Nov 26, 2012
Az, hogy a kondi új még nem jelenit azt, hogy jó is. De látom garanciális így én nem szórakoznék vele. Lehet mechanikai hiba is.
Úgy sajna nem tudom,mert a tömítők le fognak égni a hőtől és akkor nagyobb bajt csinálok.
Hát köszönöm a válaszod. Valamit el kell követnem,hisz azt sem tudom mit mondjak a szervizben. Hisz ilyennel még életemben nem találkoztam,hogy egy váltóáramú motor így viselkedjen.
Mi ez, valami búvár-szivattyú? Víz lehet rajta, benne, csak ne saját vezérlése vigye. Amit én láttam hydrofrt, azokon külön volt a motor.
A hozzászólás módosítva: Nov 26, 2012
Árammérés nélkül nehéz segíteni. Granpa igazat szólt lehet kontakt hiban és lehet, hogy a motoron belül. Vidd vissza a boltba ne pazarold rá az életed.
Azt fogom tenni Amúgy egy hidrofor,ami 3 Bár nyomás képes produkálni.
Idézet: „Valamit el kell követnem,hisz azt sem tudom mit mondjak a szervizben” Azt amit nekünk is leírtál. Semmi többet. Ha többet mondasz akkor kötekednek veled, hogy okostojás vagy és biztos buheráltad azért nem jó. Próbáld meg, hogy üzem közben erősen megmozgatod a motort. Ha ilyenkor meg-meg áll akkor kontakt hiba nagy valószínűséggel. Nem voltam figyelmes. Hydrofor esetén az sem mindegy milyen a víz minősége. Bár véleményem szerint ez alapvetően nem okoz ilyen gondot. Ha csak nem jönnek néha nagyobb kavicsok. A hozzászólás módosítva: Nov 26, 2012
Megpróbáltam. koppintottam egy gumikalapáccsal és ha elindul,akkor nem áll meg a koppintástól. De attól indul el,ha meg van állva.
Csatlakozom az előttem szólóhoz; vidd vissza, és passz, nem működik rendeltetésszerűen.
Azt fogom tenni. Nagyon köszönöm a segítségeteket!
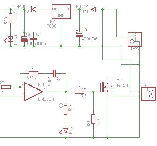
Hello! Egy lehetséges megoldás.. üdv! proli007
Már mindet megpróbáltam nincs felcserélve semmi fet nélkül nem megy.
De ha a fet bent van akkor fűt az eszköz lakatfogóval mérem az áram felvételt és kikapcsolt állapotban 0.4A az áramfelvétel Bekapcsolt állapotban 0.9A.
Hello! Szerintem zárlatos a diódád, és váltót kap a Fet.. üdv! proli007
Dióda nem zárlatos
Negatívot kapcsolná a fet. Fűtőszálra váltót küldök.
Hello!
Na most már jó lenne ha lerajzolnád, lefényképeznéd, mert idegesítő ez a helyben járás. Azt írtad egy dióda van.. stb. Maradjunk annyiban, ha egyenfeszültség van, a polaritás jó, a a Fet működik, és Gate feszültsége nulla, akkor zárva van. Vagy is nem enged át áramot. Te meg azt írod, ha kikapcsoltad fele annyi villany van mint bekapcsolva. Ez tipikusan a váltóra lenne igaz, mert a Fet-ben van egy parazita dióda a DS között. üdv! proli007 A hozzászólás módosítva: Nov 26, 2012
Hello.a kérdésem az lenne:egy sdramnál probáltam ügyködni. (sat beltéri flashelés.)..Ha egy lábat felemelek(mivel az egészet )nemtudom levenni az alaplaprol.. az visszatenné nekem gyári állapotba? Vagy mi a megoldás?Újat kell vennem s leforasztanom?Hólnap lefotozom majd.
Köszi,Hello.
Panasonic TV távirányitóm leesett a földre(parketta) s nem müködik. Elrepedt a Panel szerintem.
A LED vagy DIÓDA( elöl?) nem müködik azt honnan tudom milyent kell belevennem?köszi,Reggel lefotozom majd..Hello.
Hogy lásd miről van szó..
Hello!
Nagyobb valószínűséggel a kerámia rezonátor adta meg magát. (Ha van benne ilyen) üdv! proli007
egyszer be raktam a kapcs.rajzot mos itt van megint
|
Bejelentkezés
Hirdetés |







