Fórum témák
» Több friss téma |
- Ez a felület kizárólag, az elektronikában kezdők kérdéseinek van fenntartva és nem elfelejtve, hogy hobbielektronika a fórumunk!
- Ami tehát azt jelenti, hogy a nagymama bevásárlását nem itt beszéljük meg, ill. ez nem üzenőfal! - Kerülendő az olyan kérdés, amit egy másik meglévő (több mint 17000 van), témában kellene kitárgyalni! - És végül büntetés terhe mellett kerülendő az MSN és egyéb szleng, a magyar helyesírás mellőzése, beleértve a mondateleji nagybetűket is!
Na, lehet kellett neki egy restart, örülök, hogy megy. Elérhetők előre elkészített kapcsolások a "Circuits" menüpont alatt. Lehet vele saját áramköröket is építeni, de túl bonyolultakra nem szabad gondolni. A fekete részen jobb klikkre megjelenik egy menü, onnan lehet építkezni. További segítség itt.
Nagyon szépen köszönöm! Most nincs időm kipróbálni,de ha leszz fejlemény akkor jelentkezem! Szép napot!
Szia!
Tegyél be egy diódát sorosan az izzóval.
A legegyszerűbb egy kisebb, .5A izzó sorbakötése. Mondjuk 12V/5W, vagy 6V/3W.
Köszi a gyors válaszokat! Ezek az alternatívák eszembe se jutottak.
Azért a tűz-, érintés- és eletvédelemre fokozottan kéretik odafigyelni!
Úgy gondoltam, hogy valami nagyobb mérető kerámia ellenállást teszek bele, a lámpa búra fém, illetve üveg, nem fog meggyulladni, olyan magasan van, hogy ott senkit nem fog megrázni!
![]() De most nem tudom, melyiket válasszam... Ellenállás-dióda-előtét izzó...?
A bőség zavara
De bármelyiket is választod, az nem lesz igazi megoldás a valós problémára: a sok fel-le kapcsolgatásra, amitől ténylegesen megadják magukat az izzók. Az izzószál hidegen sokkal kisebb ellenállású mint üzem közben, felkapcsoláskor az első pillanatban sokkal nagyobb áram folyik rajta. Ha ez még véletlenszerűen párosul attal, hogy szinusz hullám épp a csúcsérték közelében van, akkor ég ki az izzó. Ez a tipikus eset amikor felkapcsoláskor elpukkan a szál. Ezt az induló áramot két megoldás nem korlátozza jelentősen: a dióda az egyik félperiódust teljesen átengedi, az előtét izzó is hidegen kisebb ellenállású. Az előtét ellenállás (kb. 30 Ohm, 10W) már korlátoz, de elég lesz-e a fény, hogy senki ne essen le a lépcsőn? Tehát a 'jósági' sorrend, szerintem: 1.ellenállás, 2.dióda, 3.izzó. Ha ez egy közös lépcsőház, akkor a lakóközösség nem engedhet meg magának egy jobb minőségű (esetleg garanciával rendelkező) LED-es fényforrást?
Köszönöm, ez kimerítő válasz volt! Akkor veszek egy ilyen ellenállást és kipróbálom. Drágább dolog sajnos nem került szóba... Még egy kérdés, szerinted elég a sima kerámia, vagy vegyek tokozottat, amit hűtőfelületre is lehet szerelni...
10W-os kerámia jó (kb. 5W-ot fog elfűteni, ha 30 Ohm van a 100W-os izzóval sorbakötve), de arra figyelj, hogy az izzó ne fűtse az ellenállást.
Rendben, figyelek rá. Köszi még egyszer, meg a többieknek is!
Sziasztok!
Most vettem egy 230v/15V-os 150mA-es trafót. De 15V helyett 26V-ot ad le, a puffer kondin pedig 29V-ot mértem. Ez miért van?
Helló! Most ez egy trafó, vagy tápegység?
Meghalt a Tinám
![]() Nem tudom miért. A mellékelt hiba üzit kapom. Próbáltam újratelepíteni, meg minden, de nem hozott eredményt. mi lehet a nyűgje? Eddig nem volt gondja a licensszel.
Katalógus alapján az üresjárási feszültség 24.75V. De egyenirányítás után a pufferen 29V az már sok.
Szia! Terheld 100-150mA-rel, le fog az esni.
Tiszteletem!
Kíváncsi természetű ember révén arra kérnék választ mi a szerepük az egyes vezetékeken lévő "kerek" micsodáknak? ![]() "kíváncsi ember hamar megöregszik" mondhatnátok de nem vagyok már fiatal. ![]() Van egy elképzelésem :zaj szűrés ? Ahol a vezetékekre csak rá van csavarva azt miben tudnám hasznosítani alkalmazni? Kérem világosítsatok fel. A csatolt fotón látszik mikre is gondolok.
Hello!
Ezeket elektromágneses zavarszűrésre használják. A vezetéken csüngő ferritgyűrűkből például tekerhetsz kisebb induktivitásokat vagy mini trafót.
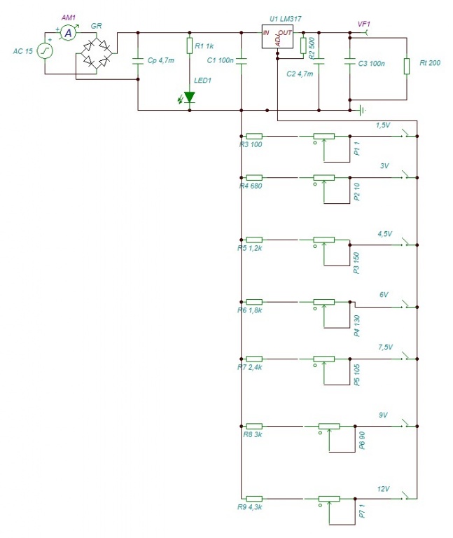
Ezt a kapcsolást akarom megcsinálni. Tinaban működik rendesen de próbapanelon már nem működik. Egyedül a 1.5V-ot adja ki. 200 ohmmal terheltem, de ugyanúgy 29V esik a 25V-os kondin.
Köszi Krisztián!
Toroid is készíthető belőle ? Ha egy kisfeszültségű egyen áramú vezetéket rátekerek változik a kimenő feszültség a kiindulásihoz képest? Vagy mit érek el vele ha egy hangszóró vezetékére teszem? Vagy mikrofon erősítőhöz menő vezetékére teszem nem lenne kisebb az alap zaj? Bocsi ha "butákat" kérdezek?
Ha az 1,5V-ot terhelted 200 ohm-mal, attól ne várj jelentős tápcsökkenést. A puffer kondenzátorra gondoltam a 200 ohm-ot rákötni.
A puffert kénytelen leszel nagyobb feszültségtűrésűre cserélni. Itt jegyzem meg C2 pozícióba rendkívül nagy a 4700uF. Oda 1-100µF között válassz kapacitást! Az 1,5V-on kívüli előre beállítható feszültségeknek működniük kell, ha a próbapanelt a rajz szerint építetted meg. Hibalehetőség: ha az 1,5V kapcsolóját elfelejtetted oldani.
Értem, köszönöm! Akkor a két kondit kicserélem. A próbapanelon nincsen kapcsoló (még) csak a két vezetéket kötöttem össze és az ellenállásokat cseréltem, de nem jó, csak a 1,5V-os.
Ha test és az ADJ lábak közé nagyobb ellenállást teszel akkor az OUT feszültségének is nagyobbnak kell lenni. Feltételei: a megfelelő lábakra kötöttél, nincs sehol zárlat, az IN bemeneten nem fogy el a szufla.
Akkor át nézem még egyszer. Köszönöm a válaszokat!
Sziasztok!
Azt szeretném kérdezni, hogy egy 1Kw-os mélykúti szívattyú (csőformájú) motorját másra nem lehet használni? Mert kb. 2 perc üresjárat után már nem lehetett megfogni a burkolatát. Gondoltam arra, hogy ezek az állandó vízben történő működésre vannak tervezve, azért melegszik ennyire. Esetleg egy ventilátorral ha tudnám hűteni az jó lenne? Kép a szívattyúról
Nem működne, mert a levegő nem hűt annyira mint a kútvíz. Sajnos ez csak víz alatt használható. A motor úgy be van öntve, hogy a belsejébe nem jut a hűtőlevegőből a külsejét meg hiába fújod.
Sziasztok
Megint elkél a segítség. Lenne egy motorom amit ki kellene próbálnom 1 fázisról, 3 fázison tökéletesen működik de ahova lesz telepítve ott csak 1 fázis van. A problémám az hogy nem tudom milyen méretű kondenzátorok kellenek hozzá, kell egy az indításhoz és kell egy a folyamatos üzemhez, de sajnos nem vagyok biztos a dolgomban. Mellékelem a motor adattábláját. Előre is köszönöm a segítséget.
Bővebben: Link
Hogy ott legyen ahol kell. Ugye nem akarod, hogy ne veszíts teljesítményt. |
Bejelentkezés
Hirdetés |





De bármelyiket is választod, az nem lesz igazi megoldás a valós problémára: a sok fel-le kapcsolgatásra, amitől ténylegesen megadják magukat az izzók. Az izzószál hidegen sokkal kisebb ellenállású mint üzem közben, felkapcsoláskor az első pillanatban sokkal nagyobb áram folyik rajta. Ha ez még véletlenszerűen párosul attal, hogy szinusz hullám épp a csúcsérték közelében van, akkor ég ki az izzó. Ez a tipikus eset amikor felkapcsoláskor elpukkan a szál. Ezt az induló áramot két megoldás nem korlátozza jelentősen: a dióda az egyik félperiódust teljesen átengedi, az előtét izzó is hidegen kisebb ellenállású. Az előtét ellenállás (kb. 30 Ohm, 10W) már korlátoz, de elég lesz-e a fény, hogy senki ne essen le a lépcsőn? Tehát a 'jósági' sorrend, szerintem: 1.ellenállás, 2.dióda, 3.izzó. Ha ez egy közös lépcsőház, akkor a lakóközösség nem engedhet meg magának egy jobb minőségű (esetleg garanciával rendelkező) 






