Fórum témák
» Több friss téma |
Fórum » LM1036 sztereo hangszínszabályzó áramkör
Témaindító: Krajcsooo, idő: Máj 29, 2006
Témakörök:
Az LM1036 akkor is kapjon tápot amikor a fejegységre közvetlenül kapcsolódik az erősítő.
Az LM1036 kapcsolás egy csatoló-kondenzátorral végződik, melyet a 470k feltöltött állapotban tart. Ha átváltasz rá nem lesz koppanó hang. Ez akkor működik, ha a rádió kimenete is testre van húzva (lehet féltápon is). Eddig hogyan kapcsoltál át? Abból jobban megértem a kérdést. A hozzászólás módosítva: Szept 27, 2012
Eddig úgy volt,hogy ha gyújtást adtam akkor áramot kapott a fejegység is és az erősítő is,de az LM1036-ot egy kapcsolóval kapcsoltam ki és be.
Mikor nem kap tápot a hangszín panel hogyan szól a rendszer egyáltalán?
Jah igen ezt el is felejtettem.
Úgy van bekötve,hogy két mély van rákötve az erősítőre,és két háromutas hangszóró van rákötve simán a fejegységre.Vagyis az erősítő és hangszínszabályzó csak a hátsó két mélyet működteti.
Ebben az esetben a hangszín is mehetne a gyújtásról, és ha nem kellenek a mélyek akkor a hangerő vezérlő feszültségét kéne testre kapcsolni.
Vagyis ha nem rakok kapcsolót,hanem minden a gyújtással indulna,nem koppanna?
Ha a végfokban van egy pici koppanásgátlás akkor tökéletes lesz.
Üdv.
Most viszont az lenne a problémám,hogy be van kötve a hangszínszabályzó és bármilyen elektronikai berendezést felkapcsolok koppan a hangszóró(fényszórót felkapcsolom,vagy akár csak megnyomom a féket és felvillan a féklámpa). Zavarszűrő kondi vagy valami kijavíthatja a problémát? Választ előre is köszi.
Szia! Az LM1036 sajnos elég érzékeny a tápfeszültség bárminemű ingadozására. Elméletileg 7809 stabilizátorral az általad említett kellemetlenségek kiszűrhetőek. A 9V elég az adatlap szerint a hangszín szabályzó IC-nek, a stabilizátor pedig ellátja a dolgát, ha a fogyasztó bekapcsolása nem csökkenti a jármű feszültségét 11,5V alá.
Helló! Amúgy mind a kettő működik, de nem azért raktam fel, hogy valaki megépítse, hanem azért mert erről beszélgettünk!!!! Hibásnak nem hibás, csak nincs értelme ilyent használni!!
kedves fórumtársak!
tda 7294-es végfok elé szeretnék építeni egy előerősítő+hangszínszabályzó áramkört. Reloop a 45. oldalon közzétett egy rajzot táppal kiegészítve, ehhez a rajhoz kellene nekem egy egyoldalas nyákterv vasaláshoz. Mivel még csak most ismerkedek a nyákterv készítéssel ezért ebbe nem fognák bele most . Előre köszönöm a segítséget.
köszönöm a rajzot egy olyan észrevételem van hogy a kapcsolási rajzon 2 db ne5532-es van
de a panelterveken csak egyet látok
A rajzon két műveleti erősítőt látsz, amik "a" és "b" jelet kapnak. A panelon lévő tokban (5532), éppen 2db műveleti erősítő van, tehát az egy tokozás = két műveleti erősítő.
Tetszik a nyákterved a kérdésem annyi lenne vele kapcsolatban hogy a potik lábait hova kell kötni mert a magas mély és balansznál csak egy csatlakozási pont van a hangerőnél kettő van. Még az érdekelne hogy milyen célt szolgál a feljebb látható Vref csatlakozási pont.
Minden poti kap testet és Vref-et. A csúszkák mennek a nevesített bemenetekre.
Sziasztok!
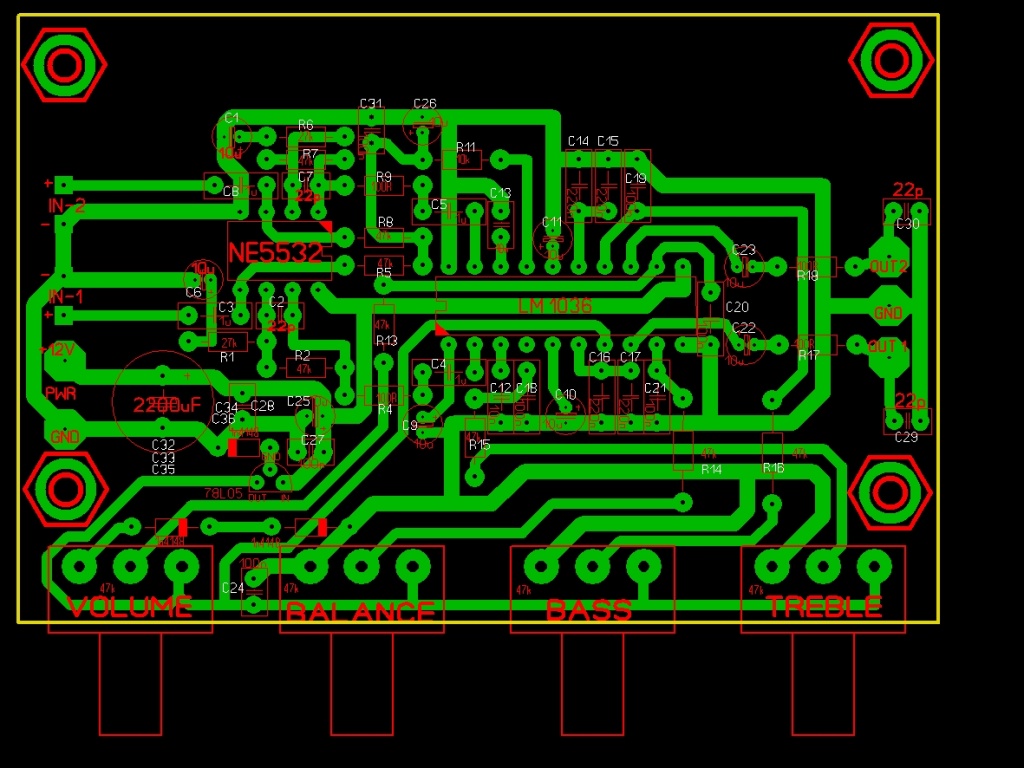
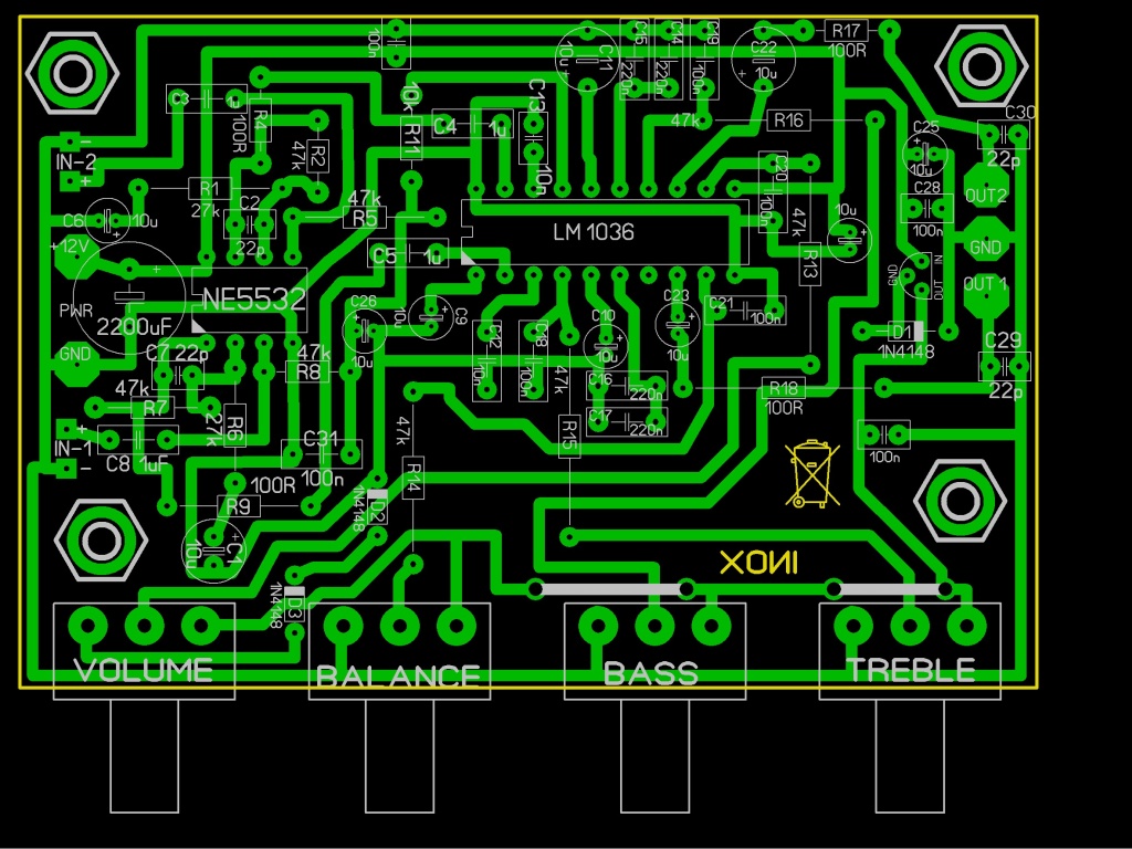
Lenne egy nyáktervem ami kedvező sorrendbe helyezi a potikat. Szerintetek ok? (Rajz mellékelve) 90x60mm A nyákon akartam elhelyezni a potikat,és csak 2 átkötés van a potik mögött. A Loudness funkciónak nem láttam értelmét ezért kihagytam,valamint a táp és egyéb csemege nincs a nyákon,de csak azért mert van egy használaton kívüli PC tápom ami agyon stabilizálja ,és agyonsimítja és szűri a feszkót,és tele van minden védelemmel.Szerintem a 12V 12A-os táp elég lesz a TDA2030 -as végfokhoz is. Remélem jó hozzá a PC táp,szerintetek is? Csak azért mert egy ócska nyáktrafó is 1000-1500Ft,egy ekkora PC táp a bolhapiacon 500-1000Ft,és elvégez mindent. Ha átnéznétek a NYÁK-ot azt megköszönném... Előre is köszi ![]() Üdv! Inox
A PC táp jó megoldás lehet, csak arra oda kell figyelni , hogy az újabb atx tápegységek az 5V-os vagy 3,3V-os feszültségkimenetet figyelik, nem a 12V-ot és ez alapján szabályozzák utána a feszültséget. Emiatt a probléma miatt leeshet a kimeneti feszültség, nagy terhelés hatására. (Vizsgáld meg, hogy a te tápod milyen, valamelyik pc-táp átalakítás topicban segíteni fognak neked.)
A nyákodról elsőnek annyit, hogy a képen pirossal jelzett vezetősávot ki kellene szedned belőle, mert így földhurok van benne, az pedig gerjedést okozhat. Másrészt eléggé hosszúak a vezetősávok bizonyos helyeken, ami szintén összeszedheti a zajokat. Nem ártana ha föltennéd a kapcsolási rajzot ami alapján tervezted, és a lay fájlt is, akkor lehet többet tudok neked segíteni. Kiegészítésként annyit, hogy én 77Ft-os lomexes potikkal építettem meg, és eléggé rossz minőségű a szabályozhatósága. Más potival még nem próbáltam, de ha egyszer kipróbálom akkor majd közzéteszem az eredményeket. UI: Kép lemaradt! A hozzászólás módosítva: Dec 26, 2012
Szia!
Kicsit jobban kibékülök a hosszabb vezetősávokkal,mint a millió átkötéssel,és a potik huzalozásával.A lomex-nél még sosem vásároltam ![]() A kapcsolás 2 lappal visszább található,de beteszem ide is. A földhurkot kivettem ahogy javasoltad.Nagyon köszönöm az észrevételedet! A zajok ellen majd küzdök ha kész a kapcsolás,bár a PC táp nem hinném hogy zajos,hiszen több kondi van benne mint a sarki boltban,ráadásul elég távol lesz a NYÁK-tól. Attól sem félek,hogy pont egy TDA2030-as fogja megrángatni a 12A-os tápot,de azért teszek bele még pufferkondit bőséggel. Apropó! Van jobb ötlet a TDA 2030-tól 12V-os tápra?Mert a végfoknak a terve sincs meg,tehát mindenre nyitott lennék. Köszönöm a segítséget! Üdv! Inox
Szétnézek TDA-val kapcsolatban, mert vannak hozzá terveim valahol. Egyébként egy olcsó nagyon jó kis IC az árához képest. Egyébként rengeteg tda van 12V-hoz különböző teljesítményekkel.
A potikat illetően miért ragaszkodsz ennyire ehhez a sorrendhez? Van valami kész feliratozott előlapod, vagy erősítődobozod? Ha nincs akkor tudok adni olyan nyáktervet amiben kevés az átkötés és nincsenek olyan hosszú hurkolt vezetősávok.
Engem érdekelne egy .lay formátumú nyákterv erről az LM1036N+N5532 kapcsolásról. Megköszönném, ha feltennéd.
Eagle-el tervezek lay file-t nem tudok adni, csak amit innen a fórumról összeszedegettem.
TDA2030-ról nem találtam a gépemen nyáktervet. Már nagyon rég foglalkoztam ezzel az icvel. Lehet tervezek neki egy nyákot nemsoká én is, mert van 2db ilyen bontott ic-m. Ez ügyben találsz itt a he-n rengeteg féle verziót, és ha googleban rákeresel ott is sokfélét találsz 12V-ra és szimmetrikus táplálásúra is.
A hozzászólás módosítva: Dec 26, 2012
Igazából a potik sorrendjéhez csak a megszokás miatt ragaszkodok.
Van jelenleg 3db erősítőm,mind gyári,és mind ilyen sorrendben van. Ez az erősítő afféle kísérlet,mert egyrészt sosem építettem még,másrészt ha ez sikerül akkor belevágok egy olyan rendszerbe,amit ha itt elővezetnék szerintem körberöhögnétek. A TDA-s rajzokat és/vagy terveket nagyon megköszönném. Természetesen ha van az előerősítőre is jobban működő nyákterv akkor azt szívesen elfogadom.Igazából a büszkeség szólt belőlem,mert ha már 2-3 órát gubbasztottam fölötte,akkor nehezen engedem el ezt a tervet. ![]() Mindent köszönök
Az a terv, amit Én alakítottam át egy kicsit, ugyanilyen sorrendben tartalmazza a potikat, csak a panelt meg kell fordítani ITT.
Én is neveznék egy verzióval. Az enyémben 0 átkötés van és a te méretednél kisebb bár nem olyan szép mint az Alkotós verzió. A Tiédet modoltam meg egy kicsit. A méret vonalakat meghagytam hogy lásd mennyivel kisebb lett. Használat előtt azért nézze át valaki. Mellesleg bekötöttem a loudnest is 5 voltra hogy ne lebegjen.
Ezt nevezem!
Irígylem a rutinodat! Ha nem haragszol ezt mentettem. Nagyon esztétikus.... Köszi |
Bejelentkezés
Hirdetés |















