Fórum témák

» Több friss téma
Fórum » Mikrofon előerősítő
 
Témaindító: Takee, idő: Okt 22, 2005
Lapozás: OK   11 / 22
(#) elyelibator válasza kadarist hozzászólására (») Dec 23, 2012 /
 
A műveleti erősítők elé úgy érted, hogy a kondenzátor mögött?
(#) kadarist válasza elyelibator hozzászólására (») Dec 23, 2012 /
 
Egy ilyen megoldásra gondoltam.
(#) elyelibator válasza kadarist hozzászólására (») Dec 23, 2012 /
 
Megcsináltam úgy hogy elé kötöttem potit, de a lényegen nem változtat. Megemeltem az erősítést is a végén, és ugyan úgy zizeg. Egyszerűen nem vágom. Mindenesetre köszi a segítséged. Hogyha tudtok valami opamp-os közösítő kapcsolást, ami tisztességesen működik, azt megköszönném. Tényleg fontos lenne
(#) kadarist válasza elyelibator hozzászólására (») Dec 23, 2012 / 1
 
Eddig nem a zúgás volt a gond, hanem a torzítás. De ha mikrofonerősítéssel foglalkozol, akkor barátkozz meg azzal, hogy csak szűk dinamikatartományt tudsz átvinni relatíve kis tápfeszültségek mellett és kompresszió nélkül. A komoly keverők és illesztők szimmetrikus, nagy tápfeszültsséggel működő fokozatokat tartalmaznak és ha szükséges, akkor limitereket és kompresszorokat is be lehet kapcsolni a megfelelő dinamikaátfogás érdekében.
A hozzászólás módosítva: Dec 23, 2012
(#) elyelibator válasza kadarist hozzászólására (») Dec 23, 2012 /
 
Nem zúg, hanem az van ami eddig is: Ha közelről beszélek bele bezizeg, elveszti a dinamikáját. + - 12 voltról van meghajtva az NE5532. Ez egy 24 voltos aksival működő kihangosító. Egyik beállításnál viszonylag komoly dinamikát értem el, de akkor a kimenő 100k ohmos ellenállásokat cseréltem 47kohmra, persze ilyenkor az erősítés nagyobb a végén egy kicsit. Hát akkor annyit tudok csinálni, hogy beállítom a leg optimálisabb erősítésbe oszt ennyi. A baj az, hogy kb 30-40 wattos a cucc, és ki kellene használnom. Szóval akkor azt mondod, hogy vagy nagyon halkan, vagy olykor bezizegve fog szólni?
(#) kadarist válasza elyelibator hozzászólására (») Dec 23, 2012 /
 
A lehetőségek behatároltak abban a felállásban. Egy félprofi mikrofonerősítő így nézki. Szimmetrikus bemenetű és normális tápfeszültségről üzemel.
A hozzászólás módosítva: Dec 23, 2012
(#) elyelibator válasza kadarist hozzászólására (») Dec 27, 2012 /
 
Találtam egy másik kapcsolást, szimetrikus bemenettel. A kérdésem, az, hogy hogyan közösítsek 3 darabot belőle. A TINA-ban leteszteltem a közösítést úgy mint az előbbi kapcsolásban, de egymásba szólnak, bezavarják egymást. (Persze lehet hogy téved) Segítségeteket előre is köszi.
(#) kadarist válasza elyelibator hozzászólására (») Dec 27, 2012 /
 
Az itt belinkelt szerintem egyszerűbb. A közösítést pedig úgy lehet megoldani, mint az előző keverőkapcsolásoknál.
(#) elyelibator válasza kadarist hozzászólására (») Dec 27, 2012 /
 
No az van, hogy tina-ban nagyon gáz az átvitel a közösítés után nézd meg. Egymásba szólnak az erősítők. Mindeggyiket le kéne választani egy kondival?
(#) kadarist válasza elyelibator hozzászólására (») Dec 27, 2012 /
 
Azért vannak a potméterek a keverőben, hogy a keverést meg lehessen oldani és hogy adott esetben csak egy csatorna jele jusson a kimenetre. Keverő.
(#) elyelibator válasza kadarist hozzászólására (») Dec 27, 2012 /
 
Arra gondoltam, hogy az erősítést állítanám külön külön, és nem a kimeneteket. Más szóval nem megoldható az, hogy egyszerre mondjuk 2 vagy 3 mikrofon szóljon egyszerre? Az gáz, mert akkor nem értem a közösítés lényegét. Nekem olyan kéne amivel ez megoldható.
(#) kadarist válasza elyelibator hozzászólására (») Dec 27, 2012 /
 
Lehet, hogy félreérted a szimmetrikus bemenetű erősítés lényegét. Ez nem azt jelenti, hogy két mikrofont kötsz a két külön ágra, hanem a két szimmetrikus bemeneti pontra kötsz egy mikrofont. Szimmetrikus bemenet.
Szimmetrikus bemenetű erősítő.
(#) elyelibator válasza kadarist hozzászólására (») Dec 27, 2012 /
 
Bocs akkor te értettél fére. Én az erősítők utáni közösítésről beszélek, hogy ha egyszerre 2 mikrofonba beszélnek, akkor az egyik bezavarja a másikat a tesztelés szerint. Úgy kéne közösítenem, hogy ez ne történjen meg, ne szóljanak egymásba.
(#) kadarist válasza elyelibator hozzászólására (») Dec 27, 2012 /
 
Na de a közösítésnek nem az a lényege, hogy két jelforrás jele egyszerre szóljon? Vagy mit jelent ez a bezavarás? Ha nem akarod, hogy összebeszéljenek, akkor letekered az egyik potiját és máris nem beszélnek össze, nem szólnak egymásba.
(#) elyelibator válasza kadarist hozzászólására (») Dec 27, 2012 /
 
Értem. Megmutatom hogy mi a gondom. Az egyiken 300 hz van, a másikon 1k-hz van. No ezt hogyan oldjam meg?

átvitel.gif
    
(#) kadarist válasza elyelibator hozzászólására (») Dec 27, 2012 /
 
Mi a gond ezzel? Ez így teljesen jó. Keverednek a feszültségek és mindenki boldog. A kimeneten egyszerre van jelen mindkét frekvenciájú jel, és ennek így kell lennie.
(#) elyelibator válasza kadarist hozzászólására (») Dec 27, 2012 /
 
Ó. Azt hittem, hogy ez gáz, mert nem teljes a két jel. Hát akkor végül is műveleti erősítő nem is kéne neki, mivel a kimenet már megvan nem? Nem akarom bonyolítani, mert a nyák már készen van, csak biztosra akarok menni.
(#) kadarist válasza elyelibator hozzászólására (») Dec 27, 2012 / 1
 
Logikusan nézve egy időpontban két vezeték között nem lehet két különféle feszültségű jel. Az elektromosság megoldja azt, hogy két külön frekvenciájú feszültség barátságosan megférjen egymás mellett, a fül meg majd szétválogatja őket, ha hanggá alakulnak.
(#) kurosaki hozzászólása Jan 15, 2013 /
 
Sziasztok
Én a lehető legegyszerűbb megoldást keresem előerösitő megépitéséhez.
Van egy ütemre villogó ledem és ehez kéne mivel ha a telot,PC kötöm rá maxra feltekerve semmien reakció nem mutatkozik se villanás se semmi.Ha keverőpultra tolom rá és ugy adok plusz kakaót minden pöpec . Szóval a lehető legkisebb megoldást keresem és lehetőleg olcsot.
előre is köszönöm a segitséget.

UI:Fix kell nem állithato.és csak a Hangeröt szeretném belöni vele plusz 50% al.

UI2:Mikell ahoz ha azt szeretném hogy csak a MÉLY hangra villogjon a ledem?
A hozzászólás módosítva: Jan 15, 2013
(#) karpi válasza kurosaki hozzászólására (») Feb 18, 2013 /
 
LM555N idozito IC-vel egy trigger kapcsolassal meg van oldva .Melyhanghoz egy LP szurotagot epitesz a trigger ele ami lenyegeben ehu soros ellenallas es utanna egy megfelelo erteku kondenzator a foldre kotve ami levagja a magas hangokat .Ha meredekebb LP szuro kellene vagy esetleg BP szuro akkor valasztasz egy jobb szuro kapcsolast pld. egy audio parmetric EQ melyhang reszet..

De van szimpla tranzisztoros Sound Triggered LED es SOUND-TO-LIGHT kapcsoloasok

Ugyaninen letoltheto LM555 IC-s kapcsolasok ebben 50 LM555 -os kapcsolas talalhato.
A hozzászólás módosítva: Feb 18, 2013
(#) karpi válasza kadarist hozzászólására (») Feb 18, 2013 /
 
Ilyet meg nem lattam .Visszacsatolas nelkuli IC erosito ?Ennek ugy 100000 az erositese .
Csak trigger-nel van visszacsatolas nelkul a kapcsolas .Ez igy nagyon instabil valami .Es meghozza 324 -es IC-vel aminek kozos az IC-n beluli negy erosito tapegysege ,igy elegge forcsakat tud muvelni meg visszacsatolassal is .
A hozzászólás módosítva: Feb 18, 2013
(#) siki1987 hozzászólása Feb 20, 2013 /
 
Helló mindenki!

Segítséget szeretnék kérni. megépítettem az alábbi kapcsolást, de valamit elrontottam, mert nem erősít egy picit sem.
http://www.hobbielektronika.hu/cikkek/hordozhato_mikrofon_eloerosito.html
valakinek van ötletete hol lehet a gubanc? elöre is köszi!
A hozzászólás módosítva: Feb 20, 2013
(#) Gyimate válasza siki1987 hozzászólására (») Feb 22, 2013 /
 
Hello!
Jó lenne tudni pár részletet is, rengeteg dolog eredményezhet hibás működést.. Ha készítettél nyáktervet tedd fel és átnézem, hogy jó-e, esetleg egy fénykép sem ártana, azt sem írtad, hogy egy az egyben ezeket az alkatrészeket használtad-e fel, vagy változtattál valamit, egyszóval sok a kérdés. Addig nem tudunk segíteni, amíg nem adsz valami támpontot.
Üdv Máté
(#) pheteeemc hozzászólása Feb 22, 2013 /
 
Sziasztok!
Volna egy kis problémám ezzel a dinamikus mikrofon előerősítővel!
Megépítettem ,de csak búg a kimenő jelnél ,és amit írtak a papíron ,ott nem tudtam mérni a ki és bemenő ellenállást!Feltöltöm nektek doc fájlba ,légyszíves segítsetek,ha tudtok.
Nem értem ,hogy mit kell áthidalnom az R2-R3 ellenállásnál ,mikor azt össze van kötve a nyákon.
(#) jocka0012 hozzászólása Feb 24, 2013 /
 
Üdv! Azért , írok , mert egy mikrofon előerősítő megépítésével próbálkozok (földelt emitteres kapcsolással) , próbáltam számolgatni , de nem tudom , hogy jól állítottam - e be a tranzisztor munkapontját.Tudnátok benne segíteni , hogy jó-e ez így , vagy ha rossz akkor mit rontottam el?Ja és még annyi , hogy a csatoló kondenzátor értéke mitől függ , hogy mennyi?
(#) granpa válasza pheteeemc hozzászólására (») Feb 24, 2013 /
 
Nem tudom megoldottad-e, de az egy bázis osztónak látszik, bár nem nagyon értem (kb. 2/3 tápfeszre?). Lehet, hogy mégse? Lehet, több zöld pontot raktak a rajzba, mint kell?
(#) teddysnow hozzászólása Máj 24, 2013 /
 
Sziasztok!
Csináltam egy mikrofon előerősítőt. Nagyon jó, tesztelve, kipróbálva, beépítésre vár. Csakhogy, ma rádöbbentem, hogy nekem mégis inkább szimmetrikus bemenetű kell.
Melyik átalakításom lenne jobb, 01-es verzió vagy a 02-es verzió? Vagy egyik sem.
(#) kadarist válasza teddysnow hozzászólására (») Máj 24, 2013 /
 
Szia!
Szimmetrikus tápfeszültséget nem lehet használni?
(#) teddysnow válasza kadarist hozzászólására (») Máj 24, 2013 /
 
Sajna nem. Fejhallgató erősítő meg egy kivezérlésjelző megy mellé a hétvégén, azután fúrom a dobozt. Tudom jókor jut eszembe. Ebben a formában reménytelen?
(#) reloop válasza teddysnow hozzászólására (») Máj 25, 2013 /
 
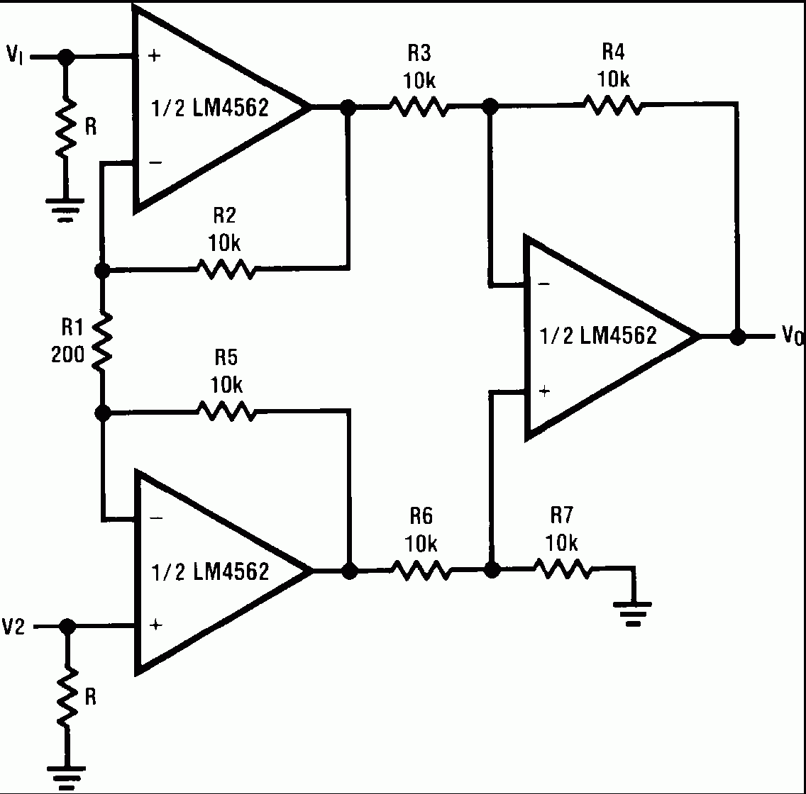
Szia! Reménytelen mindkét elgondolás. Ezt készítsd el a mikrofon jelének fogadásához. A 2k trimmerhez tartozó testet tápfelezéssel és 10-100µF hidegítéssel állíthatod elő.
Következő: »»   11 / 22
Bejelentkezés

Belépés

Hirdetés
XDT.hu
Az oldalon sütiket használunk a helyes működéshez. Bővebb információt az adatvédelmi szabályzatban olvashatsz. Megértettem