Fórum témák
» Több friss téma |
Fórum » Kapcsolóüzemű (PWM) végfok építése
Nem biztos gagyi. Sajnos nem lehet látni alulról, de ha sárga és egyik oldalán fém akko a Micrometals -6 anyag. Ami persze ide való. De ha még a nagyobb veszteségű teljesen sárga, akkor is jó lehet.
A másik dolog, hogy tömör huzallal van tekerve, ráadásul több rétegben. Milyen magassugárzó volt rákötve? Volt rákötve piezo? Az utóbbi ugynais kapacitív, és be tudja gerjeszteni az ilyeneket durván. (piezoval ekkor sorba kell kötni egy legalább 47 ohm ellenállást, hangján nem sokat módosít, de kellően rezisztív lesz) Amúgy a transzverter előtt a 20W felvétel az reális. Nézd meg terhelés melett a dolgot. Ha a fojtó hőmérséklete nem megy 100C fölé rendesen beterhelve sem, akkor nem lesz probléma.
Annyit tudsz csak csinálni hogy megméred az induktivitását, és elkészíted valami EE vagy EI magra légréssel. Az majd hideg marad. Biztos hogy valamiért gerjedt, máskülönben nem megy tönkre az az ellenállás. A gerjedés ellen van ugyan benne, de csodát az sem tud tenni ha már nagyobb baj van.
A képekkel szenvedek mert túl nagyok. Most betömörítem és úgy küldöm.
A táp 2X35-38V lehet. Félhidas a végfok, mert összesen 2 fet van benne. A kimeneti fojtót nem tudom mérni csak holnap, mert már haza jöttem. A fojtó csillapít, mert a kimeneten szinuszos a 20KHz. Nem igazán vágom ezeknek a lelkiéletét. A cikkedet (cikketeket) mindjárt elolvasom. A kimeneten volt egy 8 ohmos sub hangszóró. De ez sub végfok. Lehet. Nem értek hozzá. Elvileg 1 ohmos lenne a kimenete, de ez 8 ohmos sub. Lehet az is baj?
Megkaptam a képeket, meg is néztem. Ránézésre rendes deisgn.
Ha Sub akkor nem lesz probléma. Ott az 1mH plzsba, ez nem fogja a hangszórót melegíteni. Ha akarod Ge Lee javaslátra áttervezheted a folytót. De szerintem az sem feltétlen szükséges.
Nálam heteken keresztül ment az UcD a szobában, összesen 2x4db piezót hajtva. A piezók előtt semmi sincs, simán párhuzamosan vannak a mély hangszóróval. Ráadásul az enyémben az RC tag sincs a kimeneten. Nem ez volt a gond szerintem.
Milyen fojtót szoktak oda használni? Anyagminőségre gondolok. A mostani sárga sima porvas lehet. Körülnézek a bányában, hátha találok kevésbé fűtő darabot. Azok a kondik amik meghaltak benne mind ez a fojtó körül voltak! Tudatos tervezés lehet szerintem a sz.. gyártó részéről. Különben sose kellene újat venni.
Mindegy. Bele ásom magam a "D" végfokokba így kicsit, mert már régebben is érdekeltek, csak annyira nem volt fontos.
Örülök, hogy konzíliumot tartotok a dologról, mert akkor biztos frankó lesz. Talán még jobb is mint a gyári.
Nézd meg ezt, (középső képen a fojtót) nemrég volt róla szó. Láttam élőben már ennél csúnyábbat is.
És ez a kapcsolás mit művel a gyakorlatban? Használható? A szimulátor eredményei mennyire fedik a valóságot?
Nem tudom, nem építettem meg és nem is tervezem, most inkább az 1kW körüli (vagy a feletti) teljesítményre gyúrok, kizárólag erre van igény. A rajzzal kapcsolatban keresd pimit, itt értekezik róla.
A szimulátor eredményei hol tökéletesen, hol meg egyáltalán nem fedik a valóságot. Berajzoltam egyszer egy egyszerű oszcillátort (opa, 3 ellenállás meg egy kondi), mert módosítgatni szerettem volna. A valóságban megy, viszont sem a multisimben, sem a tinában nem indul el. Ha teszek valamelyik bemenetre külső zajt, akkor sem azt csinálja amit kéne, de nem ez az egyetlen ilyen kapcsolás. A hozzászólás módosítva: Dec 21, 2012
Proteus ISIS is tipikusan ilyen "matematikai" alapú szimulátor ahol az RS tároló se indul be önmagától.
Az összes szimulátor matematikai... Matematikával leírt modelleket használnak és matematikai egyenleteket oldanak meg...
A szimulátor használata feltételez egy alapvető tudásszintet. Helyetted nem fog gondolkozni és ha zöldséget rajzolsz be, akkor nem kapsz helyes eredményt. Vagyis, egy kicsit tudni kell, hogy mit lehet és mit nem. Ha valami nem akar működni, az még nem biztos, hogy a szimulátor hibája... ezerféle módon meg lehet kerülni a felmerülő problémákat, persze ehhez nem az a hozzáállás kell, hogy ez sem megy, pedig milyen egyszerű... Ha ezek a progik ilyen gyengék lennének, nem lehetne eladni őket drága pénzért... Apropó! Megy már a BD modulációs pwm végfok a szimulátorban? Vagy letettél róla? Ne használj benne RS tárolót...
Most szünet van elektronika terén, max ami itthon van abból főzök. Dobgépemnek kéne a nyákját szoftverben kijavítani meg a második nyákot megcsinálni.
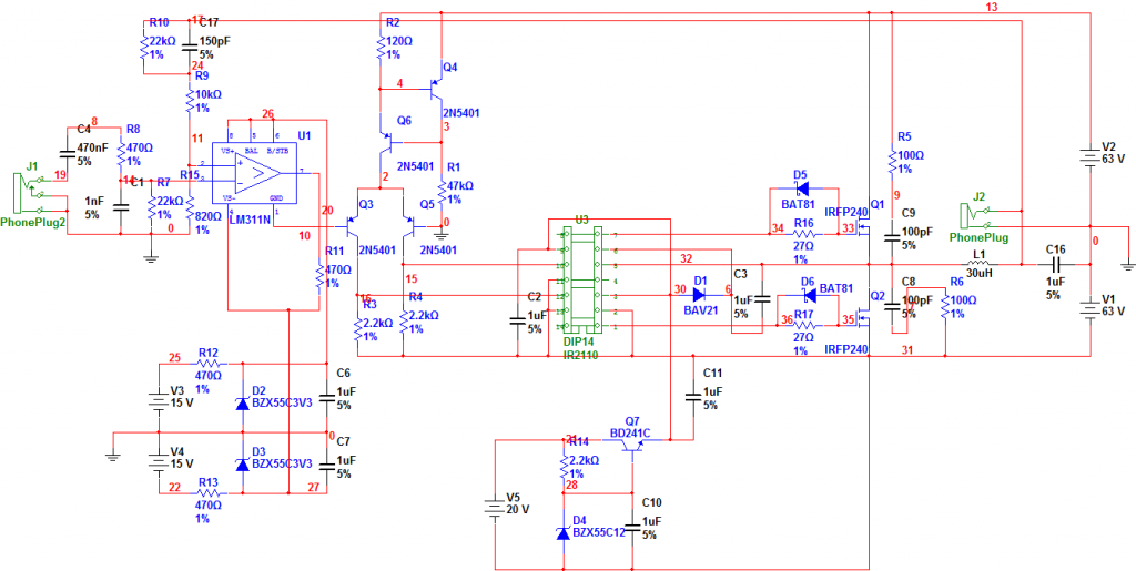
Sziasztok! ebben az erősítőben a panelterven van egy sm260 jelölésű smd dióda a panel alján, a fetek gate lábára csatlakozik egy 27 ohmos ellenállással párhuzamosan. Ez milyen dióda?
Előre is köszönöm a segítséget!
Lényegében akármilyen ultragyors vagy schoottky jó. (mondjuk 1N4148)
Köszönöm a válaszod! Az terven az inductor felirat két pontja közé megy az LC elem ugye?
Úgy néz ki, sikerült összeraknom a végfokot. Szépen szól, az egyetlen gond, hogy gerjed. Rövidre zárt input esetén is. A bekapcsolás után tipikusan kb 5 másodperc után kezd el gerjedni, (halk búgás a hangfalon) majd a fetek hirtelen elkezdenek forrósodni. A hidegítő 1µF kondik mindenhol bent vannak, ráadásul speciális magas frekisek, ilyen kicsi kék színűek. Lehetséges, hogy a főtápból előállított 15 voltos segédtáp a hibás? Mivel a komparátor is melegszik. A két ágban előállított táp egy kicsit eltér egymástól, az egyik 14,8V, a másik 15,3V.
A hozzászólás módosítva: Dec 26, 2012
A komparátorod hogy van bekötve, a + vagy a - láb a bemenet?
A negatív láb a bemenet, a pozitív láb úgy nézem a visszacsatolás az LC tag mögül. Lehetséges, hogy az LC tagom miatt zavar be a visszacsatolás? (Jelen pillanatban egy légréses 10uH tekercs, csak a tesztekre került bele, ma beáztatom az EI33-as magokat hígítóba.
Igen, azt szépen megkapja a komparátor.
A komparátor +/- 3V-ról megy kb. +/- 5V felttt veszéles a dolog, mert akkor a kompartáor utáni tranyó bázisa túl angy feszültséget kap.
Belinkelnéd (a LINK funkció segítségével), hogy melyik kapcsolsát építed meg (KÉP). Ge Lee többet kísérletezett nálam a komparátorok bekötéseivel, és azt tapasztalta, hogy a komparátor eredeti cikk szerinti bekötése stabilabb működést hoz. Múlt hónapban elővettem a kapcsolsát és én is tapasztaltam a gerjedést. Ajánlom térj át arra a bekötésre. Tudnál egy képet mellékelni a jelenlegi tesztöszzeállításodról? (és ha tudnál egy nagyított képet adni a jelenlegi tekercsedről, az sokat segítene, hogy segítsünk neked
Azt hiszem ez az a kapcsolás: Itt
A komparátor bekötésénél nekem a negatív lábra érkezik a bemenő jel. A te panelterved szerint, aminek a neve "UCD szimpla jav" Nekem most nem teljesen tiszta, hogy a komparátor melyik bekötése a jobb. Első kép az ideiglenes magom volt, már kivettem, azóta nem próbáltam. A második a panel. Mivel a fetek IRFP250 alulról fértek csak be. Veszek majd TO220 tokozású fetet, ezeknek pedig megcsinálom majd a nekik való tervet. A hozzászólás módosítva: Dec 27, 2012
Mellékelek egy képet, ez a régi kapcsolás. Ajánlom hogy a komparátor bekötését kösd át eszerint. Vagy ott van Ge Lee kapcsolása is, az is tuti. Ez a bekötés jól működik.
Van egy végfokom ami rezonáns táppal és ilyen bekötéssel, IRFB4227 FETekkel éjszakákat ment már koncerteken. IRFP250 vagy IRFP250N? Az előbbit semmiképp ne használd.
IRFP250N a fet. Valóban ezen a kapcsoláson más a komparátor bekötése, két láb bekötése fel van cserélve, ezt megcsinálom a panelemen. Remélem ez segíteni fog a gerjedésen.
Felcseréltem a két lábat, és most valami egészen mást csinál. Berántja a teszthangszórót és néha pattan egyet.
A hozzászólás módosítva: Dec 27, 2012
A 470 ohmot is átkötötted a komparátor kimenetén?
Azt hiszem nagyon bele zavarodtam
A komparátor kimenete az egyes láb, ami egy 470 ohmos ellenálláson át csatlakozik bele a negatív segédtápba, emellett 2n5401 tranzisztor bázisára is csatlakozik. Na most ez is fel kéne cserélnem a hetes lábbal ahogy elnézem. Jelen pillanatban a 5, 6, 7, 8 láb össze van kötve mind, és pozitív tápfeszen vannak.
Átcseréltem a bekötést teljesen a kapcsolás alatt, a két lábat felcseréltem, és a 470 ohm most az egyes láb helyett a hetesre csatlakozik be. Így teljesen csöndben van az erősítő, csak a komparátor forrósodik. Kicseréltem, hátha a sok gányolástól tönkrement, de ugyan az a helyzet.
|
Bejelentkezés
Hirdetés |












