Fórum témák

» Több friss téma
Fórum » Labortápegység készítése
Egyéb népszerű labortáp témák:
- SMPS labortáp
- Labortáp javítása
Lapozás: OK   451 / 852
(#) skero válasza Alkotó hozzászólására (») Dec 25, 2012 /
 
Köszönöm a segítséget.Kellemes karácsonyt mindenkinek!
(#) gordonfreemN hozzászólása Dec 26, 2012 /
 
Sziasztok!

Kész lettem az Alkotós 1.4.2 labortáp első példányával.
Ez az első építésem, ezen kívül a kijelző panelokat ehhez csináltam életemben először.
És elsőre beindult, működik
Első nekifutásra egy LED-et kötöttünk rá, aztán egy izzót. Tudom, nem a legmegfelelőbb élesztés, de nem volt más kéznél. Igazából mi lenne a hivatalos eljárás?
Nem igazán mondanám még langyosnak sem a bordákat ezek után.
Ami egy kicsit szúrja a szemem, hogy az áramhatároló logaritmikusos poti nagyon érzékeny.
Nem tudom miért.
Mindössze annyi anomália akadt, hogy a multiméteremmel 6,7V-ot mértem, a kijelző pedig 6,9-et mutatott. Viszont kiszerelve hitelesítve lett a mpanelmérő és helyesen is mért. De szerintem ez nem téma.
A tranyók végül ki lettek vezetékelve L profil hiányában...
Köszönöm mindenkinek, aki hozzájárult, a segítségét!
A hozzászólás módosítva: Dec 26, 2012
(#) micimacko válasza gordonfreemN hozzászólására (») Dec 26, 2012 /
 
Szia!
Idézet:
„Ami egy kicsit szúrja a szemem, hogy az áramhatároló logaritmikusos poti nagyon érzékeny.”

Ne logaritmikus potmétert használj, hanem lineárisat!
(A jelű: lin., B jelű: log. típusú)
Szép napot!
(#) gordonfreemN válasza micimacko hozzászólására (») Dec 26, 2012 /
 
Alkotó adta a tippet, véleményem szerint, jól. Legalábbis elméletben jól működne, viszont így valami nem okés.
(#) micimacko válasza gordonfreemN hozzászólására (») Dec 26, 2012 /
 
Nekem a lineáris vált be, ezért ajánlottam, de Alkotó ennek a témának (az egyik) mestere
Amit én építettem (Alkotós leírás alapján:bow, abba az áram- és feszültség állítására is 10kOHM-os 10 fordulatú helipot van beépítve: ilyen (ebből sikerül szereznem néhányat értékállítóval együtt...)

Esetleg ha a poti "elejét" és "végét" felcseréled?
A hozzászólás módosítva: Dec 26, 2012
(#) gordonfreemN válasza micimacko hozzászólására (») Dec 26, 2012 /
 
Megpróbálom, látod mekkora béna vagyok! Most ahogy írod kapásból leesett, hogy ez lehet a baj!!!
Na ezért még visszaugrok az ujdonsült műhelyembe, ezt kipróbálom!
A hozzászólás módosítva: Dec 26, 2012
(#) micimacko válasza gordonfreemN hozzászólására (») Dec 26, 2012 /
 
Örülök, hogy megoldódik a probléma!
Sok sikert, minden jót!
(egyébként nekem sem mindig jutnak eszembe ezek az apró, legegyszerűbb megoldások!)
Kíváncsi vagyok, sikerült-e?!
A hozzászólás módosítva: Dec 26, 2012
(#) gordonfreemN válasza micimacko hozzászólására (») Dec 26, 2012 /
 
Igen, ez volt a gond!
A nagy örömben nem is gondoltam át mi lehet a baj mert működni működött...
Ámbár egy kicsit még így is túl érzékeny, de egyelőre marad.
Persze ha már lementem, még elszórakoztam vele egy kicsit.
33V-os trafót biggyesztettem rá. 42,5V-ot tudok belőle kivenni terhelés nélkül. (50V-os kapcsolással, illetve azok értékével)
Hogyan tudom megnézni, hogy mi a kivehető max?
A lényeg, hogy teljes terhelésen mennyi marad ebből a 42-ből?
Terheljem le teljesen, gondolom ellenállással. Csak az a baj, a trafó névleges áramát is csak becsülni tudom.

És egy gondolat. Ha elszáll egy tarnyó némán, akkor azt honnan fogom tudni?
Elvileg nem történik semmi, csak a 4 helyett már csak 3 áteresztőn fog elfolyni az áram.
A hozzászólás módosítva: Dec 26, 2012
(#) Alkotó válasza gordonfreemN hozzászólására (») Dec 27, 2012 /
 
Ha az áteresztők valamelyike tönkre megy, az általában CE zárlatot jelent. E miatt a többi egyáltalán nem fog semmit sem csinálni, mintha ott se lennének, és a teljes bemeneti feszültség a kimeneten lesz.
Áramszabályozásra nálam egyetlen lineáris potméter van. Nekem nincs szükségem nagyon pici áramokra, de 100mA-es nagyságrendtől már teljesen jól használható ez az egyetlen poti is.
A hozzászólás módosítva: Dec 27, 2012
(#) gordonfreemN válasza Alkotó hozzászólására (») Dec 27, 2012 /
 
Aha. Hat en gyakrabban hasznalnam a nehany miliamper-es tartomanyban is. Kesobb, ha zavar, majd kicserelem helipotra.
Koszonom a kapcsolasodat!
(#) dB_Thunder válasza gordonfreemN hozzászólására (») Dec 27, 2012 /
 
Ilyen nagyobb tranyók ritkán szoktak megszakadni, általába rövidzárba mennek. Ekkor kiakad a táp teljes feszültségre, ezt gondolom észreveszed
(#) gordonfreemN válasza dB_Thunder hozzászólására (») Dec 27, 2012 /
 
igen, egyertelmu, nem tudtam. hogy a szskadas ilyen ritka.
(#) micimacko válasza gordonfreemN hozzászólására (») Dec 27, 2012 /
 
Szia,
a trafó terhelhetőségét a vas méretei (és a feltekercselt huzalok átmérőjéből) lehet becsülni, számítani...
Egy idősebb trafós szaki mondta még régebben, hogy ha elkezded terhelni a trafót, méred a feszt, amikor drasztikusan elkezd csökkenni (kb. 10%) a fesz, tovább ne terheld, ott lesz a terhelhetőség határa.
Ha a nyers feszültség 42 V, akkor maximum 35V-ot tudsz kivenni.
(#) magneto hozzászólása Dec 27, 2012 /
 
Sziasztok!
A lenti Proli007-féle táp kimenetére nem lenne érdemes (kell-e ?) egy diódát tenni a rajz szerint? (Induktív terhelés használata miatt.) Ezt a tápot használnám egy 12V 20W-s minifúró tápjának (is). Bocs a rajzért, nem vagyok egy Picasso...
A hozzászólás módosítva: Dec 27, 2012

Labortáp.jpg
    
(#) mex válasza magneto hozzászólására (») Dec 27, 2012 /
 
Így nem jó a bekötése, fordítsd meg.
Egyébként a fetek tartalmaznak egy inverz diódát, az elegendő is.
A hozzászólás módosítva: Dec 27, 2012
(#) magneto válasza mex hozzászólására (») Dec 27, 2012 /
 
Ezt mindig rosszul rajzolom be...
OK! Köszönöm a választ!
Nagy áramú Schottky jó, vagy inkább sima?
A hozzászólás módosítva: Dec 27, 2012
(#) gordonfreemN válasza micimacko hozzászólására (») Dec 27, 2012 /
 
A táp kimenetén van a 42V.
(#) granpa válasza gordonfreemN hozzászólására (») Dec 27, 2012 /
 
Tök mindegy, ha túlterheled, akkor is meredeken kezd esni a fesz., és mérheted a gréc előtt. A primer áram felvétel is elkezd hirtelen emelkedni túlterheléskor. Azért a huzal átmérők, és a vaskeresztmetszet is jó támpont.
(#) gordonfreemN válasza granpa hozzászólására (») Dec 27, 2012 /
 
Ezeken a becslos ertekeken mar tul vagyok, de konkretumokat szeretnek. Csak nem volt itthon megfelelo terheles, ~35-40V korul ~4A.
Holnap szerzek halogen izzokat, 12V 55/60W. Ebbol sorba 3-at beallitom a tapon a 40V-ot, ezt ugye meg boszen elviselik az izzok, es elkezdem tekerni az aramot. Beszamolok, mi tortent.
(#) gordonfreemN válasza mex hozzászólására (») Dec 28, 2012 /
 
Ez a dióda miért is jó?
(#) gordonfreemN válasza (Felhasználó 13571) hozzászólására (») Dec 28, 2012 /
 
"Az áramkörbe kapcsolt tekercsben, vagy vezetőben, mind bekapcsoláskor, mind pedig kikapcsoláskor feszültség indukálódik. A Lenz-törvény értelmében iránya bekapcsoláskor az áramforrás feszültségével ellentétes, míg kikapcsoláskor azzal megegyező irányú."

Erre gondolsz?
A hozzászólás módosítva: Dec 28, 2012
(#) pingvin23 hozzászólása Dec 30, 2012 3 /
 
Sziasztok!Olyan problémám lenne hogy labortápot szeretnék építeni.Van egy sok kivezetésű transzformátorom és van két darab forgókapcsolóm,namost úgy szeretném ezt megépíteni hogy a forgókapcsolóval lehetne állítani az áramot,és egy kapcsolóval átlehete állítani váltakozóáramról egyenáramra. Minden alkatrész megvan hozzá csak egy kis segítség kéne.Ha valaki tudna segíteni nekem nagyon hálás lennék.
(#) proli007 válasza pingvin23 hozzászólására (») Dec 30, 2012 /
 
Hello!
Ez nem labortáp! Vagy is az egyszerű tápegység topikba való leginkább..
De választ legfeljebb akkor tud esetleg bárki adni, ha ismeri a trafó feszültségeit, tekercsek kötéseit, kapcsolókat amit alkalmazni szeretnél, egyenirányítódat stb.
Egyébiránt nem az áramot tudod állítani, hanem a feszültséget..
üdv! proli007
(#) Csupasz hozzászólása Jan 1, 2013 /
 
Sziasztok,BUÉK!
A Hirdetések között találtam egy kapcsitápot, amely 230V-ból csinál 12V DC-t.A labortápomban a 4 műszert külön tápról kell hajtani, és úgy néztem, hogy ez olcsóbb, mint a trafó+greatz+szűrés.
Szerintetek alkalmas erre a célra?
Üdv,Csupasz
(#) gordonfreemN válasza Csupasz hozzászólására (») Jan 1, 2013 /
 
Alkalmas, de ebben az esetben másik panelműszer kell, ami ICL7660-al állítja elő a szükséges +-5V-ot. Az ICL-es fórum utolsó hozzászólásaiban Alkotó linkelte is a paneltervet és a beültetésit.
(#) Csupasz válasza gordonfreemN hozzászólására (») Jan 1, 2013 /
 
Köszönöm, megnézem.
Üdv,Csupasz
(#) Alkotó válasza Csupasz hozzászólására (») Jan 1, 2013 /
 
Nem tudni milyen műszerről van szó. Pl ha azok valamelyike, amik csak AC8V-ot igényelnek maguknak, akkor ahhoz egy mondjuk 10W-os trafó, 4 külön tekercsel, szinte biztosan olcsóbb mint bármilyen más megoldás (kérj FLETA-tól ajánlatot).
Másik gond lehet, a rezonáns tápok saját zavarai miatt kialakuló káros hatások (ez egyáltalán nem biztos, csak egy feltételezés!), amik befolyásolhatják a mérést.
(#) _vl_ válasza Csupasz hozzászólására (») Jan 1, 2013 /
 
Véletlenül sem szeretném a hirdető üzletét rontani, de a fényképek alapján nekem nem egyértelmű, hogy érintésvédelmileg nem necces-e a termék (megvan-e a megfelelő szigetelőtávolság a panelon). Sajnos a kínai termékek ilyen téren problémásak tudnak lenni. Ezt biztosan ellenőrizném vásárlás előtt, ha ilyet akarnék magamnak.
Másrészt szerintem kb. hasonló mennyiségű összegből ki lehet hozni "klasszikus" tápot is, akár bolti trafóval is. Egy 2.4VA-es, 2x12V-os (tehát két kimenetet tudó) Makrai trafó a Lomexnél nettó 470Ft, ebből ugye kettő kell, ha négy kimenetet akarsz, áganként 100mA-nek meg azért elégnek kéne lennie egy panelmérő számára.
A hozzászólás módosítva: Jan 1, 2013
(#) zolee1209 hozzászólása Jan 2, 2013 /
 
Sziasztok!

Segítségre lenne szükségem. Megépítettem a 2.7.4 verziójú kapcsolás vezetékelt tranzisztorú változatát. Működőképes, de...

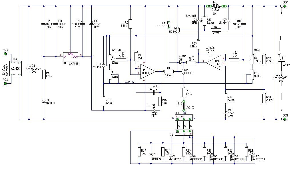
A kapcsolás DC 40V-ról üzemel. R2 ellenállást megnöveltem 1kohm-ra. Így az IC pozitív tápfeszültsége 24.9V üresjáratban, a tápot terhelve már visszamegy 24V-ra. R5 ellenállás először 100ohm-ot kapott, nem tudván, az emelt tápfeszültség miatt mi lesz belőle... Ekkor 4V alatt volt kicsivel, utána kicseréltem, két párhuzamosan kötött 150ohm-ra. Most 4.5V-ot ad ki. Visszább olvastam, hogy R18 értékét is lehet csökkenteni 2.7kohm körülire, de az IC így is már 29.4V-ot kap, nem akarom jobban megközelíteni a 32V-os maximumot. A kapcsolás prímán működik. A gondom az (volt), hogy szerettem volna 35V-ot kivenni a tápból. Ami nem fog összejönni a jelenlegi trafóval, mert 4A-en már nincs meg ez a feszültség, szóval vagy- vagy... R3 értékét a tesztelések után megnöveltem 120+ 47kohm-ra, de nem változott semmi, max Uki továbbra is 30.0V... Ekkor elővettem a BC337 adatlapját, majd összehasonlítottam az általam beültetett BC237-esével. Főbb paraméterek azonosak, de az áramerősítésük nem annyira . Akkor T1 lesz a ludas. Gondoltam ezt a következőkből még:
A visszacsatoló R3-t kikötöttem, ekkor IC 14-es lábán 23.8V jelent meg, mint maximális kimeneti feszültség. Szóval az IC nem képes kihajtani a teljesítményfokozatot. Régebbi (talán 2.7.2-es) rajz alapján T1 bázisellenállása csak 1kohm-volt. T6-ot kikötöttem, gondolván az üzemszerű működésben nincs jelentősége. Tesztelés következett. Erre nem emlékszem pontosan, de mintha nem működött volna a feszültségszabályzás és a kimeneti feszültség maximuma is lecsökkent. (Visszakötött R3-mal is próbáltam...) Mindenesetre az egyik R11-es ellenállást rövidre zártam, de nem mértem nagyobb kimeneti feszültséget. Ugyanezeket tapasztaltam 2SC945-ös és BC817-es tranzisztoroknál. A BC817 a BC337 SMD megfelelője. Miután így sem ment 30V fölé a kimeneti feszültség, kínomban kivettem újfent T1-et, s C-E kivezetéseknél ideiglenes rövidzárat csináltam, mire a közel 40V megjelent a kimeneten. Hurrá! Akkor továbbra is T1 a bűnös megállapításom szerint. További lehetőségnek tűnt T1 bázisáramának növelése, ha módosítok R22, és/vagy R12 értékén. Utóbbi mellett döntöttem. Először 4.7kohm-ra emeltem az értékét. Ekkor 33V körüli értékre ment fel úgy emlékszem. Majd 6.8kohm-ot kapott, mellyel 37V felé emelkedett a kimeneti feszültség maximuma.

Így a hosszú leírás után kérdezném a hozzáértőktől, hogy helyesen jártam el, vagy valamit elrontottam, és csak R3 módosításával is nőnie kellett volna Uki_max-nak? Ami még eltér a rajzhoz képest: T2 tranyó BD242C-t kapott, míg áteresztőnek jelen pillanatban 1 darab BD249C van beépítve, 0.22ohm nélkül. (rövidzár) A referencia feszültség 10.3V

2.7.4 kapcsolása
(#) dB_Thunder válasza zolee1209 hozzászólására (») Jan 2, 2013 /
 
A maximális kimenő feszültséget az R12 és az R22 alkotta osztó is befolyásolja. Tulajdonképp beállítja az áteresztő fokozat feszültségerősítését. Tehát ahogy próbáltad az jó.
Én mondjuk nem vágom az R11/2 szükségességét sem, simán betennék egy rövidzárat
Következő: »»   451 / 852
Bejelentkezés

Belépés

Hirdetés
XDT.hu
Az oldalon sütiket használunk a helyes működéshez. Bővebb információt az adatvédelmi szabályzatban olvashatsz. Megértettem