Fórum témák
» Több friss téma |
Mielőtt kérdezel, a következő két dolgot ellenőrizd!
I. A helyes tápfeszültségek megléte.
II. A kimeneten van-e egyenfeszültség.
Élesztés.
Kedves kollégák!
Olyan problémával fordulok hozzátok, hogy van nekem egy Castone CPA 400-as végfokom, és a potik kezdenek egy kicsit elkopni benne. Nos a benne lévő 10K B (logaritmikus) ezeket kéne lecserélni. Ezzel eddig nem is lenne gond, de mikor kezd el az ember ilyennel foglalkozni??? Természetesen ünnepek alatt amikor nincs nyitva semmi.... Nekem meg csak 50K-s potim van itthon. Szerintetek nagy gond lenne, ha 50 K-ra cserélném a potikat? A válaszokat előre is köszönöm! Minden jót! Üdv. B
Szia! A nagyobb ellenállás-értékű potenciométer kevésbé terheli a jelforrást - ez közömbös, mert akár 5k is lehetne a mai eszközök mellett.
A hátránya: a magasabb lezáró ellenállás miatt több kábelzajt lehet összeszedni.
Remek, köszönöm szépen.
A kábel zaj talán annyira nem vészes, mert csak 1m-es kábelt használok hozzá, az is monacor. Remélem nem lesz zajos. Még egyszer köszönöm! B
Sziasztok!
Nagyon megszenvedek életem első erősítőjével (előe.+végfok). Az előerősítő és a végfok "külön" működnek (gyári alapkapcsolásokat használtam), de amikor összerakom őket, a hangszórók hörögnek, a táp LED-je halványul, pattog, stb. Mi lehet a baj? Mit rontottam el? Kell vmi még az elperősítő és a végfok közé? Segítségeteket elpre is köszönöm: hobbyDCC
Szia! Ezek közös panelen vannak, vagy különállók? A táp, vagy a test körében alakulhatott-e ki hurok, mely gerjedést okozat. Egy fotón bemutatnád?
Köszi a gyors választ, Reloop!
Csináltam 2 képet, sajnos elég gagyik, de talán látszik a lényeg. Minden elem egy panelen van, közös a betápjuk (egy bontott szgép tápból csináltam egy szabályozható stabil tápot). hdcc
Beillesztettem a panel beépítési rajzát, ezen látszik a táp elvezetése is.
Szia nekem az összes kondit cserélnem kellett akkor jött rendbe a hang, fölég a pufferek,gondolom öregek már.Nem villog semmi az erősítőn amikor feltekered?Lámpák kijelzők valami
Üdv Blasz.
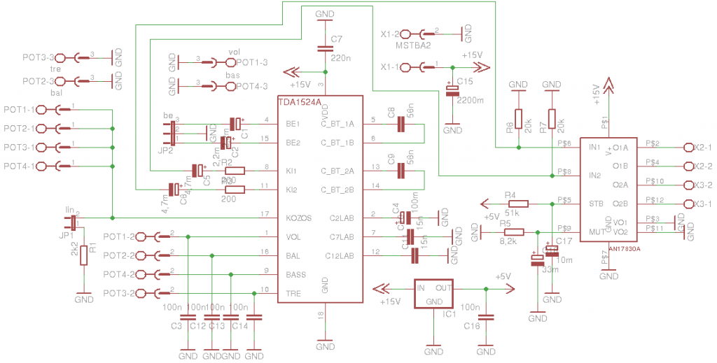
Ez egy teljesen új egység, vadi újak a kondik. Az "erősítő" csak a panel, amit lefényképeztem. Nem lehet az a baj, hogy a TDA 1524 kimenő feszültsége túl nagy AN17830A bemenőfeszültségnek? hdcc
A Te problémádhoz nem tudok szólni,a válaszom másnak szántam,bocsi
Hát elvégeztem a kért méréseket, eredmény hogy az ic 2-es 3-as lábán 0v van, R6 R7előtt után mindenhol 0V. Akkor nem én vagyok hülye hanem tényleg egy érthetetlen dologgal állunk szemben ha már Te is ezt mondod.
Nagyon érdekes. Rátettem egy mini CD lejátszót a bemenetre - ha letekerem a hangerőt, akkor szólnak a hangszórók, bár recseg néha, ha feljebb tekerem, akkor elhalványodik a táp LED-je, és erőteljesen melegszik az AN hútőbordája. Lehet, hogy gyenge a táp???
hdcc
Biztosan van valami egyszerű megoldása a problémának, de innen az látszik, hogy a nem-invertáló bemenetre a visszacsatolásból jövő negatív feszültség nem tud eljutni. Ha eljutna, negatív irányba mozdulna el az IC kimenete és beállna az egyensúly.
A melegedés nem jó jel. Tápfeszültséget, áramfelvételt tudsz mérni? Lehet, hogy gerjed.
Sajnos áramot nem tudok a gagyi műszerrel (a 10A bemenetet nem tudom használni), de a feszültségmérés nagyon érdekes eredménnyel járt - induláskor 13,05V a tápfeszültség. Mikor bekapcsolom a CD-t, leesik a fesz 8-9 V-ra, majd feltornázza magát. Elindul a zene, hallom a hangszórókon (halkan), de a hűtőborda melegszik. Pár másodperc elteltével a tápfesz leesik 6 V-ra, a hangszórók pattognak, a táp LED vibrál, majd megint felmegy a fesz 13,05 V-ra.
Igen, úgy tűnik, gerjed az egység. DE MIÉRT???
Sziasztok!
Egy kis fejhallgatóerősítő ami BD139 és BD140-re épül eltűri, ha rákapcsolok a 2 kimenetére 2db kb. 10W-os hangszórót? Csak a szobába kellene halk zenének, mert nagyon rossz a laptop hangszórója. Az nem baj, hogy kicsi a tranzisztorok bordája? Minden tranyón külön van 1mm vastag alulemez, melyek méretei kb. 1x3 cm.
Szia! Ha fejhallgató erősítő gondolom nem 8 ohm-ra van tervezve?! egy rajz segítene.
Az erősítő neminvertáló bemeneteire (elvileg) a saját referenciafeszülsége megy, bár ez elég furcsa, hogy az egyik m.e. előtt egy invertáló, a másik előtt meg egy nem invertáló meghajtó van?Ennek teljesen zavarmentesnek kellene lennie...
Csináltam egy "csak előerősítő" egységet (a mostani kapcsival), ha rákötöm a CD-t és a kimenetre fejhallgatót teszek, akkor kitűnően megy a hangerő, magas, mély, balansz állítása. A végfokkal lehet valami! HÚÚÚÚ! Az előerősítő kimenetén 6,8 V-ot mérek (??!?!?!) A hozzászólás módosítva: Dec 29, 2012
Ha a nyákot felteszem az jó? Reloop-tól kaptam még annak idején, és a kapcsolást nem találom.
A hangszóró kül. 8OHM-os, és átmérője kb. 5cm A hozzászólás módosítva: Dec 29, 2012
Szia! Íme a rajz. 8 ohm-os hangszóróval próbáld. Addig tekerheted, míg a kezed bírja a meleget.
Sziasztok!
Van egy erősítőm, amit újra építettem a gyári panelról, mert hogy a panelen több az átkötés, mint maga a panel. Az alkatrészek már vagy 2 éve el vannak téve panelestül, ámbár létezhet, hogy az egyik tranzisztor (T4) elhalálozott idő közben mechanikai sérülés folyamán. Kapcsolási rajzot mellékelek. Csak a végerősítőn belül van némi probléma és csak az egyik oldallal van az, hogy max hangerőn is csak sercegés hallható dobszó és magas hangok helyett. Jól tippelek, hogy a T4 tranyó beadta a kulcsot, és cserére szorul? Másik oldal Pedig kereszt torzításban szenved, de nem tudom feljebb vinni a tápfeszültséget, mert nem volt itthon csak 22k-s trimmer potim (R69). Létezhet, hogy kevés neki az ellenállás és ezért nem hajlandó feljebb menni 17.5V-nál? Vagy bezárlatosodott a T4 és emiatt 'tilt' visszább a tápegység? Elkezdem felfelé tekerni a potit felmegy 17.5V-ra (kb itt középállásban van a poti), utána továbbtekerve elkezd esni a feszültség. Ha a másik oldal és táp rendben lesz akkor a kereszt torzítás is gondolom eltűnik. A nyugalmi áramot az R67-es pozíciószámú 47k-s trimmerrel állítom, a visszacsatolást pedig az R68 poz. számú 680ohm-os trimmerel állítom. A segítséget előre is köszönöm. Üdv McDeath és BUÉK! A hozzászólás módosítva: Dec 30, 2012
A végfok önmagában, külső jelről hajlandó működni? Ha igen akkor az előerősítővel tápon keresztül zavarják egymást. Az előerősítő táplábaira közvetlenül kötött pár száz nF szűrés segíthet. A test vezetőt is megvastagítanám azon a NYÁK-on.
Az előerősítő kimenetén a féltáp a legtermészetesebb dolog, azért van a leválasztó kondenzátor. Remélhetőleg az nem zárlatos, illetve helyes polaritással van beültetve.
Szia! Ennél az őslénynél bármi lehet, a passzív alkatrészek felett is eljárhatott az idő, különös tekintettel az elektrolit kondenzátorokra.
A C29 pufferen meg van a feszültség? R69 helyén jó a 22k is. R67 a kimeneten a féltápot állítja be. A végfokot fesszabályzóstól leváltanám TDA2030-ra ![]() Bővebben: Link A hozzászólás módosítva: Dec 30, 2012
Sziasztok !
Fele akkora bemenő vezérlő feszültséget szeretnék a végfokba, akkor azt hogyan érdemes megcsinálni ? Feszültségosztóval, és akkor marad a szabályozó potméter ugyanakkora? És mekkora értékű ellenállásokkal kell megoldani ? Vagy a szabályozó potméter értékét csökkentem/ növelem ? Kösz !
Köss be egy trimert, és állíthatóvá is válik.
A hozzászólás módosítva: Dec 30, 2012
Szia Reloop és a többiek!
A tegnapi fejhallgatós izét kipróbáltam, de egyelőre nem jártam sikerrel, mert akár a laptopra akár a mobilomra kötöm a fejhallgató erősítőt egyszerűen olyan gyenge jelet kap, hogy maxra csumázva is alig van valami a fülesbe, nem beszélve a két hangszóróról, amelyek meg sem szólalnak. Mi a teendő?
Sziasztok tudtok tanácsot adni?A lakásban bárhol,fel-le kapcsolnak villanyt,bekapcsol egy készülék,mindig pattan egyet a hangszóró.bárhol csinálnak elektromosan valamit egyből pattan.
Ez végerősitő amiről irok A hozzászólás módosítva: Dec 30, 2012
Szikrát húz a kapcsoló, azt hiszem azért.
Szerintem az erősítő tápjára a primer oldalon raksz egy 470nF-1µF -os zavarszűrő kondenzátort, az megoldja. |
Bejelentkezés
Hirdetés |


















