Fórum témák
» Több friss téma |
Fórum » Csöves erősítő készítése
Ne feledd betartani a fórum viselkedési szabályait, és a topik megmaradásának feltételeit. [link]
A téma átmenetileg fagyasztva lett, hozzászólni nem tudsz!
Szerintem aki annyira kezdő, hogy ne tudja hol futkorászik az anódfeszültség, az inkább hagyja békén egyelőre a csöveket!
Ezek egész jók , lehet megépítem őket, kérdés hol kapni ilyen csöveket, még egyet sem láttam , mennyi ennek a megfelelő illesztő ellenállása ??
Kicsit off topic, de talán mégsem. Elkészültek a hangfalaim is direkt csöves erősítőhöz. Majd teszek fel róla képet, ha valakit érdekel esetleg. Egyelőre persze festés csiszolás még itt is hátravan.
Egy tölcséres doboz kb 180cm tölcsérrel és egy darab szélessávú hangszóróval. Nincs hangváltó és semmi egyéb, ami direkt jó a csöveseknek. Az érdekessége még, hogy a hangszóró is kézzel készült cellulóz membrános Sonido hangszóró. 93-95dB érzékenységű és nagyon jó a freki meg a fázismenete is. 24W RMS. 3-4W-al hajtottam kb egy 10 négyzetméteres szobában, de a fejemet is levitte Szóval egy ilyen ládához egy 2W-os is bőven elég otthoni hallgatáshoz.
Szia! Én kíváncsian várom a képeket. A hangfalról is és az erősítőről is.
Szia.Engem is érdekelnek a képek,meg információk a hangfalról meg a hangszóróról.Persze,ha nem titkos.
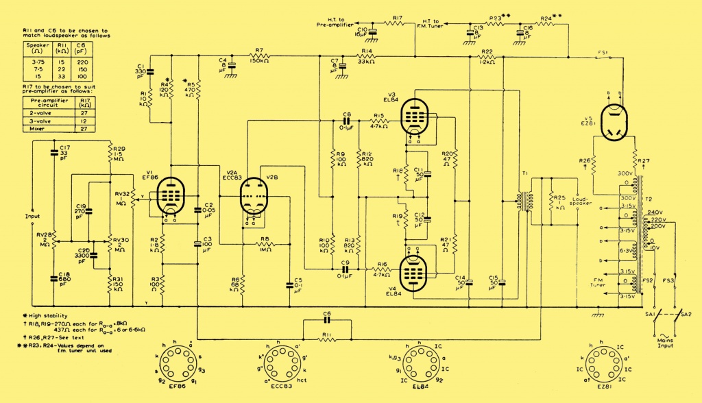
Sziasztok! Régebben már beszéltünk az EL84 PP-s erősítőmről. Voltaképp ez egy Mullard féle ten kapcsolás. Kimenő trafót és fojtót még "mayky" fórumtárstól vettem márciusban. A kapcsolás remekül működik, de most így 2013 januárjára pár dolgot megváltoztatnék rajta. Nem akarok hosszu lenni, ezért megpróbálom rövidre fogni. A mellékelt képen látható hogy jelenleg mint deszka modell üzemel. Porosodik, nincs bedobozolva március óta, azonban napi szinten használom. Jelenleg EZ81-es egyencsővel használom oldalanként. Az egyik változtatás az lenne hogy ezt a két EZ81-et lecserélni egy darab 5U4G-s csőre, és a bal és jobb végfok panelt egy panelre megcsinálni. Akkoriban egyébként az EZ81-ek miatt választottam szét a két végfok panelt, és két egymástól független tápot akartam a két végnek. De most evvel az 5U4G-vel újra összevonnám. Elég lenne 1 trafó, és 1 fojtó. Igazából ez a része rendben is van. A kényes dolog most következik, amiben véleményeteket kérném, mert tanácstalan vagyok. Mellékeltem az eredeti mullard ten kapcsolást amit használok. A bemeneti "stage", azaz az EF86-ot szeretném lecserélni 1db ECC83-ra. Így 2db cső helyett 1db ECC83 elég lenne. Ugye egy csatornára fél ECC83... Az ECC83 átalakítással nincs is bajom, át tudom úgy tervezni. A kérdés az hogy szerintetek bűntetlenűl megúsznám ezt a változtatást? Olvasataim szerint vannak olyan változtatások (más csővek alkalmazása például), amik kihatnak a hangra, és valamikor rosszabbá teszi, mint amilyen gyárilag volt. Ugyanezt gondolom itt az EF86-ról ECC83-ra való cserével. De lehet rosszul gondolom, ha valaki tud ebben tanácsot adni írja meg. Köszi előre is!
Szia!
A tápegység "egy trafó, egy egyencső" átalakítása szerintem csak javitja a dolgokat, főleg helyes méretezés esetén (C-L-C szűrés) Viszont magához a végfokhoz nem nyúlnék, szerintem az EF 86 maradjon a helyén, az eredeti kapcsolás szerint.
Oké, köszi. Akkor az marad benne. A tesztek során és most is Tungsramot használok, de most már ideje valami komolyabbat beszerezni. Addig is csőteszterrel megmértem a csőveket. Az egyik EF86 gyengébb, mint a másik. Az EL84-eket párba tudtam válogatni, mert abból van itthon rengeteg. Valamelyik még új is. Sőt ECC83 és 82 is van bőven. EF86-ból csak 2 darabom volt mikor csináltam. Átkozott szerencse így akkor nem kellett vennem. Na de most tényleg eljött az ideje az újak beszerzésének.
Még annyit hogy a fázisfordítos ECC83-at se piszkáljam meg? Netes keringések szerint ECC82-vel vagy 81-el jobb lenne a sávszélesség miatt.
Szia!
Ha gondolod, én szivesen adnék EF86-ot ECC83-ért. Békés, Boldog Új Évet! Üdv!
Nem nagyon érdemes foglalkozni ezekkel a csövekkel elég kevés készült belőlük. Ez volt a csöves korszak végének utolsó lehelete, hogy felvegye a versenyt a félvezetőkkel.
Írók privátban!
Egyébként nekem csak tesztelésre kellenek a Tungsram csővek. Ennél az erősítőnél már megérett hogy újakat kapjon. Mert ugye mindenki tudja hogy gitárerősítőkben is a mai napig használják az EF86-ot, 12AX7, AU7, EL84-et, stb-t. A drágább high endekről nem is beszélve, amiben KT88 van például. Tehát több gyártó készít csőveket, csak hát mélyebben a zsebbe kell nyúlni. Egy EF86 válogatott új ára például 7200Ft.
Nem úgy a pár száz forintos,régebben fekete-fehér készülékekben tömkelegével lévő EF80. vagy EF183,EF184.. stb.. A Tv tecnika már sokszor sok helyen bebizonyította hogy "jóféle" alkatrészforrás lehet.
Ráadásul lehet hogy már csappant a lomtalanításokon fellelhető készülékek száma.. de én az idén is találtam vagy hármat.. és még vagy hármat,amelyhez viszint későn értem,és csak darabjaira leltem. Hihetetlen hogy mennyi régi tv-t ki tudnak dobálni az emberek.. és folyamatosan.
Barátainkkal UC21m triódával megépített és használt néhány készülék: Vonal szintű bemenő jelű előerősítő, mikrofon előerősítő,RIAA korrektor (MM,MC),keverő, torzító,elektronikus bemenet választó stb. ( Rádiók RF, KF, Osszc. keverő, Audion és HF fokozatai) Ezekről majd még teszek fel néhány kapcsolást.Van azért ebből a csőből elég.
Olyanról is tudok,aki DAC-ba, gitár előerősítőben,erősítőben,torzítóban, EQ-ban, effekt hurokban és fülhallgató erősítőben is UC21m triódát használ.
Szia !
Szerintem ezek a régi Mullard, és egyéb gyári kapcsolások úgy jók ahogy vannak. Ha a hangjával elégedett vagy ,és tetszik, kár piszkálni. EF86 is beszerezhető még, korrekt áron. Persze ha kísérletezni akarsz, akkor úgysem fogod békén hagyni az áramkört
Sajnos csak telefonnal tudtam most nem túl jó minőségű képeket csinálni. Ez az emlegetett hangfal. A rajz hozzá a sonido oldaláról való, a jobbik fajta nagyobb láda, direkt a 175-ös hangszóróhoz. Az erősítőről pár oldallal előrébb tettem fel képeket. A sonido oldalon a hangszóró paramétereit is meg lehet nézni, ha az érdekel. Még nincs bejáratva, de pár hét múlva össze akarom hasonlítani, hogy szól a csövesemmel és egy jó tranyóssal hajtva. Meg egy Jamo stúdió hangfallal szemben milyen.
Az igen.Szép nagy építkezés.Csak így tovább.Annak a GU-50 -nek a belsejéről is tehetnél fel egy képet.
A hozzászólás módosítva: Jan 1, 2013
Szia!
Adatlapot honnan lehetne szerezni e csőhöz???
Én valahogy ott (sem) találom
De azért köszi!!!
Épp írni akartam, hogy nem az UC21m-re vonatkozik
Viszont amiket találok róla, az csak minimális adat, semmi konkrét… Érdekes jószág mindenesetre! (Nekem előfokhoz/RIAA-hoz az ECC86 tökéletesen és kifogástalanul bejött! Nem is építek másik RIAA-t, minek? /Bozó Balázs féle/ )… A hozzászólás módosítva: Jan 1, 2013
EZ csak a modulátorral kevesebb? "Csak" ennyi a különbség?
Nem tudok erre, még tippelni sem
Sajnos. a legrégebbi rendelkezésemre álló szakirodalomban, az 1944-es Tungsram Rádió Tanácsadóban sem említik ezt a csövet
E=6,3V fűtés, C=trióda (egy szál db), 21-es szériát nem kell bemutatni… Az említett csőnél van egy kiegészítés: m. M, mint modulálható trióda. Akkor az EC21 a fapados változata lehet, valószínűleg csak az van kiegészítve. Hogy mivel? Azt nem tudom, mert ha a triódába be lehet avatkozni, az logikusan a tetróda lenne
Viszont a jelöléséből kifolyólag nem rács van benne. Én valami olyasmi felépítésre tippelek, mint az 5823-as tirátronnál. A hozzászólás módosítva: Jan 1, 2013
OK, ez eddig stimmel, az m betű jelentését pedig Te tudod... Amúgy kedvelem a 21-es sorozatot, az egyik mostani SE-m is tartalmaz EBL21-et... Lassan átküldenek bennünket az Elektroncső topikba,...
Nem kívánom tovább feszegetni, ha az M-es a modulálható, akkor csak arra utal az M, mert a sima az ugye csak egy trióda, annak ott az adatlapja… Emebben meg valószínűleg van a rács meg a katód közt egy olyan csutak… Az alap triódás paraméterek így megvannak, viszont nem véletlen van ez a tipusú cső a kapcsolásokban, és így ezekkel a paraméterekkel nem megyünk sokra. Ki kell próbálni, meg kell mérni… Részemről ennyi, illetve az alap adatok annyira jók, hogy az optimális dolgokat be lehessen állítani…
Az Audiolandon van neki topikja némi infóval.http://www.audioland.hu/forum/38-ersitk/37648-uc21-m-elektroncs-es-...i.html
Mondjuk 1 Mohm belső ellenállásból hajtani korántsem univerzális lehetőség... A hozzászólás módosítva: Jan 1, 2013
Hoppá, a rajzon már csak sima UC21, annak meg megvan az adatlapja
Akkor ennyi.
Igen erre rávezettetek már.
Az EF86-ot nem piszkálom. Úgy sem ez az utolsó csöves erősítőm... Tranyóssal meg ic-sel már nem fogok foglalkozni a QUAD405 után. Tehát lesz alkalmam még kisérletezni más csöves kapcsolásoknál.Az új nyákot, amin már az új 5u4g vagy GZ34-es egyencső lesz, azonban a héten elkészítem. De ezt a különszeparált, most is működő EZ81-es bal és jobb oldali végfok panelt sem bontom szét. |
Bejelentkezés
Hirdetés |


Szóval egy ilyen ládához egy 2W-os is bőven elég otthoni hallgatáshoz. 



De azért köszi!!!
Viszont amiket találok róla, az csak minimális adat, semmi konkrét… Érdekes jószág mindenesetre! (Nekem előfokhoz/RIAA-hoz az ECC86 tökéletesen és kifogástalanul bejött! Nem is építek másik RIAA-t, minek? /Bozó Balázs féle/ )…
Sajnos. a legrégebbi rendelkezésemre álló szakirodalomban, az 1944-es Tungsram Rádió Tanácsadóban sem említik ezt a csövet
Viszont a jelöléséből kifolyólag nem rács van benne. Én valami olyasmi felépítésre tippelek, mint az 5823-as tirátronnál.
Akkor ennyi. 




