Fórum témák
» Több friss téma |
Fórum » Labortápegység készítése
Üdv mindenki! Meg szeretném építeni az Alkotó féle 50V 5A -es tápegységet 723-as IC-vel.
Kész a NYÁK is, de (szégyenlem magam) nem találom a beültetési oldal vasalásos rajzát (1.4.2). Maga a beültetési oldal rajza megvan, de az amin csak az alkatrészek tükrözve vannak sehol nem találom. Ezt a pdf fájlt keresem, vagy a linket hozzá. Köszönöm előre is a segítséget
Ezeket keresed?
Nem szorosan a témához tartozó kérdésem lenne.
Keresek ICL7135 ichez nyák rajzot, lehetőleg valami olyat, ahol egymás mögött vannak a panelek és nem sokkal nagyobb mint a kijelző. Kijelző mögött viszont rengeteg hely áll rengelkezésre. Remélem érthethetően írtam. Megköszöném ha valakinek lenne ilyene és megosztaná velem!
Alkotótól kérd.Neki biztos meg van.
Köszi, ezek megvannak.
A különbség annyi, hogy Koree nem neked írt.
Nem akartam ezzel zavarni, azt hittem ez is fenn van, mert a másikhoz mindig felrakta (LM324-es változathoz). Köszi az ötletet!
Rájöttem töröltem a hsz-t. kicsi fáradt vAGYok...
(Hogy miért épp az "agy" marad ki?) A hozzászólás módosítva: Jan 4, 2013
Texas IC-vel építettem, SMD kivitel. Csak teszt épült belőle, de valami miatt nem vált be.
(De azért működött.)
Texas-nál nincs valami termékminta, ami hasonlóan tud feszt mérni? 7135-öt néztem de nem volt sajna.
Egymillió hála! Ráadásul smd ! Király!
Idézet: Ezt ki tudnád bővebben fejteni?„de valami miatt nem vált be.” Közben gondolkodtam azon, hogy minden karaktert egy D tárolóval pufferelném, mert nekem régi kijelzőm van és ez szerintem jótékonyan hatna a fényerőre. Erről vélemény ??
Szevasztok. Első kérdésem inkább csak sima táp, nempedig labortáp témáju kérdés lenne. Van egy ilyen
A táp része elég nem tetszik, mivel LM317 van benne, és az adjust ellenállása elég fura értékű. Kérdésem lenne, hogy nem-e leehtne a tápot 7805, 7905, 7815 és 7915ből előállítani? Másik labortáp témájú kérdésem. Van itthon 2x 12V 5A kapcsolóüzemű tápom. Sorbakötve lenne 24V 5A. Ebből szeretnék építeni egy labortápot. Tud-e valaki valamilyen kapcsolást? Ha a bemeneti feszültség nem trafó, hanem két ilyen táp, és a feszültség 24V, a kimeneten lehet majd 24V és 5A teljesitményt kicsalni? Találtam kapcsolásokat, ami 24V és 5A, de szerintem a két ilyen táp kevés lenne rá, és a kimenete nem érné el a 24Vot. Mit ajánlanátok? A lényeg hogy két sorbakötött kapcsolóüzemű táppal, ami 24V 5A, milyen labortápot tudnák építeni?
Szia.
Elsősorban tudnék. Másodsorban én nem javaslom a ket kapcsolóüzemű táp összekötését, mert jó nem sül ki belőle, az biztos.
Idézet: „hogy nem-e leehtne a tápot 7805, 7905, 7815 és 7915ből előállítani?” De lehet, semmi akadálya. 24V nehezen jön ki egy tápból ha ugyenennyi a betápja, jobb esetben 23,5V körüli, de az is csak valami P-s fettel megépített. De szerintem lehet feltekerni azokon a tápokon annyit hogy meglegyen a 24 v kimeneti.
A kapcsolóüzeműt feltekerni? Ezt kifejtenéd nekem?
Ezt a kapcsolást találtam. Meg is építeném, ha tudnám biztosra, hogy kér sorba kötött kapcsolóüzemű tápról meg lehet hajtani. Te mit szólsz hozzá?
Már írták hogy ne kösd sorba a kapcsitápokat ! Ha füstöt akarsz gyújts tábortüzet !
Egy kapcsitápot is fe lehet tuningolni , akár 40-50v ra is , van itt témája annak is keresd meg és olvass bele . Elég a keresőbe beírnod hogy pc táp A hozzászólás módosítva: Jan 4, 2013
Általában szabályzottak az ilyen tápok kimenete, ráadásul még potit is képessek tenni a kimeneti fesz pontos beállításához. Ha ezen kicsit tekerünk... 1,5 voltot biztos lehet állítani.
Kimenetek sorbakötéséhez persze meg kell vizsgálni a tápokat. Kimenetük földfügetlennek kell lennie. Abban igazad van hogy ez a feltétel már korántsem, biztos hogy teljesül, általában a negatív kimenetet összekötik a földdel. De gyártanak 24 voltos tápokat is
Nem ajánlom, magas a maradékfeszültsége. Találsz itt jobbat is..
Az Pioneer Alkotós sajnos most nem jöhet szóba..
És a generátorhoz nincs valami rajzod? Mármint a táp részéhez.
Ha elmondod mit szeretnél, lehet tudok segíteni. De nem igazán értem a kérdést.
Milyen generátorról van szó?
A méret és a referencia beállítás miatt.
Volt egy másik próbálkozás MAX1447-tel, ez sokkal jobban tetszett, de végül PIC-es lett. Puffer helyett esetleg emeld a LED-ek tápfeszét (csak akkor a tranzisztorokkal kell variálni).
Idézet: „Puffer helyett esetleg emeld a LED-ek tápfeszét” Ha a tápot emelem akkor nő az áram is, az árammal sem mehetek a határérték fölé, és határértéken sem világító torony. Egy D-tárolóért nem kell fizetni egy ló árát, de most megnézem hogy jövök ki jól anyagilag.
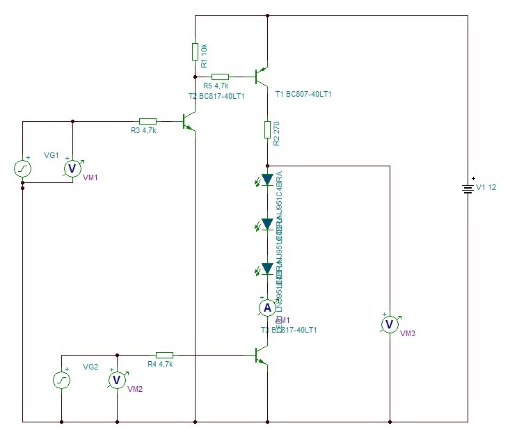
A kijelzőknél viszonylag nagy a DC áram és csúcsáram között a különbség, multiplexben a DC áramnál nagyobbal is hajthatod ha muszáj. Egy 1117A és a + 4 tranzisztor sem a világ vége, és az sem mindegy mennyi helyed van. Valami ilyesmi kellene (persze a 7447 az alja):
Ebben a hozzászlásban benne van minden
Ezesetben tudom ajánlani az adatlapokat, azokon megtalálod a szükséges példakapcsolásokat.
Köszönöm a helyesbítést.
Lehet helyetesiteni az SB560 at IN5408 ? mert az uzletben ezt nyomtak a kezembe (IN5408) es nem vagyok biztos benne . koszonom valaszotokat
Szerintem nem lesz jó.
A schottky-nak itt ép a gyorsaságára lenne szükség. De lehet tévedek. |
Bejelentkezés
Hirdetés |












