Fórum témák
» Több friss téma |
Ok. Utána nézek hogyan kell usb-n adatot küldeni és akkor biztos menni fog.Addig is köszi.
Nem a letárolással van a a bajom,azt megoldom,csak azt nem tudom hogyan kell átküldeni a fájl tartalmát!
Akkor jobban jársz a soros porttal, mert az mindegyikben van, legtöbb esetben. Az USB amúgy sem kezdőknek való téma.
A hozzászólás módosítva: Jún 13, 2013
16f84a ról van szó vagy van még 16f877.Jó a soros port is,de hogy kezdjek neki?
Sziasztok !
Nem lehet valahogy egyszerűen megnézni ,mi mennyi helyet foglal a memóriából ? Spórolnom kéne..... Köszi ! -istván
Nagyon örülök, hogy életre tudtad kelteni..nálam csak porosodott
))
Melyik memóriából szaladsz ki? RAM vagy ROM?
szerk.: Programot láthatjuk? A hozzászólás módosítva: Jún 16, 2013
Sziasztok
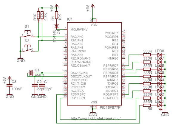
Új vagyok picben, remélem jó helyen járok, és tudtok segíteni. Flowcode-al szeretnék kicsit gyakorolni, és villogtatni egy ledet. Csináltam egy kis panelt, 16f72-vel, pickit2-vel beégettem, látszólag minden rendben van, mégse működik. A hozzászólás módosítva: Jún 21, 2013
Szia
A kapcsolásirajzot nem tudom megnyitni de ha jól látom a pic csak külsö qartzról müködik, ugye raktál rá. A másik amit én is kihagytam még az elején az a C kod (osccon:0x__ de erre is szükség lehet. Esetleg valami pdf a kapcsolásról?
Szia!
A 19 és a 20 as lábak közvetlen közelébe rakj egy 100nF-os kondit, a dióda szerintem nem kellhelyette átkötést rakj be, a flowcode-ba oszcillátor tipusnak xt helyett hs-t állíts be és a Brown out detectet is offold le.
Köszönöm mindkét választ! Kipróbálom és szólok, hogy mire jutottam.
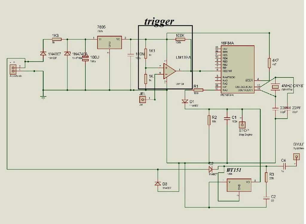
Sziasztok!Csináltam a motoromra egy cdi gyújtást,amivel később szeretnék előgyújtást is állítani de elakadtam.A motor beindul vele,szépen is jár de egy bizonyos fordulatszám felett egyszerűen leáll,mintha a pic nem tenné a dolgát.Egyenlőre nem tudom hol keressem a hibát,úgyhogy örülnék ha ránéznétek a programra,hátha láttok valamit.Egyébként az alap az lenne,hogy a b port 0 bitre jön a jeladótól jel és akkor az a port adja a thyristornak a jelet.Előre is köszi!
Csatolom a kapcs rajzot is hátha ott a hiba.A motoron induktív jeladó van.Lehet a műveleti erősítő nincs rendben?
Felesleges fehérséget levágtam a képről. A hozzászólás módosítva: Jún 22, 2013
Az LM139 kimenetét felhúzó ellenállást cseréld kisebbre, kb 1k..4k7 -re.
Köszi a választ,ezt megfogadom,de proteusban szimulálva a bemenõ jel rendben van de a picbõl kijövö ugràl szkóppal mérve
Most,hogy vizsgálgatom a kapcsolást,ebben az esetben szükség van szoftveres pergésmentesítésre?Ha igen, akkor hogy szoktátok megoldani int megszakításban?
Két dologtól lehet.
A szorzás időigényes feladat, eltolhatja a gyújtást. Az időzítést mindentől függetlenül kéne megoldani, még az is jobb, ha a megszakításban várakozol(mert a módszered nem időzítés, hanem várakozás). De a legjobb lenne más módszerrel időzíteni(CCP modul capture mód(fordulatszám mérés, előgyújtás számolás, időzítés indítás), majd a timer lejártakori megszakításban gyújtás kiadása.) (Sajnos a 16F84A-ban nincs CCP és egyébként is egy elég korlátozott képességű PIC, biztosan nem ezzel építkeznék, még drága is!...) A másik ok az áramköröd zavarérzékenysége lehet, ha valóban pont ilyen, amilyennek rajzoltad, de ez a téma nem ennek a topicnak a keretei közé tartozik, próbáld kitárgyalni valamilyen gyújtás áramkörökkel foglalkozó topicban! HALL elem esetén nem kell elvileg prellmentesítés, de megszakítás tiltásával az időzítés alatt, meg lehet támogatni a hardvert. Ha megszakításban vároznál netán(ami más esetben szinte bolondság lenne), akkor külön tiltásra nincs szükség, de mást nem nagyon lehet akkor csinálni, csak a gyújtást a megfelelő időben, az előre beállított ideig kiadni. Ha fordulatot is mérni akarod és annak függvényében előgyújtást is változtatni, ne adj isten kijelezni, akkor az említett másik módszert kell alkalmazni és PIC-et cserélni...
Köszi a választ.Egyenlőre nem akarok másik picre váltani,mert kész az áramkör,de közben rájöttem egy nagy bakira.A triggert invertáló módban kötöttem be,de a programot nem igazítottam hozzá,így mindig akkor adta a szikrát mikor nem volt felfutó él,viszont mivel a négyütemű motor minden 2. ütemre robban,gondolom alapjáraton jó volt neki.Most átírtam a programot,hogy lefutó élnél adjon szikrát,délután meglátjuk.Egyébként nem igazán értem,mert proteus szkópnál néha pereg,néha meg tökéletesen működik.
Átállítottam HS-re, kikapcsoltam mind a 4 pipát (brown out, watchdog stb), kivettem a diódát, betettem a 100 nF-os kondit közvetlen a lábakhoz. Többször is beprogramoztam, Pickit2-vel gond nélkül felment rá. A ledek 100-180 ohmos ellenállásokkal vannak a PORTA-n. A kvarc (4 MHz) a lehető legközelebb van a pichez, illetve 2 darab 15 pF-os kerámiával földre van téve. AVR-es gyakorló panelon gond nélkül megoldottam mindent, nem értem most hol rontom el? Van még egy 12F675-öm, illetve egy 16F628-am. Melyikkel próbálkozzak, ha ezt végképp nem tudom működésre bírni?
Erről a rajzról néztem, de már kivettem.
Nem, 10k-s ellenállással tápon van.
Jó kérdés, sajnos nincs még itthon szkópom. Lehet jobb lenne a 628-al gyakorolnom a belső oszcillátor miatt?
Szerintem igen. Meglepően könnyen összeszedik a zavarokat a kvarcok, legalábbis én ezt tapasztaltam.
A kvarc ugyan nem szed össze zavarokat, mert elég kicsi az impedanciája a rezonancia frekvencián. Ezért rezgetik előszeretettel a soros rezonanciáján. Ha összeszed valamit, akkor valószínűleg nincs ott a kvarc, legalábbis elektromosan. Nagyon fontosak a kiegészítő kapacitások, azok állítják a soros rezonanciára. Inkább ezekkel szokott probléma lenni.
Csinálj egy egyszerű diódás mérőfejet germánium diódával, 100 pF csatoló kapacitással, azzal, meg egy multiméterrel eldöntheted, hogy rezeg-e. A jelet az oscout lábon nézheted. Bár ez inkább fadam -nak szólt
Kérdésem lenne mert nem értem, és nincs ötletem... Még mindig ADC
Nem írom a részleteket, milyen pic stb, mert nem változott semmi a múltkori óta, és szerintem lényegtelen a mostani esetben. (Találkoztatok ilyen esettel?) Mai nap új dolgot tapasztaltam. A referencia lábon 2.48V megy be a picbe. Eddig ezt vette alapul ennyi is volt beállítva a programba a ADC0 bemenetre(248x10mV). Azon túl hogy nem értem miért ingadozik eddig nem történt semmi. ADC-n 0.7V körüli feszt mér ezekkel a beállításokkal. (Ezt vegyük fixnek) program eltéve,lemetve etalonnak. Hétvégén próbáltam vissza tenni a 4.3as flow verziót, és az egyik régi programból indulva két számítógép segítségével (egyiken néztem, másikon írtam) a 4.3as flow verzióval mentettem le a legújabb programomat. (manuálisan újraírtam) Eredmény nem változott ugyan úgy ugrál. (mint az etalon esetén) Ami fura, hogy így, mivel nincs különbség, vissza raktam az flow5ös verziót. De ami érdekes, hogy bár a programon nem változtattam, de lefordítva beégetve a 0,7V helyett 2.3V ot ír és mér. Holott semmit nem változtattam az etalon programon. Előtte is ez a flow5ös verzió volt fent. 2., Az már hab a tortán ha a mplab-ba behívom az ASM-et, újra fordítom és égetem be, akkor jól működik a program, legalábbis induláskor. Ha a pickit2 (v2.61) -es progival csak a flowcode által generált hex filet égetem be akkor induláskor a program néha leakad. Valaki aki flowal fordít és/vagy pickit2 vel égeti be, vagy mpasmwin en fordítja, stb., le tudná írni ide a kapcsolók beállításokat. Mert flowból nekem egyszer sem sikerült közvetlen. Lehet a beállítás kapcsolók sem jók. Valami nem jó, ha ugyan azt a programot beégetve egyszer "jó", egyszer félig "jó". Simpi: Hardveres PWM-nél, lásd amit a ledes topicban írtál, módosítottam, és lejjebb vettem a frekit (1kHz környékére) így most működik(optocsatoló és a tranzisztor is bírja), csak az a baj, hogy a 240es skálán 1es értéknél már nagy a fényerő. 40ig emelkedik onnan teli fénynek látszik. (amíg a szoftveresnél 100Hz esetén sokkal kisebb volt a kezdő fényerő, de jobban használja a futási időt... amúgy más időzítési hibák is előjönnek, néha ez miatt, hogy a tmr megszakításban kezeli a pwm szabályzást) A hozzászólás módosítva: Jún 24, 2013
Pár hozzászólással előbb írtam,hogy talán rájöttem a hibára.Tévedtem.Írtam egy egyszerű programot,ahol ha b0-ra jel jön,a0-ra jelet ad és így sem megy a motor.Proteus szkóppal szépen mennek a jelek,minden jó helyen van,de mivel nincs "igazi" szkópom,itthon nem tudok mérni.Hp41C azt írta lm139-nél 100 k ellenállást cseréljem kisebbre.Ez lehet a baj.Nincs ötletem.Szikra biztos van, a kapcsolás működik csak nem jókor adja a szikrát.A 100 k ellenállás okozhat "lustaságot" mármint hogy később érkezik meg a jel..Vagy ez csak az én gondolatom!Kérlek nézzétek át a programom és a kapcsolási rajzom,felraktam kicsit visszább,és minden segítségért és ötletért nagyon hálás lennék.Előre is köszi!!
|
Bejelentkezés
Hirdetés |




))
de erre is szükség lehet. Esetleg valami pdf a kapcsolásról? 

