Fórum témák
» Több friss téma |
Szia potyo!
Semmi gond, és köszönöm a választ! Engem nem hagy nyugodni a dolog. Ma volt egy kis szabadidőm és "játszottam" az elektronikával. Egy véletlen mozdulat, két vezeték nem kívánatos záródása előbbre vitt a rejtély megoldása felé. Mert az én áramköröm soha nem ébred fel, teszi ezt már kb. tíz másodperc várakozás után. Viszont a kézikapcsoló vezetékére véletlen kapcsolt U+ 12v után rendben éledt a másik két bemenetről. Amúgy, kicsit megijedtem, a záródás miatt vége a kontrollernek! Hál istenek túlélte! Így szadista módon zártam ismét a bemenetet U+ 12v-ra, majd megmértem az IC6-os láb feszültségét, ami 5.6v-ra esett vissza.(gondolom a fesz. szab r2 ellenálláson lehúzta) Az IC 1-8 közötti tápfesz. ilyenkor 5.3V-ra adódott. Na, erre elindult bennem a kísérletező és szadista vér, és rákötöttem az ajtókapcsoló bemenetre a U+12v-ot. Ekkor ismét rendesen éledt fel és reagált a másik két bemenetre. Gondoltam tápfesz. ellátási hibáról van szó, de ezt elvetettem. Mérve (nem külső áthidalással) 4.99v. Mi okozhatja ezt a furcsa jelenséget? Esetleg ilyenkor a kontroller nem megy sleep-be? Alap hiba a sleep-ből visszatérve nem reagál a bemenet változásra? Azaz, felébred, de nem hajtja végre azt a változásnak megfelelő utasítást, ami alapból felrugdosta álmából?
Heló
letudnád nekem írni milyen kellékek kellenek hozzá? előre is köszi
sziasztok !
Szeretném én is megépíteni a PIC-es belsőtér világítást, de így hogy "hibás" lehet, hogy még várnék vele amíg a hiba kijavításra kerül. Sajnos én még csak most tanulom a programozást nem igazán konyítok hozzá... de szerintem a SLEEP-ből való visszatérése lehet a hibás. De ez csak egy tipp volt. Meg tudná nézni valaki nekünk ? Mindenképpen érdekelne, mert kellemes lehet , hogy lassan alszik el és több funkcióra kapcsol. Köszönjük Potyo !
Valaki tudna annyiban segíteni, hogy ne 5-10W-os ízzókat tudjon halványítani a kapcsolás hanem 55W-osat?
Az meg lehet oldani, hogy a bekapcsolás is felfutással menjen ill. a kikapcsolás is ? Köszönöm előre is a válaszotokat! Kapcsolási rajz sokat segítene!
Sziasztok!
Megépítettem az egyik elhalványító kapcsolást, működik is szépen egyetlen gondom van, hogy az autóm mikor becsukódik az ajtó a testet bontja. Az én álltalam megépített pedig akkor halványít ha testet kap hogyan tudnám megoldani, hogy test bontásával működjön? Segítségeteket köszönöm: Gábor
Már bocs, de ez is olyanhoz van készítve,ami a testet kapcsolja, amikor kinyitod az ajtót és bontja, amikor becsukod
Szevasztok, megépitettem az alábbi kapcsolást és az a gondom van vele hogy nem alszik ki teljesen az égő nem alszik ki teljesen. Ha nagyobbra cserélem a bázisellenállást az megoldás lenne-e a problémára?
Kösz a választ, erre nem gondoltam mert új alkatrészekből raktam össze az áramkört majd megpróbálom akkor más kondival is remélem megoldódik a problémám.
Sziasztok!
Az lenne a kérdésem, hogy az alábbi kapcsolás gyújtás ráadásánál azonnal elkezd halványodni és a világítási és a halványodási idő külön állítható? A válaszokat előre is köszönöm! Bővebben: Link
Szia!
Érdekelne, lett-e valami változtatás?
Üdv
Ki is ment a fejemből a dolog, de én nem tudtam a dolgot reprodukálni. Volt, hogy 2-3 napig nem nyúlt senki az autóhoz, mégis működött az ajtónyitásnál a lámpa. Viszont mivel az autót eladtam, de előtte kivettem belőle az elektronikát, ezért itt van a fiókban, ha tudsz mondani valami sorrendet, akármit, amivel reprodukálni tudnám a dolgot, akkor kipróbálgatnám rajta, hátha meglesz, hogy mi lehet a ludas. Egyébként nem lehet valami olyan, hogy hosszabb állás után az autó leveszi a tápot az áramkörről? Sikerült belőni, hogy kb. mennyi ideig kell állnia az autónak, hogy utána ne működjön az áramkör? A hozzászólás módosítva: Nov 6, 2012
Sziasztok! Megépítettem egy elhalványuló utastér világítást az alábbi kapcsolási rajz alapján. Eléggé kezdő vagyok és csak kicsit értek hozzá. Igazából én autóvillamosság szerelő vagyok és csak átlagos tudással rendelkezek ilyen téren. A problémám az lenne h mikor "becsukódik" az ajtó akkor halványulás után még halványan parázslik az 5W-os izzo és nem alszik el. Esetleg valaki valamilyen megoldást tudna rá?
Mint ahogyan az előző hozzászólásokban is olvashattad a kondi szivárgás a porbléma okozója. Csere!!!
Hali mindenki!
Ha valakit érdekel, megcsináltam Daewoo Nexiába az alábbi kapcsolás alapján. Kivállóan működik. Köszönet Bladzser2 Bővebben: Link
Esetleg sima kapcsolási rajzban meg tudnád mutatni?
A belinkelt kapcsolás szerint van azzal a külnbséggel, hogy az ajtókapcsolótol jövő vezeték felváltva + illetve -, így kell egy dióda a bemenetére. Az égő helyére 3mm-es ledek vannak hármassával csoportosítva 150 ohmos ellenálással. Én csak négy csoportot raktam bele, elég jól világít.
És az én problémámra tudnál vmit mondani? Írták h a probléma okozója kondi szivárgás DE:
1 nem tudom h ez igazán mit jelent (mert nagyon kezdő vagyok) 2 vadonat új kondi és ha cserélem ugyan olyan szintén új kondira akkor se jó Bocs ha hülyeségeket beszélek de szeretném ha működne mert ez az első ilyen "munkám"
Szia!
A kapcsolásodnak van egy kicsi hibája: Tételezzük fel, hogy a BC212 -nek kb. 100 - 200 az áramerősítési tényzője (számoljunk 150 -nel) és a 2N3055 -nek kis áramoknál pedig legyen 20. A BC212 0.4 .. 0.5 V bázis emitter feszültség mellett szobahőmérsékleten (magasabb hőmérsékleten kisebb) már aktív állapotba jut. Ahhoz, hogy a 15k -n 0.5V essen 0.033mA kell. Ekkor a BC212 kollektor árama (mivel nem befolyásolja más csak a BC212 Uec és a 2N3055 Ube feszültége (kb 1V)), 150 * 0.033mA = 5 mA. A 2N3055 kollektor árama pedig 20 * 5mA = 40 mA. Tehát az áramkör beáll egy ilyen állandósult állapotba, mivel a 15k ellenálláson átfolyó áram a BC212 tranzisztor bázisárama, a C kondenzátor töltése megáll azon a feszültségen. (Szivárgó kondenzátor csak akkor módosít jelentősen a munkaponton, ha az árama összemérhető a 33uA bázisárammal.) A hozzászólás módosítva: Jan 11, 2013
Sziasztok,
Én is megépítettem potyo kolléga belső világítás vezérlőjét, csak annyit módosítottam rajta, hogy 12F615-ös PIC-et használtam, egyszerűen azért, mert ez volt itthon. Csak annyit módosítottam a forráson, hogy valamelyest lerövidítettem az időket és újrafordítottam a 615-ösre.Be is építettem a "Mi autónk"-ba, azóta is kiválóan üzemel, kösz potyo! ![]() Mellékelek egy fotót a kész panelről és a 12F615-be égetett hex fájlt is, talán hasznos lesz valakinek.
köszönöm a válaszodat! Mit lehet tenni hogy működjön?
Hello!
Csökkentsd a 15kohm-os ellenállást 10kohm-ra, a 2N3055 bázis-emittere közé tegyél egy 470ohm-os ellenállást. Ellenőrizd a 100µF szivárgási áramát 12V-on, valamint, hogy polaritás helyesen van-e bekötve. Ellenőrizd, hogy a BC212 jól van-e bekötve. Ha ekkeor sem működne, cseréld ki a BC-t, hátha már nem jó. üdv! proli007
2 db tranzisztorral meg lehet csinálni. Nem kell ehhez PIC sem. A Fábia késleltetőjét kell utánépíteni és az jó is.
Sziasztok!
Az lenne a kérdésem, hogy ezzel a kapcsolással megvalósítható az, hogy egy izzó helyett 2-t halványít egyszerre? Vagyis két utastér lámpa van és a kapcsolást a test és párhuzamosan mindkét (első) ajtókapcsoló elé kötöm? Köszi
Igen, ha az izzók teljesítménye nem nagyobb mint a tranzisztoré.
A hozzászólás módosítva: Jan 14, 2013
Igazándiból két 5W-os lenne. Tranzisztornak meg BD243 vagy 241 lenne, amilyet kapok, hogy ne melegedjen.
Hello!
Ha már ez van.. A kapcsolást célszerű lenne "fejjel lefelé" megépíteni. Vagy is a PNP-NPN tranyókat megcserélni. Előnye, hogy a végtranyót hűteni kell és a kollektort így nem kell leszigetelni a doboz fém házától. (BD továbbra is mehet, mert a Tina-ban csak ezt találtam.) üdv! proli007
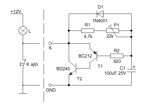
A késleltető úgy van bekötve, hogy meg van szakítva a test kapcsolóről az égőre menő vezeték. Külön tápfeszt nem igényel, tehát 2 ponton csatlakozik az áramkörbe. Ahány égőd van, annyi db áramkört építesz, és mind elé sorba kötöd. Arra vigyázz, hogy 5 W-osnál nagyobb izzót ne használj, hogy ne melegedjen nagyon az áramkör. Legyen BD243C, az bírja. Vagy ha van hely, akkor BD 245.
Amúgy én pont erre a 2 tranzisztoros kapcsolásra gondoltam. (nem kell PIC)
Szerintem bancsi15 kolléga rajza a jó (legalábbis kapcsolóbekötésileg). A te rajzodon, ha be van csukva az ajtó (tehát bont az ajtókapcsoló), akkor nem fog tápot kapni az elektronika és a lámpa sem fog világítani. Ezeknek a késleltető kapcsolásoknak épp az a lényege, hogy az ajtó becsukása után is ad testet a lámpának, hogy tovább tudjon világítani.
|
Bejelentkezés
Hirdetés |














