Fórum témák
» Több friss téma |
Szia!
Leddel még nem próbáltam (akkoriban még nem voltak olyan jók és olcsók),de szerintem,azzal is működik,mert miért ne.A ledeket úgy rakd össze,hogy a fet a névleges 12V odakapcsolja,erre legyél figyelemmel.Kötheted sorosan is + párhuzamosan is,de az utóbbi esetben kell előtét ellenállás is.Ha azt akarod,hogy az ajtó becsukása után előbb (3 mp) kapcsoljon ki,akkor a 10µF/16V tantál kondit (lehet ez sima elkó is,csak annak nagyobb a szivárgási árama) cseréld kisebb értékűre,próbáld a 4,7µF/16V kondit.Panelban nem tudok segíteni,de ez olyan egyszerű áramkör,hogy puritán módon egy sima vékony bakelit lepra is felrakható,lyukat kell fúrni az alkatrészek lábainak,majd a hátoldalon összeforrasztani,összevezetékezni a rajz szerint.Tudom,ezen megoldásért sokan lefejeznek,de anno én is csináltam ilyen megoldást "inséges" időkben.
Jah, elvileg nem lehet gond a LED-ekkel, mert a normál izzó helyére tettem be. Küldtem róla képet, ez 16 LED-es, az enyém meg csak 12. Csak mint amatőr, rákérdeztem. Lehet, hogy 3D-be fogom összerakni, panel nélkül minden a levegőben! Csináltam már ilyet, ronda volt meg igénytelen, de műkődött
Köszi szépen a segítséget, összerakom vhogy!
Várjunk csak a LED-el ez a halványítás műkődne egyáltalán??? Mert ezeknek van nyitófeszűltségük és ezzel már szinte teljes fénnyel világítanak! Az izzó meg annyira világít, amennyi áramot kap. Pl. egy 12V-os égő már 3V-nál is ad valamennyi fényt. De ez a LED meg lehet be sem kapcsol már 11V alatt. Ez nem lehet?
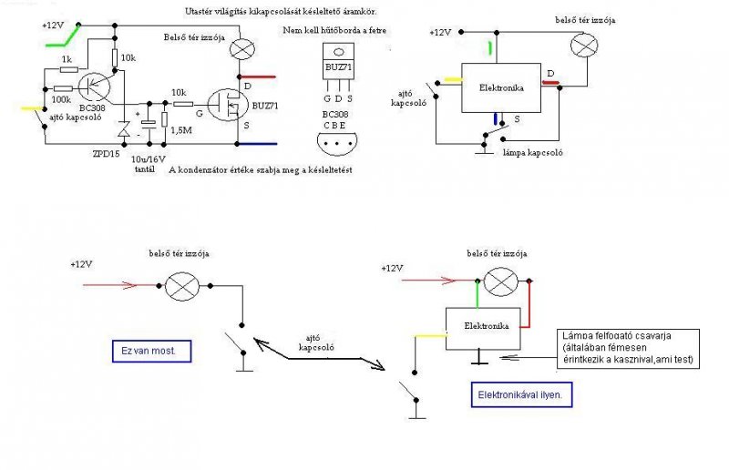
Ezek szerint működik az áramkör?Végül is mindegy,hogy milyen fényforrást kötsz a fetre,nem az határozza meg az áramkör működését.Ajtó nyitáskor vezérlést kap a töltő kör,nyit a BC308 és mindaddig nyitva van amíg az ajtó is nyitva van,tölti a 10µF kondit és nyitva tartja a BUZ71 fetet,ami meg a fényforrást kapcsolja.Ajtó csukás után zár a BC308,megszűnik a kondi töltése,csak a benne lévő energia tartja nyitva a fetet egy ideig ami lassan felemészti az energiát,belejátszik az 1,5M ellenállási,majd zár a fet és lekapcsolja a tápot a fényforrásról.Az áramkör azonnal kapcsol ajtó nyitáskor,zárás után is bekapcsolva marad egy ideig és az elhalványulás kb. 1 mp alatt végbemegy.Nem annyira látványos ez a halványulás,nem is cél mert minek.A fórumba belinkelt kapcsolásokat anno én is kipróbáltam,nem tetszett egyik sem,melegedtek,nagyok voltak,és a lekapcsolás valóban halványodással ment végbe,amit nem tartottam jónak.Amíg működik a világítás,addig világítson teljes fényerővel,hogy találjam meg az ajtózárat,villanykapcsolót stb. s aztán kapcsoljon le biztosan,nekem nem "fényeffektnek" kel! Figyelem,ha az autódban feszültség figyelésen alapuló riasztó van,akkor azt addig nem szabad bekapcsolni,amíg a belső világítás késleltető működik,csak ennek kikapcsolása után érdemes!
Még nem csináltam meg az áramkört, de megfogom! Egyenlőre csak a LED-et próbáltam ki, hogy alacsony fesz. mellett is világit-e! A riasztóm nem tudom milyen, majd kiderül... A világítás nálam egyből ajtócsukás után halványulhat, mert a sluszkulcs helye világit ilyenkor kb. 10mp-ig. Ugyhogy oda könnyü betalálni sötétben is. Köszi a segítséget!
Megcsináltam az áramkört, de nem mükődik, igaz két alkatrész helyett más van! A BC308 helyett BC213, a BUZ71 helyett pedig IRF540 van, ilyeneket tudtam csak venni! A boltban a manusz katalógusból nézte ki ezeket, azt mondta szerinte ezek is jók lesznek! Lehet, hogy mégse?
Az áramkörben a BC tranzisztor E és C lábát zárd rövidre,ha most kinyit a fet (világít a lámpa) akkor utána próbáld meg a BC tranzisztornál az 1k ellenállást 10k-ra cserélni és úgy próbálni a működést.Az az áramkör holtbiztos,hogy működik azokkal az alkatrészekkel amiket megadtam,többször építettem meg,mindig elsőre működött.Ellenőrizd,hogy a félvezetők jól vannak e bekötve!
Hali!
Engem is érdekelne a téma de kicsit másképp. Az autómban 3 állású a belső világítás - Ki van kapcsolva - Állandóan megy - Ajtóérzékelő és ha bezárjuk az ajtót akkor 12 másodperc után elalszik. Ez így mind ok. Nekem kellene egy olyan kapcsolás ami a 12 másodperces késleltetés után nem elalszik hanem elhalványulva kapcsol ki. Szétszedtem a lámpát és láttam hogy stabil fix tápja van és a 3 állás a negativot kapcsolja - Nem csatlakozik sehova (kikapcsolva van) - Fix minusz - Kapcsolt minusz (12 sec) Tudnátok ebbe segíteni? Köszi! Találtam másol egy kapcsolást de elvileg az úgy működik hogy a kikapcsolt állapotban van a halványitás. Na ez nekem nem tetszik. a 12 seces késleltetés után kellene a halványítás. Előre is köszi.
Izzóval jó is a kapcsolás, de én nagyobb fényerejü ledekkel szeretném megcsinálni, úgy hogy ha becsukom az ajtót a gyári fény azonnal kapcsoljon ki de a ledek 4-5sec teljes fény, majd elhalványodás majd kialszik.
És szeretném ha nem 1-2 led világítana, illetve nem szeretnék havonta ledeket cserélni. Tudtok kitet vagy kapcsi rajzot? mert akkor nem töröm magam, bár jó kihívás lenne.
Találtam egy ilyen ledes meghajtót amivel ráakaszkodnék a kontaktra bárhova meg a testre,meg adnék neki 12V-os tápot és mehetnének vele a ledek.
Ésmég olcsó is Vélemény? LED meghajtó
Sziasztok!
Végig olvastam párszor ez a kérdéskört, de valahogy nem igazán értem a kapcsolási rajzokat! Autómban (Peugeot) a testet szakítja meg az ajtó kapcsoló, fent a lámpába 3 vezeték megy egyik az ajtó kapcsolótól jövő test, egy fix test (mikor ajtó csukva és át van kapcsolva a lámpa), és ugye a +12 V. Amiket láttam kapcsolásokat mind negatívra vannak bekötve, a kapcsoló alá és fölé, kvázi áthidalva az ajtó kapcsolót!! Ha jól értelmezem a működését a kütyünek egy újra tölthető elemként kellene működnie! Csak azt nem értem, de szerintem sokan mások sem, hogy miért nincs normálisan berajzolva a +12 V-is a kapcsolásba??? Mert anélkül egyhamar nem fog töltődni a kondi! , de más se kap áramot az áramkörben! Valaki, aki rá ér egy JÓ kapcsolást meg tudna osztani?
Üdv!
Közbe le esett hogyan is működik a szerkezet . Rosszul értelmeztem a dolgot. Fokozatosan megszűnő negatív szerepét tölti be a kapcsolás konyha nyelven fogalmazva
Szia!
Amit felraktál kapcsolást két vezetékesként is meg lehet csinálni? Test+negatívként? Nekem csak ajtó becsukás utáni teljes világítás és halványodás rész kellene. Hogy tudom meg csinálni, hogy csak két vezetékkel működjön? Meg lehet egyáltalán úgy csinálni? Segítséget előre is köszönöm
Mellékelem a rajzot kiegészítve,csak így lehet beszerelni.
A kapcsolást én is megépítettem,nem tetszett,nagyon melegedett a 2N3055 tranyó.
Helyette én BD243C-t raktam, be az is melegszik de nem vészesen. Kézzel tapizva nem sütött
, hűtő bordával meg egyáltalán
Attól,hogy próbanyákon van még nem lenézendő és tetszetős is szerintem.Ez az áramkör nem csak a melegedés miatt nem tetszett nekem,hanem azért sem,mert amikor az ajtó becsukódik,azonnal halványulni kezdett a belső lámpa s hamar csak olyan "sejtelmes" fény forma látszódott,ami számomra haszontalannak bizonyult.Ekkor választottam az általam feltett kapcsolást.Nincs semmilyen melegedés még órák múlva sem.Ajtó becsukás után továbbra is teljes fénnyel világít a lámpa és az idő lejárta utolsó másodpercében halványul-alszik csak ki,sötétben sokat jelent,nekem fontos volt,hogy amíg világít addig azt teljes fénnyel tegye.Kikapcsolt állapotban semekkora fogyasztást sem tudtam mérni és a sok év alapján mondhatom,megbízható.Mindenki maga tudja,mit szeretne és azt próbálja megvalósítani.Mérted,hogy az áramköröd nyitott ajtó kapcsolónál (becsukott ajtó) és kikapcsolt lámpa (lejárt az időzítés,elvileg kikapcsolt az áramkör) esetén fogyaszt é valamennyi áramot?Mérd meg!
Ok meg mérem! Meg holnap össze pakolom próbán a te változatodat is. Még van szerencsére bőven a nyákból
Helló! Lehet hülye kérdés, de én ugyanzt az elhalványulós dolgot szeretném megcsinálni LED-ekkel, méghozzá 10db-al ugyanígy autóba.
Így józan paraszti ésszel.... elemeknek nem nagy az áramfelvétele, elég lenne nekem párhuzamosan kötnöm egy nagyobbb értékű kondi, 2200uF, vagy nkem is kell ilyen áramkör? Én csak azt akarom hogyha becsukódik az ajtó, akkor 2-3 mp alatt elhalványulnak a LED-ek. Most éptek így egy gyors válasz jó lenne
Egy kis gondom akadt.
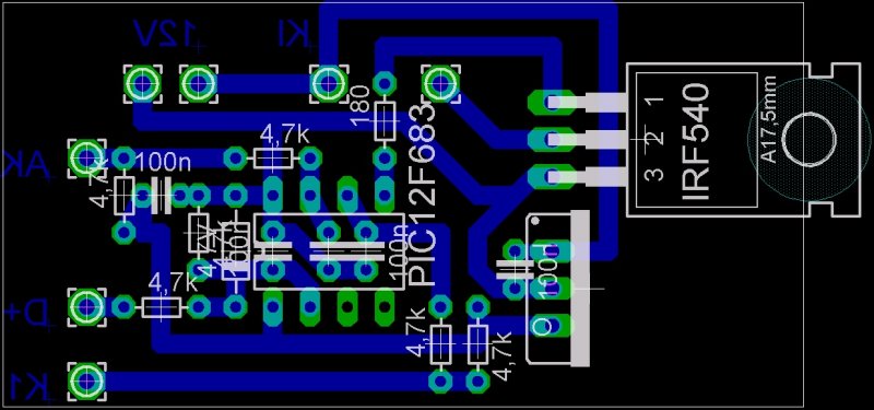
Elkészítettem a potyo által publikált belsőtér világítást. Minden alkatrész olyan mint a rajzon, semmit nem változtattam. Az itt talált hex-et égettem be, az időzítés is stimmel, megvárja a 22mp-et, de nem halványul el, hanem lekapcsolja a világítást. Mi lehet a baj? A cikk: Bővebben: Link u.i.: A panelt átterveztem, de nem hiszem, hogy ez lenne a baj. Tehát más kialakítású lett, de áramkört nem módosítottam.
Én arra tippelek, hogy amikor elkezdené PWM-el hajtani az égőt, akkor ettől resetel a PIC és azért alszik el a lámpa. Tudsz mutatni fényképet a paneledről?
Csak az eagle-s panelt tudom most megmutatni. Csatoltam.
Igazad lehet, kipróbáltam, hogy levettem az izzót, és egy ledet raktam be allenállással, és így már jól működik.
Mit tehetek, hogy izzóval is jó legyen, esetleg egy elektrolit kondit a pic 1-8 lába közé?
Próbáld meg áttenni a 100nF kerámiát közvetlenül a pic táplábai közé minél rövidebb lábakkal, illetve a 7805 kimenet-gnd közé is tegyél egyet.
Sziasztok!
Nem tudtok segíteni nekem, ha a gyári elhalványító belső világítás van az autóba, és kicserélem ledesre az izzót, akkor halványan világít, amikor elalszik. Nem tudjátok, hogyan lehetne ezt eltüntetni? Előre is köszönöm a segítségetek.
beraktam a kondikat, jobb lett, elkezdett szépen halványodni, de mielőtt elaludt villant egyet így aludt el a fény. Tettem még egy 1µF-os elektrolit kondenzátort a stabilizátor után, most teljesen jó.
Kösz a segítséget.
Sziasztok!
Nem tudtok segíteni nekem, ha a gyári elhalványító belső világítás van az autóba, és kicserélem ledesre az izzót, akkor halványan világít, amikor elalszik. Nem tudjátok, hogyan lehetne ezt eltüntetni? Előre is köszönöm a segítségetek.
Írta, hogy gyári a cuccos.
|
Bejelentkezés
Hirdetés |




Köszi szépen a segítséget, összerakom vhogy! 

Mert anélkül egyhamar nem fog töltődni a kondi!
, de más se kap áramot az áramkörben! Valaki, aki rá ér egy JÓ kapcsolást meg tudna osztani?










