Fórum témák

» Több friss téma
Fórum » PICKit2 klón építése
Lapozás: OK   160 / 211
(#) Gránátalma válasza san398 hozzászólására (») Jan 13, 2013 /
 
Jó ötlet rendben! Ezt megfogadom.
Összerakom amit eddig kigondoltam, aztán majd teszek fel róla képet. Remélem nem füst lesz a vége! Ciki lenne.
(#) Gránátalma válasza san398 hozzászólására (») Jan 13, 2013 /
 
A szűrő kondik mekkorák legyenek?
(#) Hp41C válasza Gránátalma hozzászólására (») Jan 13, 2013 /
 
Néhány 100nF kerámia (a foglalat mindkét oldalán, ...) és 1 db 4u7 .. 10µF a táp csatlakozónál.
(#) Gránátalma válasza Hp41C hozzászólására (») Jan 13, 2013 /
 
Elkészült.
Bedugtam sehol semmi füst.
De a program hibát ír.
Felismeri szépen, hogy pickit 2 (a windows kiírja alul)
Build all lefut, majd ezt kapom: kép.
Mi lehet a gond?
A hozzászólás módosítva: Jan 13, 2013
(#) _vl_ válasza Gránátalma hozzászólására (») Jan 13, 2013 /
 
A "value read 0x0" szinte mindig azt jelenti, hogy nem tud kommunikálni az IC-vel a Pickit. Ennek több oka is lehet:
- nincs csatlakozás (valamelyik vezetékkel probléma van, vagy rossz helyre kapcsolódik)
- nincs táp (akinek tápot kéne adnia, az nem ad, vagy nem megfelelő feszültséget)
- valami akadályozza a kommunikációt (pl. PGC/PGD lábakon zavaró terhelés)
- valami akadályozza a programozási módba lépést (pl. MCLR lábon zavaró terhelés, Vpp nem megfelelő szintje, stb.)
(#) Gránátalma válasza _vl_ hozzászólására (») Jan 13, 2013 /
 
Tápot gondolom nem egyszerű mérni rajta, mert csak akkor adja ki az égető a panelnak, ha arra okot adok.
És mivel nem tudok neki okot adni így érdekes megoldás lesz gondolom. De javíts ki ha tévedek.

mit ajánlasz, mivel kezdjem a keresgélést, hogy fogjak hozzá?
Azt jó jelnek tekintem, hogy magát az égetőt felismeri és pickit2 ready feliratot ad.
Nem tudom ettől még az égető lehet-e rossz, vagy sem.
(#) _vl_ válasza Gránátalma hozzászólására (») Jan 13, 2013 /
 
Le kell venni róla az áramkört/PIC-et, és van valami "Test" vagy "Check" menüpontja, ami végigméri a kimeneteit (nincs Pickit2-m, szóval nem tudom, hogy hol van és hogy hívják ezt a menüpontot), ill. a Vpp szabályozó áramkört. Ezzel érdemes indítani.
(#) Gránátalma válasza _vl_ hozzászólására (») Jan 13, 2013 /
 
Na ilyen menüről még sosem hallottam.
Ezzel megvárok valakit, aki el tudja magyarázni mit hogyan és hol.

Megmértem az égető kimeneti feszültségeit.
A tápot nem adja ki, teljesen nulla.
De pl egyes és hatos tű között mérhető feszültségek vannak.
Nem tudom ez normális-e.

Esetleg aki tudja, hogy mely tűkhöz képest milyen feszültségeket lehet/kell mérni működő égető esetében, az írja meg legyen szíves!
(#) mps válasza Gránátalma hozzászólására (») Jan 14, 2013 /
 
Szia! Tölsd le a pk2 saját programját, abban találsz ilyen menüpontot. A részeletes élesztési leírás t megtalálod a két alábbi linken:
http://www.hobbielektronika.hu/cikkek/pickit2_klon_epitese.html?pg=4
http://www.hobbielektronika.hu/cikkek/furatszerelt_pickit2_klon.html?pg=4
(#) Gránátalma válasza mps hozzászólására (») Jan 14, 2013 /
 
Letöltöttem, megnyitottam felgyullad mind a 3 led(nem villog csak ég) majd ezt írja: kép
Idézet:
„Ha minden rendben van, akkor a program a "PICkit 2 found and connected" üzenettel kell elindulnia.”

Ehhez képest nekem connected, de not found.
Az égetőmben 18f2550-es van, elméletileg a szoftver rá van égetve, ami kell a sokszorosításhoz.
Asszem* ezen túllépek. Csinálom ovább egyelőre ott tartok, hogy troubleshootingnál passos vpp-ig...eddig. Passzos lett, elvileg az égetőm jó. Akkor a másik panelon kell legyen a hiba ha jól sejtem.
A hozzászólás módosítva: Jan 14, 2013

pickit2.jpg
    
(#) Gránátalma válasza Gránátalma hozzászólására (») Jan 14, 2013 /
 
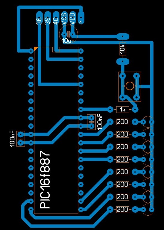
Egyébként csatolom, milyen nyákot készítettem az express pcb-nek (kép)

Ettől annyiban tér el, hogy egy db 100nF-s kerámia lett betéve az ic foglalat alá, középre (mert csak egy volt itthon épp) illetve a 10µF-os nem ott fent van a tűknél, hanem némileg lentebb kb 3cm-el, vagy 4-el.
Ezen a terven a VDD és VSS nincs bekötve de a panelomon átkötéssel be van vezetve mindkettő. Érintkeznek, leteszteltem sípolóval.
Beledugtam fejjel lefelé is a panelt, hátha segít valamit, de semmi.
A hozzászólás módosítva: Jan 14, 2013
(#) watt válasza Gránátalma hozzászólására (») Jan 14, 2013 /
 
Miért nem vezeted ki a többi lábat tüskealj sorra? Bármit ki tudsz vele utána próbálni(LCD, PWM, stb...).
(#) watt válasza Gránátalma hozzászólására (») Jan 14, 2013 /
 
Mostanában nem néztem, de lehet, hogy az újabb verziókban az üzenet szövege megváltozott, de az értelme nem...
(#) Hp41C válasza Gránátalma hozzászólására (») Jan 14, 2013 /
 
Szia!
Próbáld ki egy olyan kontrollerrel, amit a másik programozó is kezel! Ha azzal múködik a klón, próbáld meg a RB3 -at földre húzva egy 10k -s ellenállással. Az is lehet, hogy a 16F887 meghibásodott már...
(#) Gránátalma válasza Hp41C hozzászólására (») Jan 14, 2013 /
 
Holnap kitudom próbálni egy gyári szettel,hátha! Nem tartom valószínűnek,hogy egy ipari kontroller tönkremegy ennyitől.Szerintem a fordított bedugás sem ártott neki,mert a gyárit is belehet dugni fordítva. Erre csak figyeltek volna. Láttam egy égetőt aminek az 5és6os kimenete rövidzár volt.Így ne próbálkozzak vele?
(#) Gránátalma hozzászólása Jan 14, 2013 /
 
Most újabban ezt a hibát kapom.
Esetleg erre valami ötletetek? (tegnap óta más napszelek fújnak úgy látom.)

Egyébként már kezdem érezni, hogy kifogtam valami hihetetlenül gyenge rézzel szerelt próbapanelt és a forrszemek játszanak velem. Vajon ha földhöz vágom fel is programozza majd magát?

Update:
Most meg a pickit 2 szoftvere nem látja az égetőt, amit tegnap kalibrálni is engedett volna.
Amikor elindítom:
Idézet:
„Pickit 2 connected ID= OIHoss”

Majd amikor családot választok:
Idézet:
„no device detected”



A hozzászólás módosítva: Jan 14, 2013

watchdog.jpg
    
(#) Gránátalma válasza Gránátalma hozzászólására (») Jan 14, 2013 /
 
ÁHÁ! Az égető kimenetén a VPP tesztnél 3Voltot mértem az egyes és hármas tűk között.
Mivel a program 12-t ír, gondolom ez rossz. Mi lehet a gond?

Up to date:
A T5-ös FEt lábain mértem (beültetve) kikapcsolt pickittel:
A FET D-S lábai között 1.998-at mért a dióda mérő, míg minden más helyzetben meg sem moccant.
Lehet hibás ez a FETem?
A hozzászólás módosítva: Jan 14, 2013
(#) Hp41C válasza Hp41C hozzászólására (») Jan 15, 2013 /
 
Hevenyészetten összeszámoltam a DIP foglalatok kiosztási variációit. Az egyszerűség kedvéért a Vcap, PGM és DISVREG jelek kezelésével előálló verziókat nem vettem figyelembe: 2 féle DIP40, 7 féle DIP28, 3 féle DIP20, 3 féle DIP18, egy DIP14, 2 féle DIP8 kiosztást találtam. Kihagytam valamit?
Főleg a Vcap és a DISVREG kivezetések miatt meg kell nézni a leírásokat.
(#) _vl_ válasza Hp41C hozzászólására (») Jan 15, 2013 /
 
A 32MX1xx/2xxB-t kihagytad, az mondjuk a felrajzoltak kombinációjából kihozható (ugyanaz, mint a dsPIC33F, csak máshol vannak a PGC/PGD lábak).
Ja, és aki esetleg programozót vagy programozóadaptert készít: érdemes felkészülni arra, hogy azok a lábak, amik nem szerepelnek a programozási leírásban, azok sem köthetőek szabadon bárhová programozás közben, mert azokon is véletlenszerű dolgok lehetnek. Pl. a 32MX2xx szérián programozás közben a JTAG lábakon (TCK/TDI/TDO/TMS) "történés" zajlik, amit nyilván nem volna jó egy GND-re kötött lábbal megakadályozni.
A hozzászólás módosítva: Jan 15, 2013
(#) Hp41C válasza _vl_ hozzászólására (») Jan 15, 2013 /
 
Idézet:
„A 32MX1xx/2xxB-t kihagytad”

Ott van az a bal alsó sarokban... Az MpLab és a PICKit2/3 azzal kezdi, hogy törlés után egyből (még a törlés funkció befejezése előtt) letiltja a JTAG -ot. Ezért nem üres (blank) a frissen vásárolt PIC...
A hozzászólás módosítva: Jan 15, 2013
(#) efiscp válasza _vl_ hozzászólására (») Jan 16, 2013 /
 
Idézet:
„...azok a lábak, amik nem szerepelnek a programozási leírásban, azok sem köthetőek szabadon bárhová programozás közben...”


Tehát akkor az ICSP nem is annyira ICSP?
(#) watt válasza efiscp hozzászólására (») Jan 16, 2013 /
 
Értsd másképp! Nem lehet univerzális adaptert csinálni, mert elkerülhetetlen, hogy egyes lábak rossz helyre kerüljenek...
(#) _vl_ válasza efiscp hozzászólására (») Jan 16, 2013 /
 
Az a vicc, hogy én még nem láttam ezt dokumentálva, "csak" a szkóppal konstatáltam. Hp41C sokat bújta a programozási leírásokat a Microchipnél, talán ő olvasta valahol, majd felvilágosít minket.
A tapasztalat az, hogy a JTAG számára használatos lábakon akkor is vannak jelek programozás közben, ha amúgy nem azt használjuk a programozáshoz, hanem "sima" ICSP-t (a Pickit3 nem is tudna mást), és a JTAGEN CONFIG bit le is van (és az összes előző programozásnál is le volt) tiltva.
Megmagyarázni én is meg tudom a jelenséget: a 32MX családnál belül a JTAG az igazi programozási felülete a core-nak (hiszen nem Microchip core van benne, hanem MIPS), és az ICSP felület úgy "készül", hogy egy előtét logikával lehet beszélgetni az ICSP lábakon keresztül, az pedig vezérli a core JTAG felületét.
(#) _vl_ válasza watt hozzászólására (») Jan 16, 2013 /
 
Igen, igazából ez lett volna a mondanivalóm egyik lényege.
Ha olyan adapterben gondolkodik valaki, ahol a különféle chipeknek bekötendő lábak uniója van bekötve (majd mindegyik chip kiválogatja, hogy neki mely vezetékek kellenek), akkor az lehet gond. Nyilván ez a koncepció amúgy is csak azon családokra működne, ahol nem kerülnek ellentmondásba a bekötések.
A hozzászólás módosítva: Jan 16, 2013
(#) efiscp válasza _vl_ hozzászólására (») Jan 16, 2013 /
 
Igen, így világos. Nekem az tűnt fel, hogy programozásnál a nem programozólábakra kötött ledek fel szoktak villanni (nem JTAG-es PIC-en).
A hozzászólás módosítva: Jan 16, 2013
(#) Hp41C válasza _vl_ hozzászólására (») Jan 16, 2013 /
 
Nem véletlen, hogy a MCLR jel vezérlését nem vezették ki LED -ekre. Készítettem egy klónt, amin ki van vezetve egy kétszínű LED -re a MCLR vonalat Vpp és a Vss -re kapcsoló vezérlőbit, villog rendesen a programozás alatt. A PICKit2 többször ki - be lépked a programozási módból / módba. Ha olyan a program (ICSP módon programozva még a külső órajel is mindig megvan), elindulhat és rögtön kimenetnek állíthat portbiteket. Aztán megint belép a programozási módba, a port bitek kimeneti meghajtói lekapcsolódnak. Az ilyen tranziensek kivédésre szolgán a Power On Timer, de egy kis (náhány ms) várakozás a program elején is megszüntetheti a jelenséget.

Egy törölt kontrollerben a JTAG és a LVP engedélyezett, a Power On Timer tiltott.
A hozzászólás módosítva: Jan 16, 2013
(#) szpot hozzászólása Jan 16, 2013 /
 
Jó estét!

Mitől lehet az hogy csak 0,576 V-ot mérek az usb csatlakozón?
(#) Hp41C válasza Hp41C hozzászólására (») Jan 16, 2013 /
 
Ehhez mit szóltok?
A hozzászólás módosítva: Jan 16, 2013
(#) watt válasza Hp41C hozzászólására (») Jan 16, 2013 /
 
Frankó!
(#) Hp41C válasza watt hozzászólására (») Jan 16, 2013 /
 
Köszönöm... Próbáltad? Kb 1 órába telt megcsinálni, így könnyebb megtalálni, melyik típus, melyik családban van. Egyébként a felvetésemre, hogy mi hiányzik a programból, nem jött válasz csak a decimális bevitel.
A hozzászólás módosítva: Jan 16, 2013
Következő: »»   160 / 211
Bejelentkezés

Belépés

Hirdetés
XDT.hu
Az oldalon sütiket használunk a helyes működéshez. Bővebb információt az adatvédelmi szabályzatban olvashatsz. Megértettem