Fórum témák
» Több friss téma |
Fórum » Akkumulátor töltő
Igen tévedtem a kétszínű LED tényleg a földre megy.
És a bázis emiter közé van egy dióda. Figyelmetlen voltam, és emlékezetből rajzoltam. Elnézést. Holnap új rajz. KÖSZÖNÖM a figyelmeztetést
Elnézést mindenkitől, aki nézte, A 129323.HSZ. csatolt fájlt. Ott a kétszínű LED rosszhelyre,
lett, kötve. És a BC182 tranzisztor hiányzik egy dióda. Íme, a javítás. És KÖSZÖNET proli007nek, hogy, figyelmeztetett.
Hali!
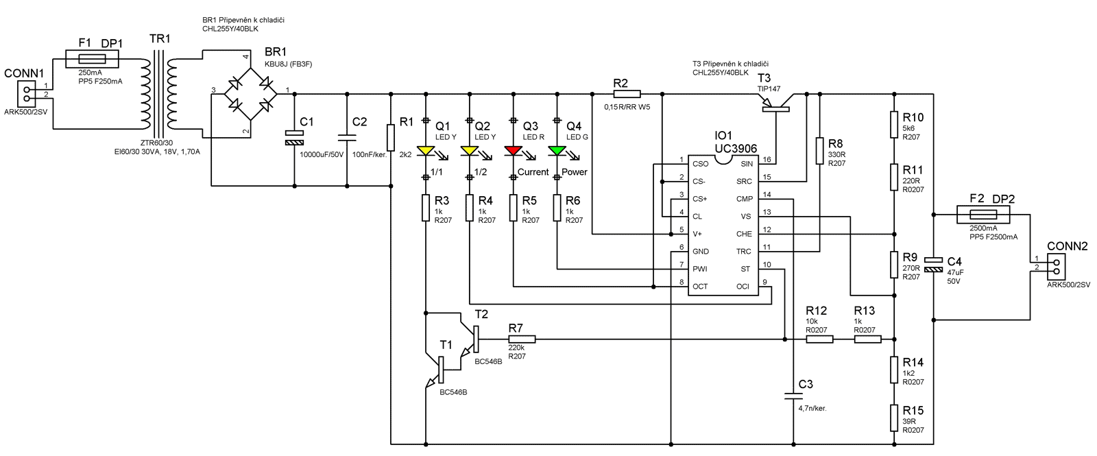
Megtudja nekem valaki mondani hogy a csatol képnél lévö söntön hány mV kellene lenni 5,4,3,2,1 A-nál.A sönt 0,05 ohmos.Mert én ugy tudom hogy 5 A 250 mV kellene rajta lenni.Ehejett pl.:155 mV 3,..A helyet csak 1,5A folyik át.Ez most akkor hogy is van A pdf a doksija az icnek.elöre is köszi
Ja és 0,05 ohmos sönt azért kell mert ez befolyásolja hogy mekkora lehet a max töltö áram
Sziasztok!
Azért nyitottam a témát mert szereztem 1 jo kis akkumlátort csak nincs mivel töltenem. Ezért kérem a nálam nagyobb szaktudással rendelkezők segítségét. Mellékelek 1 képet de mivel nem tul jo minőség ezért leírom az adatokat: az akksi tipusa: DM12-4(12V4AH/20HR) Constant Voltage Charge Cycle use:14.4-15V Standby use:13.3-13.8V Initial current:less than 1.2A Minden választ előre is köszönök.
Ezt elvileg 14-15V-al és 400mA-al kell tölteni 16 órán keresztül.
Ha van labortápod azzal lehet csak az áramkorlátot állítsad 400mA-re és töltsed!
sajna nincsen labortápom. de ha tudnátok vmien kapcsrajzot azt naon megköszönném vagy elég csak 1 stabilizált tápegység?
4Ah-s nem 6,4Ah
400mA-ral és 10 órán keresztűl... áramgenerátorral és nem fesszel kell tölteni
IttTalálsz rajzot leítást!
Nekem van egy hasonló aksim, az van ráírva hogy 10Ah-s és 12V-os és "Ch 1A X 16h'. Onnan szedtem, meg mindig az Ah-t el kell osztani 10-el és annyi a töltőáram (Amperban).
Hali,
van egy IC, L200 a típusa, utoljára L200CV-ként találtam. Kifejezetten alkalmas kimeneti feszültségek és áramok megfelelő szinten tartására, még S5 PLC tápegységéből is szedtem ki ilyet, akkor meg már csak jó lehet Itt találsz hozzá egy kapcsolást, meg pár egyszerű képletet a számításhoz. Van egy 12 V 7 Ah-s akksim, én is erről töltöm évek óta. Ezeknél az SLA (Sealed Lead Acid) akksiknál a használati mód dönti el, hogyan kell tölteni, erre utal a feszültségeket mutató felirat. Cyclic use az, amikor reggel berakod a modellautóba, és addig megy, amíg le nem merül (alulsütésre ügyelni kell). Ehhez a módhoz jön fast charge fedőnévvel a 14.4 ... 15 V-os töltés, viszont az áram be kell, hogy legyen korlátozva 1.2 A-re. A másik használati mód a standby use, ami pl. riasztókban megszokott, csak a hálózat kiesésekor lép be az akksi, egyébként az írt 13.3 ... 13.8 V-os feszültséget teszik a kapcsaira, és szép lassan csepeg bele a töltés, nagyjából annyit pótolva, amennyit az akku az adott időegység alatt az önkisülése miatt veszítene. A legtöbb esetben itt a töltőáramnak nincs felső értéke, de ekkora feszültségnél, az akksi belső ellenállása miatt, úgysem folyik nagy áram, és ahogy a töltési meg az akkufesz kiegyenlítődik, gyakorlatilag 0-ra esik vissza. Nálam a linken lévő kapcsolás dolgozik, egy bontott PC-s tápegység hűtőbordáján van az IC. A bemenő oldaladon legalább 2 V-tal több legyen, mint a max. kimenet, azaz min. 17 V, mert 2 esik az IC-n, de 30-at ne tegyél rá, mert ott már fűt rendesen (az IC tulajdonképpen egy változó értékű ellenállás).
Az a baj az áramgenerátoros töltővel ( I-karakterisztika) , hogy a töltés vége felé a töltőfeszültség túllépi azt a határt ahol beindul az intenzív gázképződés. Ezt pedig ezeknél a felitatott ólomakkumulátoroknál kerülni kell. Egy IU karakterisztika ( Imax=400mA,Umax=14.4V) megfelelőbb lenne.
(Szerintem) PS.: Én uA723-ból raktam össze...
hali! Megnéztem az áramkört csak ott akadtam el h a kondik kerámiák vagy elektrolitok? És számolgattam is picit ugyhogy ha minden igaz nálam: R1=3620 ohm R2=820 ohm R3=1.125 ohm, ha vki tudja akkor lécci ellenőrizze vissza (Vki=15V, Imax=400mA rel számoltam)
Valóban igazad van!
A maximális töltőárama úgy jön létre, hogy az IC, a belső 250mV-os referenciához hasonlítja össze a shunt ellenálláson mérhető feszültséget. (250mV/50mohm=5A) De: A töltőáramot nem csak az áramkorlát befolyásolja, hanem az accu töltöttségi szintje is. Tehát, lehet, hogy a feszültségkorlát szabályoz vissza a töltőáramot, így nem alakulhat ki a maximális áram. A töltés, a maximális áram tizedével kezdődik, míg el nem éri az accu a "névleges" feszültségét, majd maximális töltőárammal folytatódik. Ha az accu elérte a töltési határfeszültséget, a feszültség állandósul, tehát a töltő áram csökken. Ha a csökkenés eléri a maximum tizedrészét, a töltés végetér. (kb. ezen töltési mód alapján folyik a töltés) A szabályzófeszültségek "kapcsolási értékeit" a 12. és 13. lábra menő feszültségosztó állítja be. 5A áramot figyelembe véve, problémát okozhat a shunt ellenállás vezetékezése, ill. a nyomtatott áramkör kialakítása. Minden esetre a szabályzó feszültséget az IC 4. és 5. lábán célszerű mérni. (Itt kellene a 250mV-nak beállni) Problémát okozhat a végtranzisztor meghajtó áramának elégtelensége is. (béta) Az áramkör működéséről, a Rádiótechnika 2004/01 számában olvashatsz. Az itt látható 3. táblázat mért értékeit visszaszámolva is adódik áramhiba, mert ez szerint a belső referencia 204 és 217mV-között változik, a megadott 250mV hellyett. üdv! proli007
A táp a rajzon csak 1,7A-res!!Szerintem a töltő is csak anyi max.
Nem igazán értek a pc tápokhoz, meg úgy tudom nem is túl megbízhatóak.
De épített itt már valaki használt pc-tápból akksitöltőt? Hisz ára szinte semmi, és akár "sok" amper is kivehető a 12V-os ágból. Konkrét ellenvetésekre; megvalósításokra is kíváncsi vagyok!
Oké értem akkor még tesztelgetem.A 4, 5 láb között csak 175mV van 2,6 A nál.De akkor ugylátszik az jo is lenne.Csak azt nem értem, hogy az icének a diagramján ugy mutatja hogy max amperral töl és utána esik le.De akkor igy már látom hogy hülyeség.
Az mennyire is folyásolja be a shöntöt hogy drottal van a nyákhoz kötve nem közvetlenöl?
Ez igy is van.Az eredeti bekötés szerint csak annyit tud.De én azért raktam kisebb söntöt hogy többet tudjon.Van ott egy táblázat amibe levannak irva mekkora max A-hozz mekkora sönt kell.
Nem igazán nyerö a pc táp.Mert egy aksit 14,4-re kell feltölteni.Az meg 12-böl nehezen nyerhetö ki
Nemtudom mennyi pénzt szánsz rá de tudok neked mutatni egy töltöt.Ezt én is megcsináltam.Ha viszább nézel ott a linkje is.Találtam muldkor valahol ha joltudom itt valamelyik forumba egy másik egyszerü ic nélkülit.Csak valahol eltünt az éterbe. Ha ez érdekel tudok ebbe segiteni.Az icét is ocson meglehet szerezni
Köszi a választ!
Én arra gondoltam amiről az AT-s meg ATX-es topikokban is beszélgetnek. A visszacsatolást meg lehet változtatni, tehát többféle fesz. akár 14,4 V is előállítható így. Azt nem tudom, hogy meg lehetne-e csinálni, hogy áramkorlátos tápot építsünk belőle, olyat amin a töltőáram értékét is be lehet állítani. üdv.
A kérdésed nagyon egyszerű, mert megméred közvetlen a shunt-ellenálláson a feszültséget és a 4,5. láb között is. Amennyivel eltér a kettő, annyival befolyásolja azt.
Egyébként a huzalozással semmi baj, csak nem úgy illik bekötni, hogy a shunt ellenállást két dróttal bekötöd a nyákra, hanem a C1-ről kötöd a (vastag)vezetéket az R2 balfelére, majd innen kötöd be a nyákra a "plusz tápot". Lehet, hogy ebben az esetben módosítani kell a nyákot. Kis hiba persze nem hiba! (Persze ezzel a shunt-el nem lőnek nyulat, az accu töltő, ugye nem műszer!) Azt elfelejtettem hozzátenni az előző hozzászólásomhoz, hogy az is fontos, hogy a "tápegység" el tudja látni árammal a "töltőt" (5A), hogy a T3 szabályozáshoz meglegyen a kellő tartalék. Az accu töltésfeszültsége + szabályozás feszültségénél legyen nagyobb a C1 feszültsége, persze 5A terhelés mellett. (14,5V+kb.2V=Uc1) Persze a brumm feszültség alja sem lóghat ez a szint alá. Ha ez nem teljesül, nem alakulhat ki a töltőáram! (kb. Ub=1,5*It/Cp) [mA/uF] Röviden, ha teljes terhelés mellett a T3 kollektor-emitter feszültsége meghaladja a kb. 3,5V értéket, akkor a "tápfesz" megfelelő. üdv! proli007
Én már több PC tápból készítettem töltőt. Igaz, csak AT 200W-os tápok voltak. A tápfeszt simán fel lehet turbózni, de a maximális 8A-ból csak 4A-t tudtam hasznosítani.
Olcsó és könnyű megoldás, (súlyra vonatkozik!) viszont csak életképes accu-t lehet tölteni. Sajnos a megoldáshoz nem lehet általános receptet adni, mert szinte minden táp eltérő rajzzal és műszaki megoldással készült. De ha jól el tudsz igazodni a táp lelki világában, akkor természetesen lehetséges. Nem gondolnám, hogy az általam elkövetett kapcsolás az egyetlen üdvözítő megoldás, de működőképes. (Kicsit illett volna tovább fejleszteni.) Törekvéseim kb. a következők: - A tápegységben megszüntettem a többi felesleges tápot. A feszültség szabályozást megtartom, és áramszabályozást is kialakítok a feszültségszabályzó alkalmazásával. (bonyolultan hangzik, de nem az!) - A kimenet és az accu közé shunt ellenállást kötöttem, erről veszem le az áram szabályozáshoz szükséges jelet. (Ushunt=1V az áramkorlátozás alatt) - A kimenő feszültség szabályzást 15,7V-ra állítottam. Így ha az accu feszültsége eléri a 14,7V-ot a töltőáram csökkenni kezd. - A feszültség "védelmet" (töltés vége) 15,4V-ra állítom be. Erre a célra a meglévő védelmi áramkört használom. Ilyenkor a töltőáram már közel 1A értékre csökkent. A védelem leállítja a töltést, mintegy „kikapcsolja” a töltőt. Védelmi megoldások: Tekintve, hogy az accu fordított polaritású bekötése esetén az egyenirányító kinyit, a kimenetet biztivel és egy diódával láttam el. A dióda ilyenkor kiveri a biztit. Működtetés: A töltési fesz és áram egy 5 LED-es kijelzőn látható. (Természetesen csak tájékoztató jelleggel) A töltés az akkumulátorra helyezéssel, vagy egy nyomógombbal indítható. A tápegység "indító áramkörét" kiszereltem, Így a TL494-es IC az accu-ból táplálkozik és a PC táp csak akkor indul el, ha ez megvan. (minimális értéke kb. 10V) A hűtőventillátort a -12V-ra kötöttem, az csak addig jár, míg a táp tölt. (Viszont leállás után nem fogyaszt) A PG jelzést használom a töltés kijelzésére. Ha ezek után valakit érdekel a konkrét megoldás, szívesen nyilvánosságra hozom. Természetesen a "piros rész" figyelembevételével. üdv! proli007 Idézet: „ Ha ezek után valakit érdekel a konkrét megoldás, szívesen nyilvánosságra hozom.” Természetesen!
Közben összekapargattam a rajzokat.
Sajnos ezek Circad progival készültek, amiből nem tudok közvetlen képet készíteni, így egy kis kerülőúttal oldom meg, viszont a felbontása nem elég jó. Elnézést ezért! Egy általam kirajzolt PC táp is rajta van, bejelölve azokat az alkatrészeket, amit el kell távolítani, és ahová a kis panelt csatlakoztatni kell. A mechanikát kissé parasztosan oldottam meg, maradt az eredeti dobozában. - A Hálózati kapcsolót és a monitor csatlakozót, eltávolítottam. A csati helyére szereltem egy kétáramkörös világítós kapcsolót (amilyen a hosszabbítókon van), most ez a kapcsolója a készüléknek.( de kapcsoló nélkül is jó) - A kimeneti vezetékeket eltávolítottam, kivéve két fekete és két piros vezetéket (+12V), és ezt kötöm a segédpanelre. - A segédpanelt távtartóval a fedélre rögzítettem, úgy hogy a LED-ek az " előlap felé álljanak. (Ez a ventillátorral szembeni oldal.) Az előlapból kivágtam egy U alakot a LED-ek számára, és ebbe egy plexi lapot tettem. (Vastag plexi, szélét befűrészelve, felülről beletolva az U alakba) A ledeket a kispanelra úgy forrasztottam fel, hogy a panel éle felé néznek. (A kis panel, "hanyatt" van amikor kész. A piros jelzi a töltést, a sárga, ha jól van csatlakoztatva az accu és van benne 9-10V, A zöldek mutatják a feszültséget, illetve az áramot. - A ventillátort átkötjük a -12V-ra. (polaritás helyesen!) - A kis (A/V) kapcsolót, nyomógombot(ON), biztosítékházat(8A) és két műszercsatlakozót helyeztem el az előlapon. - A 0,3ohm-os shunt ellenállást a hátra erősítettem, hogy a ventillátor hűteni tudja. (csavaros fém házú) - Most már csak a huzalozás van hátra, a rajz szerint. A VAR pontot, kis árnyékolt vezetékkel kell bekötni, mert zavarérzékeny. Szinte minden tápon találtam a VAR ponton elhelyezett üres beállító ellenállást, ide forrasztottam az árnyékolt vezetéket. Természetesen a harisnyát a GND-re. A kis panelon az árnyékolást nem kell bekötni. - A főáramköri részeket, kétszálas vezetékkel kötöttem be. Panelről a biztire, majd a műszercsatira.(AP). A másikat egyből a csatlakozóra (AN). A shunt két lábát a panelra. A panelen is van egy 1ohm-os ellenállás, a kettő eredője adja a shunt ellenállást. Beállítás: - Nem adunk hálózati feszt. és szabályozható tápegységet kapcsolunk az accu helyett. - Szkóppal nézzük az IC kimenetét, hogy receg-e. - 10V-nál kigyullad a sárga LED. - Tovább emelve a tápot, 15,2V-nál le kell állnia a rezgésnek. Ezt a feszbeállító (P2) potival szabályozzuk. (ennél a beállítási pontnál, még az RST pont nincs összekötve) - Feszültség állásba kapcsoljuk a Ledes mérőt. Úgy állítjuk be (P4), hogy a sorban utolsó piros Led 14,2V-nál kapcsoljon be. - 14,7V feszültségnél a védelem bekattan, és ha lecsökkentjük a feszültséget a rezgés már nem jön vissza, csak ha megnyomjuk a gombot. (Ha ez a feltétel nem teljesül, akkor ellenőrizzük, ill. módosítjuk a PC tápnál a bekarikázott 3V feszültséget. A két 6,2V-os zéner és a három volt adja a lekapcsolási pontot) - Rákötjük az akkumulátort. (Gyenge, vagy feltöltött még jobb, mert azzal gyorsabban végzünk) - Beállítjuk a 4A töltőáramot (P1), és hogy Amper állásban a Led-soron az utolsó is kigyulladjon (P3). Hát kb. ennyi. Ha valami nem stimmel, bocsi, fejből írtam és rég volt. Circad rajzaim megvannak, ha valakinek kell, akkor Emilben elküldöm. üdv! proli007 SCHPCBAlkaltrészPC rajz
Sajnos nincs olyan spec áramkör itt fent, amit keresek:
Arról lenne szó, hogy 12V-ról szeretnék tölteni (autóban) egy 12V-os, 7,2 Ah-s ólom-zselés akkut. Erre keresek egy kapcsolási rajzot. Sajnos annyira még nem vagyok profi, hogy meglévőkből kitaláljam, hogy mit kell kicserélni az áramkörben, hogy megkapjam azt, amit szeretnék... Szóval egy komplett kapcsolás kellene, speciálisan erre a feladatra. Előre is köszönöm.
Van egy cél IC az ólomzselés akkukhoz ez a uC3906 Erre keress rá és találni fogsz rajzot. Többek között a magyar kiadású Elektorban is megjelent egy rajz ezzel az IC-vel még anno.
Nem kell ehhez semmi speciális áramkör. Kell egy feszültségnövelő kapcsolás, amit pl. laptopokhoz szoktak használni autóba, csak itt a kimenő feszültséget nem 18-19V-ra kell állítani, hanem 13,8V-ra. Itt egy ilyen táp kapcsolási rajza. Vagy ha az akksid ciklikus üzemben dolgozik, és minél rövidebb idő alatt fel akaord tölteni, akkor ez után odateszel még egy olyan töltőáramkört, ami neked tetszik.
Ha elmondod, hogy van az akksi használva, akkor tudunk esetleg más megoldást is ajánlani.
Akkor kell ez az akku, amikor nem jár a motor, de van fogyasztás: belső keringető ventillátor. Valamikor 1 órát is üzemel, és hamar lemerül az autó akkuja. Ez segítene be. mikor pedig beindítom a kocsit, a zselés akkut elkezdené visszatölteni a generátor.
Köszi
Nem látom értelmét. Ha az autó akkuja gyorsan lemerül, akkor ez méggyorsabban lefog merülni!
|
Bejelentkezés
Hirdetés |





A pdf a doksija az icnek.

Az mennyire is folyásolja be a shöntöt hogy drottal van a nyákhoz kötve nem közvetlenöl? 





