Fórum témák
» Több friss téma |
Fórum » Kapcsolóüzemű táp autóba Hi-Fi-hez
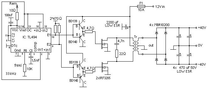
Na csináltam egy másik nyákot, remélem ez már közelít a jóhoz.
![]()
Alakul.
Ezzel annyi a baj, hogy a bd139 és 140 meghajtók nem közvetlenül a 12V-os táp puffere környékéről kapják a tápot, hanem az alul lévő 3205 által megtépázott potenciálú vezetősáv utánról. Ezzel annyi a baj, hogy a fet össze-vissza rángatja majd a BDtranyós meghajtó tápját és ettől instabil lesz a gate vezérlőjeled. Az sem szentségtörés, hogy a BD tranyók környékére teszel egy 10-22µF low esr kondit. A fetjeiden is nagy áram járkál. Ne legyenek a táp felől egymással sorban. Akkor ez egyik fet összegányolja a másik tápját. Ezt mondom, hogy amennyire lehet csillagpontosan. Ne sorosan. Na meg a legfontosabb, a vezérlő ic. Az a 12V-os táp felől megkaphatja a tápot egy vékony vezetősávon, sőt még rakhatsz egy 10-20 ohmos ellenállást is vele sorban, vagy egy 100uH induktivitást a +12V-os táp oldalra. Aztán az ic tövébe tegyél egy szintén low esr kondit pl:47uF, meg egy 100nF hidegítő kondit. Most az erősítő terhelése agyon tudja rángatni a tápját. A test pontok is lehetőleg egy pontban legyenek összehozva. Így nem tud elmászni a potenciáljuk egymástól. Nem tűnik ez olyan nagy dolognak, de a táp működési frekvenciája nem ritkán 60KHz. Ez már mindenre érzékeny. Gondolj csak az audio erősítőkre. Itt meg ráadásul jó nagy áramok is vannak. Most hirtelen ennyi ugrott be. Holnap jobban megnézem majd a tervedet. Betehetnéd a Lay-t is. Akkor könnyebben bele lehetne nyúlni, hogy megmutassam a gondokat.
Ilyet is csinálhatsz, ahol a driver a vezérlő ic külön panelen van.
Bővebben: Link
Köszi a választ, betettem amúgy a tervet is.
Igen néztem én anno a tiedet is, csak én egyenlőre nem merek smd-vel dolgozni, és a tiedhez nem találtam csak smd-és verzióhoz nyákot.
Akkor rosszul nézted, mert volt ahhoz sima változatú vezérlő kártya.
Köszi meg lesem.
Az enyémet megtaláltad? Egy PC trafó áttekeréséhez számolgattam. Kérdezném, hogy jók a számolt adatok? 280 wattal számoltam 50 kHz-el.Primer(2x13.5V): 2x4 menet 29 szál 0.3mm Szekunder(2x40V): 2x11 menet 10 szál 0.3mm A hozzászólás módosítva: Jan 22, 2013
Meg csak tegnap vakoskodtam és nem vettem észre.
Írtam egy hosszabb változtatást az előző hozzászólásomra, de olyan sokáig írtam, hogy ki csúsztam az időből. Amikor elküldtem oda is lett minden. A QQ... Azt írtam nagy vonalakban, hogy alul látod a tervemben a board füleknél a különböző vezérlőket meg a nagy áramú panelt van a végén még egy terv amiben 6 fetes változatot kezdtem el, csak nem fejeztem be. Ha gondolod fejezd ne, vagy ötletet meríts belőle, vagy egészítsd ki mindennel, ami kellhet. Fesz figyelő a bemeneten, a kimeneten, shut down hogy a végfok hibajelzése le tudja kapcsolni a tápot. stb.
A trafóval annyi a bajom, hogy a keresztmetszetet a primer oldalon alul méretezted. 1 tekercs nem csak a fele energiát szolgáltatja. minden félperiódusban lehet 100% a terhelés, mert a pozitív és negatív félperiódust kihasználod a kimeneten a 2 utas egyenirányítással. Viszont nincs mindig bekapcsolva a tekercs, tehát valamennyivel kevesebb keresztmetszet elég. Ezért én azt mondom, hogy a két primer tekercset ne 10-10A-re méretezd, hanem 16-16A-re. A szekunder rendben van csak ott meg kevés a 11 menet.
Azt mondod, hogy 13.5V-al számoltál és 4 menet a primer. 13.5/4=3,375V/1 menet Akkor 11 menet 37,25V ebből le kell vonni a ké utas egyenirányítás miatt a két dióda nyitófeszültségét. Ez 2, 2.4V Annyi fog a végén maradni. Azt még nem is írtam, hogy a trafót az ic nem vezérli 100% kitöltéssel. jó ha eléred a 90%-ot (dead time)
Köszönöm szépen a sok segítséget,
még annyi, hogy ha 16-16A-rel számolok nem lesz kevés a hely a magon?
Hááát ez az.
Ilyen ez a pop szakma.Nem egyszerű ez a dolog. Volt már, hogy nekem sem fért föl amit kiszámoltam, de egy idő után lesz tapasztalatod, hogy mi fér föl és mi nem. Ilyenkor kicsit nagyobb áramsűrűséggel számold ki a huzalok számát. Ennyit tehetsz. Ha eddig 5A/mm2 volt, akkor most számold ki 6.5A/mm2-el.
te, nem felejtettél le valamit? a visszacsatolást. hogyan szabályozod a kimenö feszt? a stabilitásrol nem is beszélve.
Üdv!
Tud valaki segíteni,hogy kell átkötni a pc táp trafót maxra 30V-ra?Sajna nem igazodok el rajta.
Sok auto-hifis táp nem szabályozott. Nem lesz ezzel semmi gond.
Hogy állsz?
A tiedet felhasználva, újra tervezem a vezérlést, most még melózok 9 után érek haza. Holnap majd felrakom a végeredményt.
Jobban járnál ha szét szednéd és újra tekernéd, mert az eredetileg primer tekercsét nem is használhatod. Az trafó fele ám.
Az a baj, hogy sok trafóban nem külön van tekercselve a 12V és az 5V. Van amikor az 5V-os tekercsel van sorban egy másik tekercs. Ilyenkor az a tekercs nem sokkal több menetes mint az 5V-os, ezért nem lesz elég a kimenő fesz, ha ezt használnád.
Üdv!
Azt tudom,csak mások is ezt ették tekerés helyett!
Mondtam ha olyan a trafód, hogy külön rátekerték a 12-Vos tekercset és az 5V-osat.
Azt a vastag kivezetését amiben a 6 szál huzal van. Szedd szét és válaszd ki melyikek a 12V.os tekercsek és melyikek az 5V-osak. Hogy kell? Hát amiből kiforrasztottad a trafót, azon látszik, hogy melyik volt az 5V-os kivezetés. Az 5V-os kivezetéseket használd primer tekercsnek és a 12v-osból lesz a szekundered. Mivel a tápod teljes kitöltéssel üzemel 2X24V-ot fog így tudni kb.
Azt tudom,hogy valahogy át kel kötni de nem értem.
Na erről a fajta trafóról beszéltem, hogy nem lehet használni.
Csak az olyat, aminél a 12V-os tekercs nem az 5V-osból indul, hanem az is a sok vezetékes kivezetésből. Nézd meg a linken az átalakított trafót. Egyből világos lesz. A hozzászólás módosítva: Jan 23, 2013
Én ebből semmit nem tudok kivenni!!!
nem találok konkrét infót! Idézet: „Az 5V-os kivezetéseket használd primer tekercsnek és a 12v-osból lesz a szekundered.” Mekkora feszültség lehet az eredeti primer tekercsen!? Még egy csöves autós erősítő is menne róla.
Nem tudsz kivenni?
![]() ![]() Le van fényképezve. Tök jól látszik mi a feladat. Az oldalt fordítsd (tasd) le valami webes fordítóval és el is mesélik benne. A kép: Bővebben: Link
A neten találtam régebben egy komplett táp leírást. Össze szerváltam 2 óra alatt a nyáktervét. Eddig jutottam. Akinek van kedve fejezze be és használja egészséggel.
A teljesség kedvéért. Én nem építettem meg, de a neten írják, hogy jól működik. Szerintem valaki kipróbálhatná. Segítek ha kell. Azért nincs kész a tervem, mert nincsenek kitöltve az alkatrészek nevei értékei. Itt-ott kicsit vastagítottam. Különben a nyákterv már így is működik. Ki lehet maratni, de egyelőre a netes beültetési ábrát használjátok. Bedobom a linkeket. Az eredeti oldal ahonnan a terv származik Remélem segítettem.
Végül csak befejeztem a tervet. Ez a végleges.
Köszönjük neked ezt a tervet is.
Plusz átalakítottam a tiedet az enyémre, rá néznél-e esetleg? Annyi, hogy kivettem belőle a REMOTE-t közvetlen 12 volt-ról már indul. |
Bejelentkezés
Hirdetés |







Igen néztem én anno a tiedet is, csak én egyenlőre nem merek smd-vel dolgozni, és a tiedhez nem találtam csak smd-és verzióhoz nyákot.
még annyi, hogy ha 16-16A-rel számolok nem lesz kevés a hely a magon?










