Fórum témák
» Több friss téma |
Fórum » Csöves erősítő készítése
Ne feledd betartani a fórum viselkedési szabályait, és a topik megmaradásának feltételeit. [link]
A téma átmenetileg fagyasztva lett, hozzászólni nem tudsz!
Tehetnél föl egy képet a megvalósításról , hátha többet látnánk a hiba okáról .
680ohm/2W mind a kettő. A két kondi pedig 50 mikrofarados helyett, cserélve 100 mikrofaradosakra. Kevés? Gyári készülékben 50 mikrosak vannak, hallottam, no brumm.
Az EZ 81 után az első kondenzátor nem is lehet több mint MAX50 uf !
Szinte biztos, hogy elég az eredeti kondenzátor (már csak a PP jelleg miatt is).
Nézd meg nincs-e véletlenül rövidzárban a baloldal 680 ohmos ellenállása a puffernél, ez indokolná a 20-30 V-os anódfesz eltérést, és a brummot is...
Ez SE egyébként nem PP, de ettől függetlenül elég a gyári puffer is.
Ott a pont. A 233-ról írtam, de a 211 volt az eszemben.
sturbi!
Hogy Te mekkora Király vagy! ![]() A bal oldali, 680 ohmos ellenállás elött szedtem le az anódfeszt (mára már el is kezdett átégni)! Nem is csodálkozom a 270-290 volton és az anódizzáson sem...meg a brummon sem. Ki is cserélem ma! És még jó hogy nem kezdtem el átcserélni ,a hozzászólásod elött a két kimenőt ![]() Le vagyok kötelezve! Köszönöm Mindenkinek a segítséget, rendesek vagytok! ![]() Sziasztok! Visszajelzek azért átszerelés után!
Sziasztok!
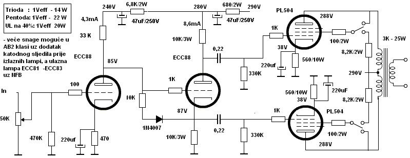
Ezen a rajzon mi a szerepe a diódának? Ki lehetne hagyni a kapcsolásból? A hozzászólás módosítva: Jan 25, 2013
Erre kíváncsi vagyok, hogyan kerülhetett egyáltalán oda. Eleve van utána egy kondenzátor, tekintve, hogy váltófeszültségekrő kéne szó legyen, érdekes. Átcsúszhatott a tápból az egyik dióda...
![]() Innéttől kezdve ejteném a kapcsolást.
"Van utána egy kondenzátor" ... de csak a katódellenállás után!
Imádom az ilyen pötty nélküli rajzokat! Az alsó végcsövet nem a diódán át hajtja hanem a katód ellenállásról kicsatolva. Az ott valami visszahatás védelem lesz vagy nemtom... különös tekintetel a két fokozat közti direkt csatolásra. De biztosan lesz valaki aki konkrétat fog mondani.
Ó, csak ott nem tűnt fel, hogy nem jelzik a kötést!
Akkor határolás lehet a feladata?
Megakadályozza a katodin rácsáramba fordulását (az ECC88 itt majdnem 10 mA nyugalmi árammal megy), éppenséggel ki is hagyható a soros 10 K-jával együtt, de el is fér ott. Az összekötések nincsenek pontozva a rajzon, de a működést áttekintve nyilvánvalónak kell lennie, hogy a 10K+1N4007 a katodin 10K 3W-os ellenállására megy (ECC88 katód), a csatoló kondival együttt. Ha a 88-as rácsán a feszültség tulságosan pozitívvá válna a katódhoz képest, a dióda átvezet a katód felé, és nem engedi, hogy "fájdalmas" mértékben nőjön az anódáram. Magához a normális működéshez nem kell, tehát elhagyható ez a védelmi elem éppenséggel (10K+1N4007).
Köszönöm a segítséget!
Összeraktam a kapcsolást,csak PL500-al, a diódát kihagytam belőle, és így tökéletesen megy.
Hü, még a végén kedvet kapok én is egy hasonlóhoz...
Már egy éve itt porosodik egy jó adag GU meg 6sn7 foglalatokkal együtt. Majd ha elkészül, valami szubjektív véleményt mondhatnál a benyomásaidról. Szép az a nyákos megoldás, de ide 3 sor forrfüles sáv lehet praktikusabb lett volna ? Elég bíztatóan néz ki
Számomra így jobb mert kevesebbet kellett huzalozni mint forrléccel.
Nagyon gusztusos. Nekem tetszik Jani minőség.
Szia! Ha most már sikerült elvileg működőképesre összerakni, kíváncsi lennék rá, hangban is megfelel az elvárásoknak? Nekem is van itthon egy 260+6,3 voltos táptrafóm, két ZK140-es magnóból vett kimenőm és két újszerű Telam ECL86-osom, ha ez a kapcsolás bevált, akkor lehet, hogy én is megépítem! (Annyi módosítással, hogy a hangszínszabályzót valószínűleg lehagynám róla.) Azt tudom, hogy ezek 2,5..3 wattosak, ez nem gond, csak egyébként tiszta, természetes-e a hangja?
Szia !
Nyilván tudod, ha a táptrafód nagyfesz szekunder tekercse nem középleágazásos, akkor elfelejtheted az eredeti csöves egyenirányítást. (EZ81) A megépítésnél a cél a teljesen gyári utánépítés volt, alkatrész szinten. Az utánépítésre a kérés, pont az egyenirányítás miatt keletkezett. "Meleggel teli" hang enélkül nincs, ezt sokan keresik, lágyabb, életszerű hangkép. Annyi változtatás volt még, hogy az ECL-eket átcseréltem PCL 86-ra. Nagyon markáns a különbség, sokkal melegebb, színesebb megjelenítés lett az eredménye. (nagyobb fűtésfesz igény!) Persze az ECL-t nem húznám le, talán pontosabb is de nem annyira "dögös". (kinek mi kell) Ha csak két db PCL-ed van és nem új utángyártott, valószínű hogy venned kell legalább négyet. Nem tudom a mostaniakon mekkora a túlhajszolással járó ezüstös réteg (getter réteg és anód fémgőz újra kicsapódása ) Ha pontos illesztést akarsz a kimeneten, tudnod kell hogy 15ohm a kimeneti impedancia. Kisebb szobányi hangosításhoz bőven elég ez a 2x3 Watt. A THD számszerüleg katasztrofális 10% de hallgatva pont ettől dögös! A hangszínszabályzót kihagytam én is de kívánság is volt és külön örülök hogy nincs bemeneti csatoló kondi. Biztatnálak a megépítésre, nagyon élettel teli, dinamikus, páros felharmonikusokkal teli hangot kapsz. További szép Estét! Rakok fel képeket, ma készült el véglegesre! A hozzászólás módosítva: Jan 26, 2013
Szia!
Igen, a hálózati trafóm nem kétutas egyenirányítóhoz készült, de van elképzelésem az egyenirányító korhű megoldására: régi rádióból bontottam régebben szelén egyenirányítóhidat, az szerintem megfelel ide. (Egyébként, ha nagyon ragaszkodnék a csöves egyenirányítóhoz és ehhez a trafóhoz, akkor láttam már olyan brutális megoldást, hogy a készítő EY csövekből épített Graetz-hidat ). Vagy esetleg lomtalanítás környékén pl. utolsó generációs Velence deLuxe rádióból lehet csöves egyenirányítós táptrafót szerezni, bár abban EZ80 van, nem tudom, elbírja-e sztereóban ezt a végfokot.Nekem ECL86-ból van 3 vagy 4 darab, ebből kettő újszerű, még sehol nem ezüstös. A másik kettőn már látszik, hogy többet használt, de ide az a kettő új pont elég lesz a sztereóhoz. Ha PP-t építenék, akkor persze párba válogatott csövek kellenének. A kimeneti impedancia pedig, ha jól tudom, itt csak a kimenőn múlik, azok pedig ZK140-es magnóból származnak, amiben 4 vagy 5 ohmos hangszóró volt emlékeim szerint. Szóval ezzel nincs gond. Végül is, ha kellemes hangja van, akkor ha majd lesz rá időm, összerakok legalább egy csatornát, mert bontott alkatrészek biztosan vannak hozzá, és utána tudok dönteni a végleges építésről. De van egy olyan érzésem, hogy a projekt legdrágább része majd a normális külsejű doboz lesz...
Ki/bekapcsolásnál itt azért elég komoly rácsáram alakulhat ki az első fokozat anódellenállásán keresztül, úgyhogy én inkább nem kockáztatnék. Ugyanilyen védelem van, soros ellenállás nélkül az ARC előfokokban a második ECC83 feszültségerősítő és az E88CC katódkövető között, pedig ott 10x akkora anódellenállás van a rács előtt. (Igaz, a kétféle cső nem ugyanabban az ütemben fűt fel.) Soros ellenállást butaság volt beletervezni, egyrészt párszáz kHz-en majdem ugyanúgy beterhel a dióda kapacitása, mintha ott se lenne, másrészt, mivel azon az ellenálláson bekapcsoláskor feszültség esik, a védelem így csak csökkenti a R-K feszültséget illetve a rácsáramot. Aki maximalista, használjon (legalább 400V-os) Schottkyt.
Valóban mondják, hogy a csöves erősítők pont bizonyos torzításfajtájuk miatt szólnak másképp, de azért ezt a 10%-ot elég durvának találom én is... Azt viszont érdemes hozzátenni, hogy az adatlap alapján ez egy '60-as évekbeli készülék, valószínűleg az akkori piezo hangszedős lemezjátszók mellett még ez is a torzítás is tűrhető volt, ezért engedtek meg ennyit a gyárban is. De ott van fölötte egy másik adat is, hogy 2W-on járatva még csak 3% körül van a torzítása, ez azért jóval elfogadhatóbb (pl. egy átlagos magnó rendesen kivezérelve is produkálhatott ennyit). Szóval ez az erősítő mai mércével nem 3, inkább maximum 2-2,5 wattos lehet. Ami egyébként szobába, sztereóban elég is, mert még a gyárilag 2,7 wattosnak írt VT R4901-es rádióm is képes egy megfelelő hangszóróval tisztességes hangerőt adni.
Igazad van, hülyeséget írtam !
Ez teljes kivezérlésnél borzalmasan torz! DE! THD 10% teljes kivezérlésnél (3W), 2W-nál 3%. Hogy ebből mennyi, az alaphanghoz viszonyított páros felharmonikus (kellemes) és a páratlan (a fülnek disszonáns) torzítás aránya az biztos megérne egy külön történetet. Idézet: Szia.Az EZ80/81-et lehet egyenfeszültségről is járatni.„Nyilván tudod, ha a táptrafód nagyfesz szekunder tekercse nem középleágazásos, akkor elfelejtheted az eredeti csöves egyenirányítást. (EZ81)” Az ECL86 illesztése 7K,ellenben a PCL86-é 230V anódfeszültségnél 5K.Nem csoda a magas THD.
Azonos tápfesznél, azonos nyugalmi árammal egyforma az illesztése az ECL86-nak a PCL86-al. "A" osztályban (így az együteműeknél mindenképpen) a váltóáramú belső ellenállás az illesztő ellenállás (ami az egyenáramú belső ellenállás 85-90%-a). pl. 230 V 39 mA-nél a szokásos illesztés mindkét csőnél 5-6 K között van, 250 V 36 mA-nél 6-7 K között 300 V 30 mA-nél 8-9 K, míg 170 V 53 mA nél mindössze 3 K környékén van mindkét csőnél (döntés kérdése is, jelentős eltérések lehetnek ezektől is, de a teljesítmény illesztés így "működik").
Szia mofesa!
Idézet: „Az EZ80/81-et lehet egyenfeszültségről is járatni.” Nem lehet, mert váltóáramról működik!
Elnézést,akkor én tévedtem.Én erre gondoltam.
Na Na. Így kerek perec kijelenteni nem lehet. Az EZ80 is végső soron egy dióda, mindent lehet vele csinálni, amit egy diódával lehet. Lehet egyenfeszültségről is üzemeltetni, például kapcsoló üzemmódban, bár egyenirányításnál is ezt teszi, a lényeg ezesetben is, hogy akkor vezet, ha az anódja pozitívabb a katódnál. Nem feltétlenül kell a feszültséget fordítva ráadni, hogy lezárjon.
Az eredeti AE233 gyári kapcsolásról volt szó, Tomi94 vetette fel hogy neki nincs középleágazásos trafója a dupla anódú EZ81-hez.
Itt ebben a kapcsolásban váltóáramról működik! ![]() |
Bejelentkezés
Hirdetés |



Ki is cserélem ma! És még jó hogy nem kezdtem el átcserélni ,a hozzászólásod elött a két kimenőt









