Fórum témák
» Több friss téma |
- Ez a felület kizárólag, az elektronikában kezdők kérdéseinek van fenntartva és nem elfelejtve, hogy hobbielektronika a fórumunk!
- Ami tehát azt jelenti, hogy a nagymama bevásárlását nem itt beszéljük meg, ill. ez nem üzenőfal! - Kerülendő az olyan kérdés, amit egy másik meglévő (több mint 17000 van), témában kellene kitárgyalni! - És végül büntetés terhe mellett kerülendő az MSN és egyéb szleng, a magyar helyesírás mellőzése, beleértve a mondateleji nagybetűket is!
Sziasztok!
Lenne jópár kezdő kérdésem, nagyon megköszönöm ha válaszoltok. -Hogyan keressek kezdő kérdésekre? Lesz pár hülye, alap kérdésem, elég sok, és nemigazán működik a se guglival se az itteni keresővel a keresés. Esetleg tudtok valami jó könyvet, amiben tipikusan ezek vannak. Fizikai ismeretekk nem nagyon van gond, de pl. mi már tranzisztort nem tanultunk fizkából. Mérnök informatikus hallgató vagyok (BME), elég béka feneke alatti az elektronika oktatás (könnyített), inkább a digitális áramköröket tanultuk részletesen. Tehát egy öt elemnél bonyolultabb áramkört még sosem raktam össze. Programozás csak fejlesztőpanelre volt (FPGA, AVR assembly, AVR C és AVR uC/OS II, de minimálisan). -Tudtok valami jó áramkör szimulátort és nyák tervezőt? Olyat, ami egyszerű. -Hogyan döntöm el egy tranzisztorról, hogy npn vagy pnp, természetesen katalógus nélkül. Multiméter, ellenállások és áramforrás van. Annál van egyszerűbb, hogy megnézem, hogy tápfeszre vagy 0-ra nyitnak? -Próbanyákot (forrszemes) hogyan kell használni? Belerakom az alkatrészeket, és kis vezetékekkel összeforrasztom őket? Egyelőre még nem akarok nyákot gyártani. -Milyen boltokban érdemes vásárolni (hestore-on kívül). Budapesten valami jó fémbolt/vaslerakat, villamossági bolt (pl. satu, kalapács, ilyenek, párszáz forintos áron). -Van-e olyan DC/DC konverter, ami 2,4 V-ból csinál nekem mondjuk 5-öt? 2,4 V-nál nagyobb tápfesz nem áll rendelkezésre. -Miért nem lehet a ledet 2,0 V-ra ellenállás nélkül kapcsolni? Azért, mert fesz esik csak rajta, de ellenállása elhanyagolatóan kicsi, és rövidre zárjuk a tápunkat? -Ha ledeket párhuzamosan kapcsolok, miért kell minden ágba ellenállás? Miért nem elég egy a ledek elé, a főágon? -Ledet szeretnék villogtatni. Az "szép" megoldás, ha az egyik led helyére egy 10k-s ellenállást rakok be, vagy elég a led kihagyása az egyik ágról (előtét ellenállás megmarad), vagy esetleg teljesen más megoldás a szép? -A multiméter hFE értéke tranzisztoroknál pontosan mit jelent, milyen tényezőt mér? Katalógusokban és neten erről leírást nem találtam, a multiméter útmutatójában meg annyi van, hogy eőre határozzuk meg hogy npn vagy pnp, és lábakra figyeljünk. -Van egy 32 kHz-es kvarcom. Ennek két lába van. Hogyan kell bekötni, hogy ez nekem adja a 32 kHz-es órajelet? Egyenáram jó neki, vagy váltóáram kell? -Hőérzékeny ellenállás esetén hogyan oldom meg, hogy led vényerősséget szabályozok vele? Az elenállás értéke 6-15 ohm között mozog, ebből kellene valahogy 200-5000 ohm felé "váltani (jelenleg mindegy, hogy lineári vagy logaritmikus). Van erre esetleg valami jó kapcsolás (jobb lenne passzív elemekből, de akár tranzisztorral is jó). Egyelőre ennyi. Nagyon szépen köszönöm előre is a segítséget. Eddig főleg a fizikából tanultakat méregettem (ellenállások kapcsolása, kondik kapcsolása, műv. erősítő alapkapcsolások, RLC kör stb..). Amúgy röhely ez az oktatás, hogy ezek elméletben nagyon jól mentek, a gyakorlatban sosem próbáltuk ki. Jelenleg "legkomolyabb" kapcsolásom egy potméterrel szabályozható, ki-be kapcsolhat (villogás / stabil és táp ki/be) astabil multivibrátor. Olvasgattam itt a kezdő lépéseket, de valahogy egy lépcső kimaradt, amivel tovább szeretnék lépni. Egy ideig most még nem szeretnék PIC-ezni/AVR-ezni. Üdv.
Mindre nem tudok válaszolni, de pár kérdésedre igen.
Nyáktervező: Én eagle-t használok, és a Sprint Layout-ban is eligazodok, ez is elég népszerű. Próbanyák: Úgy, ahogy írtad, belerakod az alkatrészeket, és vezetékekkel összekötöd. Vagy ha sikerül úgy elrendezni, akkor az egymás melletti furatban lévő lábakat közvetlenül egy kis ónnal a forrszemes oldalon összehúzod. Vásárlás: Én még a HQ elektronikánál és a Mikronikában vásároltam. A Mikronika közel a BME-hez, a Budafoki úton van, 11.-es házszám, viszont nincs honlapjuk. A Hq-nál elég sokminden van, találtam ott elég ritka dolgokat. Ezen kívül mg a Conradot szokták ajánlani, ott még nem jártam. Én gépészként tanulok a BME-n, nekünk csak nagyon alap elektronikát tanítanak. (Annak a nagyrésze is inkább háromfázisú rendszer)
Hello!
Itt azért erősen ismerni kellene a kapcsolást is, vagy is mihez és hogyan kell a táp.. De azt kell megnézni, mit lehet közösíteni. Vagy is minek a GND potja lehet közös egy adott kapcsolásban. A ventilátor földfüggetlen, tehát azt gyakorlatilag bárhova teheted, ha azt nem zavarja. De ott lehet hogy jó a két külön stabi, hogy az áramváltozás ne befolyásolja a másik tápot. Ha pld. a vezérlés és az árammérésnek közös a GND pontja, akkor az kaphatja az egyik 12V-ot, a feszültségmérés, és a ventilátor a másikat külön-külön stabival. üdv! proli007
Szia!
Neked is ezt a könyvet tudom ajánlani.
Hello!
- Szimulátor többféle van, de aki mérnöknek tanul, az ne "egyszerűt" keressen, mert olyan nincs. A szimulátort akkor tudod hatékonyan használni, ha vannak áramköri ismereteid már. Az nem gondolkodik helyetted, csak számolni segít. - Dióda (esetleg Ohm ) méréssel megnézed a bázis-emittert (bázis-kollektor is jó), mikor vezet. Ha vezetéskor a bázison van a műszer plusz vezetéke, NPN. Ha ekkor a negatív vezetéke van PNP. - Pontosan úgy kel használni próbanyákot, de a dugdosóst is jól lehet használni főleg gyakorlásra. - Ne viccelődj! Tanyán élsz és csak két lúgos aksi cellád van, vagy két krumplid? Első, hogy valami kis szabályozható tápot építesz/veszel magadnak. - Egy Led tulajdonképpen egy dióda. Könyökfeszültsége (nyitó feszültsége) alatt szinte nem vezet, felette viszont nem lineáris elem mint az ellenállás, hanema feszültség változással az ára kb. négyzetesen nő. ezért korlátozni kell az áramot. - A válasz az első kérdésben van. A könyökfeszültség lehet eltérő, és így nem biztosított az áramelosztás a Led-ek között. Lehet alkalmazni, de legtöbb esetben eltérő fényerő, és diódahalál a vége. - Gondolom a kérdés a tranyós astabil multira vonatkozik. Ott a Led helyét rövidre lehet zárni, ha csak egy Led-et (másik oldalát) szeretnéd használni. Az előtét ellenálás lesz a tranyó kollektor ellenállása. - A Hfe- h21-Béta azonos fogalom a tranzisztpr áramerősítési tényezője értendő alatta. Ami nem más, mint a kollektoráram és a bázisáram hányadosa. Béte=Ic/Ib De csak egy adott kollektor áram mellett érvényes adat. - A kvarc egy piezoelektromos tulajdonsággal rendelkező elem. Ha feszültséget adsz rá elhajlik, ha oldalba vágod, töltéseket ad le. Önmagában semmire nem alkalmas (max hangvillának) vagy is hogy a rezgés állandó legyen egy erősítő láncba kötik be visszacsatolásnak. erre számtalan kapcsolást találsz, keress rá. - Ellenállásokat nem igazán lehet konvertálni. A Led számára úgy is az áram számít, a fényerő szempontjából. Tehát valami áramgenerátort érdemes vezetni az ellenállással. De 6..15ohm nem épp a legszerencsésebb ellenállás érték ilyen célra. Valamint azt is tudni kellene ezt az ellenállás változást milyen eszköz adja az eszköz. Plusz hozzá kellene alakítani a kívánt fényerő-ellenállás arány elvárt karakterisztikához. A szem egyébként a Led fényerő változását nagyon rosszul ítéli meg. És egy ellenállás/áramkonverter, egy TINA szimulációval. Ha elméletben tényleg jól mennek a dolgok, akkor a gyakorlattal hamar meg lehet barátkozni.. üdv! proli007 A hozzászólás módosítva: Jan 28, 2013
Sziasztok!
Egy hangváltoztató áramkört szeretnék építeni úgy, hogy a már meglévő erősítőmre (TDA2030A)csatalkoztatom a modulátort áramkört. Van is egy ilyen kapcsolásom, de nem tudom, melyik részét kell használni. Annyit tudok, hogy ebben a kapcsolásban van egy kisebb erősítés, de nekem egy nagyobb kell, a sajátom. Melyik részeket hagyjam ki ebből a kapcsolásból? Ami a 12-es lábról jön, az mehet is az erősítőbe? Bővebben: Link A hozzászólás módosítva: Jan 28, 2013
A C3-as kondi előtti részt hagyd meg. Ami utána van, az már csak erősítő.
Sziasztok!
Vettem egy használt Felax TM-3750 motoros futópadot! Az vele a gondom nem adtak hozzá magyar nyelvű leírást. Ami van meg nem tudom milyen nyelven van. Csatolom a fotót és az első oldalt. Aki le tudná nekem fordítani az jelezze. 15 oldal vagy esetleg magyar nyelvű leírás lenne valakinek nagyon megköszönném. Köszi! A hozzászólás módosítva: Jan 28, 2013
Nem feltétlen, de a típus alapján is rákereshetsz neten akár videóra is, ahol láthatod miként kell használni a gépet. Ha nem jársz sikerrel akkor Dán-Magyar kéziszótár
Légy leleményes!
Érdeklődnék, hogy általánosságban mi célt szolgálhat hídegyenirányító előtti, a táppal párhuzamosan kötött néhány nanós kondi, illetve a hídegyenirányítás és pufferelés után a pufferkondikkal párhuzamosan kötött hidegítő kondinak nevezett kondi? Mitől "hidegít", mit csinál?
A választ előre is nagyon szépen köszönöm.
A nagyfrekvenciás zavarok számára jelent rövidzárat, mert a hagyományos elektrolitkondenzátorok váltakozófeszültségű ellenállása megnő nagyobb frekvenciáknál
Hello!
- Az egyenirányító a trafó feszültségét (vagy amiről táplálod) mindig "bekapcsolja", mikor a puffer feszültsége alacsonyabb, mint a trafó pillanatnyi feszültsége és "kikapcsolja", mikor az alacsonyabb lesz. Vagy is hídegyenirányítónál ez másodpercenként 100 kapcsolást jelent a trafó és a készülék között. Az áramváltozás ilyenkor meglehetősen gyors, ami zavarokat okoz. Mivel még egy kis értékű kondinak is magas frekvencián reaktanciája kicsi, így azon keresztül a trafó és a készülék között nagyfrekvenciás szempontból "állandó kapcsolat" van. Megszűnik a kapcsolgatásból származó zavar. Ez akkor érdekes, ha a tápegység valami erre érzékeny áramkört táplál. Manapság hajlamosak vagyunk ennek elhanyagolására. - Egy tápegység két pontja egyenáramú szempontból különböző feszültségen van. De váltakozóáramú szempontból azonos pontnak tekintendő. Hogy ez igaz is legyen "minden frekvencián" a tápfeszültség pontjai közé, kondenzátorokat kapcsolunk. Tekintve, hogy a kondi egyenáramú szempontból szakadásnak, váltakozóáramú szempontból rövidzárnak tekinthető. Természetesen ez ideális esetekre vonatkozik, és függ a frekvenciától és elvárásainktól is. az Xc=1/(1*Pi*f*C) alapján. Nagyobb kapacitású, főleg elkók, magasfrekvenciás viselkedése nem megfelelő a látszólagos szórt induktivitásuk hatása miatt, ezért kapcsolunk velük párhuzamosan kisebb kapacitású de általában kerámia kondit. Melynek nagyfrekvenciás viselkedése nagyságrendekkel jobb lehet. üdv! proli007 A hozzászólás módosítva: Jan 29, 2013
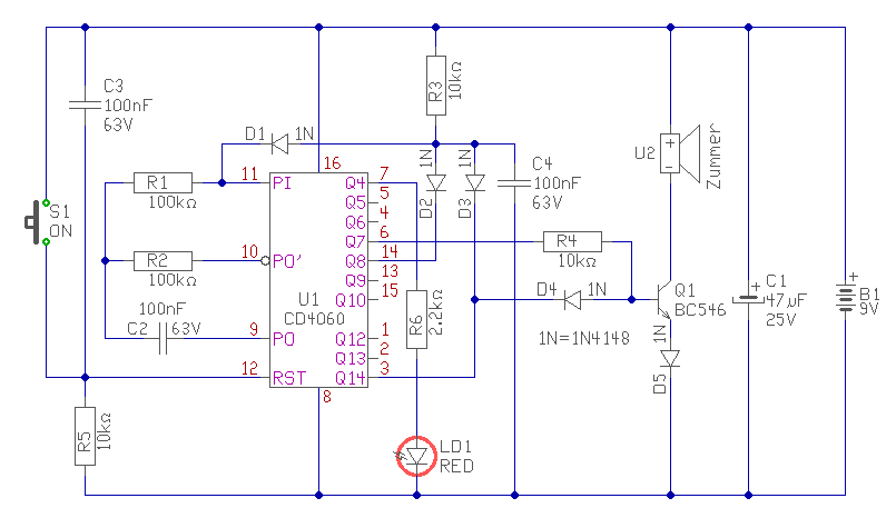
Sziasztok! Milyen m.vibrátoros rajzot keressek ahhoz hogy: lenyomnám a gombot és elkezd visszaszámolni (persze beállított potméterrel) és az adott időben pl: 3 perc múlva egy csipogó (vagy led) megszólalna (világítana) kb 3 mp-et. Majd ha megint megnyomnám a gombot akkor megint előröl kezdené ezt. (olyan mint a tojásfaroló óra) . A választ előre is köszönöm.
Hello!
Elvileg jó a rajz. De az nem csoda, ha a Led világít, hiszen késleltetés alatt a 10-es lábon logikai H szint van. Ehhez passzív piezzo kell, mert a G2-G3 oszcillátort alkot. üdv! proli007
Sziasztok!
Most fogom elkészíteni az első NYÁKomat de lenne pár kérdésem. 1.AZ egész tiszta kosz és ujjlenyomatos.Mivel lehet letisztítani? 2.Kinyomtatom a tervet, rávasalom, lemaratom,utána letörlöm a tintát-ezen kívül kell még valamit csinálni vele? Előre is köszönöm.
Hali!
Az lenne a kérdésem, hogyha a fázist ami a W1-re van kötve megcserélem a világoskékkel ami a kapcsolóból jön és az U1-re van kötve, akkor a motor ugyanúgy fog működni és a forgásirány sem fog változni igaz???
Szia! Köszönöm a választ. Akkor ezek szerint nem jó oda a kis zümmer.Nem találtam ilyen kis passzív piezzo-t. Üdv.
Hello!
Ha aktív zümmered van, építsd meg ezt a kapcsolást. Vagy az eredetiből másikból kihagyod az oszcillátor részt. üdv! proli007
Szia! Köszönöm a választ! Ilyen zümmerem van gondolom ez az. zümmer Köszi a kapcsolást. Ha jól látom ez konkrét 3 perces. Igazából én ezt játékra akarom használni (mint sakkban),ebbe a kapcsolásban melyik az az alkatrész amelyik helyett esetleg egy potméterrel szabályozható lehetne az idő. Vagyis mondjuk 1 től 5 percig. Hova kellene beépíteni és mekkora poti kell legyen? Köszi! Üdv!
Szia! Megépítettem vagyis csak szimulátorban de nem megy. A szimulátorban BC 547-548 al próbáltam mert csak olyan van benne. De a led sem gyúl ki. Hol lehet a hiba? Üdv!
Üdv
Nem lenne véletlenül valakinek, vagy nem tud esetleg linket olyan óráról, ami 6 digittel és 5x7-es matrix kijelzővel van megépítve? Sajnos sehol nem találtam konkrét kapcsolást rá. Köszi |
Bejelentkezés
Hirdetés |





vagy esetleg magyar nyelvű leírás lenne valakinek nagyon megköszönném. 










