Fórum témák
» Több friss téma |
Nem szűretlenség, hanem földhurok.
De azt se találtam sehol, ha direkt jelet kap akkor is megvan a jelenség
Üdv!
Most csinálok egy A osztályút, a cikkek között is található Hiraga Le Monstre kapcsolást. Sztereóba, azaz kétszer csinálom meg az egész kapcsolást. Végül is készen is van, csak mint mindig szokás szerint most sem jött össze elsőre a dolog. A problémám a következő: a két végfok összesítve csupán 30mA-t vesz fel nyugalmi áramként. Bárhogyan tekergetem, az elváltozás +-10mA csak. A leírásban 700mA / végfok szerepel. ![]() Szóval erre tud valaki valami tippet? Leellenőriztem, elvileg passzol és jó helyen van minden. Egy kis kiegészítés: - A kimeneteken +0,4 V egyenfeszültséget mérek. - Bemenetre nem reagál, azaz nincs zene a hangszórón ![]() Várom a tippeket! Köszi! :]
valószínüleg nem nyitja ki a végtranyókat
nem cserélted meg véletlen az NPN, PNP tranyókat? mérd meg a végtranyók Bázisán a tápfeszt mennyi tehetnél fel róla képet
A cikk -ben leirtak szerinti minden ? A tápfeszültséged az nagyságrendileg mekkora, a panelről egy képet az talán segitene .
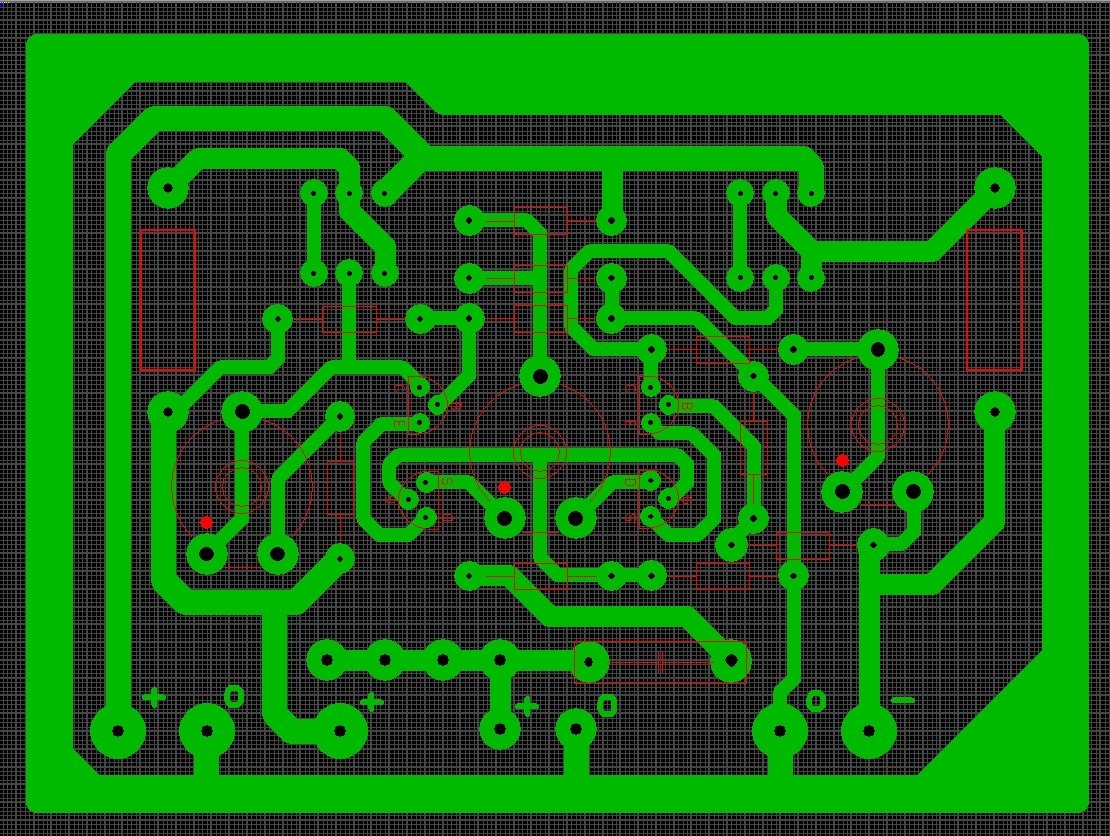
Remélem átlátható, kicsit gubancos a kábelezés...
Egyébként tápágak között max 50-100mV különbség Csillagpontos földre ügyeltem, kép készülte óta a bemeneti jelek kábelezése módosult Jelenség olyan mintha az árnyékolt kábel antennaként viselkedne Van hozzá egy 6n3 előfok, ha azt kikapcsolom kb 1 perc múlva csendesebb lesz a zaj, de nem számottevően Lehet te hamarabb megtalálod a bakit mint én
Igen, szinte minden ugyanazon elvek szerint készült. A tápfeszültség +- 13,3 V egyenirányítás és pufferelés után. A nyáktervek sajátok, a tápegység is kicsit különböző.
Tudni kell, hogy ami a képeken látható az még nem a végleges változat, még tervezek bele egy ugyan ilyen trafót + még kitöltöm a rendelkezésre álló szabad helyet kondikkal és a kábelezést is alakítgatom még. Csak előbb a hangja érdekelne, nem szívesen tesz bele ennyit az ember látatlanul...
Minden jó helyen van elvileg, viszont a cikkben szereplő kapcsolás és a cikket megíró úriember nyáktervét összevetve látok egy különbséget... A bemeneti FET-nél mintha az egyiket felcserélte volna. Gondoltam kipróbálom én is, ez látható az egyik panelomon, de nem hozott eredményt. Csak gondoltam szólok, ne okozzon fejtörést.
Szóval, megmértem a végtranyók BÁZIS-FÖLD feszültségét: Mindkét panelon ugyan azokat az értékeket mértem: - MJL21193-en + 13 V - MJL21194-en - 13 V Mellékletben csatoltam a nyáktervet és a kész dolgot + hogy hova mit tettem. Várom válaszodat! A hozzászólás módosítva: Jan 30, 2013
OPS! Ha jól nézem csúnyán felcseréltem a végtranyókat mégiscsak... sőt a meghajtókat is. Megyek javítom is, szólok mi lesz az eredmény! (Nem mentegetőzésképp, de cikkben az alkatrészlistánál kicsit összekeverhetően lettek szétválogatva az alkatrészek, de lehet csak nekem. Mindegy, nagy részben a saját hibám, nem figyeltem)
Ettől károsodhatott bármilyen alkatrész? Üdv! A hozzászólás módosítva: Jan 30, 2013
Átjavítottam a bekötéseket, most viszont az áramfelvétel felugrott 3-4 A közé mindkét tápágban (úgy hogy az egyik panel rá sincs kötve, szóval csak egy végfok veszi ezt fel!!).
Lehetséges, hogy a rossz bekötés miatt tönkrement valamelyik FET vagy tranzisztor és most ez okozza a problémát? Egyéb lehetőségek?
Azt a 3-4 ampert szabályozni tudod mármint lefele ?
Cserélgetem az alkatrészeket, de nem jutok dűlőre. Vagy 20mA vagy 3A. A potik a második esetben szabályoznak egy fél ampert. 3,4 de ha tekergetek, akkor 3 A.
Mi a jó ***** ******* csinálnak ennyi eltérő tranzisztort?
A trimerek milyen értéküek és az ellenállás ami a trimer előtt van az mekkora értékü?
Középső 100ohm, a vele soros 220ohm
A két szélső 500ohm, a vele soros 470ohm
Akkor az rendben van , nálam is így indult hogy 2-3 Amper volt a nyugalmi áram de hirtelen nem is tudom már mit követtem el vele hogy beállt a kivánt értékre , de elég nehéz szülés volt az biztos , talán a trimereket kellett állitgatni és elég szélsőséges helyzetben állt be a nyugalmi áram .
Megkérhetnélek, hogy legjobb tudásod szerint te is nézd meg ezeknek a lábkiosztását? Mert már semmi sem biztos. Melléírom amit én találtam.
MJL21193 - BCE MJL21194 - BCE BC546B - CBE BC557C - CBE vagy EBC ?? J211 (Fet) DSG vagy GSD ?? BS250 KL (Fet) DSG Megpróbálok visszaolvasni, hátha megtalálom...
P csatornás JFET-nek mit ültettél be? A BS250 gondolom elírás, mert az MOSFET
igen, bocsi, az 2SK246 - 2SJ103 akarna lenni
Úgy nézem az 2SK246 fordítva van bent. A NYÁK terven hibásnak látom a FET lábkiosztást. Van rajzhiba is, a potira egy-egy source-nek kéne menni. Az 2SJ103 - úgymond - betalált.
Szerk.: Bővebben: Link A hozzászólás módosítva: Jan 30, 2013
Nos, addig-addig korrigáltam a dolgokat míg sikerült hangot, nyugalmi áramot és szimmetriát beállítani. A délután folyamán készítettem új nyákokat, próbáltam más alkatrészekkel is, de az átütő sikert abban látom, hogy a két oldali potméterrel sorosan lévő ellenállást kivettem, helyére csak drótot tettem. Na meg persze a helyes lábkiosztás. Köszönhetően a gyártók eltérő szabványainak... Brávó!
Szóval az egyik panel kész, szól, be is van állítva. Már csak a testvérét kell elkészíteni, rendbe rakni a kábeleket, helyére rakni mindent. Erre már csak holnap kerül sor... Köszönöm mindenkinek a segítséget, tippeket! Holnap írok bővebben a véleményemről, elkészítéséről, meg képeket is teszek fel. Üdv!
Aki szeretné a saját fülével hallani mi a különbség az A osztályú hang és az AB osztályú hang között, azok számára érdekes lehet a JLH kapcsolás átalakítása, ami szintén A osztályba van beállítva a rajz szerinti értékekkel.
Az egyik rajz mutatja a JLH kapcsolást. A másik ábra ennek finom, szinte érzéki átalakítása, ami az eredeti kapcsolásra jellemező hangért felelős elemeket érintetlenül hagyja, de ugyanakkor lehetővé teszi, hogy a kapcsolást egyetlen ellenállás ( R9) változtatásával úgy szabályozzuk, hogy az a munkapontokat megőrizve képes lesz a nyugalmi áram 10mA-től 2-3 A-ig való szabályozására. ( A módosított kapcsolásból, a beállítást szolgáló 100mOhm-os ellenállások elhagyhatóak) A kimeneti végtranzisztor komplementer párjának beszerzése és a meghajtó kis tokozású darlingtonra cserése következtében a torzítás az 50-ed(!!) részére visszaesik, miközben a kapcsolás megőrzi a JLH hangot. A valóság azért nem bizonyult annyira szépnek, mint a szimuláció, mert a módosított kapcsolásban R9 változtatása egy kicsit elhúzta a korábban már beállított szimmetrikus kivezérelhetőséget, de nagyságrenddel kisebb mértékben, mint az eredeti kapcsolásban. A mért torzítás is csak a 32-ed részére esett vissza a számított 50-ed részhez képest. A módosítás igazi értékét azonban nem ezek adják, hanem az a tulajdonsága, hogy meg lehet figyelni, mekkorát változik a hang attól, hogy a nyugalmi áramot felvisszük 30mA-ről 300mA-re és meg lehet figyelni, hogy 500mA-től felfelé már nem történik semmi hallható változás. Azaz teljesen felesleges felfűteni a szobát, a hűtőbordákon eldisszipált teljesítménnyel, szükségtelen a hatalmas áramfogyasztást ellensúlyozó óriási konditelep a tápba. Véleményem szerint muszáj a kapcsolást legalább egyszer megépíteni és meghallgatni ahhoz, hogy ténylegesen megértsük az A osztályú hang lényegét. Sajnálom, hogy ezt én nem 20 éve tettem meg. A hozzászólás módosítva: Jan 31, 2013
Szia! Ez is nagyon jó!
Megdöbbentő, hogy mennyire egyfelé jár az agyunk. Ezt nézd, 2009-ben írtam.
Sziasztok,
azt szeretném kérdezni,hogy a Bővebben: Hiraga 8W kapcsolásban, ha én használok hangerőszabályzót a bemeneten (50K, log) , akkor az kapcoslás bemenetén lévő két ellenállást el is hagyhatom, ugye ? ...vagy az 1K ellenállást meghagyjam sorosan? A hozzászólás módosítva: Jan 31, 2013
Idézet: „Azaz teljesen felesleges felfűteni a szobát” Ezt olyan sokszor hallom, hallottam. Régebben volt némi lelkiismeret furdalásom a Föld túlmelegítésében való részem miatt. Aztán megnéztem a csöveseket és több vasat (csövest) is tartok a tűzben. Ott ez szóba sem jön, jöhet, hogy mennyit fűt. És?Nem igazán érdekel, ha egy óra - elmélyült, odafigyelős - zenehallgatás kerüljön, egye fene 120Ft-ba. Egyrészt nincs minden nap erre időm, másrészt ennyi erővel eltekinthetünk bármely, csak az élvezetet szolgáló dologtól. Nem megyünk szórakozni, se sör, se bor, se minden...
És ebben a módosított kapcsolásban mi a jó? Ezt a kapcsolást már legalább 40 éve használják, kezdetben kvázi komplementer, később még egy diódát is beiktattak a hiányzó bázis-emmitter feszültség pótlására, még később meg valódi komplementer tranyókkal. Ez egy spórolós kapcsolás, mert igazából a bemeneten egy diff. erősítő van, de így egyszerűbb. A többi részében mi a jó? Az, hogy a szimulátor mit mutat, nem jelent sokat. A valóság teljesen más, legalábbis a torzítások szempontjából, hiszen a tranyó modelljei nagyon messze állnak a valóságtól. Arra jó, hogy a tendenciát megmutassa. Negatív visszacsatolással nagyjából akármilyen kicsire le lehet csökkenteni a harmónikus torzítást, de ez ( állítólag ) alig befolyásolja a hang minőségét. ( persze csak egy adott értéktől lefelé. A napokban raktam össze a régi magnómat, a régi felvételekkel, ahol azért a torzítások mondjuk fél % körül vannak és mégis elájultam, hogy milyen gyönyörűen szól és még a régi felvételeken is jól hallható, hogy a hangmérnökök kitettek magukért... ) Ehhez persze jó nagy nyilthurkú erősítés szükséges.
Az eredeti JHL-nél volt az a meghajtó fokozat, ahol emmitterből, meg kollektorból történt a végtranyók meghajtása. Erre azt mondom, hogy nem szokványos, bár a régi időkben ez volt a "divat". Ez esetleg eredményezhet egy "JHL" hagzást, de ahogy átalakítottad, abban szerintem semmi különleges nincs. Legfeljebb annyi, hogyha helyesen van méretezve, akkor szépen szól. De, hogy ebben bármiféle különlegesség lenne? ( Mint ahogy már 2009-ben is reflektáltak erre a kapcsolásra. ) Ha az R9-et változtatod, azért nézd meg, hogy a nyugalmi áram mennyire hőfokfüggő... ugyanis, az sem mindegy, még a szimulátorban is kijönnek a különbségek. A második görbét a szimulátor szkópján hogyan képezted? ( Többnyire páros felharmónikusokból áll. )
Sikeresen beüzemeltem a végfokokat, bár még mindig nem a végleges változat, mert holnap érkezik az újabb alkatrész-PAK. Azonban értékelni már tudom a hangját: Nagyon kellemes csalódást okozott! Gondoltam, hogy jobban fog szólni, de hogy ennyire azt nem. Sokkal részletesebb a hangkép és feszesebbek, pontosabbak a hangok. Eddig volt mélynyomóm is a rendszerben, de meglepő módon ezzel az erősítővel teljességgel szükségtelenné vált.
Abszolút megéri a belefektetett erőforrásokat, mindenféle túlzás nélkül! Holnap még bővítem oldalanként 66.000µF-al, így tápáganként a puffer 132.000µF-lesz és újrakészítem a végfok panelokat. Még érdekességképpen: Hanyagoltam mindenféle csillagkapcsolást és különleges földelést. És tökéletesen 0 a zaj! A jel a bemenetnél kapott földelést, a táp pedig az egyenirányítás után. Üdv!
Az a jó benne, amit írtam. Az, hogy minimális átalakítással egy kész JLH-ból is el lehet készíteni. Az, hogy az egyébként jó hangú JLH hangja, úgy lesz tisztább a kevesebb torzítás miatt, hogy nem változik meg a hangja jellege és mégis csökkentett áram mellett.
Azzal nem szeretném ezt a topicot terhelni, hogy szerintem elsősorban mely áramköri elemek és milyen topológiában határozzák meg a hangot. A torzítási jelet úgy kaptam, hogy a kimenő jelet átvezettem egy szimulált 1kHz-s lyuk szűrőn. |
Bejelentkezés
Hirdetés |



















