Fórum témák
» Több friss téma |
Fórum » Csöves erősítő készítése
Ne feledd betartani a fórum viselkedési szabályait, és a topik megmaradásának feltételeit. [link]
A téma átmenetileg fagyasztva lett, hozzászólni nem tudsz!
"Szóval ez az erősítő mai mércével nem 3, inkább maximum 2-2,5 wattos lehet. Ami egyébként szobába, sztereóban elég is, mert még a gyárilag 2,7 wattosnak írt VT R4901-es rádióm is képes egy megfelelő hangszóróval tisztességes hangerőt adni."
Már a régi jó szakkönyvekben is megütköztem az efféle kategorikus kijelentéseken, noha jól tudom, hogy akkoriban érzékenyebb hangszórókat használtak, és a kimenőtrafós csöves 2-3W a gyakorlatban kb. 6 "félvezetős Wattal" egyenértékű. Dehát mire elég ez? Lármát csinálni több, mint elég. Arra is, hogy szép hangszerhangokat hallhassunk otthon, ha korrekt módon, elegendő sávszélességű kimenőtrafóval van a csöves megépítve, és a forráskészülék, illetve a hangsugárzó minősége sem korlátozó tényező. De ahhoz, hogy Rachmanyinov Op. 45. egy nagydinamikájú felvételen, vagy a például a Chemical Brothers élvezetesen szóljon...? Ehhez a 2-3W klippeléshatárú csöves, átlagos hangdobozzal egyszerűen vállalhatatlan kompromisszum. És pontosan ezekre a vállalhatatlan kompromisszumokra szoktak régebben hivatkozni a dinamikaszűkítés mellett kardoskodó hangmérnökök! A hozzászólás módosítva: Jan 30, 2013
Teljesen igazad van, ezeket én is leírtam az Eredeti PPP PCL86 kérdésre, csak letöröltem, minek okozzak felzúdulást. Mindegy, enélkül is jött a felzúdulás, feleslegesen (szerintem). ELEVE a kérdező mit ért PPP alatt (?) Ugyanis régen, sokáig PPP-nek hívták a mostanság cirkclonnak nevezett kapcsolást. Nos oda 86 cső alkalmatlan. Manapság PPP-nek hívják a páruzamosan kötött csövekkel felépített PP-t. Oda is felesleges párhuzamosan kötött 86-ot tenni. Egy sima 6L6 PP minden tekintetben jobb, egyszerűbb, meg friss beszerzésű csöveknél még OLCSÓBB is. Innentől lehet még ragozni. Ja. Meg mit kezdünk 4 meghajtó féltriódával. Mondjuk lehet vele építeni Williamson meghajtást a piciny 86 végpentódáknak
, vagy előerősítőnek használni gitárnál, csak éppen 1 év megy rá, hogy az ellenőrizhetelen kapacitások miatt borítékolható gerjedéseket megszüntessük. Ráadásul PCL, gondolom használt, fókban lévő csövekre gondolt. Katasztrófa... A hozzászólás módosítva: Jan 30, 2013
Kvázi erre 10W PP a minimum...
Nem gond a 4 felesleges trióda. Kettőt beköt az ember hangfrekis diódának, a maradékkal meg meghajt egy deprezt az erősítő elején.
"Nagyteljesítményű adócsövek a legritkább esetben működtek A osztályban. ..."
Igen ám, de jópár adótriódát általános (A, B, C osztályú) felhasználásra fejlesztettek, amit a katalóguslapja is elárul. Mi más magyarázná a 211 vagy a ruszki GM-70 extra linearitását? Kifejezetten B vagy C-osztályra fejlesztették a pozitív rácsfeszültséggel, rácsárammal vezérlendő triódákat (pl. 811A). Mindazonáltal, negatív rácsfesszel vezérelve sem rosszabbak, sőt általában kevesebb páratlan felharmonikust termelnek, mint a legjobb hangfrekis pentódák, a párost pedig ugye a PP kapcsolás lényegében kiejti... szóval a linearitásukban nem nagyon találhatunk kivetnivalót. Problémát a hozzájuk szükséges, viszonylag nagy áttételű, nagy sávszelességű kimenőtrafó fejlesztése vagy vásárlása szokott okozni (nem véletlenül drága!). A triódák geometriáját inkább csak elrontani lehet, míg többrácsosnál a linearitás nyilvánvalóan több változó függvénye... "Azt meg végképp nem értem, hogy pentódát, sugártetródát miért kell Trióda kapcsolásban használni" A tetródák és pentódák igazi hangfrekis előnye a jobb hatásfok, nagyjából minden másban előnyösebb azok trióda bekötése - és ez hallatszik is. Sajnos, általában a kisebb hatásfokkal járó alacsonyabb névleges teljesítmény is. * a B-osztályú Eimac 75TL pedig negatív rácsvezérléssel egyenesen a legkiválóbbak közé sorolható A hozzászólás módosítva: Jan 30, 2013
Hát igen, ha zajgenerátor építése a cél.
"A 6L6 családba az EL34-est (meg azt hiszem az 5881-est sem) lehetne besorolni."
Pedig történeti és geometriai szempontból nézve is közeli rokonok! A Sovtek pedig egyenesen az egyik régi 6L6G klónt (6P3SZ-E) gyártja tovább 5881 fedőnéven A hozzászólás módosítva: Jan 30, 2013
Talán épp fordítva. Egy pentóda sokkal lineárisabb, mint egy trióda, mert a segédrácsánál fogva a cső paraméterei stabilabbak az állandó segédrács feszültség (virtuális anód) miatt. Csak hasonlíts össze a karakterisztikáikat. A másodrendű torzítás is torzítás, és az a bizonyos kiejtés csak abszolút egyforma csövekre vonatkozik az meg sajnos csak az elméletben.
A GM70 nem adócső, hanem modulátorcső, csak a hangfrekis tartományban működik, és az anód disszipációja sem valami észtvesztő, A linearitására sem nagyon hivatkoznék, ha megnézed a rácsfeszültség anódáram karakterisztikáját, bizony a teljes tartományban szép hasas, és ez csak a statikus karakterisztika. Ha ehhez hozzáveszed még az anódvisszahatás miatti változásokat, elég siralmas eredmény jön ki. De ha neked ez a plafon, akkor ennyi. A hangzásokról ne vitatkozzunk, nekem az az erősítő, ahol az jön ki ami bemegy, csak nagyobb teljesítménnyel. A hozzászólás módosítva: Jan 30, 2013
Ha mégis belevágsz a párhuzamos PP-be és hosszabb távra kell, akkor ne a hifiben megszokott közös katódellenállással hozd létre a munkapontot. Legyen külön-külön állítható és egyszerűen mérhető a pentódák anódárama.
Szerintem meg a csövek családjában mindenki igencsak rokon. PL1: azonos gyártótól származó, más bélyezésű csövek. PL2: ECL/PCL86, amely kezdetben trióda/pentóda volt, de végül sugártetróda lett a végcső. A 6P3SZ-E pedig NEM, NEM, NEM 6L6 klón, mégcsak nem is 5881, csak egy jó sugártetróda. Ha valaki biztosan tudja, írja meg, mi. (NEM internetes idézetekre gondolok!!). Ja, 6L6G-C sem, ha valaki unatkozik.
"Egy pentóda sokkal lineárisabb, mint egy trióda"
"A másodrendű torzítás is torzítás" Matematikailag igazad van, a fül azonban másként észlel, és gyakorlati szempontokat is figyelembe kell venni - hiszen te eredetileg azt állítottad, hogy nem érdemes adócsövekkel foglalkoznunk a karakterisztikájuk nonlineritása miatt. Nem trióda<>pentóda összehasonlításról beszéltünk! Az Altec kóklernek aligha mondható mérnökei annak idején úgy gondolták, nagyon is érdemes. A 1570B egy mezei, nem torzításra kihegyezett PA végfok, rácsáramba hajtott 811A triódákkal. A 811A karakterisztikájának nem kizárólag a (katalógusban is jól láthatóan) lineárisabb részét használja - ehhez képest <0.5%THD/100W, ugye nem rossz? "Ha ehhez hozzáveszed még az anódvisszahatás miatti változásokat" Az anódvisszahatás mióta áthidalhatatlan probléma? Ilyen alapon a tranyók még inkább használhatatlanok ![]() "A GM70 nem adócső, hanem modulátorcső, csak a hangfrekis tartományban működik, és az anód disszipációja sem valami észtvesztő, A linearitására sem nagyon hivatkoznék" - Valóban. - Akinek 100W folyamatos üzemben nem elég, válasszon nagyobbat ![]() - A publikus szovjet GM70 katalóguslapon található, szerintem szabad kézzel rajzolt görbeseregnek kb. annyi köze van a mérhető valósághoz, mint a kommunizmusuk felsőbbrendűségének Először magam is elborzadtam, de megsúgták, hogy valamelyik amerikai magazin következetesen végigmérte a nagy teljesitményű végfokhoz alkalmasnak látszó adótriódákat, és "felfedezték" maguknak a GM70-et. Ezek itt egy olasz amatőr GM70 SET mérései, és tapasztalataim szerint is kiemelkedően alacsony THD érhető el vele. Kiderül még, hogy a 813 adópentódának sem kell szégyenkeznie trióda üzemmódban...
"A 6P3SZ-E pedig NEM, NEM, NEM 6L6 klón, mégcsak nem is 5881"
Ruszkik szerint valamikor arról klónozták - ilyenre sikerült
(Vagy választhatja a rezezett anódos helyett a grafittömb anódos változatot, annak 125W a megengedett disszipációja...)
"Meg mit kezdünk 4 meghajtó féltriódával."
Ne viccelj, előfok is kell a fa..a gitárhanghoz ![]() Ha egy pákász valamit igazán a fejébe vesz, attól észérvek sora sem fogja eltántorítani
Kösz a választ, de a kérdést nem én tettem fel
Üdvözletem mindenkinek!
Már régóta építgetem az első csövesemet, a kezdeti deszkamodellhez képest (a régi fórumozók talán még emlékeznek rá) a mostani lett annyira szép, hogy fel merjem ide tenni szégyenkezés nélkül.Összehasonlítás végett felteszem a deszkamodell képét is. Az elő fok 6N2P, a végfokcső az 6P14P az egyenirányító-cső pedig CK 1006. A Ck cső egy kis problémát okoz, mivel nem mindég akar begyújtani, A fűtés megy, csak a kékes kisülés nem jelenik meg. Ezt megpróbáltam késleltetéssel orvosolni, most épp egy kapcsoló segítségével. A műveletsor a következő: Először a hálózati kapcsolót kapcsolom be, majd várok kb 40 másodpercet, addig megy a fűtés, majd a kapcsoló bekapcsolásával megkapja a CK a 2x 250V-ot. első indításkor (feltöltetlen kondik) azonnal begyújt, de ha kikapcsolom, azután már csak a a késleltető kapcsoló gyors kapcsolgatásával tudom életre kelteni. Azon gondolkodtam, hogy nem lenne-e célszerű a kondenzátorokra kisütő ellenállásokat rakni? Tisztelettel: Tickó
Köszönöm szépen! Mit ne mondjak vannak benne érdekes megoldások.
Én is gratulálok. Szép munka.
Hol szerezted be az M vashoz a trafófedeleket?
Köszönöm a gratulációt!
Az igazság, az, hogy EI magos a kimenő, és volt szerencsém , hogy fedelestől sikerült hozzájutnom egy katonai cuccokat forgalmazó MÉH telepen. Az eredeti tekercseket leszedtem, és újra lett tekerve .
Sziasztok!
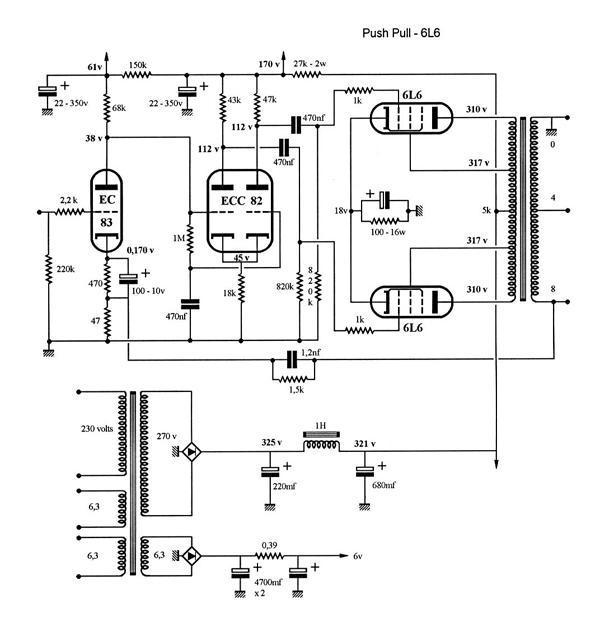
Végre vettem ECC81-eket nos tungikat. Mutatna valaki egy rajzot ahol ilyen cső hajt meg 6l6-okat?Illetve az a kérdésem,hogy kéne-e elé még egy fokozat?Most egyszerűen bedugtam az ecc82-ek helyett,melyeket ecc83 1-1 csőfele hajt meg.Elég hangerő volt,de persze torz volt a jel.Mértem a feszeket,tudom meg is kellene változtatni az anód ill. katód ellenállatokat,ezek optimális értékeire lennék elsősorban kíváncsi(meghogy persze kell-e elé még egy trióda,amit a pc hangkártyája hajtana meg.)
Úraim egy kis felajánlás...erősitő épitésből megmaradt poti gomb .átmérő 48......6-os poti tengejhez..aluból van csak polirozni kell ...nem kell pénz érte csak egy laza kőszi ha valakit érdekel irjon
A hozzászólás módosítva: Feb 1, 2013
....optimális érték..hü**én fogalmaztam.Tápfeszem elegendő 350V-ból gazdálkodhatok.
Arra lennék kíváncsi,hogy az ecc81 milyen áramok mellett érzi jól magát.
Sze.Remek munka.
Köszönöm dicsérő szavaid, és a sok segítséget amit tőled kaptam!
Azt hiszem sikerült kinyírnom egy ecc82-t.
A csatolt rajzot építettem meg,de az ecc82-helyére 81-ek és a 83 helyére ment a 82-es. Az ecc81-eknek változtattama katód és anód ellenállásain katód 33k anód 100+115k. Az elején lévő ecc83 túl sokat erősít ezért gondoltam helyette beleteszem a 82-est. Nos az anódfesze 14V-ra esett vissza,hallgatom elég jól muzsikált,egyszer csak lehalkult,és 77V-ot mérek az anódján....Mitől ment tönkre,mitől terheltem túl?Az ecc81 bemenő impedanciája?Ha igen a 83-ast miért nem "bántja"? Ja annyi még,hogy nincs vcs. illetve ul leágazás.Az ecc83 anódján 36V-ot mérek most is szól... A hozzászólás módosítva: Feb 2, 2013
Szerintem nem ment tönkre az ECC82, hanem eleresztett a katódkörében valami, vagy a csőláb nem érintkezik (forrasztás, ellenállás megszakadt, katód nem érintkezik a foglalatban, anód nem érintkezik a foglalatban). Az ECC81 baloldali triódájának rácsa pozitív így, rácsáram folyik most, úgyhogy gyorsan meg kellene találni a hibát. Az ECC81 van most veszélyben...
Beletettem egy másik 82-est próbaképp,ugyanazokat a feszültségeket mérem mint az előzőn,de ez nem halkul el.Érintkezési hiba nincs.Az anód ellenállásán (68k) felső pontján 45V-van.Ide bekötöttem egy árammérőt,0,7mA folyik.A katód lábán 235mV-ot mérek.
Az anódfesz az egyik csövön 14V-ra a másikon 12,5V-ra csökken(ugye sztereó az erősítő) működés közben fél óra után. Hogy tudnám "megvédeni" a 81-est,hogy ne folyhasson rácsáram?Csatolókondi,vagy soros ellenállás?
Azt írtad az előbb, hogy a hiba beálltakor felment az anódfesz 77 V-ra. Ez azt jelenti, hogy nem folyt áram az ECC82-n, ez miatt (mivel nem működött) értelemszerűen elhalkult a cucc. Ez persze lehet a cső meghibásodása is, amennyiben gyártási hiba miatt elengedett a búrán belül az anód vagy a katód kivezetés (ritkán előfordulhat ilyen), semmi esetre sem tulterhelés a hiba okozója (pláne nem a következő fokozat okozta túlterhelés). Ilyenkor legtöbbször egyszerű érintkezési gondok szoktak lenni, ezért írtam amit írtam. Meg kell próbálni újra bedugni a hibásnak vélt csövet, és ha nem működik, akkor sajnos lekönyvelhetjük hogy rossz, ha így van ez egyszerűen pech...
Köszönöm sturbi,hogy foglalkozol a problémámmal
![]() Nos,ammenyire tudtam átnéztem és értelmeztem az áramkört illetve olvasgattama csövek működéséről.Eddig megmondom őszintén nem foglalkoztam ilyen szinten,csak "vakon"utánépítgettem.Ez eddig működött,de most mivel egy nem meglévő lepróbált kapcsolást próbálok élesztgetni,már gondolkodni is kell .Tehát,amire jutottam: Mikor azt hittem,hogy a cső túlterhelődött teljesen rosszul gondolkodtam.Szerintem meg teljesen lezárt,azért halkult el,mivel szinte semekkora áram nem folyik. Mikor lezárt,csak az ecc81 első triódája felé folyhatott,tehát a rácsa tápfeszre került,ettől teljesen kinyithatott,ezért is eshetett le az anódfesze.Tehát a rajztól eltérően ecc82 a bemenet és ecc81 a fázisfordító.Mivel mások a csövek,a rajz szerinti fesz. értékek nem játszanak.Tanulmányozgattam az adatlapokat,már nem teljesen homály,pl már ha jól értem az Ug fesz,mely jelen esetben -3V(mert a katód 3V-al negatívabb a rácson levő fesznél) már jó érték. Azt csináltam,hogy leakasztottam az első triódát.Természetesen teljesen zárva maradt az ecc81.Labortáppal dc feszt kötöttem a rácsára és elkezdtem a feszültséggel "kinyitni".Szépen csökkent az anódfesze,mert ugye áram indult meg. Viszont 1 mA-se folyott,mikor 25V-al kinyitottam(a tápom ennyit tud. Visszaraktam az ecc82-est(amivel nem halkul),és a rajzon szereplő,az első fokozat 150K-ját lecsökkentettem 47K-ra,ekkor az ecc82 katódján 0,5V jelenik meg ami kb. 1mA...Egyszerüen magamtól nem sikerül beállítanom a munkapontokat.Ebben kérnék segítséget.
Ja,és ami lemaradt,meglepően klasszul muzsikál,pedig alig folyik áram az első triódán.
68k helyett 33K-tettem,most 22V az ecc82anódfesze,az ecc81-ek katódján 26,5V-van,tehát "mínuszabb".Az anódjuk ami 100k és 112K 112V és 108V van.Ohm tv-ből durván 100k/100V=1mA.ez is baromi kevés,nem?Adatlap szerint 10mA folyhatna....Felhomályosítást kérek |
Bejelentkezés
Hirdetés |


, vagy előerősítőnek használni gitárnál, csak éppen 1 év megy rá, hogy az ellenőrizhetelen kapacitások miatt borítékolható gerjedéseket megszüntessük. Ráadásul PCL, gondolom használt, fókban lévő csövekre gondolt. Katasztrófa...









