Fórum témák

» Több friss téma
Fórum » Kapcsolóüzemű (PWM) végfok építése
Lapozás: OK   95 / 241
(#) (Felhasználó 46585) válasza lorylaci hozzászólására (») Feb 10, 2013 /
 
Snubber az kell rá. Gondold meg, néhány watt veszteség, de nem lesz probléma.

Az cikk arra jó, hogy a kezdők is meg tudjanak építeni egy D-class-t. Nyilván, sosem lesz igazán jó, mert túl nagyok a késleltetések, lassú, stb. De tanulni nagyon jó.

A HIP-pel csak az a baj, hogy alacsony feszültségű. Vagy nem elég nagy a teljesítmény, amit vele építhetsz. Nem véletlenül tettem be ide egy szinteltolót, de hát nem foglalkoztál vele érdemben... Nyilván, több alkatrész kell hozzá, de megéri. Azok viszont filléresek...
(#) highand válasza lorylaci hozzászólására (») Feb 10, 2013 /
 
Huh, ezt a a meghajtó IC belső áramköréből látod ennyire? Nagyon érted.
(#) Ge Lee válasza lorylaci hozzászólására (») Feb 10, 2013 /
 
Azt hittem valamivel jobb lesz, 80-82%-ig el lehet menni az LM311-IR párossal is (brutál fettel lehet akár +/-115V is a tápfesz) . Én még mindig inkább azt preferálom, csak a 311 helyett tranyókkal, vagy egy jobb komparátorral.
(#) highand válasza lorylaci hozzászólására (») Feb 10, 2013 /
 
Aha, kezdem kapisgálni. Szóval egy újabb konstrukciós probléma az, ha a kimenetről vissza van csatolva, akár az LC szűrő után, akár előtte.

Na mindjárt kreálok egy olyat, amiben nincsen átfogó visszacsatolás, úgyis ebben voltam jó valamikor.

Ez tök jó munkamódszer!
(#) szucsip válasza highand hozzászólására (») Feb 10, 2013 /
 
Üdv!

Mi baj az átfogó visszacsatolással? Ha elég gyors a komparátor, akkor csak pozitív hozadéka lehet az átfogó vcs-nek. Nem? Például csökken akimeneti impedancia.
(#) (Felhasználó 46585) válasza szucsip hozzászólására (») Feb 10, 2013 /
 
Meg még egy két dolog... De az analóg erősítőkben is istenítik a visszacsatolásmentes végfokokat. Egy pwm végfok nvcs nélkül úgy nézne ki, hogy annyi kondi kellene a tápjába szűrni, hogy nem fér be a dobozba... ugyanis nem lenne PSRR-je.
(#) (Felhasználó 46585) válasza highand hozzászólására (») Feb 10, 2013 /
 
Azért ennyire nem egyszerű. Akkor kell egy sima modulátor, valamilyen. Utánna már csak a végtranyók kellenek, meg egy stabil tápfesz, ami a végletekig meg van szűrve, különben brummos lesz a kimenet. És akkor még nem lesz mindegy a terhelőimpedancia sem. Terhelés nélkül meg fellenghet a rezgőkör, aztán annyi az egésznek. Továbbá, nincs ami kiszabályozza a holtidőkből álló torzításokat, stb... úgyhogy inkább felejtsd el. Csinálj UcD-t, vagy valami öszvért, tulajdonképpen nagyon sokféle elrendezést lehet csinálni, mindegyik lehet jó, ha elég gyorsak az áramkörök.

Nekem megmérve is a feszültségszabályozásnak alárendelt áramszabályozás volt a legjobb, hiszen elő lett állítva a félhíd ( teljes híd ) kimeneti árama. Erre pedig nagyon egyszerűen lehet csinálni áramkorlátot.

Amire még rájöttem, vagy nagyon gyors opampot használok hibaerősítőnek, - ez nagyon drága - vagy inkább megcsinálom diff.erősítőből, áramgenerátorral, kaszkód szinteltolóval, az fillérekből megvan és nagyon gyors. Az igaz, hogy a komplett rendszer nyilthurkú erősítése kisebb, mint opamppal, de ennek ellenére kisebb torzítást lehet elérni. Vagyis nagyobb modulációs mélységet lehet elérni.
A hozzászólás módosítva: Feb 10, 2013
(#) highand válasza (Felhasználó 46585) hozzászólására (») Feb 10, 2013 /
 
Nálam mindjárt kész van, szimulációban persze. Mi a jobb, ha a clipp a meghajtásnál következik be és a modulátorban soha, tehát a leklippelt jelet modulálom, vagy az, ha a meghajtás adja a tiszta jelet a modulátornak és a moduláció mélysége clippelteti be?

Most még mind a kettőt be tudom állítani.
(#) highand válasza (Felhasználó 46585) hozzászólására (») Feb 10, 2013 /
 
Van itt egy probléma, ha a holtidő a kistorzítású modulált jel után van bevezetve, akkor az torzítást okoz, amolyan keresztezési félét, csak nem az átmenet amplitúdójában, henem a meredekségben.

Tehát már a modulált jelben gondoskodni kell a holtidőről, de akkor a DC szinteket nagyon együtt kell tartani.

Egy 0,1% torzítású verzió ezzel együtt előállt, nincsen benne átfogó visszacsatolás és szó szerint bármekkora erősítő építhető vele, mert csak a kimenet tápját kell növelni és nagyobb feteket betenni.

Ez teljesen jó így, a tápfesz emeléssel automatikusan nő az egész erősítő torzítása.
(#) (Felhasználó 46585) válasza highand hozzászólására (») Feb 10, 2013 /
 
Nem tudom. Én nem csináltam sose clippet, nem PA célokra tervezgetek erősítőt. Probléma akkor van, ha a nagy kivezérlés miatt nagyon lemegy a kapcsolási frekvencia, ekkor belecsipog a hangszóró, mert mondjuk csak 5 kHz-es a jel. Én ezt sem tapasztaltam, nekem lecsökkent a freki 250kHz-ről mondjuk 80-ra, aztán már vágásba is futott, mert elfogyott a tápfesz. Ilyen szempontból olyan, mint egy analóg erősítő. De azért csináltam olyan áramkört, ami a végtranyókat legalább 30 kHz-el kapcsoltatja akkor is, ha egyébként vágásba futna. Egyébként, nem hallom, hogy van e valami jótékony hatása, vagy nincs. A lényeg az, hogy a bemenettől a kimenetig nagyon kicsi legyen a holtidő, akkor nagyon jót lehet csinálni. Ez nekem 100ns körül volt. Ez alatt azt kell érteni, hogyha a komparátor bemenetére adtam egy négyszöget, akkor a változás a félhíd kimenetén kb. ennyi idő múlva következett be. Ez nagyon jó érték, nem nagyon tudnék rajta javítani, pedig jó lenne...
(#) (Felhasználó 46585) válasza highand hozzászólására (») Feb 10, 2013 /
 
Ha téged nem zavarnak azok a problémák, amik a visszacsatolás nélküli végfokokban előállnak, akkor építsd meg, aztán majd kiderül. A puding próbája az evés...
(#) (Felhasználó 46585) válasza highand hozzászólására (») Feb 10, 2013 /
 
" Ez teljesen jó így, a tápfesz emeléssel automatikusan nő az egész erősítő torzítása. "

És ebben mi a jó? Biztosan ezt akartad írni?
(#) lorylaci válasza highand hozzászólására (») Feb 10, 2013 /
 
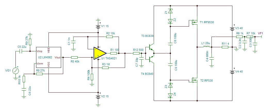
Ott van egy blokkvázlat: hibaerősítő és kompartáor, valamint tekercs előtti a visszacsatolás. Nincs osszcillátor így már egyértelmű, hogy hiszterézis önrezgő.
(#) highand hozzászólása Feb 10, 2013 /
 
Tehát íme egy átlátható működésű PWM erősítő átfogó negatív visszacsatolás nélkül. Az első fokozat szintet emel a másodiknak, ami a moduláció lehető legkisebb torzítása érdekében egység erősítésen van ( ennek a fokozatnak a moduláció linearitása biztosan jobb 90dB-nél).

Ezután az előállított PWM jelet a tegnap megjelentetett buffer fokozat erősíti és illeszti a hangszóró impedanciájára. Láthatóan tökmindegy a hangszóró impedancia, semmire sincsen befolyással, mert kimenetről nem megy jel vissza sehová.

Ennek a kapcsolásnak mindhárom elemét már összeépítettem légszerelve, ennek így egyben is működnie kell. A lényeg, ahogy katt is említette, hogy a fokozatok külön-külön trafó tekercsekről működjenek, de szerintem ez sem fontos ebben a kapcsolásban.

A kimenet tápját 200V-ra felemelve és megfelelő FET-ket használva kész is a 800W-os erősítő, aminek a torzítása nem függ attól mekkora tápfeszültségűre csináljuk a vég részt. Hídban akár 1600W, garantáltan jobb mint 80% hatásfokkal.

Bátran neki lehet fogni az építésnek, (bár nem tartom valószínűnek, hogy elsőként magyar nyelven leírt megoldást bárki magyar megépíteni, mert ez a nemzet ilyen.)
A hozzászólás módosítva: Feb 10, 2013
(#) lorylaci válasza highand hozzászólására (») Feb 10, 2013 /
 
Idézet:
„Aha, kezdem kapisgálni. Szóval egy újabb konstrukciós probléma az, ha a kimenetről vissza van csatolva, akár az LC szűrő után, akár előtte.

NEM! Félreérted. Az Ucd az mindig tekercs utáni visszacsatolású. A tekercs utáni visszacsatolás a legjobb (mert akkor a tekercs hibáját is javítja)

Idézet:
„Na mindjárt kreálok egy olyat, amiben nincsen átfogó visszacsatolás, úgyis ebben voltam jó valamikor.

Ilyetne csinálj, hülyeség. Vannak ilyenek,és ezek a legroszabbak, semmi értelme.
(#) highand válasza (Felhasználó 46585) hozzászólására (») Feb 10, 2013 /
 
Köszönöm a kijavítást...

Szóval azt akartam írni, hogy automatikusan nő a kapcsolás erősítése.
(#) highand válasza lorylaci hozzászólására (») Feb 10, 2013 /
 
Biztosan nem a világ csodája amit összedobtam, de pár tized százalék torzítással stabil kapcsoló frekivel, beállítható holtidővel, gyakorlatilag bármekkora erősítőt lehet építeni vele.

Szub basszusra tuti jó lesz.
(#) (Felhasználó 46585) válasza highand hozzászólására (») Feb 10, 2013 /
 
Igen, ez a kondenzátoros szinteltolás... Nagyon jó lenne, de hogyan indul ez el? A kondiknak fel kell töltődni valahova, hogy utánna csak az emmitterkövetők kimenetén levő jelek hajtsák a tranyókat. És ugye a feltöltődés ideéig mindkét FET vezetni fog...
A másik, hogy hol lesz ebben holtidő a két végfet vezérlése között? Azt látom, hogy odatettél egy RC-t az emmitterkövetők elé, de a holtidő alatt nem ezt értjük...

Egyébként, ha ilyen kondenzátoros izét nézünk, akkor lehet ennél egyszerűbb is és még vissza is lehet csatolni.
(#) lorylaci válasza highand hozzászólására (») Feb 10, 2013 /
 
Ez nagyon rossz, rengeteg alapvető koncepciós hiba van benne:
- Komplementer FETeket nem alkalmazunk, legnagyobb baromság. Anyagtudományi okokból a P-csatornás FETek vackok mindig,minden szempontból. Talán 50V alatt van normális. Emiatt alapból nem tudsz tápfesz 200V-ig emelni.
Kénytelen lennél 100V felett FETeket párhuzamba nyomni a nagy telejsítméynhez, ami rengeteg további hibalehetőséget okozna
- A FET-meghatjás borzalmas, semmi normális holtidő lehetőség. Baromi lassú lesz az egész.
- A tekercs utáni visszacsatolás hiánya miatt a kimeneti szűrő küszöbfrekvenciája környékén kimelések és elnyomások lesznek a terhelőipmedanciától függően.
- Alapvetően az egész szinteltoló áramkör, és FETek hiábja mind ott lesz, nincs visszacastolva, nincs ami korrigálná a jelhibát...
És sorolhatnám. Ilyenekkel a 90-es években kísérleteztek, akkor mentek, de azóta vannak normális technikák...
(#) lorylaci válasza highand hozzászólására (») Feb 10, 2013 /
 
Idézet:
„Szub basszusra tuti jó lesz.”

Pont arra nem lesz totál jó!
Először lesz egy baromi nagy buspumping a félhídnál a subbass miattt (ott igenis jelentős a bus pumping!), ami miatt elcsászkál a tápfesz. Mivel nincs visszacsatolva, ezért a tápfesz hábja egy-az-egyben megy a kimenetre hibaként.

Idézet:
„gyakorlatilag bármekkora erősítőt lehet építeni vele.”

Kb +/- 30V-ig építhető belőle valami, utána semmi szinte. Ilyen tápfeszre meg sokkal jobb integrált megoldások vannak. (Tényleg sokkal jobb, mert az integráltság egyben a parazita elemeket leszedi)
(#) (Felhasználó 46585) válasza highand hozzászólására (») Feb 10, 2013 /
 
Látom, nagyon lelkes vagy... de azért ez nem ennyire egyszerű...

Sub célokra elég a kisebb sávszélesség, ez igaz, ez azt jlenti, hogy elég lenne egy 20kHz körüli frekvencia is, ha fix frekvenciájú. Ha önrezgő, akkor mondjuk 80 kHz, mert azt még meg lehet úgy csinálni, hogy ne csökkenjen 20 kHz alá. De ebben az esetben már jó nagy fojtó kell a kimenetre, meg nagy kondi is. Mindenképpen jó tranyó kell bele, ami nem olcsó. Akkor meg inkább legyen teljes sávszélességű.
(#) lorylaci válasza Ge Lee hozzászólására (») Feb 10, 2013 /
 
Én is jobbra számítottam, ezért most megcsináltam az egész szimulációs modelljét, hgoy kísérletezzek vele. Fel akarom tornázni 90% fölé, 95% lenne a cél, amihez 250ns-nak kellene lennie az prop delaynek.
(#) highand hozzászólása Feb 10, 2013 /
 
Amennyiben valaki tényleg 800W-ra akarja a kapcsolást megépíteni, azért a végrészben a holtidőt előállító "B" osztályú fokozat tranzisztorait olyanra kell cserélni, amik elbírják a sok párhuzamosan kötött FET gate-jainak töltőáramát és persze a gate-okba be kell tenni soros ellenállásokat is.

Szimulátorban megnyugtatóan működik ebben a beállításban, a gyakorlatban én a zenereket közvetlenül a FET-re forrasztottam, így nem voltak tüskék.
(#) (Felhasználó 46585) válasza highand hozzászólására (») Feb 10, 2013 /
 
És, hogy indul el? Mert a kondiknak, - amik a szinteltolást végzik, fel kell töltődniük egy tápfesznyire. Addig viszont mindkét FET vezet és már kész is a tüzijáték. Az előbb ezt is leírtam, de elsiklottál felette... Az, hogy szimulátorban megy, nagyon szép, de esetleg nézd meg azt is, hogyan éled fel a tápfesz rákapcsolása utáni pillanatban.
(#) highand válasza (Felhasználó 46585) hozzászólására (») Feb 10, 2013 /
 
Ez a kapcsolás 400-800kHz-n minden további nélkül megy.

Már csak védelem kell bele. A túlvezérlést úgy oldottam meg, hogy a meghajtó hamarabb klippel, mint ahogy a moduláció lefullad.

De igazad van, ebbe még kell a kimenetre az LC szűrés. Jövő héten átalakítom tekercs nélkülire. Már tudom hogyan csinálom, két modulátor kell majd és eleve hídban lesz.
(#) (Felhasználó 46585) válasza highand hozzászólására (») Feb 10, 2013 /
 
Kiváncsian várom az eredményeket.
(#) highand válasza (Felhasználó 46585) hozzászólására (») Feb 10, 2013 /
 
Ez jó kérdés, a légszerelésben megépített modell 60V-ról, áramkorlátos tápról ment és a szinteltolók csak 100nF-ek voltak és ott simán kibírták a FET-ek az egymásra nyitást, arra pár ns-re, amíg a 100n-os feltöltődött.

Mondom én, hogy jó munkamódszer ez...

Na mindjárt kitalálom.
(#) lorylaci válasza highand hozzászólására (») Feb 10, 2013 /
 
Idézet:
„Ez a kapcsolás 400-800kHz-n minden további nélkül megy.”

De 100kHz és +/- 30V értelmetlen lesz használni!

A P-csatornás FETek miatt mind a kapcsolási mind a vezetési veszteség baromi nagy lesz. Egyszerűen nem éri meg 4 pár komplementer FETet venni, amit összesen 2 db IRFB4227-tel megcsinálsz egy normális áramkörben. (állítom a cikkemben lévő nem túl jó áramkör jobb ennél, de ez IMHO)

A papír mindent elbír. Ilyen dolgot mrá nem érdemes tervezni, a technika túlhaladta!
(#) (Felhasználó 46585) válasza highand hozzászólására (») Feb 10, 2013 /
 
Jó. Csak nehogy kiderüljön, hogy a 100nF kevés, a pár ns is esetleg többször 10 us, stb. Gondolod, hogy nem jártam végig ezt az utat?.... Hidd el, ennél sokkal bonyolultabb dolgok ezek. De ha van jó megoldásod, jöhet... már maszírozom is bele a Multisimbe. ( Egyébként, csak a D-class-ból legalább 200 db szimulációt csináltam. Némi büszkeséggel elmondhatom, hogy nagyon nehéz lenne újat mutatni nekem... )
(#) (Felhasználó 46585) válasza lorylaci hozzászólására (») Feb 10, 2013 /
 
Pedig az IR-nek van két új P csatornás FET-je... sajnos, a diódáik nem túl jók... A komplementer elrendezés egyetlen dolog miatt jó. Sokkal kevesebb zavar jut vissza a vezérlésbe, mert a felső tranyót nem kell azzal a boostrap izével meghajtani. Tehát, a felső oldali szinteltoló kimenete is csak 10 V körül változik. Ez nagyon nagy előny, kisebb teljesítményeken ez annyira kicsi zavart jelent a bemeneti fokozatok felé, hogy ezt nem tudod megcsinálni két N csatornás FEt-tel. Így aztán egyszerűbb igazán kis torzítást csinálni.
Következő: »»   95 / 241
Bejelentkezés

Belépés

Hirdetés
XDT.hu
Az oldalon sütiket használunk a helyes működéshez. Bővebb információt az adatvédelmi szabályzatban olvashatsz. Megértettem