Fórum témák

» Több friss téma
Fórum » PICKit2 klón építése
Lapozás: OK   167 / 211
(#) Babó22 hozzászólása Feb 9, 2013 /
 
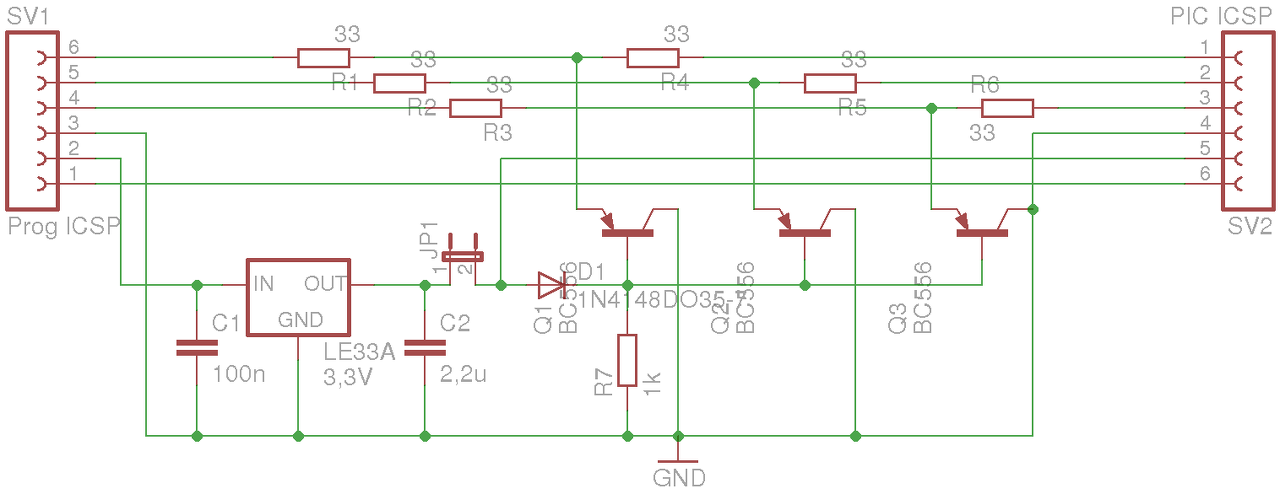
Üdv mindenkinek! Régebben megépítettem szilva Pickit2 klónját, szeretném ezt továbbfejleszteni, hogy a 3,3V-os PIC-eket is kezelje annak károsodása nélkül. Először is
ezt az adapter építettem meg.
A Pickit2 VDD feszültség ráadásakor a BC546B tranzisztor igen erősen melegszik, ráadásul a Pickit2 VDD feszültség hibára panaszkodik. A VDD feszültség kb. 3V
A Vpp feszültséget nem korlátozza.
Valaki, aki megépítette meg tudná osztani a tapasztalatait az adapter működésével kapcsolatban?
Vagy van valamilyen más megoldás a 5V <-> 3.3V logikai szint kapcsolatra? (Amire gondoltam egy buffer IC-s megoldás).
(#) mateakos válasza Babó22 hozzászólására (») Feb 9, 2013 /
 
Szia.
Én hasonlót építettem, még nem sokat használtam, de működik, legalábbis a Pickit2 különálló alkalmazásával.
(#) Hp41C válasza Babó22 hozzászólására (») Feb 9, 2013 / 2
 
Szia!
Három probléma merül itt fel:
- A PICKit2 programja be szeretné állítani pl. a 3.3V -ot, de a visszamérés 5V -ról megy, hiszen nincs kiépítve a Szilva féle panelen a Vdd állító fokozat. Ezért jön a Vdd hiba.
- A Vdd állítós kapcsolásban a Vpp előállítása a beállítható Vdd -ről történik. Ha a Vdd kisebb, mint 5V és a MCLR/Vpp vonalra Vdd szint kell, akkor nem járatja a program a Vpp pumpát, hanem csak kikapcsolja a PNP tranzisztor segítségével. Ez az adapter nem tudja csökkenteni a Vpp szintjét, ha a PNP tranzisztort bekapcsolja a program, a vonalra +5V kerül.
- A tranzisztor melegedését túlterhelés, rövidzárlat, rossz tranzisztor stb okozhatja...
Már több éve írom, hogy nem érdemes azt a néhány alkatrész lehagyni a panelről, mert eljön az idő, amikor kelleni fog...
Egy feltétkártya építését tartanám jobbnak. Az L1 -et, Tr3 -at kellene kivenni, a csatlakozó pontokat fel lehet használni a műveleti erősítős kapcsoláshoz. Alacsony Vdd kiadására az IRF9Z34 nem lesz jó, helyére az IRF7314 (SO8 tok) kell. Az MCP601 helyettesíthető MCP602, MCP6002 dip tokos példánnyal is. Jelek, amik a kapcsolódnak a feltétkártya és a meglevő panel között: +5V_USB, GND, +V_TGT, Vdd_TGT_P, Vpp_PUMP hozzáférhető a kivett alkatrészek forrszemein, csak a PIC13. lábát kell külön bekötni.
Érdemesebb lenne megépíteni a Furetszerelt klónt - a kontroller átrakható bele....
A hozzászólás módosítva: Feb 9, 2013
(#) Hp41C válasza Hp41C hozzászólására (») Feb 9, 2013 /
 
... Az újrafordított firmware fut...
(#) SKY hozzászólása Feb 11, 2013 /
 
Terveztem egy jobb nyákot a furatszerelt watt klónhoz. Az SMD FET lábához írt szám mutatja hol kell lennie a lábnak felülnézetből.
(#) BarnaPili válasza SKY hozzászólására (») Feb 11, 2013 /
 
Ki is próbáltad a tervet?
(#) SKY válasza BarnaPili hozzászólására (») Feb 11, 2013 /
 
Az első furatszerelt klónból sok példányt építettem és használtam is őket, ez a verzió csak egy kicsit különbözik tőle a nyáktervben. Egy kicsit már ezt is kipróbáltam és nem volt vele gond eddig.
(#) BarnaPili válasza SKY hozzászólására (») Feb 11, 2013 /
 
OK!Köszi.
(#) Hp41C válasza Hp41C hozzászólására (») Feb 11, 2013 / 1
 
Az első lépés, a firmware rutin már működik.
(#) kistee hozzászólása Feb 11, 2013 /
 
Sziasztok,

Egy szilva-féle PICkit2 klónom van. Ezzel lehet programozni a 24LC256-os EEPROM-ot?
(#) Hp41C válasza kistee hozzászólására (») Feb 11, 2013 /
 
Igen, a SDA vonalat a Vdd -re kell húzni 2k7 ellenállással.
A hozzászólás módosítva: Feb 11, 2013
(#) kissi válasza Hp41C hozzászólására (») Feb 11, 2013 /
 
Csak biztatni tudlak !
Steve
(#) djadji hozzászólása Feb 12, 2013 /
 
Sziasztok!
Segítséget szeretnék kérni. Eddig egy k-150-es égetőt használtam. Úgy ment, hogy flowcode-ban vagy microC-ben írtam a programot, fordítottam HEX-be, majd egy Microbrn nevű programmal égettem a PIC-be.
Most vettem egy PICKIT3-t, és ennél nem tudom hogy is működik a dolog. ehez mindenképpen az MPLab nevű progit kell használnom? Ami fordító és égető egyben? Vagy hogy működik ez a gyakorlatban? Milyen programok kellenek nekem hozzá? Nekem igaziból csak egy égető progi kellene hozzá. Ez csak az MPLAB lehet, vagy van más alternatíva is?
(#) vaszily válasza djadji hozzászólására (») Feb 12, 2013 /
 
Szia,

Ha csak a Hex fájlt akarod beégetni akkor ez lesz a jó hozzá!
Bővebben: Link
(#) Hp41C válasza Hp41C hozzászólására (») Feb 12, 2013 / 1
 
Egy másikkal, mint logikai analizárorral mérve a generátor kimenetét... A felbontás 1us. Az adatok betöltésén, szerkesztésén kell még dolgoznom.
A hozzászólás módosítva: Feb 12, 2013
(#) Hp41C válasza Hp41C hozzászólására (») Feb 12, 2013 / 1
 
Egy szebb jelalak.
A hozzászólás módosítva: Feb 12, 2013
(#) djadji válasza vaszily hozzászólására (») Feb 13, 2013 /
 
Köszi szépen, erre gondoltam. tetszik a progi, jó benne, hoyg nem kell külön táp, ezzel is be tudom kapcsolni, hogy tesztelhessem.
De mondjuk fogalmam sincs mi az a /mlcr táp bekapcsoló pipa alatt. Azt hittem, hogy ezzel ki lehet hagyni a 10K-s táprakötést futtatáskor.. de nem jöttem rá hogyan...
(#) watt válasza djadji hozzászólására (») Feb 13, 2013 /
 
Mire való az MCLR láb? Talán nem resetre?
(#) djadji válasza watt hozzászólására (») Feb 13, 2013 /
 
Nem a lábra voltam kíváncsi, hanem a programban van egy /MCLR pipa, amit nem értek mire szolgál, és a leírásban sem találtam meg. A microchip embléma alatt.
De inkább átmegyek a PIC kezdőknek fórumba, ez nem Pickit3 fórum, csak olyat nem találtam..
(#) Hp41C válasza djadji hozzászólására (») Feb 13, 2013 /
 
/MCLR a checkbox felirata (A "/" a negált vezérlést jelenti). Ha be van pipálva, akkor alacsony szintet ad a MCLR / Vpp ICSP kivezetésre - azaz reset -ben tartja a programozandó kontrollert. Ha nincs pipa, akkor kikapcsolja mind a Vss -t mind a belső Vpp -t a kivezetésre kapcsoló tranzisztorokat, így a MCLR / Vpp láb lebegni fog. Egy voltmérővel lehet ellenőrizni.
(#) Babó22 hozzászólása Feb 14, 2013 /
 
Mostanában olvasgatva a fórumot veszem észre, hogy Hp41C igen jól tuningolja a Pickit2-t.
Kérdésem csupán annyi, hogy hardweresen is változtatsz a Pickit2-n, vagy csak szoftverileg berheled a firmwaret+pk2 célszoftvert?
Továbbá valahol publikálod is az eddigi munkáidat?
(#) KTobi válasza Babó22 hozzászólására (») Feb 14, 2013 /
 
Csak szoftveres, eddig csak célszoftvert, most már kezdte a firmwaret is, ha jól értettem. Majd valahol publikálja, reméljük. Eddig nem osztotta meg. Egész jól halad
(#) Beles hozzászólása Feb 15, 2013 /
 
Sziasztok! Építettem egy pickit2-t, ami a kapcsolások között található SMD változatot. A nyákterv saját, de minden más ugyan az, mint a cikkben. A baj csak az, hogy nem működik megfelelően. A VDD és VPP feszültségek bizonytalanok, hol megvan az 5V, hol nincs. 12 voltal ugyan ez a helyzet. Ingadozik a feszültség! Valakinek valami ötlet?
(#) Hp41C válasza Hp41C hozzászólására (») Feb 15, 2013 / 2
 
Egy kis meglepetés - ez még belefért a firmware -be.
(#) kissi válasza Hp41C hozzászólására (») Feb 15, 2013 /
 
Látszik, hogy nem a Bill Gates szárnyai alatt nevelkedtél ... !

Steve
(#) Babó22 válasza Hp41C hozzászólására (») Feb 16, 2013 /
 
Íme, hogyan lesz a Pickit2-ből svájci bicska.
(#) Babó22 válasza Beles hozzászólására (») Feb 16, 2013 /
 
Esetedben így kontakthibára gyanakodnék. A szoftver dob ki hibaüzeneteket a Vpp és/vagy Vdd hibára?
Az hogy ingadozik, mit jelent? Van amiko köztes állapotra áll be (~2,5-3V), vagy vagy van vagy nincs feszültség az említett kimeneteken?
(#) Hp41C válasza Hp41C hozzászólására (») Feb 16, 2013 /
 
Megnézem, hogy a komparátort fel lehet-e használni, hogy változtatható legyen a bemeneti komparálási szint. CM = 6, CIS = 1 esetén C1 komparátor a ICSP_PGC (RA3) bemenetet és a CVref modul kimenetét hasonlítja össze, a kimenete pedig a RA4 - T0CKI. Így 0.000 .. 3.335V vagy 1.25 .. 3.75V között állítható lenne a billenési szint.
Egyébként bekapcsoltam az optimalizációt és 4kb (2k utasítás) helyet csinált...
A hozzászólás módosítva: Feb 16, 2013
(#) kissi válasza Hp41C hozzászólására (») Feb 16, 2013 /
 
Egyébként bekapcsoltam az optimalizációt és 4kb (2k utasítás) helyet csinált... !
Steve
(#) Hp41C válasza kissi hozzászólására (») Feb 16, 2013 /
 
A gyári projectben nem volt bekapcsolva. Most csak az a kérdés, hogy az optimalizált kód fut-e...
Következő: »»   167 / 211
Bejelentkezés

Belépés

Hirdetés
XDT.hu
Az oldalon sütiket használunk a helyes működéshez. Bővebb információt az adatvédelmi szabályzatban olvashatsz. Megértettem