Fórum témák
» Több friss téma |
Akkor ez így tökéletes lesz.24V-os a motor és olyan 250-300W körüli.Az "elektromos roller" topic utolsó oldalán meg is tudod nézni.
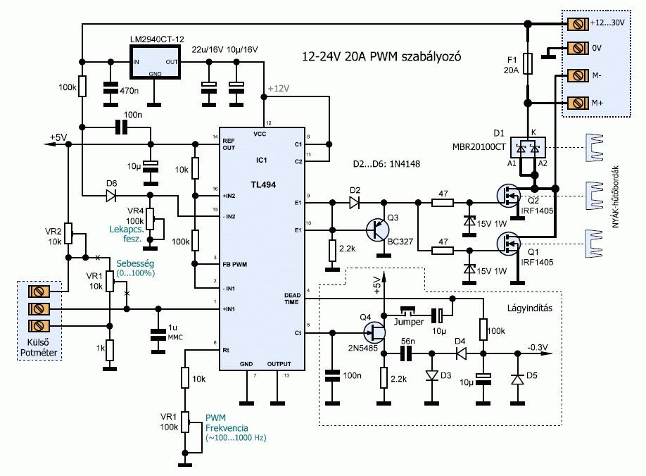
Rendben van.Dobok rá egy hűtőbordát.Elvileg 24-es a motor mert van rajt egy 24-es szám meg a relé is 24V-os,de ilyen motort még nem láttam rollerbe.Esetleg nyákterved nincs hozzá?Épp most készítem.
Nem bonyolult, Eagle-el 5 perc, és kézzel rajzoltam meg, tűrhető lett.
Meg még nem tudom, valójában mennyire bírják majd a 16A-t a vastag kis fóliáim... Nem csináltam még teljesítményelektronikát, igyekeztem túlméretezni. A hozzászólás módosítva: Jún 26, 2013
Hát talán bírni fogják.Én is akkor vastagra csinálom..Én Sprint Layout-ot használok.De lehet kipróbálom az Eagle-t is.
Érdemes lenne visszaolvasgatni ki milyen megoldásokat alkalmazott hasonló ötleteinek megvalósítás kapcsán.
Rendben van.És a két rajz közül melyiket építenéd meg?
Mindkettő jó. Az egyszerűbb csak a fordulatot szabályozza, a bonyolultabban van lágyindítási funkció, meg akku figyelés is. Ezek nélkül is van élet, de odafigyeléssel kell használni a rollert, mert hamarabb tönkremehet az akku. Még eszembe jutott, hogy az egyszerűbbre nincs rárajzolva a 12V-os rész.
A hozzászólás módosítva: Jún 28, 2013
Akkor lehet hogy inkább a bonyolultabbat építem.Az akkuk szempontjából fontos a lágyindítás?A 12V-os rész csak annyi a rajzon hogy az 555 megkapja a 12V-ot a 8-as lábra.
Az akkuk sem szeretik a hirtelen nagy áramot, de a lágyindítás inkább azért van, hogy a motor ne sínylődjön a kis fordulaton érkező nagy áramtól, meg hogy ki ne szaladjon alólad a roller. Az akkuk életét inkább az akkufigyelő befolyásolja, mert nem engedi mélykisütni őket. Az ugyanis nagyban rontja az élettartamot és a kapacitást.
Akkuknak nem annyira kényesek a nagy áramra, a motor is elbírja rövid ideig. Sokkal inkább az elektronika miatt kell, mert az viszont hip-hopp leég túláram esetén.
Ez csak részben igaz, hisz az csak az alkalmazott FET-eken múlik. Szerintem hamarabb tönkremegy a motor vagy az akku. Hiszen induláskor a motor gyakorlatilag rövidzárként viselkedik. Az mondjuk semminek sem tesz jót.
De a motor mindig igy viselkedik, mégha mezei kapcsoloval is kapcsolgatod, igy annak soha semmi baja nem lesz ebböl kifolyólag. Ez viszont nem áll fenn sem a FETekre sem az akkura. Igy a lágy inditás nagyon is jot tesz az elektronikának meg az embernek, aki ilyen járgányon járkál
Akkor mindenképp szerintem a lágyindítósat építem meg.Végülis így ezzel a kapcsolással kisebb terhelés éri a motort meg az akkukat.
Azért azt tudni kell, hogy a roller elindításához jó nagy nyomaték kell, hiszen azt a tömeget ( maga a roller+a rajta álló személy ) meg kell indítani, sőt, gyorsítani kell. Ehhez pedig jó nagy áram kell, tehát, a lágyindítás sem lehet akármilyen lassú. A lágyindításnál jobb megoldás lenne az áramkorlát, csak ezt nem olyan egyszerű megcsinálni. De el tudnék képzelni olyan megoldást is, amikor a motor csak akkor kapcsolna be, ha a roller már mozog valamennyire. Ekkor a motor is forogna, kisebb lehetne az áramfelvétele, nem lenne annyira gyötörve sem az akksi, sem a motor. Tehát, rá kell állni a rollerre és kicsit meg kell hajtani lábbal, aztán bekapcsol a motor.
Ez lehetne a hibrid hajtás.... zsiroskenyér+akksi.
Sajnos általában nem müködik a dolog, mert a kerék meg a motor között elég nagy áttételek szoktak lenni, igy azt aligha tudod bemozditani (némelyik konstrukcioban még egy kuplung is van).
Ha a rajta állo ember érzi, hogy indul, akkor viszont besegithet egy kicsit lábbal, igy az inditás nagyon lágy és koordinált lesz. A hozzászólás módosítva: Jún 29, 2013
Hm... sosem néztem meg egy ilyen rollert okával... de az jó ötlet, hogy kicsit rásegíteni lábbal.
Sziasztok!
Ez a kapcsolás:Bővebben: Link alkalmas lenne egy egyenáramról használt (~230v;2,3A) "kefés" motor fordulatszám-szabályzására?Ha igen milyen alkatrész paraméter változtatásra lenne szükség?Gondolom az R2,D3,Q1-re.Nem szakmám az elektronika Kérlek segítsetek.Egy egyenes csiszoló fordulatának szabályzása lenne a cél,néha használok csapos drótkefét és ehhez túl nagy a fordulat,fázishasítással pedig nagyon csökken a leadott teljesítmény. link javítva A hozzászólás módosítva: Jún 30, 2013
Hát, ez helyből DC motoros topic, a tiéd pedig váltóáramú...
Ezért írtam , hogy egyenáramról használnám.Kipróbáltam és működik egyenáramról is szépen,csak a fordulatát szeretném szabályozni az említett kapcsolással.Tud valaki segíteni ebben?
Sosem próbáltam, de azt gondolnám simán működik, ha megfelelő FET-et használsz.
Nem tudok áramköröket méretezni.Gondolom egy IRF840 már elbírná.Az R2 értékét meg kell változtatnom?Illetve a D3 diódát mire kellene cserélnem,ami elbír 3-4A-t az már jó lehet?
Szia! A kommutátoros váltakozó áramú (különleges) gépek fordulatszámát legegyszerűbb és legcélszerűbb triakos fázishasításos áramkörrel szabályozni. Írtad, hogy kipróbáltad, de nagyon lecsökkent a teljesítménye. Nekem az a gyanúm, hogy a DC PWM szabályozással is problémáid lesznek. Szerintem azt kellene előbb tisztáznod, hogy a motor armatúrája és gerjesztése hogyan van bekötve. Ha ezek sorba vannak, ahogy általában szokás, a DC PWM táplálásnál is erős nyomaték és teljesítmény csökkenést fogsz tapasztalni, ha csökkented a tápláló feszültséget. Elvileg szét kellene választani az armatúra és gerjesztő kört, és mint külső gerjesztésű motor állandó gerjesztéssel használva már sönt jellegű motorod lenne, de ebben az esetben a gerjesztőkör és az armatúrakör táplálását is meg kell oldanod. Lehet, hogy a mechanikus áttétel változtatása se lenne sokkal bonyolultabb.
Ha már ezt akarod, akkor:
A teljes meghajtó fokozatnak független tápegység, nem árt, ha stabil 12V mondjuk, de legalább 1A terhelhetúséggel. Ne felejtsd el, hogy a 230V egyenirányítva és pufferelve kb. 340V DC lesz majd!!! FET meghajtás, mint kiegészítés http://www.hobbielektronika.hu/forum/getfile.php?id=151610 FET= IRFP 460 vagy STB6NA60 de vagy 3 darabot párhuzamosan, de az R9 is 3x! A FET tisztességes hűtőbordát igényel, meglehet aktív hűtést is! D3=BY399 C3=470µF/500V A freki ne legyen túl magas, szerintem 1000-3000Hz között valahol. A hozzászólás módosítva: Júl 1, 2013
Hello! Univerzális motor (mint neve is mutatja) megy váltó és egyenáramról is. De nem a fordulattartásáról híres. Ha szabályozni szeretnéd, akkor "szabályzót" kell építeni. Vagy is fordulatszám visszacsatolással szabályozni. (Nem vezérelni.) Nekem ugyan nincs ilyen IC-m, de szerintem talán célszerűbb lenne PWM helyett U2008-at használni, hiszen ezt pont erre a feladatra tervezték. üdv!
Nagyon szépen köszönöm a segítséget mindenkinek!Már az is elég lenne ,ha a fordulatot 1/3-ra,1/2-re le tudom venni.Tehát háromféle fordulat megfelel beleértve a maximumot is.Teljes fordulaton a csapos drótkeféből veszélyesen repkednek a drótszálak,nomeg hamar elkopik.ahogy időm engedi megépítem a fentebbi adatokkal.Bocsi,ha kicsit off voltam!
"Vagy is fordulatszám visszacsatolással szabályozni. (Nem vezérelni.) Nekem ugyan nincs ilyen IC-m, de szerintem talán célszerűbb lenne PWM helyett U2008-at használni, hiszen ezt pont erre a feladatra tervezték. "
Szerinted a 2008-nak melyik funkciója teljesíti ezt a feladatot? Dolgoztál már vele? Ha igen, akkor tegyél már fel egy valós kapcsolást ami tudja a 2008-al a fordulatszám szabályzást beállíthatóan egy kívánt értékre! De tudod mit? Legyen akár a nagytestvére, a 2010-es! Az többet tud! Előre is kösz. A hozzászólás módosítva: Júl 1, 2013
Hello! Írtam, hogy nincs ilyen IC-m.. De a 2008 csak a traiac vezérlésére szolgál. Viszont legalább van benne áram-visszacsatolás, és feszültség vezérelt. Vagy is könnyebben hozzá illeszthető egy szabályzó fokozat, a visszacsatolással.
"De tudod mit?" Ha csak nem muszáj, ne adj feladatokat nekem.. üdv!
|
Bejelentkezés
Hirdetés |






üdv!





