Fórum témák
» Több friss téma |
Szia!
Mivel nem volt kedvem többször szétszedni,ezért egyszerre megcsináltam rajtat mindent. Így csak a végeredményt tudom, ami jó lett.
Hali, Olyan erősítőt szeretnék építeni, ami 9V-os elemről működne, vagy 5-6V körüli feszültségről.
Mobiltelefon headsethez kellene. Ki? Mit? ajánl? Mennyire megvalósítható ez az elképzelés.?
LM386 adatlapjáról lenézheted a kapcsolást is. Direkt ilyen célra készült.
Sziasztok!
Szeretnék egy csöves fejhallgató erősítőt készíteni, ehhez kérem a segítségeteket. Mit szóltok ehhez a kapcsoláshoz #3 ? Köszi!
Sziasztok!
Panasonic RP-HTF600-hoz szeretnék építeni erősítőt. Névleges impedanciája a fülesnek: 56Ohm. Jobb ötlet híján az FH4-et szemeltem ki: Bővebben: Link Maradjon ez, vagy van esetleg jobb/olcsóbb alternatíva szobai használatra? Ez a páros vajon szeretni fogja egymást? A hozzászólás módosítva: Jan 31, 2013
Szeretni fogja biztosan, ez egy abszolut egyszerű kapcsolás, ennél már nem lehet olcsóbb
Jobb alternatíva meg biztosan van, pl. a Canamp biztosan szebben szól, na de az más kategória. Ez az én véleményem.
Sziasztok!
Már talán több mint 1 éve nem foglalkoztam a Canamp-al, kicsit csalódottan tettem be a fiókba, de most elővettem ismét. A gondom az, hogy bekapcsolás után 4-5 perccel elkezd torzítani. Nem vészes, szinte alig észrevehető, de a bekapcsoláskor szép tisztán szól, majd miután bemelegszik kicsit, elkezd szőrös lenni a hangja ami elég kellemetlen. Okozhatja ezt az hogy az ellenállás jobban felmelegszik mint a tranzisztor? Elmászna a munkapont? Illetve olyan kérdésem volna még, hogy kb. milyen frekvenciaátvitelt kéne tudnia? Egy Creative hangkártyával hajtanám ki, amibe ha közvetlen a fejhallgatót dugom megvan a magassága rendesen (EQ és minden egyéb nélkül természetesen), de az erősítő olyan 10-13kHz környékétől nagyon gyengén visz át (szerintem). Valami ötlet? Terveztem hogy beviszem majd suliba, ott van szkóp meg jelgenerátor, ránézek hogy mégis hogy alakul a kimenő jel.Kellemes hétvégét minden ónfüggőnek! Idézet: „Elmászna a munkapont?” Egészen biztos ezt hallod , de pontosan csak akkor fogod megtudni ha mérsz hideg állapotban is meg már a bemelegedett állapotban is .
Igen ezzel próbálkoztam itthon is, a bázisfeszültséget próbáltam méregetni, de sajnos a műszerem se valami hű de jól muzsikál az utóbbi időben, sokszor össze-vissza mutat. Majd beviszem suliba és fényt derítek a dologra. Ezen hogy tudok segíteni? Ha a tranzisztor és az emitter ellenállás egyforma hőmérsékletű akkor jól gondolom hogy megoldódik a gond?
Sziasztok!
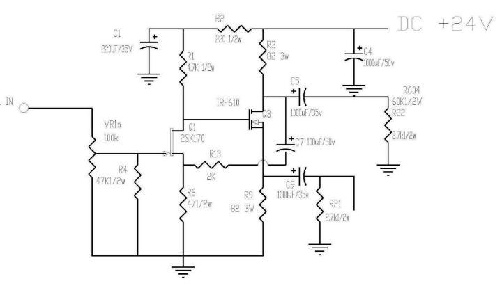
Egy ismerős mutatta nekem a mellékelt kapcsolást és azt mondta kristálytiszta hangja van és láthatólag nem is drága/bonyolult szerkezet. Viszont érdekelne a Ti véleményetek is, mit gondoltok róla, érdemes-e vele foglalkozni, van-e esetleg tapasztalatotok vele kapcsolatban! Köszi A hozzászólás módosítva: Feb 2, 2013
Üdvözletem, egy kis impedanciás fejhallgatóhoz is jó erősítőt keresek.
Egyébként szintetizátoromhoz lesz, Mono is jó nekem. Lehetőleg kicsi is legyen. A hozzászólás módosítva: Feb 10, 2013
Hello!
Szintihez megfelel egy LM386-os kis végfok. Egyszerű és kicsi is. Amúgy nem írtad, mi az a "kis impedancia" számodra.. Kapcsolási rajz az adatlapján megtalálható. üdv! A hozzászólás módosítva: Feb 10, 2013
Híres nevezetes "bugbox" ez az lm ic, amúgy 16 ohm -ra kell nekem. Plusz mínusz tápom van, akkor meg egy műveleti ic, két tranyó végnek és 10Xes visszacsatolás
Na igen közel ehhez hasonlót "terveztem". Köszi
Üdv, szeretnék építeni egy jó minőségű fejhallgató erősítőt.
Ha valakinek van esetleg egy bevált, már kipróbált rajza, +nyákrajz még jobb lenne, annak nagyon örülnék. Ehez a füleshez lenne, Füles Előre is köszönöm
Szia! A reloop által ajánlott erősítő nekem is nagyon bejön, én is csak ajánlani tudom. Fabrikáltam neki egy egyszerű kis fadobozt, nyák tetővel.
Szia reloop!
Tanácsodra a hálózati kapcsolóra forrasztott kondikkal megszűnt a ki-be kapcsoláskori pattogás. Tökéletes. Köszönöm. Zoli
Ez Szintetizátorhoz lesz, és moduláris szinti mellé. 2 centi vastagságra törekedni kellene.
Sziasztok
![]() Nekem elég speckó igényem lenne, mobilba kellene egy extramini erősítő, ami egy kicsit megdobja a hangerejét. A kérdéses darab egy ZTE Blade, aminek nagyon kicsi a kimeneti jele. A fülesek is halkak vele, és ha erősítőre kötöm, akkor is mindent maxra kell tenni, de még úgy sem olyan hangos, mint ahogyan szeretném... (persze ez már a szomszédboldogítás része, de bármelyik másik telóval szét lehetne küldeni a hangszórókat, ez meg csak suttog). Szóval 3.6-4.2 voltra kellene egy pár SMD alkatrészből álló áramkör, ami belefér egy 2x1x0.5 centis helyre... ha valaki esetleg tudna rá megoldást, nagyon megköszönném ![]() Üdv! Kori UI: Equalizer appot már próbáltam, csak recsegés az eredménye. Ez a max, amit tud a cucc, csak elektronikusan lenne megoldható :'(
3,6-4,2V. ez 3 ceruzaelemet jelent?
Ehhez elkérhetném tőled a nyáktervet PDF formátumban?
Ez az első Sprint-Layout munkám, toll rajzhoz használtam mintának. Az elrendezést akartam vele szemléltetni. Ha ez alapján szeretnél vasalni akkor feltétlen rendbe hozom kissé, először is tükrözni fogom
. A poti lábtávolságok és jack aljzat furattávok nem biztos, hogy neked is megfelelnek. Ha megadod a méreteket könnyedén hozzá igazítom.
Ertem. Az a helyzet, elso korben megneztem volna, te hogyan oldottad meg a koteseket.
Nekem eleg bonyolult lett a panel, igaz nekem is ez lenne az elso. Nem tudom, hogyan kene ujracsinalni. En mindig arra torekszem, atkotes ne legyen, kondik ellenalasok stb szimetrikusan legyenek.
A 3.6-4.2 volt a lítium-ion mobilakkut jelenti. Ugyanis a cuccnak a mobilba kéne beleférnie. Hangdobozként van benne egy kb. 2x1x0.5 centis hely, oda tudnám belenyomorítani, ha lenne valami smd ic+pár smd ellenállás egyszerűségű áramköröm...
2*1*0.5 cm re nem igazán fél el semmi ic kilőve ha csak nem teljesen miniatűrben van. Neked egy tranzisztoros erősítőre van szűkséged. Ennyit tudok segíteni.
TPA 6110A alapkapcsolásban simán belefér az adott helyre. A minősége is megfelelő
|
Bejelentkezés
Hirdetés |




Jobb alternatíva meg biztosan van, pl. a Canamp biztosan szebben szól, na de az más kategória. Ez az én véleményem.
Terveztem hogy beviszem majd suliba, ott van szkóp meg jelgenerátor, ránézek hogy mégis hogy alakul a kimenő jel.


. A poti lábtávolságok és jack aljzat furattávok nem biztos, hogy neked is megfelelnek. Ha megadod a méreteket könnyedén hozzá igazítom. 





