Fórum témák
» Több friss téma |
Fórum » Visszafütyülős kulcstartó
Témaindító: Rendszer, idő: Márc 9, 2006
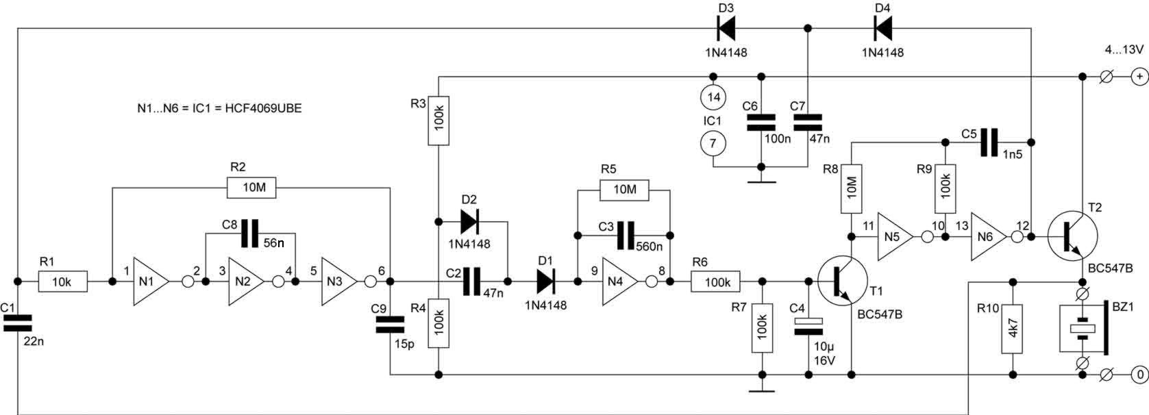
kösz a segítséget ha c3 c5 lekötést nem az r5-ön keresztül kell megvalósítani akkor hogyan egyszerűen csak földre kell kötni?
Igen HA jólemléxem, de persze nem vagyok szaki szoval a barátom elméletis és ő is feltételezte hogy ott a hiba..
ok kösz jah még egy kérdés. Te találtál adatlapot a kapcsolásban szereplő IC-hez?
mert nekem gugli nem akar segíteni...
Hello!
Szerintem erre gondolsz: http://pdf1.alldatasheet.com/datasheet-pdf/view/50855/FAIRCHILD/CD4...N.html 3 féle megoldást kipróbáltam, de egyik sem működik, ha valaki tud működőképes kapcsolást adni, azt megköszönném.
Hello ezer köszi már le is mondtam arról h segít vki.
onorbert válaszát is próbáltad?
Én is próbáltam földre kötni, de úgy sem működött, elvben szerintem a második inverter többszörösen visszacsatolt sávszűrő, mely ez esetben helyesen van beállítva 1,8 kHz körüli frekvenciára, ezért van R5-ön keresztül földelve.
Számolt adatok: R4=100k R5=0,22k R6=330k C3=C4=10n ----------> F=1869,945Hz Gain=1,65 Q=19,386 (Programmal számoltam.)
Nos akkor nincs 5letem sem majd a jövőhéten majd a suliba utánakérdezek...
Hello!
ha nincs semmilyen használható kapcsolásod akkor én csatolok neked eggyet, remélem hasznát tudod venni van hozzá NYÁK rajz is hangszórónak meg felel egy régi mobil kristály hangszórója Üdv!
Hello!
Ezt a kapcsolást megépítetted? Kétszer megcsináltam és nem működik. forrás: http://www.electronics-lab.com/projects/misc/002/index.html
ugan ezt raktam fel
nem tudom mért nem működik :ticking: ellenőrizd a NYÁK-ot hogy minden úgy van-e huzva ahogy kell! estleg tervezz saját NYÁK-ot
még nincs kész valahova elraktam de épül csak lassan mert közbe mást is építek
ugy hogy még nem tudom de sztem működni fog
Kösz a segítséget az az igazsáég hogy azért kellene nekem egy tuti jó kapcsolás mert ez nekem csak egy kiindulási alapot fog jelenteni ugyanis szeretrném öszekombinálni a hanglejátszós ajtócsengővel szóval ha afütyülök neki akkor egy előre a tárolórta felvett hangot játsza visza kösz asegítséget
hát abban már tényleg nem tudok segíteni
esetleg anyit hogy ahol a hangszóró van arra a két forrpontra raksz egy kicsi relét vagy valami hasonlót és mikor ez elkezd vissza játszani akkor húz a relé bekapcsol a hanglejátszó és tádám!! de lehet hogy nagy hülyeség, nem tudom Üdv!
Tudom h ugyanezt raktad fel!
A linket azért raktam be, mert az oldalon van leírás is. Én megcsináltam, de nekem nem működött. Próbálkozok inkább a PIC-es megoldással.
Bocs ezt nem tudtam!
PIC-es megoldáshoz pedig sok sikert!
Mivel az eddig kipróbált kapcsolások (számszerint 3)közül nekem egyik sem működött, ezért terveztem egy kapcsolást, mely működik, de még csak próbapanelon van összeállítva.
Ha elkészültem a végleges változattal, akkor felrakom ide.
Ok az jó lesz, már várom!
Hello!
Itt az oldalam címe: http://my-projects.fw.hu/ Boldog Karácsonyt mindenkinek
Hello tudna nekem segíteni valaki abban hogy mért nem működik az előző hszben linkelt oldalon lévő linkrőlletölthető eagle?
Vagy valaki feltenné nekem jpg-be az oldalon található EAGLE rajzokat? ELőre is kösz.
kösz este otthon leszek akkor kipróbálom...majd írok a fejleményekről.
Köszi sikerült.
Hello mindenkinek!
Elkészítettem egy újabb változatot, ezúttal PIC nélkül. Itt megtalálható: http://my-projects.fw.hu/
Sikerült végre megtalálnom. Hajdanában így nézett ki. Valószínüleg erre gondolt a fórum nyitója. 2 db gombelemmel működött (pontosabban működik).
Hello!
Ma néztem, hogy a következő címen nem mindig nyílik meg az oldalam (legalábbis nekem): http://www.my-projects.fw.hu/ Ha így nem működik, akor a követekező link: http://www.freeweb.hu/my-projects/
köszi......
Hello mindenki!
Nem tudom mi történt eddig meg tudtam nyitni a Balazs 555 által linkelt oldalt de most nem. szóval fel tudná tenni nekem valaki a PIC nélküli kulcstartó kapcsolást? előre is kösz
Hello!
Én sem tudom mi az oka, de bármilyen weblapot töltök fel arra a tárhelyre, semmi sem nyílik meg, mindig hibát jelez. Most raktam fel az egészet egy másik tárhelyre is. Azon nekem hibátlanul megnyílik: http://y2k6.fw.hu/ Remélem ezzel a tárhellyel már nem lesz semmi gond. Boldog Karácsonyt és Boldog Új Évet Kívánok mindenkinek! üdv |
Bejelentkezés
Hirdetés |















