Fórum témák
» Több friss téma |
Fórum » Csöves erősítő készítése
Ne feledd betartani a fórum viselkedési szabályait, és a topik megmaradásának feltételeit. [link]
A téma átmenetileg fagyasztva lett, hozzászólni nem tudsz!
Köszönöm!
Máskor is így csináltam, már minden ötletem elfogyott, hogy most miért nem akar jó lenni.
Talán nem a ki-, és bemenetekre vonatkozott a balanced kifejezés, mert az egész erősítő felépítése "balanced" (differenciál erősítős felépítésű). Nem csoda ha jól szól.
Laikusként is úgy látom, nagyon gondos felépítés. Ami nekem új, hogy a kimenő szekunderének egyik ága sincs a földön, külön tekercs szolgál visszacsatolásra.
A tulajdonságoknál említett torzítási adat - ami, tudjuk, semmit nem jelent - egy félvezetős végfoknak is becsületére válna.
Nagyon szépen kidolgozott erősítő, igen jó linearitása igen kis torzítása lehet van az ellenfázisú üzem miatt. Csakhát, csőtemető. Mérőerősítőkben, pl. szkóp függőleges erősítőjében használt kapcsolás technika, ott pedig igazán fontos, hogy az jöjjön ki ami bemegy, csak nagyobb szinten.
Az eredeti MC275-nek a különleges, bifilárisan tekert kimenő a lelke. Anélkül nincs értelme az utánépítésnek.
A legmerészebb álmaimban sem akarnám, merném megkísérelni az utánépítést.
Csak csodálom. A gyárnak módja van a csövek válogatására és minden olyan lehetőség a rendelkezésére áll, amivel egy ilyen mesterdarabot létre tud hozni. Sok évtizedes tapasztalat, szakemberek, építőanyagok, stb. Arról nem beszélve, hogy ezzel a minőséggel felépített "lánc" - mert magában ez hiába - nem valószínű, hogy valaha is a lehetőségeim közt fog szerepelni. No, de ilyesmivel van teli a világ...
Köszönöm mindenki segítségét, tisztábban látok a dologban....
Egy teljesen más kérdés, úgyis tudom, hogy tudjátok a választ... ![]() 6C33-B elektroncső, dupla fűtés. Az élettartamot, anódáramot megadják az egyik, vagy mindkét fűtőszál működtetésének figyelembe vételével.. Vajon azért tervezték ezt így, hogy legyen egy forszírozott, nagyobb teljesítményű üzemmód és egy takarék üzem?
Sziasztok!
Úgy döntöttem,hogy a fölújítgatás helyett,mostmár építek én is egy igazi csöves erősítőt.Tegnap ugyanis kaptam egy hálózati trafót és egy kimenőt.Eredetileg 6f6pp-hez lettek készítve,6n3c csövekkel szeretném majd meghajtani( mert ebből van vagy 4 új).Valamilyen kapcsolást tudnátok ajánlani hozzá? Az egyenirányítócsőnek Az1-re gondoltam( van 4V is a trafón).Meghajtásnak ecc82/83 lenne a legjobb,csak sehol nem találok hozzá kapcsoláci rajzot,illetve az elektroncso.hu-n van egy de abban más a meghajtócső. Tudnátok segíteni valamiylen rajzzal? Köszi!
http://www.single-ended.com/6l6gcpp.htm
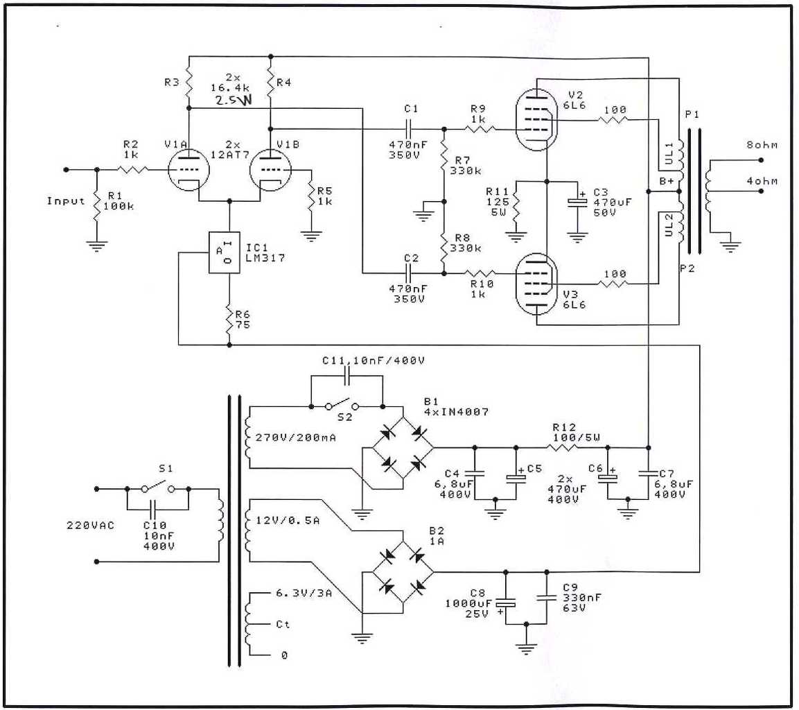
Most találtam ezt a rajzot,ránézésre nem annyira lehet rossz,bár a kondenzátorok értékeit kicsit magasnak tartom.Érdemes lehet ezzel foglalkozni? Idézet: „Meghajtásnak ecc82/83 lenne a legjobb” Nagyon sokáig voltak 6p3sz végfokaim (monoblokkok). ECC83-at meghajtásra elétenni elektronikailag kifogásolható, de hangra is szerencsétlen kombináció. ECC82 vagy 2xECC40 jó lehet, ruszkiból az ECC klónok kerülendők. Előfok így is, úgy is kell hozzá. A hozzászólás módosítva: Feb 18, 2013
Úgy gondoltam,hogy rajtam kívül kísérletezett-e valaki ezzel a csővel.
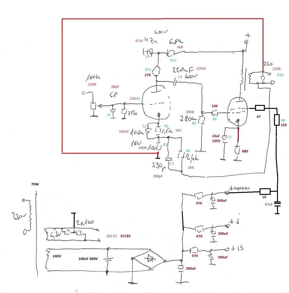
Itt a panelről is egy kép.Még teszt alatt van.Egy ECC82 hajtja jelenleg (a képen még 6n2p volt,de az soknak bizonyult).Kapcsolást majd rajzolok hozzá.
Nem vettem rajtuk észre.Azóta 1-2 dolog változott rajta,hiszen ez egy tervezői panel.Én inkább az áthallástól féltem.De az sem jellemző rá.
Itt van a kapcsolási rajz is.
Én kísérletezgettem, de kevés eredménnyel. Alapvetően egy Ae782-esben próbáltam ki EL84 helyett az eredeti kimenővel, ami ugye 15 ohmra illeszt, így 8 ohmnál valahol 4-6K közé. Maradjunk annyiban, hogy nem sikerült értékelhető eredményt elérni sajnos. Egyelőre félretettem ezeket a csöveimet.
Pedig nem rossz cső ez,de tény,hogy megtornáztatott egy kicsit.Amúgy most EL84 kimenők vannak rajta.
Szerintetek ez jó katódkondinak? Műgyantával kiöntött. Mérve jobb értékeket produkál mint egy új LESR elkó.
Ezt találtam róla:Bővebben: Link,remélem segít
Akkor ezek szerint,ez nem egy jó megoldás,átgondolva szerintem sem.Ez egy másik rajz a mellékletben,ez már kicsit jobban néz ki,bár az ef806S csövekről nincs sok tapasztalatom,ez jobb választás lenne?
Pentódás fesz.erősítő fokozatból egy is bőven elég, akarom mondani sok, de nem is ez vele a baj, hanem a döbbenetesen amatőr kapcsolástechnika. A kimenőtrafó átvitelével lebutított fázisfordításnál rosszabbat elképzelni is nehéz... Gyári, vagy egyéb tutira bevált kapcsolásokat kellene nézegetned. (Az enyémmel nem sokra mennél, hacsak nem BEAG TK157 kimenőt szereztél..)
Most akkor mit is szeretnél építeni?Sima hangerősítőt,vagy gitárhoz valót?Ha jól látom,akkor a két kapcsolás teljesen különböző funkcióra épül.Én próbáltam már gitárerősítővel zenét hallgatni,de nem volt nagy zenei élmény.Ugyan ez fordítva is igaz volt.
Zenére szeretném építeni,gitárra van másik.Gitárhoz van egy rahedli kapcsolásom,de 6l6gc-hez nem nagyon találok olyat amihez nem kell külön leágazás a trafóra az előfesznek.
Utóbbi problémára inkább az adatlapot javaslom és majdnem hogy tökmindegy, hogy milyen kapcsolásba teszed. Az előfeszhez sem kell feltétlen külön tekercs. Adott esetben a fűtőtekercs duplázásából is előállíthatod, vagy egy külön kis trafóról stb. Katódellenállást meg számítani kellene adatlap alapján.
Gondolom a hiányzó kondi,ellenállás értékért is adatlap szerint kellene számolni,ez már szerintem kicsit életképesebb,jobb hangú kapcsolás lehet.Mondjuk mindenfajta számolgatás nélkül 1K+47u jó lenne szerintem.
Ezzel a kapcsolással én ilyen formában találkoztam,itt .
ÉS akkor ezekszerint egy stabkocka adja az előfeszültséget a csőnek.Ilyennel nem nagyon találkoztam még.Van valami előnye(hangzásügyileg?) a hagyományos kapcsolásokkal szemben?
Így kiegyenlítettebb.A tiednél száműzném a katódkondenzátort,nem lehet ott,mert a katódon keresztül vezérli a másik csőfelet.
Akkor csak az ellenállást kellene kiszámolni,de akkor a katódáramok ha jól gondolom össze fognak adódni.
|
Bejelentkezés
Hirdetés |


- egy félvezetős végfoknak is becsületére válna. 






