Fórum témák
» Több friss téma |
Sziasztok!
Segítségeteket és hozzáértéseteket szeretném kérni! Egy olyan Led es világítást szeretnék készíteni amiben 7x3W-os Led van. mindez 12V - ról szeretném üzemeltetni. A dolog viszont ami engem leginkább érdekelne és remélem ebbe tudtok is segíteni egy olyan vezérlés megoldása ami egy adott időpontban bekapcsol, a Ledek fényereje 30perc alatt 0-100%-ig emelkedik ezt 9 órán át tartja (állítható megoldás is érdekel) majd a ciklus végén 100-0%ig lecsökken a fényerő szintén egy 30 perces intervallum alatt. Konkrét megoldásokat megköszönnék. Válaszotokat előre is köszönöm
Valoszinuleg valami elolenyek szamara kell neked megvilagitas, ami szimulalja a napkelte/napnyugta fenyviszonyait is.
Szerintem, hacsak nincs NAGYON nyomos okod ra, ne 12V-rol hanem 30V koruli ertekrol uzemeltesd (regebbi nyomtatok tapjai kozeli feszt adnak ki). Egyszeruen sorba kell oket kotni es egy valtoztathato aramgeneratorral meghajtani. Ennel a teljesitmenynel ez nagyon fontos. A vezerlest PIC kaliberu mikrokontrollerrel celszeru megoldani, az aramgenerator vezerleset PWM-et koveto RC tagokkal eloallitott referenciafesszel oldanam meg. Talan letezik mikrokontroller nelkuli megoldas is, ra kell keresni a neten.
Köszönöm a válaszod!
Igen Akvárium világítás lesz belőle majd ha nagy lesz!Ő hát igen. Körülbelül a nyomtatóig értettem, esedleg kérhetnék halandó ember számára is érthető leírást ha nem probléma? Tudom illene kicsit konyítani hozzá ha már ide jöttem és kérdezgetek, de nem igazán vagyok otthon a témában, viszont meglehetősen érdekel a megoldás.
Szoval a ledek, amiket vettel, nagy fenyereju ledek, jo nagy arammal, olyan 700mA korul. Ezeknek kell olyan kb 3.6V ledenkent. Ez a 7 darabra nezve kb 26V.
De a ledet arammal kell hajtani, nem feszultseggel. A sorba kotott ledeknek az arama ugyanaz, ami atfolyik rajtuk egyenkent, a feszultsegek viszont osszeadodnak. Az Ohm-torveny ertelmeben az I=U/R. Csakhogy ezeknek a ledeknek az 'ellenallasa' csokken, ahogy melegszenek, marpedig melegszenek rendesen. Ezert egyre tobb aramot vesznek fel, amitol meg jobban melegednek es a vegen pukk, eldurrannak. Ezert megteheted azt, hogy eleve biztonsagosabb, kisebb aramra meretezed, akkor meg nem tudod igazan kihasznalni a tudasat, tul dragat vettel. Ezert kell az aramgenerator, ami egy meglevo feszultsegforrasbol ugy adagolja a feszt, hogy az aram mindig a beallitott ertek legyen. Ehhez kell egy figyeloellenallas sorban a ledekkel (kelloen kis erteku, mondjuk 0.1 Ohmos), az ezen eso feszultseg fogja szolgaltatni a referenciat, vagyis az ezen eso feszultseg aranyos lesz az arammal. A mikrokontroller egy kis fekete, soklabu joszag, programot irhatsz bele es ez alapjan mukodik (vagyis egy kicsi szamitogep), viszont rendkivul olcso, par szaz forinttol mondjuk par ezerig terjed az ara, tudastol es tipustol fuggoen. Sajnos, ha nem konyitasz egyikhez sem, akkor jon az, hogy vagy megkersz valakt, hogy csinalja meg vagy elkezdesz konyitani hozza, ami azert hosszadalmas folyamat. Ha ezt sem akarod, akkor inkabb vegyel egy kesz megoldast valami akvarista boltban, szerintem kizart, hogy ne lenne mar ilyen.
Ma teszteltem, 555-ös IC, kimenetén soros 8,2kohm, földre húzva 10kohm-mal, és egy irf9530n gate-jára meghajtó jelként. A 10kohm -mal párhuzamosan 220µF kondi és a ledek szépen erősödnek és halványulnak. Majd teszek fel videot, mikor elkészül 3-as futófényként. Csatornánként kb 30-40led lesz 24 vagy 12V-ról, reklám céllal.
Sziasztok
Olyan kapcsolási rajzot keresnék amely ha záródik egy áramkör (megnyomok egy gombot) akkor bekapcsol egy LED-et, de miután levettem a kezem a gombról a LED még megy 5-10 mp-ig.
Szia!
NE555 ic adatlapján találsz, monostabil üzemmód kell neked.
Hát kapcsolási rajzot nem tudok adni de ha a kapcsoló mögé raksz egy időkapcsolót akkor tökéletesen működik majd..
Ez eléggé kevés információ.A legegyszerűbb egy nagy kondenzátor,meg egy jó hatásfokú led ,megfelelő soros ellenállással.
Hello!
Én is szintén ilyen napkelte generátort szeretnék. Sajnos a tudásom kevés a megtervezéséhez, nyákot sem tudok készíteni, tehát leginkább egy szakira lenne szükségem, aki segítene létrehozni. Pákám van, nagyjából is merem az alkatrészeket, a forrasztás is megy, tehát elvileg összeépíteni tudnám. Nekem 2x1m ledszalag a fényforrásom és egy 12V trafóval hajtom, azaz egy gyári táppal. Az elhalványulás nem kéne, csak egy 30 perces felfutás. Valaki tudna segíteni?
Hello!
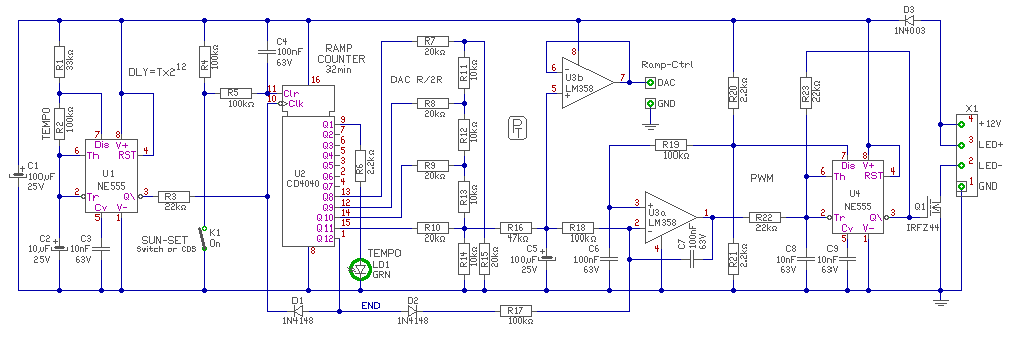
Nyákkal nem szolgálhatok, de készítettem egy áramköri tervet, hátha ez is előre mozdítja a dolgot. Cseppet leírom miképpen működik, hátha más is ihletet tud meríteni belőle. Gyakorlatban minden időzítő áramkört ma már mikrokontrollerrel célszerű megoldani, de nem minden kezdő tudja programozni, kezelni ezeket az eszközöket, ezt a feladatot egyszerű áramkörökből oldottam meg. Tekintve, hogy ilyen relatíve hosszú időre analóg módon már nem lehet tisztességesen időzíteni, kissé más felfogásban alakítottam ki az áramköri részeket. Az áramkör alapvetően 5 fokozatból áll. - Ütemgenerátor - Időszámláló - Analóg-Digitál átalakító - Feszültség vezérelt PWM generátor - Led meghajtó végfokozat. - Az U1 ütemgenerátor egy egyszerű 555-ből felépített astabil kapcsolás. Tekintve, hogy ennek ütemjelei még mindig elég gyorsak, ezt a fokozatot követi az U2 bináris számlánc. - A számlánc 12 tagú. Így az 555 periódus idejét 2^12 szeresével szorozza meg. - Alaphelyzetben a K1 kapcsoló bontott állapotban van, így a számlánc törölt állapotú. Minden Qx kimenet alacsony szintű. Ha a késleltetést el szeretnénk indítani, akkor bekapcsoljuk a K1 kapcsolót. Hatására az U2 számláló számlálni kezd, kimenetei binárisan változnak. - Amikor a számlánc eléri a Q12 kimenetet és annak szintje magas szintű lesz, D1 dióda megállítja a számlálást. A számláló úgy áll meg, hogy minden kimenete alacsony szintű, kivétel a Q12, ami magas. Számlálás közben az LD1 villog, vagy is jelzi hogy az időzítés folyik. - A számlánc Q8..Q11 kimenete vezérli az DA átalakítót. Ez egyszerű R/2R ellenállás hálózat. Mivel a digitál-analóg átalakításhoz négy kimenetet használtunk, az analóg feszültség 16 lépcsőből fog állni. Természetesen a lépcsők között ugrások lesznek. Ennek eliminálására lett beépítve R16-C5 integráló tag. Ez nem engedi, hogy a lépcsők hirtelen kövessék egymást, hanem szép lassan úszik fel a feszültség egyik lépcsőről a másikra. - Az így nyert lassú felfutású analóg feszültség, egy feszültség vezérelt PWM generátort hajt meg. A generátor kapcsolását egy 555 alkotja. Az astabil kapcsolás impulzus szélességét, az U3a szabályzó fokozat módosítja R22 ellenálláson keresztül. Úgy hogy a szabályzó fokozat kimenő feszültsége változtatja a C8 kondenzátor töltési-kisütési idejét R22 áramán keresztül. - Az U4 Astabil kimeneti impulzusa, megjelenik a Q kimenetén, és a Dis lábon. A Dis láb az R20/R21 feszültségosztó kimeneti feszültségét kapcsolgatja. Így egy négyszögjelhez jutunk, aminek feszültsége 0 és Ut/2 között változik. Kitöltési tényezője pedig megegyezik az 555 Q kimenetének kitöltésével. - A PWM jel lényege, hogy a jel átlagértékével arányosan változik a Led fényereje. (Nem teljesen igaz, de ez a Led és a szem sajátossága). A PWM jelet így átlagoljuk R19 és C6 segítségével. A szabályzó erősítő, az DA kimeneti jelét összehasonlítja a PWM integrált jelével (átlagértékével) és addig módosítja az 555 kitöltési tényezőjét, míg a kettő egyenlő értékű nem lesz. - Így egy feszültségvezérelt PWM jelet kapunk, melynek kitöltési tényezője arányos lesz, a bemenő feszültséggel. - Most már semmi dolgunk, mint a kapott PWM jelet felerősítjük, és meghajtjuk a Led szalagot. Ezt végzi végtelen egyszerűséggel a Q1 Fet tranzisztor. A Led szalagot a Led+ és Led- kimenetre kapcsolhatjuk. Terhelhetősége, kb.1..2A lesz. - Ha a K1 kapcsolót kikapcsoljuk, akkor törlődik a számláló, (számolni sem képes) így a DA kimeneti feszültsége is nulla lesz. A Led szalag kialszik, de nem hirtelen, mert R16-C5 visszafelé is integrál. A Led ezért lassabb tempóban alszik el. - Amikor a számláló megáll a Q12 állapotában, a DA átalakító feszültsége is nullává válik, így elaludna a Led szalag. De ekkor a D2 R17 ellenálláson keresztül Túlvezérli U3a szabályzót. De ez nem gond, hiszen a kitöltési tényező úgy sem emelkedhet 100% fölé. Vagy is ekkor teljes fényerővel ég tovább a szalag. Természetesen K1 kikapcsolt állapotában a kitöltési tényező nulla, vagy is a szalag teljes sötétben marad. Nos mindössze ennyi lenne a működés. remélem valaki el is olvassa, így nem hiába ütögettem a betűket a gépemen. üdv! proli007
Úr Isten!
Nem gondoltam volna, hogy egy ilyen egyszerű feladatból ekkora kihívás elé állok, de nem rettenek meg. Nem adom fel, megpróbálom megépíteni. Segítséget szeretnék kérni az igen tisztelt szaktekintélyű Uraktól, hogy valaki segítsen a panel megtervezésében! Pontosabban a tervezésben és a panel elkészítésében, mert még nem vagyok rá fölfegyverkezve. Ha valaki tudna nekem egy ilyen panelt készíteni, kérem jelezze.
Elolvastam!
Kénytelen vagyok gratulálni, jó rajz, szép írás, gondolom nem 2 perc volt!
Érdemes átgondolni (továbbgondolni) a kapcsolást.
( S talán a DA áramkör is lehetne egy digitális potméter. PL: DS1804-el. (D-poti próba: Link. )) A hozzászólás módosítva: Jan 20, 2013
Szép gondolatmenet. Az adott feladatra én biztosan nem kezdtem volna bele egy ilyen alkatrésztemetős projektbe. (8 lábu PIC + LED meghajtó, esetleg 1 poti időzítés módosításához) Tanuláshoz viszont tökéletes - gratulálok.
Hello!
Ha továbbgondolnám, akkor átírnám az elméletet egy PIC-be, mint a hogy Gyuri is írja. Mert egy digit potiban is szinte mikrokontroller van. Itt az analóg feszültséget, csak kényszerűségből képeztem hogy egyszerű általános alkatrészeket lehessen használni. De részemről a cél nem ez volt, hanem a gondolatébresztés, hogy valaki fokozatokat, és azok összekapcsolását megismerje. Azért is írtam le. Potit azért nem raktam bele, mert nem láttam szükségességét. Így is ki lehet számítani a szükséges idő mértékét, azt meg egy ellenállás cserével beállítható. Változtatni meg úgy gondolom nem igen van szükség rá, hogy valami 25perc vagy 30perc alatt érje el a tetőpontját vagy sem. üdv! proli007
Hamarosan elkészül a remekmű, majd beszámolok róla.
Sziasztok! Segítségre lenne szükségem. Napelemről szeretnék direktben működtetni LED modulokat. A napelemnek a következők az adatai: Maximum teljesítmény : 20Watt ,Munka ponti feszultseg 18 volt, nyitott rendszer feszültség 22 volt, Max amper: 1.11 amper. Azt szeretném elérni, hogy a napelem 0-tól 12 V- ig adja le a feszültséget a ledeknek, utána viszont le kellene szabályozni, hogy pl: 18 voltot már ne kapjon! Milyen feszszabályzót kellene ehhez használni?Előre is kösz a válaszokat!
Hello!
Meg lehet ezt oldani, de azt, hogy már nullától kövesse a napelemet kevésbé. Legfeljebb egy relé bontóérintkezőjével, ami behúz, ha a feszültség elérte a relé feszültségét, és bekapcsolja a szabályzóz. (Pontosabban míg el van ejtve, söntöli a szabályzót.) De értelme nem sok van. Hiszen egy 12V-os Led szalagban (vagy sorban) három Led-et célszerű sorba kötni, hogy a veszteség lehetőleg kicsi legyen. Fehér Led nyitófeszültsége kb. 3,2V, három soros pedig 9,6V. Ez alatt meg nem fognak égni. De ha szabad kérdezni, mi jó abban, ha süt a nap, akkor ég a Led? Szóval megrajzoltam mit kell tenni. 5,2V-tól követi a feszültséget, 12,2V felett, pedig már állandó a feszültség. Grátiszban még egy kapcsolóval, ki-be kapcsolható is a villany. Ha nem kell, rövidrezárod. (Kimeneten a 10ohm csak a Led-ek terhelését imitálja. üdv! A hozzászólás módosítva: Feb 20, 2013
Kösz a választ. A lényeg az lenne, hogy van egy szoba, ahová nappal nem süt be a nap, mert nincs ablak. Fénycsatornával akartam megoldani, de az nem olcsó
Viszont használtam réggebben kerti lámpához led modult, aminek nagyon jó a fényereje. (link: http://villamossagibolt.unas.hu/spd/unas_208421/Led_modul_4_ledes_1..._E6402)Ha egy pár ilyet párhuzamosan kötnék, és az egészet beletenném egy lámpabúrába, a nappali világítás megoldott lenne a sötét szobában,és olcsóbban kijön, mint a fénycsatorna. Lehet, hogy hülyeség, de jobb ötletem nincs
Üdv.
Remélem jó helyre írok. Az erősítőmhöz kellene egy kis optikai tuning. Az elképzelésem a következő: Adott ugye a hangerö, balansz, magas, mély potméter, illetve a loudness kapcsolója. Például ha a hangerőt tekerem minuszba akkor halványuljon, de ha ellentétes irányba tekerem, akkor erősődjön a fénye. A loudnessnél szinte ugyan ez, csak ott úgy szeretném megoldani, hogy mikor a funkció bekapcsolva van, akkor halvány legyen a fénye, ha kikapcsolva, akkor erősebb. Ezt hogy tudom megoldani alkatrész temető nélkül? Én egyébként arra gondoltam, hogy a ledeket az adott potméterrel "szabályoznám".
Hello!
Igen szabályozhatnád az "adott potméterrel" csak éppen ere a célra a potiban külön csúszka kellene. üdv!
Értem. A potméterek - amiketr használni fogok - 2x3 lábbal rendelkeznek, értéke 2x40k. Ha töltök fel képet megtudod mondani hogy megfelelő-e a célra?
*Pontosítás: az értéke 2x100k A hozzászólás módosítva: Márc 18, 2013
Hello! A potidnak a két fele szükséges a sztereó jobb-bal szabályozásokhoz. Mivel állítod a Led-et akkor? Az egy harmadik 3 láb is kellene.. üdv!
A hozzászólás módosítva: Márc 18, 2013
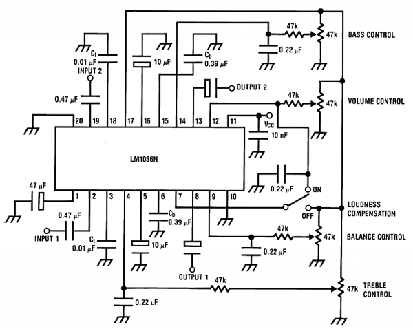
Üdv! (Az előbb lemaradt)
A kiszemelt előerősítő, amihez ez kellene az egy LM1036-os IC-vel szerelt verzió. A nyák, illetve a kapcsolási rajz szerint ehez mono potik kellenek (a nyákon 3 láb van felhasználva, mind a 4 potinál.). Nos, azok a potik, amik nekem vannak, szintén hangszínszabályzóban voltak, és bátorkodtam azt felktételezni, hogy a 2x3 lábból nekem elég lesz csak az egyik 3 láb, a másik az megmarad szabadon "egyéb felhasználásra". Pár perc mulva rakok fel képet is róluk.
Mellékeltem a képet. A 4 darabból 3 2x100k-s és egy (2x)47k-s. Ezekre gondoltam.
Ha a potikon leválasztod a be és kimenetet kondikkal, ami azt jelenti csak váltóáram fog átfolyni rajta azaz csak a hang, akkor rárakod a pl 12v-ot egy 1k-s ellenállással a hangerő szélső kivezetésére, a másik szélső alapba a test, és a testhez képest a középső lábon maxra feltekerve ott lesz a fesz a lednek. Fél állapotban meg fél feszültség kb.
Át tudnád alakítani a kapcsolási rajzot úgy, hogy a ledek már be vannak "kötve"? Úgy jobban tudom értelmezni.
Sziasztok!
Tudna nekem valaki egy olyan kapcsolást mondani,amelyben hálózati feszültségről lehet üzemeltetni néhány LED diódát?Csak halvány elképzeléseim vannak ezért nagyon jól jönne egy kis útmutatás?. Előre is köszönöm a válaszokat! |
Bejelentkezés
Hirdetés |






Viszont használtam réggebben kerti lámpához led modult, aminek nagyon jó a fényereje. (link: 






