Fórum témák
» Több friss téma |
Fórum » Csöves erősítő készítése
Ne feledd betartani a fórum viselkedési szabályait, és a topik megmaradásának feltételeit. [link]
A téma átmenetileg fagyasztva lett, hozzászólni nem tudsz!
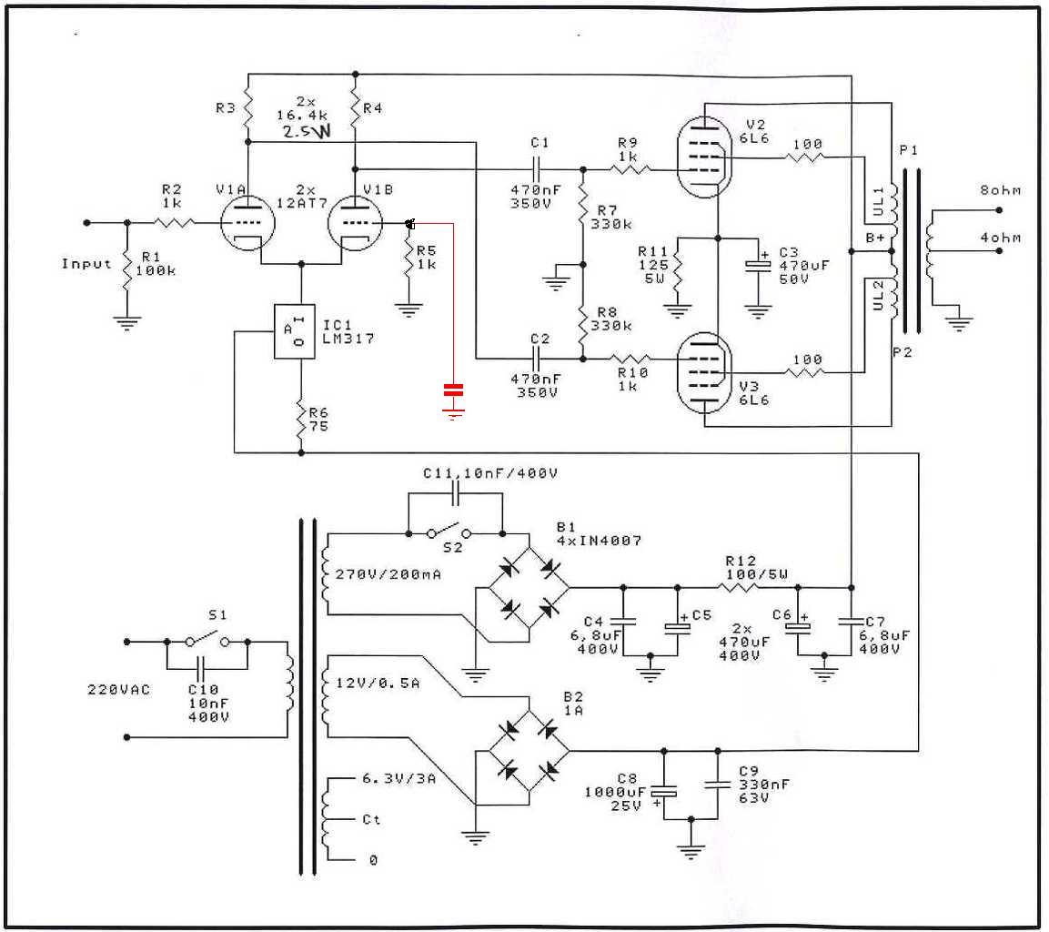
Természetesen, az ellenállást úgy kell megválasszad, hogy a csövön (csöveken), tehát rajta, átfolyó áram hatására annyi feszültség essen, amennyinek az előfeszültségnek lennie kell. A kondi meg szerintem nem kritikus (470µF-1000uF) de ez is képlettel számolható (csak azt most fejből nem mondom meg).
A long-tailed annál szimmetrikusabb, minél nagyobb feszültség esik a farokellenálláson (és még így is szokás anódellenállás választással szimmetrizálni). Nyilván ennek határt szab a tápfeszültséged. Az áramgenerátorral ezt jobban tudod kezelni.
itt jól le van írva a dolog.
Én meg a trióda katódkondijáról beszéltem.Azt ne tegye bele.Az az ellenállás meg olyan 470 Ω.
Ha túl magasra állnának be az anódok, akkor lehet csökkenteni, ha alacsonyak, akkor növelni kell.
Köszönöm szépen a segítséget,hétvégéig összedobom gubancformában,aztán majd megosztom a tapasztalatokat.
Az azért tény,hogy az áramgenerátorral jobban kézbe tudnád tartani.
A triódánál (a fázisfordítóban) szoktak áramgenerátort használni, mert egyrészt "rákényszeríti" a csövekre a beállított áramot (a cső oda áll be, ahova engedi, így jobban kézben tartható még az anódfesz is (adott anódellenálláson adott áram mellett a feszültség sem állhat be máshová), másrészt meg az áramgenerátornak nagy a dinamikus ellenállása (sokkal nagyobb, mint az egyenáramú), ezért nem terheli a kimenetet paralel, a másik fokozat amúgy is kicsi bemenő ellenállásával. Ezért nagyobb jel jut a jobb oldali félre is, nagyobb lesz a szimmetria (kevésbé marad el a bal oldaltól).
CSak az a baj,hogy félvezetőt semmiképpen nem szeretnék építeni bele.
Szerbusztok fiúk! Egyetlen kérdésem lenne. Az EL 34-es csövet lehet-e vízszintesen vagy megdöntve beszerelni? Állva nem fér a dobozba és én zárt dobozt szeretnék? Előre is köszönöm!
Ezt nem dönthetjük el helyetted.Speciel engem nem zavar,ha az is van benne.
KÜlönösebben engem sem,csak szeretnék egy olyan erősítőt amiben egy darab sincs,van vagy 3 amiben van,éppen ezért vágtam bele ebbe a projektbe.
Üdv Korgs2
Néztem a rajzot ill. a linkelt Angol oldalt , én a jobb oldali trióda rácsára R5 ellenállással párhuzamosan tennék úgy 10 nF kondít . Egyenáramilag még ok de váltóáramilag nem igazán . A bemenetre is 10 nF kondi .
Igen én is gondoltam valami hasonlót.Van itthon régifajta olajpapír kondi,azok kerülnek majd bele ha megtalálom( költözés után vagyok,kicsit nagy a kupi)Mondjuk ha tudtok használhatóbb,bevált kapcsolást azt is megköszönném.
A hozzászólás módosítva: Feb 20, 2013
Üdv Kkorgs2
Az Angol rajzon Cg2-vel utal . Kupi nálam élből , ha rendet rakok nem találok semmit , seprés és túrka benne "Kincs kereső Kis ködmön ". . Sok sikert . Üdv . Idézet: „CSak az a baj,hogy félvezetőt semmiképpen nem szeretnék építeni bele.” Miért nem? Egyre több komoly gyártó vet be félvezetős kiegészítő áramköröket, bár szerintem is csak olyankor érdemes, ha összességében komoly előnyőkkel kecsegtet. Itt erről szó sincs, kiváló szimmetriát a közös katódellenállás növelésével, és negatív tápfeszültségre kötésével* is elérhetünk. Szintén hatékony, nem mellesleg jó hangú az úgynevezett lebegő parafázisú fordító, ha rendesen meg van tervezve. A két megoldást össze is lehet kombinálni ![]() * A szimmetria az anódellenállás nagyságrendjébe eső, annál nem sokkal kisebb közös katódellenállással lenne az igazi, de az nem növelhető korlátlanul, mert a rajta eső egyenfeszültség miatt kisebb anódfeszültség-tartomány marad a triódának, és megnő a fokozat torzítása. Ennek a pótlására, a kompromisszum feloldására kell a (-) tápfesz. A hozzászólás módosítva: Feb 21, 2013
Helo mindenkinek itt egy vidi az enyémről
http://www.youtube.com/watch?v=LeugtF0VfV0
Sziasztok!
Egy apró kérdésem lenne. Mekkora max feszültséget bír el egy ECC82 (12au7) a 4-es és 5-ös lábon? Pontosabban mi azaz érték amin már val*szeg tönkremegy? Gyári adatlapja csak 6,3 és 12,6 voltot ír, de nem írja a tűrést. Köszönöm! *valószínűleg A hozzászólás módosítva: Feb 21, 2013
Azért azt tegyük hozzá (bár valószínűleg tudsz róla), hogy a 4. és 5. lábra kapcsolhatsz 12,6V-ot a megengedett tűréssel ( a 6,3V-ot pedig a 4-9 és 5-9 lábak közé kapcsolhatod felenként vagy a 4-es 5-ös lábat összekötve párhuzamos üzemben).
Torgyipapa nyugodtan beépítheted 45 fokos szögben, ha a BEAG EA080-ban évekig tökéletesen működött, akkor Nálad is működni fog!
Köszönöm a hozzászólásokat!
A lényeg az volt, hogy volt itthon egy régi ecc82-es csövem. Építettem köré egy 24V-os fejhallgató erősítőt. A 4-es és 5-ös lábon külön-külön 20,6 voltot mérek. Ezt sokalltam! Ezek után, próbáltam 6V-al, majd 12V-al felfűteni a csövet, de nem sikerült. Lehet, hogy gyártottam egy kuka csövet?
A feszültséget te adaptáltad hozzá, így mindjárt csak a 12.6V jöhetne számításba a leírt +/- 10% tűréssel.
A 20V egy kicsit messzi esik tőle, ha a jelzett két csőlábon egymáshoz képest mérted ezt a feszültséget, a csövet tekintsd a saját halottadnak.
Sziasztok!
Végre találtam egy gyári rajzot az erősítőmhöz megcsináltam az átalakításokat a rajz szerint, már majdnem minden rendben van, azt meg tudnátok mondani a V3 anódjain miért térhetnek el a feszültségek ilyen mértékben a rajzon szereplőtől?
Ez nem az a kapcsolás, ami valami módon felhasználja a cső fűtőkörét? Mintha láttam volna ilyen rajzot is. Húzd kia csövet és mérj ellenállást a 4-es és 9-es valamint az 5-ös és 9-es lába között. Ha nem szakadt a fűtés, akkor talán még jó. Hogy hogyan tudsz rajta ennyit mérni, az jó kérdés. Te tervezted a nyákot? A csőbekötés stimmel (alulnézetből óramutató járásával megegyező módon)? Kellene egy kapcsolási rajz is hozzá.
Tudod 6,3 és 12,6V-al is fűteni (még a 6 és kevésbé a 12 volt is elmegy).
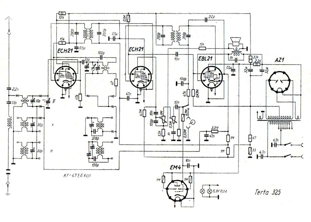
Sziasztok! Olyan kérdéssel fordulnék hozzátok, hogy van nekem egy régi Terta márkájú rádióm, aminek a rádió része nem nagyon akar működni, viszont a hátulján lévő bemenetre ha kötök vonalszintű jelet akkor hallani rajt a zenét. Ebből gondolom, hogy az erősítő része működik. A kérdésem az lenne, hogyan lehetne a rádióból kinyerni csak az erősítő részt? Mellékelek egy kapcsolási rajzot. A válaszokat előre is köszönöm!
Szia.Mire szeretnéd használni?A bal oldali ech biztos nem kell,az összes rajta lévő dologgal egyetemben.A második ECH -nál pedig a heptóda része.Ha más nem,dugót rá és had szóljon.Kicsit előrébb ezt a kapcsolást már lefaragták egyszer,legalábbis úgy emlékszem.
Szia! Köszönöm a gyors választ. Igazából itthonra szeretném használni úgymond "zenét hallgatni" másrészt egy szép dobozba beépítve dísznek is tetszetős lenne ahogy világítanak a csövek. Még egy olyan kérdés, hogy amikor bekapcsolom a rádiót elkezd búgni, de a zenét lehet alatta hallani, hogy az mitől lehet?
Elkészült a kovetkező alkotás EL34 ,ecc83 ,AZ1 25W SE
de lenne egy kérdésem AZ 1 es egyenirányító után hany mikros kondit szabad tenni szűrésre 2x300 volt tápfesznél nekem 100mikros van nem ártok neki ezzel?
Ha megnéznéd az adatlapot,és a görbesereget,akkor megkapnád rá a választ.Mondjuk itt .
No,ez sok mindentől.Például attól,hogy hogyan,mire kötötted rá.De lehet a pufferkonditól is.
Azért arra a 25W-ra kíváncsi vagyok, ha méréssel alá tudnád támasztani, Te valamit nagyon jól csináltál. A kondit én 47u-ra cserélném. Amúgy jó lesz ez, csak csinálj valami fa burkolatot, mint a gyári gitár fejeknél, azért elég hasznos tud lenni koncert közben. Jó, ekkora teljesítménnyel nyilván nem koncertezünk..
|
Bejelentkezés
Hirdetés |



Egyre több komoly gyártó vet be félvezetős kiegészítő áramköröket, bár szerintem is csak olyankor érdemes, ha összességében komoly előnyőkkel kecsegtet. Itt erről szó sincs, kiváló szimmetriát a közös katódellenállás növelésével, és negatív tápfeszültségre kötésével* is elérhetünk. Szintén hatékony, nem mellesleg jó hangú az úgynevezett lebegő parafázisú fordító, ha 




