Fórum témák
» Több friss téma |
Fórum » Erősítőhöz való hangsugárzó védelem (koppanásgátló)
Témaindító: Thom, idő: Márc 14, 2006
Témakörök:
Leírás alapján, 470-680uFig írja. Tehát a 47µF nem jó.
A kettő helyett tehetsz 1 db 330 µF-os bipoláris elkot is.
Köszönöm. Volt egy Alkotós átrajzolat, kétszínű leddel, abban volt.
Bipolárisat 100mikroig találtam.
Elnézést, nem Alkotós volt, csak kavarodnak itt a dolgok. Ebben van.
De van az Alkotósban is.
A kérdéses kondival sorba van egy 56k-os ellenállás, (csatornánként 1-1db).
-Ez egy olyan áramkorlátot jelent, hogy ha nem teszel bipoláris elkót, akkor sem lesz semmi gond. -Ha csökkented az értéket (100µF-ot említesz), akkor sem történik baj. Ez a kondi "átlagolja" bizonyos mértékben a bemenő jelet, vagy másképpen fogalmazva, a nagyon rövid impulzusokra érzéketlenné teszi. Kisebb kondi, kevésbé lesz hatásos (de ettől még működhet remekül).
Köszi az infót Alkotó! Ezt én is megjegyzem!
Köszönöm a választ. Nem csökkenteni akarom, csak a hely miatt jobb lenne egy kondi.
Akkor berakok egy 470mikros elko-t, a gyári rajzon 22mikro elko van.
Kerültem idáig az "eredeti' rajz említését. De most már a kondi téma csúnyán félre csúszik, Te is hivatkozol egy butaságra, illetve a 2x680µF ügye is erőltetett.
Mellékeltem az adatlapon tipikusnak ajánlott rajzot. Vegyük észre: - szó sincs 22µF-ról, illetve - szintén nyoma sincs 2x680µF-nak. (Ez azért merült fel valamikor régen Vendelben, mert itt valóban megjelenhet mindkét polaritással a "hibajel", de a kimenetekről jövő, soros 56kR könnyedén leküzdi ezt a problémát, nem tud akkora áram kialakulni, ami ártana a kondinak.) Fölösleges ezen tovább lamentálni (egyébként az Én paneltervemen elfér mindkét szembe fordított kondi).
Elnézést, nem akartam erőltetni. A csatolt rajzot gondoltam eredetinek, abban láttam 22mikrot. A hely valóban elég a Te nyákodon, de én másikat csinálok, és a C13-C14 lenne a két kondi, csak kisebbre terveztem, mint valójában lesznek. 12mm helyett csak 10-re rajzoltam, valami adatlapból, csak már nem találom.De a lényeg , hogy nem fér el nekem, és azért kérdeztem. Köszönöm a válaszokat.
Szia! Bocsánat én kavartam be ezzel a rajzzal.
Az adatlapi tipikus alkalmazás valóban 2x56k-t és 330µF-et jelöl meg. Közvetlen ezután mutatja be a DC figyelő méretezését. Az IC sajátossága, hogy +0,62V és -0,17V - tehát elég aszimmetrikus - a két küszöbfeszültség. Főleg a -0,17V miatt ajánlott a figyelt jelet leosztani. Gyári készülékekben mindig osztóval találkozom, azért tettem be ilyen jellegű linket innen a fórum képei közül. A kondenzátort pedig a leosztás, az átvinni kívánt legalacsonyabb frekvencia valamint a legnagyobb kivezérelt amplitúdó alapján lehet számolni annak érdekében, hogy normál üzemi körülmények között ne keletkezzen fals letiltás, viszont a kialakult DC hibát a lehető legrövidebb időn belül tudja indikálni. Aki berzenkedik a számításoktól, annak azt ajánlom, hogy egy hasonló kaliberű gyári rajzról vegye át az adatokat. Ez a link is a téma egyik mellékletére mutat.
Természetesen többféle elképzelés, és azokhoz illeszkedő többféle kapcsolás is remekül megfelelhet az elvárásainknak.
Csupán az "eredeti" rajzot akartam kicsit megvédeni. Az említett határokról nem is tudtam, sőt az IC belső felépítése is ismeretlen tudtommal. Nem pontosak az emlékeim, de határozottan úgy rémlik, -az eredeti rajz szerinti kialakítás- eltérő idő alatt kapcsolja le a hangszórókat, a DC szint nagyságától függően. 1-2V nagyságrendnél sokkal később történik meg a lekapcsolás (pár másodperc), szemben a tápfeszültség közeli értékkel, ahol szinte azonnal. Ez a sajátosság nagyon hatékonyan védi a hangszóróinkat. Nálam még kivételesen sem volt egyetlen téves lekapcsolás sem.
Sziasztok.
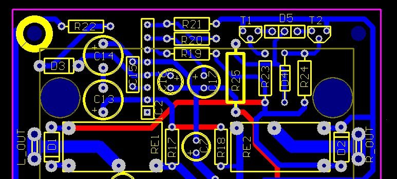
Szeretném megmutatni a hangsugárzó védelmi panelom tervét ami a quad-omhoz készül. A panelt már kimartam és méretre csiszoltam,már csak be kell ültetnem.Anno három éve már csináltam egy upc1237-re épülő védelmet saját nyák tervvel.De most hogy hozzájutottam 2 Alkotós panelra épült áramkörhöz, fontolóra vettem,hogy átrajzolom,mert az enyémhez macerás lett volna a led-es visszajelzést is rátervezni.Így az előd terve mintájára megrajzoltam a panelt és hozzá illesztettem a Jamaha AX-500 hangsugárzó csatlakozót és a többi komponenset ami az eredeti panelon volt, kivéve a párhuzamos R-L tagokat.Itt az apróban jutottam hozzá a két áramkörhöz alkatrész bánya gyanánt ,mert nem tudtam hozzájutni a szóban forgó IC-hez. Mellesleg így csak pár ellenállást kivéve minden hasznosítható lesz belőle. ![]() Most hogy írjátok a 2-es lábon lévő kondi szerepét megnyugodtam,hogy 330µF/16V-os kondi is jó lehet hozzá,mert ilyen volt az áramkörben.Én ugyan bele terveztem a két kondit sőt kétféle méretű kondinak is csináltam forrpontot.Ha elkészült megmutatom azt is.Remélem nincs harag,hogy lekoppintottam a "dizájnt"
A 2 nyomógombos kapcsolón átmegy a kimeneti áram. Azok általában kisáramú típusok szoktak lenni. Nem lesz ebből baj?
Nagyon bízok benne,hogy nem, mert az eredeti erősítőben is ez állt helyt ami 2X120W-os volt.Ha a japánoknak megfelelt remélem itt is jó lesz.
Elnézést a törölt hsz. miatt nem gondoltam bele,hogy reklámozásnak számít. Az eredeti panelről nem csináltam képet, de egy ilyen találtam.Az erősítőmnek helyet adó erősítőben is volt védelem,de az a végfokpanelon volt.Ezért vettem meg ezt a kasznit,hogy bele applikáljam az quad-ot.
Üdv!
Elégé kezdő vagyok és lenne pár kérdésem... építettem egy quad405 végfokot (Urbán féle egységcsomagból) ami működik szépen csak ahogy olvasgattam kellene hozzá egy koppanásgátló (lehetőleg olyan ami figyeli a dc-t is) Mivel drága hangszórokon keresztül fog megszólalni ( gitárerősítő lesz belőle) Ehez szeretnék segítséget kérni (mivel Urbánelektronika oldalán láttam van ilyen fel is hívtam őket de ez a tipus már nem létezik sajna) Nem találtam neten kapcsrajzot + nyák és beültetési tervet sajnos én nemigazán tudok még ilyeneket készíteni ezért kérdezném nem tudtok-e valami jó megoldást. Ha lehet a quad trafójárol működtettném ami +-30V Válaszotokat előlre is köszönöm!
Szia!
Nem könnyű válaszolni, mert elég sok jó védelem van itt, csak vissza kell olvasgatni. Úgy tudom, az Urbán - féle védelem is itt van valahol. Ajánlom az Alkotós átrajzolatokat is, minőségi munkák. A legtöbb átalakítás nélkül is megy +- 30V -ról.
A uPc1237-es IC-vel felépülő védelmeket keresd. Az nagyon egyszerű, és mindent tud (sőt még egy kétszínű LED is van hozzá, aminek a színe mutatja az állapotot).
Itt egy szuper leírás hozzá. Első oldalon rögtön megtalálod az ellenállás táblázatot, az alapján simán ki tudod választani a megfelelő feszhez esőt, a relének meg könnyen ki lehet számolni, a megadott képlettel. Nem kell sok alkatrész se, könnyen megépíthető. Nekem Vasalással, maratással, fúrással, forrasztással, élesztéssel nem volt fél óra.
Bocsi nem Alkotónak akartam címezni, hanem Gab04nek. A hozzászólás módosítva: Feb 27, 2013
Az itteni utolsó melléklet-et használva még számolni sem kell, csak megadni az értékeket.
Sziasztok!
Videoton RA6363S készülékbe szeretnék egy hangszóróvédelmet, vagy legalább egy koppanásgátlót építeni. Sajnos nekem nincs lehetőségem, módom panelt tervezni, rajzolni, maratni. Alkatrészek beültetése, beszerzése, majd a kész panel beépítése az erősítőbe nem gond, csak panelt nem tudok készíteni. Tudna-e valaki ebben segíteni, tanácsot adni, természetesen kifizetném a költségeit, fáradságát. Köszönettel.
Ez tetszik köszönöm szépen, sőt amivel számolva lett fesz. az nekem jó is szerintem illetve egy kérdés ezzel kapcsolatban mivel erről a trafóról/tápról fog menni a végfok is így terhelve más fesz. értéket mutat mint terheletlenül melyiket vegyem figyelembe? Illetve kérdezném, hogy valaki mondta ha nagyon hajtom az erölködőt akkor a védelem bezavarhat.... ez igaz?
Én üzemi feszültségen néztem. Nekem nem volt jó a gyári érték, mert magasabb fesz volt +- 50V DC. Ha a táp jó az erősítőhöz, akkor a fesznek nem lenne szabad nagyon ingadoznia. Az, hogy lekapcsol e arról nem tudok nyilatkozni, mert nekem nem kapcsolt le eddig.
Köszönöm a választ... még egy kérdésem lenne van valami külömbség a Upc1237 és a c1237ha között? Csak mert utóbbit jóval olcsóbban megtaláltam (made in china)
Sziasztok!
Valaki nem tud valami jó !tranzisztoros! rövidzárvédelmet B5-ös végfokhoz? Collector ellenálláson eső feszültséget szeretném használni hozzá, Mivel 4A-s biztik vannak benne gondolom tápáganként 3,5A-nél jó lenne ha leoldana, ez ha jól számoltam 1,15V az ellenállásokon. Nem nagyon értem hogyan működik, szóval örülnék, ha valaki tudna segíteni.
Mai felfogás szerint az uPC1237 hamis... (ami nem kínában készül, hamisítvány
![]() Egyébként nincs különbség. Mármint a végfelhasználást tekintve.
Sziasztok!
Elkészültem ezzel a kapcsolással. +-17V feszültséggel üzemel nálam, egy 12V-os relével. Az egyenfesz védelme szépen működik, de az a bajom vele, hogy miután kikapcsolom, nem ejt el azonnal a relé és ha váltó áramot nem is kapcsolok rá, akkor is meghúz. Továbbá a clip led folyamatosan ég. Tudnátok segíteni, hogy mi lehet a hiba? A relé kivételével minden ugyanaz, mint ami a kapcsolásban szerepel. A relé egy omron g2r-2 12VDC. A hozzászólás módosítva: Márc 2, 2013
Hello!
Ha nem követtél el semmi hibát, akkor lehet az alacsony tápfeszültség a gondod. Vagy is csökkentsd R12-őt 22kohm-ra és R8-at 100kohm-ra. Ha tovább sem kapcsol ki, ha elveszed a váltót, akkor T3-R8-C1-D2-R6 áramkörében kell hibát keresni. üdv!
Szervusztok.
Elkészültem a héten a védelemmel.Még nem lett kipróbálva ugyan,de szerintem nem lesz gond vele.Már csak a tápot kell kialakítanom és végre felbőghet a Q405.De inkább ne tegye (gerjedés, stb..)
Szépen megcsináltad, gratulálok. Nem akarok pánikot kelteni, de azok a kapcsolók nagyon "vékonynak" látszanak. Több ilyet szedtem már szét, és véleményem szerint alkalmatlanok hangszóró áramok kapcsolására.
|
Bejelentkezés
Hirdetés |




















