Fórum témák
» Több friss téma |
Hello!
Így lehet üzemeltetni a triac-ot, de akkor ez nem 5..50Hz-et jelent, hanem 0,166..0,33Hz-et. De nem mindegy, mikor gyújtod a triac-ot, hiszen az ütemadó "szabadon fut" és így a hálózat nem lesz szinkronban. Ha a gyújtás a félperiódus elejére esik, akkor lesz egy begyújtott fél periódusod, ha a közepére, akkor egy félteljesítményű impulzusod, ha a végére, akkor meg semmi. Vagy is a működést szinkronizálni kell a hálózati frekihez. De biztos elég lesz a az adagoláshoz 3..6 másodpercenként egy fél periódusú jel? üdv! proli007
Köszönöm sikerült megépíteni jól működik.
Még egy olyan kapcsolást keresnék, hogy adok neki 12V behúz egy relét és amikor megszűnik a 12V akkor egy idő után elenged a relé itt elég lenne az egy perc is. Előre is köszönöm
Hello!
Szinte minden időzítésre tettem már fel kapcsolást, Csak már én sem tudom visszakeresni. Valami adatbázist kellene vezetnem . De itt van egy megoldás. Természetesen a kapcsoló 12V nem lehet ugyan az, ami a relét húzza. üdv!
Köszönöm
Bocs de kicsit értetetlen vagyok hogy működik ez?
Tudsz valami szinkronizálási kapcsit? Valóban úgy van ahogy írtad. A félperiódusban bármikor gyújthat.Egy félperiódus idő,gyújtó impulzus gondolom ki küszöbölné vagy csökkentené a hibát.
Hello! Oda rajzoltam, de úgy működik, ahogy szeretnéd.. üdv!
Hello! Majd megpróbálom megrajzolni. De ezek a frekik jók lesznek?
Köszi
Esetleg a nyáktervet is fel tudnád tenni. Próbálkozom a Sprint-Layout tervezővel de nem nagyon jön össze. Előre is köszi.
Hello!
Pedig kénytelen leszel, mert én nem terveztem nyákot, csak az áramkört azt is csak kívánságra.. üdv!
Hello!
Na megrajzoltam. - Az ütemjel felfutó élére, az eső tároló a D bemenetét átmásolja a Q-ra. Ettől annak szintje magas lesz. - De ez még nem gyújtja a triac-ot. Amikor a szinusz pozitív félperiódus eleje megérkezik, akkor a második tároló a Q kimentére másolja az indító jelet. ekkor megjelenik a gyújtó impulzus, és egyben törlődik az első tároló. - A második D tároló kimenete késleltető (integráló) tagon keresztül vissza van csatolva a Reset bemenetére. Ezért kb. 1msec idő múlva törlődik a második tároló. Ezzel a gyújtóimpulzus megszűnik. - Lehet az opto által keltett impulzust formálni kellett volna, de majd ez kiderül, ha megépíted. Egyszerűen szólva, mikor az idő letelik, a következő pozitív félperiódus elején megjelenik egy 1ms-os gyújtójel. Így az ütemadó "frekvenciája" széles tartományban változhat, de 20ms alá nem csökkenhet. Mivel csak mindig csak egy pozitív félperiódusban gyújt be a triac, igazából tirisztor is használható lenne, változatlan módon. (De Te triac-ot szerettél volna.) üdv! A hozzászólás módosítva: Feb 10, 2013
Köszönöm a segitséget.Nem semmi ez a kapcsolás.
Szívesen, de reménykedjünk, hogy hasznát is tudod venni. Mert én elég szkeptikus vagyok a dologgal kapcsolatban.. üdv!
Üdv!
Haladgatok a kapcsolással. ![]() Tervezés közben eszembe jutott egy (érdekes) kérdés. Az időzítés viszonylagos tápfeszfüggetlenségét az biztosítja, hogy a küszöbfeszültség is a tápfesszel arányos, így az RC tag töltése adott tápeszarányig (alapból ugye 2/3 Ut) mindig ugyanannyi időbe telik. Namost ha áramgenerátoros töltést csinálok, és méghozzá frankó stabilat, ami nem függ a tápfesztől, akkor behozok egy pontatlanságot, mivel a referenciafesz (küszöbfesz) tápfüggő lesz, tehát ugyanakkora árammal a különböző feszültségértékekre különböző idő alatt töltődik a kondi. Tehát az lenne a jó, hogy ha az áramgenerátor a tápfesszel arányos áramot adna. Nulladik közelítésként sima osztóval adtam neki a feszültséget, de az érzésem valami olyasmi, hogy a tranyó nyitófeszültségének megfelelő soros diódát még érdemes lenne betenni az áramgenerátor ref. fesz.-égéhez (az R5-tel sorba), illetve a küszöbfeszültség előállításánál is (az R9-cel sorba). Így talán visszajönne a tápfeszfüggetlenség. (Megpróbálnám felírni a feszültségeket a tápfesz függvényében, de ez most ebben az órában túl nehéz falat. )És volna még egy kérdésem tirisztorilag. Vajon a ~1Mohm soros ellenállás elég nagy ahhoz, hogy ne maradjon nyitva? (A tirisztort nem én választom, általában ez van a fényképezőgépekben, ezzel süti el a gépváz a vakut.) A csatolókondit azért tettem be, mert nem tudom, hogy mennyi ideig tartja nyitva a váz a tirisztort, és ne lehessen ebből probléma. (Az értéke most csak sacc per kb. érzésre, később számolom majd hogy 20-30 us-nál ne legyen szélesebb az indító impulzus...)
Hello!
- Az R5-el sorba kell tenni egy ugyanolyan tranyót, mint a T2, a bázisát a kollektorba kötve. Ekkor végül is a két tranyó áramtükröt alkot. - Ha a tirisztor tartóáramánál kisebb áramot kap, gyújtás után vissza esik. De figyelembe kell venni a szivárgási áramát is, mert annál meg nagyobb kell hogy legyen. - Az indító impulzusnak, csak a legkisebb késleltetési időnél kell rövidebbnek lenni. Mert amíg az RS tár be van billenve, mindegy mit csinál a Tr bement. üdv!
Köszönöm a választ!
Nem is gondoltam, hogy "feltalálom" az áramtükröt... ![]() Az indítóimpulzust értem, azért írtam 20-30 us-ot, mert kb. ez lenne a legrövidebb kimeneti impulzus is. Utólag gondolkoztam, hogy ez már azért elég rövid.... Bár a CMOS 2MHz-et tud, kb. 5x gyorsabb a bipolárisnál, ezzel biztos nem lesz gond. Egy ilyen általános kisáramú ~200-300V-os tirisztornál lehet kb. tudni tartóáramot és a szivárgási áramot?
Hello!
Még most sem tudom, mit lehet kezdeni 20us-al. Mert ismeretem szerint egy vakucső, kb, 1ms alatt villan el. De Te tudod. Ha megnézünk egy BT149 adatlapját, akkor az látszik, hogy a tartóáram 2..5mA között van. A szivárgási áramát nem igazán látom, de nem nagy csoda, mert egy tirisztornál nem sokat számít, mikor A-es terheléseket kapcsol. De a bekapcsolás ideje 2us, kikapcsolni meg 100us alatt tud. Persze hogy ilyen kis áramnál ez mit jelent nem tudom, meg kellene mérni. Mindenesetre azt látni, hogy a kondi utáni felhúzó ellenállásnak nem kell 1Mohm-nak lenni. Hiszen a kondi feltöltődése után megszűnik az áram. A nagy impedanciák miatt a szórt kapacitások is belebeszélhetnek a működésbe. Mint ahogy a Tirisztor belső kapacitásai is, hiszen ez egy ötvözött réteg eszköz, aminek szokott kapacitása lenni. üdv!
A kis vakuk teljesítményét (ami persze valójában nem teljesítmény hanem fénymennyiség) úgy szokás szabályozni, hogy a villanás közben megszakítják az áramot (IGBT), s így igen kis fényekhez egészen rövid villanási idők adódnak. Fotóban ilyen reciprok időértékekben szokás gondolkodni, tipikus villanási idők (full fényerő, azaz meg nem szakított villanás esetén) 1/200 ~1/800 s (1,25 ~ 5 ms). Ez az idő tipikusan a tárolókondikapacitásától, és a villanócső meleg ellenállásától függ (RC-tagnak lehet tekinteki őket).
Megszakítással vakuja válogatja, de olyan 1/20000 és 1/40000 s (25 ~ 50 us) körül vannak a legrövidebb villanások. (Vannak spéci gyorsvakuk, ahol a kondi kis értékű, és a szükséges energiamennyiséget a fesz emelésével biztosítják (kV!), ezek tudnak 2 us-ot full fénnyel...)
Egyébiránt újfent köszönöm a tanácsokat. Akkor mondjuk egy nagyságrenddel simán csökkenthetem az indítókör ellenállásait... (+ a tr. felhúzóját még jobban.)
A 100 us már indokolja a külön indítókört. A tirisztor szivárgási áramát milyen szempontból kell figyelembe venni? (Hogy a felhúzó ellenállás nem visz fel tápfeszig?)
Hello!
Igen. De már féltáp is jó lenne, mert a küszöbszint 1/3-ad táp. Csak a szivárgási áramok hőfokfüggőek is szoktak lenni. Bár én még tirisztornál soha nem mértem ilyesmit. De ha a "tartóáramnak" 0,5..1mA közöttit választasz, szerintem nem lesz gond vele. Lévén hogy pár volt lesz rajta, nem pár száz mint alap működésénél. üdv!
Átvariáltam az elejét, és az áramtükröt is, így logikusabbnak is tűnik.
Holnap még gondolkodom, hogy a küszöbfeszültség osztójába mi haszna lenne egy soros diódának (a tápfeszfüggetlenség céljából...). (Ja, és utánaszámoltam a bemenő kondi értékének, 20 us-hoz 1,8n kell.)
Hello!
Le kell szimulálni. De a dióda helyett, egy tranyó sokkal célszerűbb, mint írtam igyan olyan mint a T2. A hátukat is célszerű összeragasztani a hőfokfüggés csökkentése miatt. (Egyébként kapható, egy chip-en kialakított ilyen két tranyó.) Arra ügyelni kell, hogy az R7 ellenálláson kb. 100mV-al kisebb feszültség essen, mint amennyire a CV-t fel tudod szabályozni. Mert ha nem, megszűnik a működés. Vagy is a kondi feszültsége soha nem éri el a CV feszültségét. T1 emitterkövető, szerintem felesleges. üdv! A hozzászólás módosítva: Feb 21, 2013
Reggel eszembe jutott, hogy rosszul számoltam a kis kondi értékét, mivel nem 1/3 tápig, hanem táp - nyitófeszig kell töltődnie ahhoz hogy a tranyó kinyisson. És akkor leesett a tantusz, hogy a tranyó nem is kell... (Így, hogy visszamentünk kis impedanciára.
)Az R5 és az R7 ellenállások úgy gondoltam, hogy elhanyagolhatóvá teszik a karakterisztikák közti különbségeket, meg rajzolni is könnyebb volt a diódát. ) Nem is tudtam, hogy létezik ilyen "áramtükörtranyó"!Köszönöm a segítséget, jövök majd az új verzióval. Idézet: „táp - nyitófeszig kell töltődnie ahhoz hogy a tranyó kinyisson.” Persze nem kinyisson, hanem lezárjon...
Na, most már méreteztem is.
Ut = 3 V A bemenő csatolókondit levettem 1n-ra, így 12-13 us-os trigger jelet csinál, gondolom az 555-nek elég ennyi is. A CV előállításánál is levettem egy nyitófeszt, nem számoltam utána, de elég logikusnak tűnik, hogy így eltűnik az időzítés tápfeszfüggése. (Mind a töltőáram, mind a CV az Ut-0,6V-ból lenne számolandó...) A CV értékét alapból (Ut-0,6V)/2-re vettem (középállás, innen lehet erre-arra kalibrálni, szumma ~10k osztó), és ehhez számoltam a C2 és a töltőáram értékét. A min. árammal ~5uA alá nem akartam menni, és ezt választva pedig a szükséges maximum is még takarékos 1,3mA körülre adódik. C2 meg így 22n. Az áramtükörnek utánaolvastam, és igen, ha tutira csinálnám, akkor R5, R7 ki is esne, nőne a kivezérelhetőség, pontos lenne a két áram együttfutása... Ezekre itt nincs szükség. A CV nem megy olyan magasra (eleve csak a táp 80%-áig mehetne, de itt még egy nyitófesz is lejön a max értékéből) az együttfutás meg tök mindegy, úgyis logaritmikus poti lesz, amit a villanásokhoz lehet majd kalibrálni.Véleményeket szívesen veszek. ![]() Hátra van még a kimenet....
Elkészültem.
![]() A kimeneti jelek: a kimenő impulzus fel- illetve lefutóélére egy-egy földrevitelt kell produkálni. A 4,7k 2,2n párossal nagyságrendileg 15 us-os "tüskékre" számítanék. Az R10-es felhúzó ellenálláshoz nem túl nagy érték a 100k? (Impedancia, zavarérzékenység, mittudomén szempontból...)
Hello!
Itt több csapda is van. Csak azt nem értem meg, ha valamit készítesz, akkor részegységeket miért nem próbálsz ki, mérsz meg. Miért kell az egész dolognak "fikciókra" alapulni. - Itt van pld. a tirisztoros indítás. Nem tudod működni fog-e. Mert én kapásból azt mondom nem. Ha számolod a CV minimális feszültségét, az valami 500mV-ra jön ki. Ekkor a trigger jelszintjének ennek harmada alá kel kerülni, vagy is 175mV alá. Le megy egy tirisztor addig? Legfeljebb 1V-ig. Hiszen a rétegek bedurrannak, és a gate-et nyitva kel hogy tartsa belül. Ahhoz meg legalább 600mV-ra van szüksége. De megoldható a gond, ha a 2-es láb és a GND közé, még egy 10kohm-ot raksz be. Ez a 2-es lábat féltápon tartja, viszont a C1 fordítva fog feltöltődni, mikor zárva a tirisztor. Így amikor majd mondjuk 3V-ról 2V-ra leránt, a 2-es láb feszültsége kb. 500mV-al a GND alá tud menni. - Az áramgenerátor nagyon nem jó. Mi a bánatnak ez a túlszabályozás megint? 470k/1,8k 1:260 arányú változtathatóság. Milyen potival lehet ezt az átfogást beállítani? Miért kellene logos poti? Mértél már logos poti karakterisztikát? Logos az? Egy bánatot. De egyáltalán miért kellene ekkora átfogással szabályozni az időt? Soha nem fogom megérteni ezt a megalomán viselkedést... Szabályozni csak abban a tartományban szabad, ami éppen szükséges. Megfeledkezel arról, hogy ez nem egy digitális majális, hanem analóg áramkör, még ha impulzusok is a kimenti jel. Ekkora átfogás már maga 0,4% változást jelent, aminél a pontosságnak legalább tízszer jobbnak kellene lenni. Egy analóg áramkörben, szerinted lesz 0,4 ezrelék pontosság? Maximálisan örülni fogsz az 1..2%-nak is. Nem beszélve a potiról és az áramkör "éheztetéséről". - De maga az áramgenerátor sem jó. minimálisan 5uA áramról beszélsz. Ez a 47ohm-os ellenálláson 0,235mV feszültséget ejt. De közben semmi értelme. Hiszen a helyzet annál rosszabb hőfokfüggésre, minél jobban összemérhető a tranyó bázis-emitter küszöbfeszültsége az R7-en eső feszültséggel. A tranyó hőegyütthatója kb. -2mV/K neked meg az emitterben az áramszabályzó, 0,2mV van? (Amúgy ne hidd,ha gyári áramtükröt tennél bele akkor csilli-villi lenne egyből. Abban is csak tranyók vannak, csak jobb a hőegyüttfutás. Már a dióda és a tranyó küszöbfeszültsége közötti különbség is kb. 50mV. Vagy is egyből nem tudod az áramot 1mA alá venni így. De miért nem mérsz meg a valóságban valamit? - Egy tranyó bázisával sorba önállóan soha nem teszünk kondit, mint ahogy a C3-nál is van. üdv! A hozzászólás módosítva: Feb 23, 2013
Sziasztok,
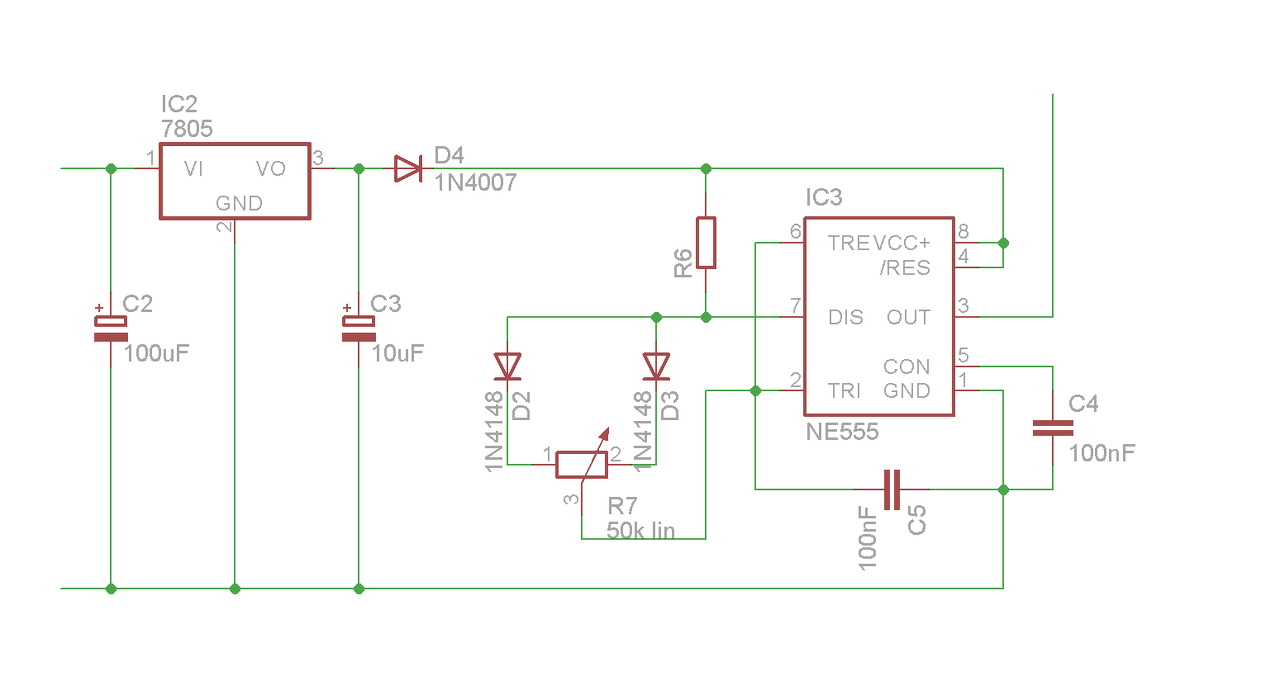
a mellékelt kapcsolási rajzot szeretném felhasználni PT4115-ös áramgenerátor dimmelésére. Valaki megnézné hogy ez ilyen formában alkalmas e lenne rá? Illetve az alkatrészek értékei megfelelők e. Mellékelem az IC adatlapját is. Tinával akartam letesztelni de valamiért nem csinál semmit. A hozzászólás módosítva: Feb 23, 2013
Ha megnézed az adatlapját, láthatod, hogy egyenfeszültséggel is lehet a kimenő áramot változtatni.
Egy Tl 431 alapkapcsolásban 2.45V feszültséget ad, és ezt a feszültséget leosztva egy potival nullától a max kimeneti áramig tudod szabályozni. Az 555-ös kapcsolásodban hiba van, a D3 diódát fordítsd meg. A hozzászólás módosítva: Feb 24, 2013
Azzal tisztában vagyok hogy lehetne másik fajta módszerrel is, de így szeretném megoldani
![]() Biztos hogy fordítva kéne lennie? |
Bejelentkezés
Hirdetés |
















