Fórum témák
» Több friss téma |
Fórum » Teljesítmény -LED, powerLED (pl. Cree, Luxeon) vezérlése
Témaindító: george_b, idő: Nov 30, 2007
Témakörök:
Szervusztok!
Olyan problémám lenne, hogy egy cree ledes fejlámpa üzemidejét próbáltam azáltal növelni, hogy a gyári 3,7 voltos akku mellé párhuzamba bekötöttem még 2 db 3,7 voltos nokia akkut. Az üzemidő nőtt valamelyest, de sikerült mellé a hőfokot is 3szorosára növelnem. Mind 3 akku azonos feszültségű. Van esetleg ötletetek (a nagyobb hűtés mellet), mit tehetnék még? Köszönöm előre is a válaszokat!
Sziasztok,
Zseblámpáda szeretném EZT a ledet beépíteni. 3db AAA elemről kapna áramot. Kérdésem pedig az lenne, hogy ehhez milyen áramkorlát szükséges? Illetve életképes egyáltalán az ötlet?( üzemidő) Köszönöm a segítséget előre is : )
A jelek azt mutatják, hogy a lámpa nem szabályozza LED áramát. A párhuzamosan kötött akkumulátorok csökkentették az eredő belső ellenállást, ezért nagyobb áram folyik. Építs be egy áramkorlátot, például innen választhatsz megfelelőt.
Erre a célra egy AMC7135 áramgenerátor IC a legegyszerűbb megoldás, de azt tudtommal nehéz beszerezni, egyesével ráadásul drága. Annyiért már kész meghajtót lehet venni. Az előző hozzászólásomban emlitett link neked is jól jöhet.
Köszönöm a tanácsot, de van benne valamilyen áramgenerátor, de az csak a hozzá adott akkuval működik rendesen.Akkor nem fűt, csak hamar lemerül.
Kipróbáltam az általad javasolt 1 nagyobb akkus megoldást (gyári 1000mah csere 3800mah-ra) 3 üzemmódból a villogó és a fél-fényerős megoldáson nem melegszik, csak a max áramfelvételnél. Kb ez a vezérlés van benne: Bővebben: Link
Sziasztok!!!
Van egy Cree ledes elemlámpám, nyomógombos ki-be kapcsolóval van ellátva. Minden bekapcsolásnál másik program szerint világít, 5 program van benne (erős, félerős, halvány, stroboszkóp, sos villogás)! Nos ezzel van a gondom! Szeretném a programokat "kivenni" valahogy belőle! Megpróbálom a vezérléséről készült fényképeket feltölteni ide! Az sem gond ha nem tudom átalakítani, szívesen csinálnék akár egy másikat is.... Remélem tudtok segíteni ))
Hány mA áramot akarsz átküldeni a LEDen? Milyen cellákkal működik? Hány mm a panel átmérője?
A hozzászólás módosítva: Feb 24, 2013
A lámpa 2 db 18650-es Li-ion akksival megy, egyenként 3.7V feszültségűek és 3800mAh-sak!
Egy Cree XM-L ledet kellene hajtani.... és a legerősebb fokozatra lenne csak szükségem!!! A panel átmérője kb 20-25 mm!
Ja és ha megnézitek a képeket, ott látszik, hogy a szögletes panel rá van egyébként forrasztva a kerek panelre. A két kis pöcök illik bele a kerek panel két nyílásába...
Hát nem tudom hány mA-áramot akarok ráküldeni, ennyire sajna nem értek hozzá! A lényeg, hogy a legtöbbet hozzuk ki a ledből, vagy legalább ugyanannyit mit ezzel a panellal tud....
Szerintem ne ragaszkodj a maximális fényerőhöz, az akkuk és a LED érdekében. Ha a csúcson járatod, igen rövid lehet az élettertama úgy LEDnek, mint az akkuknak. Arról nem is beszélek, hogy kézben sem bírod tartani pár percnél tovább a lámpát.
A csúcsra járatott lámpa 1-2 órát bírhat. Nem tudhatod, mikor lesz arra szükség, hogy megnöveld az üzemidőt.
Igen, igazad van, azért írtam, hogy legalább ugyanannyit tudjon mint most tud....rontani nem akarok a teljesítményén
Ezek ismeretében van valami javaslatod a megoldásra?
Elromlott a meghajtó? Akkor itt nézz körül. Ha az zavar, hogy bizonytalan, milyen üzemmódba indul, akkor olyant keress, aminek van memóriája.A 3800 mAh akkuk pedig biztosan kevesebbet tudnak padlógázon.
A hozzászólás módosítva: Feb 24, 2013
Nem nem romlott el, csak nagyon rossz amikor bekapcsolja az ember, vagy hozzáér véletlen a kapcsolóhoz és átvált. Nem hobbihoz használom a lámpát, a hivatásomhoz szükséges. Teljesen meg vagyok elégedve a fényerővel, csak ne lennének benne programok....
Sajna nem tudom az általad belinkelt oldalon hogyan kell vásárolni, pláne külföldről... Jó lenne ha tudnátok segíteni, elérhető megoldásra lenne szükségem.... KÖSZÖNÖM
Jobb a helyzet, mint elsőre látszott. A kapcsoló az, ami bizonytalan, az már csak könnyebben cserélhető. Segíthet az is, ha ellenőrzöd, valahol tapasztalható-e kotyogás, gyenge érintkezés. A menteket vazelinos kenőccsel (körömvirág krém) halványan bekenve javul a helyzet.
Már ezt megtettem! NEM megoldás!
Itt egy megoldás van, valahogy ki kell szedni a programokat a vezérlőből, vagy új vezérlőt kell építeni, vagy beszerezni olyat, amiben csak egy fokozat van! Ebben kérnék segítséget és köszönöm előre, főleg az építő hozzászólásokat a kérdésben!!! Köszönöm.....
Ehhez viszont fel kellene rajzolni a készülék kapcsolási rajzát. Ha jól látom, a félvezetőkről nagyrészt le van vakarva a felirat, így max. az összeköttetésekből és a tokozásból lehet tippelni, hogy melyik milyen funkciót lát el.
Így, hogy nincs felirat a vezérlőn, gyakorlatilag kizárt, hogy a vezérlőt átállíthasd, mert dokumentációt se fogsz tudni találni hozzá, és még akkor is kérdéses lenne, hogy mennyire állítgatható ez (szerintem semennyire). Hogy a helyére lehet-e rakni valamit, az attól függ, hogy a maradék részét a kapcsolásnak mennyire lehet felderíteni, és az mennyire könnyen kezelhető. Alternatív megoldás, hogy a lámparészt megtartod, a maradékot meg kidobod, és építesz hozzá saját meghajtót.
Mivel az alapvető karbantartást már megcsináltad, a kapcsoló cseréje marad. Ha véletlen hozzáérésre vált, akkor cserélni kell. Hiába építesz vagy veszel másik meghajtót, a hiba nem szűnik meg.
Nézd, ez egy fegyverlámpa! Sokszor úgy jön ki a lépés, hogy fel-felvillantom, célzáshoz, kereséshez. Na akkor aztán nem jön ki jól ha egyszer csak villog! Nem úgy használom, hogy bekapcsolom aztán had menjen fél órát.....
A lámpa 2 db 18650-es Li-ion akksival megy, egyenként 3.7V feszültségűek és 3800mAh-sak!
Jónak tűnik az ötlet, lámparész marad, led marad, csak kap egy új meghajtót! Mire van szükségem hozzá? Mérjem meg esetleg a ledre vezérelt feszültséget abban az üzemben amiben használni szeretném???
Sziasztok
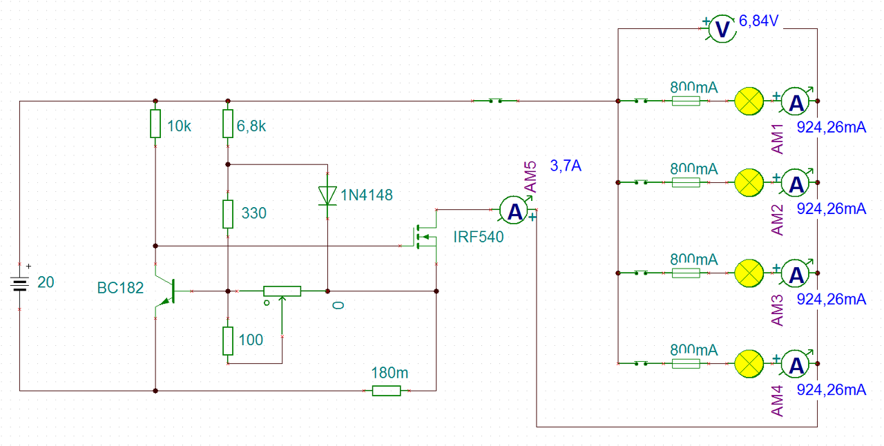
A kérdésem hogy az első képen lévő disszipatív áramgenerátor működőképes e. Skory oldalán találtam meg az eredetit, amit egy kicsit megváltoztatta Tinában (biztosíték, 4db párhuzamos ág). Elméletileg egy stroboszkóp akar majd lenni valamikor, ez most még csak az elmélkedés. Most jelenleg az égők 11wattra vannak számolva, és a véglegesben valószínűleg 10wattos power ledek lesznek. A biztosítékokat arra az esetre tettem be, ha az egyik led megadná magát, akkor a többinek ne legyen baja (1 Ampernél már leolvad, ha minden igaz, a 10 Wattos led amit néztem meg 1050mA-t bír max.) Azért választottam ezt, mert ez egyszerű, igaz hűteni kell, és gondolom ennek mindegy hogy van e a végén éppen led vagy nincs. Az első kérdés amit már fentebb írtam, működőképes e. A másik pedig hogy kell e valamelyik ellenállásnál figyelni a terhelhetőségre.
Egy áramgenerátor - egy ág.
Vagy sorba tudod kötni a LED-jeidet, vagy minden ághoz külön áramgenerátor kell.
És ha sorba kötöm, hány voltos táp kéne hozzá?
Megnézed az egyes LED-eket, hogy hány Volt kell nekik, és összeadod őket. Rászámolsz pluszban mondjuk 1.5-2 Voltot, hogy tudjon szabályozni az áramkör, és kb. ennyi.
Hát ha 10voltal számolom darabját akkor az 55Voltos toroidok pl a HQnál jók lehetnek, gondolom akkor elég az 1amperes ebből.
Valamit meg kéne változtatni ekkora fesz különbségnél, az eredeti kapcsolás 20Voltig van csak jelezve. Az IRF alatti ellenállást, tudom hogy meg kell, azt a tinában meg is tudok nézni, mikor jó, de a többinél érdekelne hogy maradhatnak e az értékek.
Az a kapcsolás változtatás nélkül nem jó ~15-18V felett. Kell egy ~12-15V-os Zener dióda a T2 kollektora és emittere közé, hogy a magasabb tápfeszültség elllenére se tudjon megemelkedni ott a feszültség, mert kinyírja a FET-et. Ezen felül az R3-at és az R4-et meg kell növelni annyira, hogy az áramok kb. hasonlóak maradjanak. A FET-re hűtőborda fog kelleni. Attól függően, hogy mennyire kis tartalékkal sikerül belőni a LED-ek feszültségének összegéhez a tápot, attól függően kisebb vagy nagyobb borda kell.
Megnéztem tinában amiket mondtál, nem tudom hogy melyik áramokra gondoltál, ezért a képen be van téve 3 db árammérő, és megpróbáltam közelíteni őket. Zenernek egy 15V-ost tettem be, nem írtad milyen irányban kell, de csak ebben az irányban világítanak az égők.
Bal oldat a képen az eredeti értékek, de csak 2 égővel, mert 20V kevés az 1 amperhez. Jobb oldalt pedig 40Voltra változtatva. Ez így már jó lenne elviekben? Persze nem 40V lesz majd, de ha ez jó akkor már tudom számolni ha változik. Másik kérdés, ehhez ügye elég egy olyan táp ami trafóból – egyenirányítóból - meg valamekkora kondiból áll, nem kell stabilizálni vagy ilyesmi? |
Bejelentkezés
Hirdetés |




)) 






