Fórum témák
» Több friss téma |
EcoPityu!
Márpedig ilyen kis DC feszültségen a MOSFET-ek sokkal jobbak, mint a tirisztorok, arról nem is szólva, hogy tirisztort kikapcsolni DC áramon igazi bűvészmutatvány. Igen, az IRFZ44 nem bír ki folyamatosan 46 A-es áramot. És? Melyik hasonló árú/méretű tirisztor bírna ki ennyit? És egyáltalán: hol olvastál itt olyat, hogy valakinek szüksége lenne ekkora áramra? Az IRF3205 viszont kibír akár 50 A-t is, csak ügyesen kell bekötni, de mivel baromi olcsó, simán be lehet tenni többet is párhuzamosan, és akkor akár hűtés nélkül is elviszi. Nem kell 0,1 ohm, anélkül is egyenletesen oszlik meg rajtuk az áram! Nem is a mosfet jelent itt gondot, hanem a szabadonfutó dióda! (Amit a sejtek által belinkelt kapcsolásból kifelejtettek.)
A kapcsoló a kikapcsolja a cuccot, mert, ha "nullára" tekered akkor igaz nem pörög, de sípol. Nos ez kocsiban gáááááz!!! (lásd fotó)
eszembe jutott még valami:
Nincs valakinek 5lete? Egy H-hidat kellene meghajtanom úgy, hogy a vezérlés ráadásakor (mondjuk az +5V, ha nincs akkor 0) szép lassan pörgeti fel a mocit, de nagy nyomatékkal, amennyiben 0, akkor azonnal megáll. Ugyanez a másik irányba is. Ez tuti lenne a kinai távos kisautokba, nem úgy indul, hogy forog, mind állat, persze, lehessen kiiktani pl egy kapcsival, hátha mégis kell "úgy" indulnia... Gyárilag ez az akku megcsapolásával van megoldva, normál esetben kb fél cellák, turbóban az összes, de ez nagyon gagyi...meg mondjuk, mi van, ha nekem nincs csapolt cellám (pl 12V/2Ah zselés akkum van) A Táp 12V, a H-híd nálam 10A -t bír, tranyókkal, de lehet FET-es is. Thx! Foto: My BIGFOOT
Hát ha a egyszerűen akarod megoldani, akkor fogsz valami kislábszámú mikrovezérlőt, meg három ÉS kaput. A mikrovezérlő élvezérelt megszakításlábára rákötöd a két felső tranyó/Fet vezérlőjelét egy ÉS kapuval. A felső kapcsolóelemek vezérlőjelét egy-egy ÉS kapu kimenetére kötöd amelyek egyik bemenete a vezérlő IC-d kimenetén van, a másik a mikrovezérlőd PWM kimenetén. A szoftver egyszerű: megszakítás felszálló ágra. Jön a megszakítás ( elindultunk előre vagy hátra ). A megszakítást átállítjuk leszállóágra. Továbbá elindítassz egy ciklust ami a PWM kitöltési tényezőjét növeli a kívánt ütemben. Kiiktatása egyszerű a PWM kimenetet mellé 3-as tüske amivel egy jumperrel a PWM láb helyett 1-et lehet kapcsolni az ÉS kapura. Vigyázni kell, mert az ilyen kínai elektronikák gondolom nem 0-5 Volttal működnek. Mondjuk ettől nem fog nagyobb nyomatékot leadni, csak nem fog kapásból körbefordulni.
Esetleg meg lehetne oldani 555-el is. Ott valahogy az egyik ellenállás értékét kellene csökkenteni valahogyan. De hogy ezt hogyan kellene kivitelezni nem tudom. Majd az okosabbak megmondják.
Nos igen én is 555-el gondolkodtam, de nem jutott okosság az eszembe. A másik verziót hagyjuk, hiányos ismereteim miatt, bár belátom, ezt a témát kell erősen tanulmányoznom, mert ma már szinte mindenki, mindent ezzel akar/tud megoldani...
Nos kimértem: A Go, Frw, R-L irányok az IC (RX-2) megfelelő lábain keresztül egy-egy1KOHM van, mely egy kisteljesítményű tranyótkat hajt meg, ezek vezérlik a H-hidat(kat) a megfelelő irányba továbbra is várom az 5leteket...
Vannak ötleteim, mindjárt kipróbálom.
Fogunk egy elkót. Elkó földön, + pont egy PNP tranyóval a tápon. Ha 0 a vezérlőjel akkor a kondi töltődik. Ha 1 akkor a kondi kezd kisülni. Na ezt a feszültségváltozást kellene összehozni az 555-nél az egyik ellenállás értékének változásával. Kép: erre szoktam mondani: 2WD noWD... Az előző képen lévő gépem nekem is van kettő is. (Már ha ez az a fajta, amelyiknek elöl kerekenként 2 rugója van) Mindkettőnek behalt a kormányzása. Egy kérdés vele kapcsolatban: Milyen távod van hozzá? "Analóg" vagy digitális? Azaz van benne poti?
Analog RX/TX2, valami kínai technika. Ja, ennek a (kéknek) nincs rugózása, eléggé primpko, ezért is vittem ki terepezni...., no meg kapott egy 12V-os zselés akkut, ne tudd meg.....
Heló
Ha egy 12V-os kismotor (valaha magnóban tekerte a szalagot) fordulatszámát szeretném PWM-mel szabályozni, akkor elég ha négyszögjel frekvenciája 17kHz?
Sziasztok!
Most tévedtem a topicba. Ha v.kinek nagy áramú FET-re van szüksége, nézze meg az IRF honlapját. Ez remélem elég nagy minden szempontból: IRFP 064 Motor szabályozásra 98A szerintem elég. Vezérlőnek a jó öreg TL494 tökéletesen megfelel. Így túláramvédelmet is lehet tervezni hozzá. A FET meghajtásához pedig IR2110 alkalmazása jónak tűnik. Igazság szerint 1 ill. 2 FET meghajtására a TL494 alkalmas, de a gate kapacitás kisütésére 1 dióda (1N4148) és 1 PNP-s tranyó (pl.:BD140) jó választás. Az ák.-t eredetileg 1 gyári cumóból lestem el.
Sziasztok!
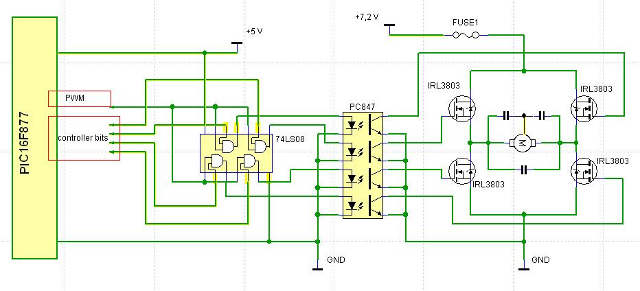
Próbálgattam az N-P FET es hidat, de túlbonyolítottnak tartom. Szerintem elegendő a PWM jelet szétosztani, és két ES kapura vezetni. A kapuk másik bemenetét vezérleni PIC cel. Az ES kapuk kimenet rákötni az alsó két FET re G re, (mint wiredFetes.jpg, csak itt nem N-P FET ek szerepelnek) A felső két FET mehet közvetlenül a kontrollerre. Ha nyitjuk (L szint) a FET et akkor az átellenes FET által szolgáltatott PWM diktálja a sebességet. Irányt váltani a FET ek elektromos felcserélésével lehet. Egyébként nem is működne, ha megkapná mindkét átellenes FET a PWM et. Gondoljunk bele pl a PWM éppen nulla! Ekkor az felső fet éppen nyitna, de ugyaneztkapná meg a másik oldali alsó FET is a másik ES kapuról is, ez pedig (mivel ellentétes csatornás) éppen lezárna. Tehát ezen variáció működésképtelen szerintem.
A második ábra hibás.
Abszolút. Az IRL3803 N csatornás -> pozitív feszre nyit. A) az alsó fetekre az optok az életben nem kapcsolnak feszültséget. B) A felső Fetek soha nem nyitnak ki mivel a motor a legnagyobb ellenállású cucc a FET motor FET kombóban. Ezért a motron esik a legnagyobb feszültség, ergo a felső FET Source je kb. egy feszültségszinten lesz a tápfesszel. Nem fog kinyitni ha tápfeszre kapcsolod. Megoldást ld. léptető motros cikk bipol mocikkal foglalkozó része. Továbbá elegendő az alsó Feteket ÉS-elt PWM-vel hajtani. A felsőket célszerűbb direktben.
Jogos...
...de hogyan építsük be a léptető mocit a gyári moci helyére, azé' ez sem lesz semmi, hogy minden stimmeljen...
RFTM.
Ha elolvastad volna, akkor nem írnál ilyeneket. Leírtam hogyan kell N Fetekkel H-hidat építeni.
Lucifer!
Én is erre utaltam, habár lehet nem fogalmaztam pontosan. A második ábra tényleg elvi hibás, inkább csak a meghajtás miatt tettem fel. Az első ábra a H hid miatt érdekes, viszont itt arra akartam utalni, hogy a felső FET eket -mint ahogy Te is írtad - direktben kell vezérelni. (szerintem kell, mert pl. a PWM 0 szintjénél keresztben az alsó és a felső fet is 0 át kap, így az alsó zár, a felső nyit: így nem lesz áram, a PWM 1 nél pedig fordítva, így sem lesz áram....) Tehát marad a közvetlen vezérlése a felső fET eknek.
A másik dolog ami miatt a felső FETeket célszerű direktben hajtani az az, hogy az optóknak van egy bizonyos átviteli korlátuk. Érdts, bizonyos PWM freki felett nem a PWM ütemében fog kapcsolgatni, hanem teljesen zárva marad.
Jogos, de én alapban nem használok optot, mert csak törpe motor forgásirányát és sebességét akarom váltogatni.
Sziasztok!
12 és 24v 50-60/W-os Dc motor PWM fordulat szabályozását kellene úgy megoldani, hogy a bekapcsolás pillanatától kezdődően lágyan kellene elérni a maximális fordulatot ( kb. 20-30 sec alatt) Tudna-e valaki segíteni ? Üdv
Sziasztok!
Egy olyan kérdésem lenne, hogy hogyan tudok PWM-es DC motorvezérlésnél túlterhelés, illetve rövidzár védelmet beiktatni. Konkrétan arról van szó, hogy analóg modellvasúti mozdonyokat hajtok meg PWM vezérléssel, de mi történik, ha túl sok mozdony van egyidejűleg a pályaszakaszon, illetve mi van akkor, ha egy vagon kisiklik (vagy felvág egy kitérőt) és ezáltal rövidzárlat keletkezik? A H-híd tranyói erre hogy fognak reagálni? Üdv.
A H-híd alsó kapcsolóelemei alá teszel egy kicsi, és megfelelő teljesítményű ellenállást. Az ezen eső feszltségeből az I= U/R segítségével ki tudod számolni a pályán folyó áramot. Ez term. rövidzár esetében a legnagyobb.
Köszönöm válaszod. Ha jól értettem, akkor pl egy áramvezérelt tranyóval akár tudok zárlatvisszajelzést csinálni a vezérlő pic-nek?
Ez a terület még kicsit ködös nekem. Az lenne a feladat, hogy rövidzár esetén a PIC "tudjon" a zárlatról, így ehhez a pálya áramtalanításán túl - egy csomó feladatot (pl. akár naplózást) lehetne kötni. Ugyan ez igaz a túlterhelésre is.
Sziasztok
Én is PWM-es szabályzást csináltam egy 230V-os 150W-os DC motornak, ami egy kis esztergát hajt meg. A lényeg hogy egy problémám lenne, a PWM szépen üzemel, csak a FET elszál benne (zárlatba megy) ha megterhelem a motort. Mi lehet a baj, a fet 20A/600V-ot bír. Csinálok majd egy rajzot hogy hogy van bekötve.
Tegyél a FET Source és a Drain-e közé egy jó nagy diódát. Meg a motor két kivezetése közé is, feltéve ha csak egy irányba forog.
Várjuk meg a kapcsolási rajzot, és majd utána adjunk tanácsot, olyat, ami biztosan segít, és egyértelmű!
Itt a kapcsolási rajz, ha jól emlékszem így van, mivel ez bent a cégemnél van és csak emlékezetből rajzoltam. Az eredeti panel meghalt, és ezért csináltam egy másikat, de ez meg megeszi a fet-et. A kapcsolás az eredeti panel szerint készült, mivel abba a PWM halt meg. A PWM bemenet egy OPTO csatolóval van behajtva a pwm-ről.
Azért döglik meg a fet, mert így nem kapcsolóüzemben működik. Az a 22k helyett inkább 22ohm kellene. Már persze ha megdöglés alatt azt érted, hogy túlmelegszik.
A megdöglés alatt azt értem hogy zárlatba megy a S-D láb.
A graetz után azért egy pár µF-os kondi kellene!
Mekkora a freki? A snubber így nem jó. Valószínűleg nem is így van megépítve, mert füstös sikert aratna.
Pedig ez így van megépítve, és egy darabig elég jól üzemelt, csak amikor meg lett terhelve zárlatba ment a fet. A ferkevncia kb 200Hz.
|
Bejelentkezés
Hirdetés |













