Fórum témák
» Több friss téma |
Talán ez segít. Én nem látom, hátha neked jobb a szemed...
A hozzászólás módosítva: Márc 22, 2013
Kaptál linket a ventillátor fordulatszabályzásra. Miért nem oda írsz?
Ha csak potméterrel akarod megoldani, akkor nagyteljesítményű, huzalpotenciométer kell hozzá. Az pedig az 1000 Ft környékén kapható. Olcsóbb egy tranzisztor/potenciométer/ellenállás kombó.
Köszönöm a segítséget, én sem találom. Azért érdekelne mert ez állítólag egy SHURE fej.
Lehet benne igazság, mert az AudioTechnika játszókat Shure fejekkel is szerelték.
Nekem olyan 10K ohm és 100K ohm közötti értékűt ajánlották.
nem kaptam linket a barátom mondta.
Audio Technika-nak tűnik. Keresd a Penna-Poor-nál. Talán még van nekik.
A hozzászólás módosítva: Márc 22, 2013
Én valami olyanra gondoltam, hogy a ventillátor szabályozó lábára (sárga láb) kötök valamit ami szabályozz a sebességét pl.: potméter.
A sárga nem szabályzó, hanem jeladó. Ha feszültséget kötsz rá, tönkremehet.
akkor valamit a pozitív vagy a negítívra??
Egy nagy teljesítményű huzalpotméter - ahogy már leírtam. Az értéke attól függ, mekkora a ventillátor áramfelvétele. Körülbelül 100 Ohm, 1-2W terhelhetőségű legalább kell.
Másik megoldás itt van. A mondatokat nagy betűvel kezdjük. A hozzászólás módosítva: Márc 22, 2013
Oké
A visszajelzőt meg csak simán rákötöm a számítógép alaplapjára.
Köszönöm valóban Audio Technica.
A hozzászólás módosítva: Márc 22, 2013
Szívesen. Amikor még én voltam ott a raktárban 2-3 db volt elfekvőben.. De ez már több éve volt.
Szevasztok az lenne a kérdésem, adott egy nordmendetv a hangszoró csatinál vanegy kondi forma valami,azvan ráirva 1k36,pontosan milehet,lehet helyetesíteni az 1j36tal?köszi ligyakeli
Sziasztok
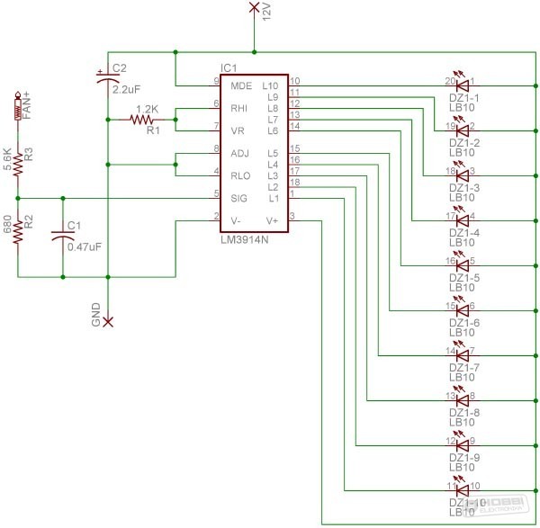
A mellékelt kapcsolási rajzon az IC-t nem lehet kicserélni A277D-re???
A tűrés jelzést használták tizedes pontként, tehát a két érték azonos, de más a tűrésük. Van itt valahol egy segédlet a tűrésekről, de ha nem lényeges a pontosság, jó oda. A 'k' sem nagy pontosságú (szűk tűrésű), a 'j' szűkebb (pontosabb).
Hogyha rákeresel gugliban, és a két ic lábkivezetéseit megvizsgálod, akkor ugyanabban az áramköri panelben nem kompatibilis.
Funkcióját tekintve hasonlók, de ha jól emlékszem az LM3914-en lehet pont/vonal üzemmódot beállítani. Az NDK ic-n nem tudom lehet-e ilyent, meg jóval régebbi tervezésű is. Pesze ha ilyened van, abból is tudsz építeni, de akkor ahhoz keress kapcsolást.
Köszönöm a gyors választ kicserélem a jésre üdv ligyakeli
Szia!
Tönkrement ez a kondenzátor?
Sziasztok szeretném megtudni hogy ez milyen led és beszerezhető e valahol? Nekem hideg fehér és esetleg kék színben kellene és 5mm-es
Az A277D-nek van futópontos üzeme, de az 12-LED-es... ha van a fiókban fel lehet használni,
új építésnél viszont nem javaslom, gyakorlatilag beszerezhetetlen ha másik kellene...
Magyar forgalmazóról nem tudok, marad az ebay.
Hali mindenki!
nedudgi ötlete és meghatározása alapján találtam ilyen LEDet az ebay-n és ha nem gond szeretnék hozzájárulni az oldal épüléséhez egy táblázattal és egy rajzzal ( netről) remélem a hozzáértőknek majd többet mond majd mint nekem.Természetesen az adatok helyességét NEM garantálom tehát mindenki NÉZZEN UTÁNA mert én csak amatőr vagyok ebben a dologban. ennek ellenére köszönöm a segítséget , és remélem én is tudtam segíteni valakinek ebben a témában
Szia !
Amint látszik is amatőr vagyok (de lelkes) ha esetleg nem tudnék szerezni akkor helyette tudnál ajánlani valamit hasonló vagy jobb paraméterekkel? előre is köszi.
Annyival kiegészíteném, hogy UV lED is létezik ilyen kivitelben.
Üdv mindenkinek.
Lenne egy olyan kérdésem, hogy egy T4 3570- tudok e helyettesíteni valamilyen btb triac-kal? Köszönettel, Laci!
Üdvözlet!
Volna egy tranzisztor aminek kellene egy helyettesítő!A1281 y-327.Egy kapcsolóüzemű tápba van ami oka lehet folyamatos lekapcsolásnak.Előre is köszönöm! Bővebben: Link A hozzászólás módosítva: Márc 25, 2013
Szia!
Helyettesítő: Bővebben: Link |
Bejelentkezés
Hirdetés |















