Fórum témák
» Több friss téma |
Az Al-nek a telítődése ponttal sincs oylan közvelten összefüggésben.
A telítődési pont B-ben az anyagra jellemező. Az összefüggés, amit a menetszám számoló képlet használ, abban a kvöetkező változók vannak: menetszám, frekvencia, keresztmetszet, feszültség. A B-t nem is általában a telítés korlátozza, hanem a vasveszteség, amely exponenciális összefüggésben van a frekenciával (állandó B mellett), és a B-vel (állandó frekvencia mellett). (szóval a parciális derivált mindkettőre exponenciális) Az Al-nek egyetlenül olyan esetekben van fontos értéke, amikro maga a trafó induktivtiás is. Ilyen például a flyback konverter (ami nem más mint egy step-eup trafós analógja), vagy az LLC konverter (ahol a mágnesező indutkvitás a rezgőkör eleme).
Na szóval a szekunderre a kondiválasztásnak két szempontja van:
- Elviselje a búgóáramot, ami saccra egyharmada a kimeneti ármank. Ehhez szükséged van a kondi adatlapjára, ami leírja, hgoy mekkora búgóáramot képes elviselni. - A kimeneti áramimpulzusokat kellően simiítsa a táp felé, mert az egyszerű zéner, opto vezérlés, nem a legjobb válasszal rendelkezik. Ha az erősítőd +/-84V-ról megy, akkor egy csatorna 8 ohm terhelés esetén legalább 10,5 A-re tervezendő. De impedanciaminimumban lehet több is. Ha a táp rezgőkörét nem is tervezed ennyire, akkor legalább olyan FETet kell váalsztanaod, amin a táblázabtna számolt max primer csúcs áram esetén is, a védelem bekapcsolási feszültségének csak a fele esik. És természetesen arról is godnoskodnod kell, hoy soha ne legyen kapacitív mód, mert akkor megint elszáll a vezérlés. Szóval szerintem tervezd nagyobb áramra, válasssz jobb FETet (STP23NM50N kevés lesz), és vidd valamivel feljebb a frekit, ha ETD39-ed van csak (az N87 anyagúnak a határán leszel). A primer oldali kondikat úgy kell méretezned, hogy még a max csúcsterhelés esetén se essen a szabályozási feszültség (táblázatban neked 310V) alá. Ezt saccolni nehéz, én azt mondanám, hogy Wattonként 1µF-vel kb 300V-ra esik a fesz, szóval a 6x120µF kevés lesz. Vagy vidd lejjebb a szabályozási feszt (mondjuk 290-300V-ra) vagy alkalmazz több primer kondid. Legjobb megoldás, ha multisimben leszimulálod (én ezt szoktam, berakom a diódahidat, egy kb hálózati forrásimpedanciát, a kondikat ESR-rel együtt, majd egy rezisztív terhelést).
Értem, csak azért kötöttem a karót az ebhez mert azon az 1T Forward számolón amit linkeltél tegnap nincs feltüntetve az Al viszont ezen ami a képen van meg kéri az Al értékét és végül már nem tudtam hogy akkor kell vagy nem.
Bocsesz a sok kérdésért de nagyon kezdő vagyok kapcsoló táp építésben.
Ezt az oldalt hagyd meg az ingyenergiásoknak, bénázzanak ők vele...
Használd a skori féle számolót, vagy az általam lineklt oldalt. Azok rendesen meglapozottak, és az utóbbinál a helpben benne is vannak a képletek, az alkalmazott feltételek/elhanyagolások.
Szekunderre kondiból Nippon-om van, csatoltam a mellékletet. Búgóáramra csak egy szorzót találtam benne. Van egy rakattal, be tudok tenni többet is vagy veszek kisebbeket és beteszem mellé.
IRS27952-m van, így kb a határon mozgok a feszültségeséssel. A felét egyáltalán nem szabad átlépnem? Most inkább megoldás lenne az nálam, hogy csökkentem a teljesítményt, hogy határon belül maradjak (a meglévő alkatrészek miatt), mert végülis 400W-ra nincs szükség (300W-os hangfalakat fog hajtani), csak ha lehet a max-ot akarom kihozni belőle. Megpróbálom leszimulálni, csak erre egy kérdésem még lenne, hogy a hálózati forrásimpedancia értéke kb mennyi? A hozzászólás módosítva: Márc 25, 2013
Idézet: „Szekunderre kondiból Nippon-om van, csatoltam a mellékletet. Búgóáramra csak egy szorzót találtam benne. Van egy rakattal, be tudok tenni többet is vagy veszek kisebbeket és beteszem mellé.” Rendes villamosmérnök ember rendes adatlap nélkül nem vesz semmit. (én nem vagyok villamosmérnök, de én sem veszek anélkül). Idézet: „ IRS27952-m van, így kb a határon mozgok a feszültségeséssel. A felét egyáltalán nem szabad átlépnem?” Nem ajánlott. Eleve azért, mert a FET Rdsonja nő a hőmérsékelttel, így egy normál 70-90C-os DIE hőmérsékleten (nem a borda, hanem belül a szilícium), már lehet kétszerese is. Idézet: „Most inkább megoldás lenne az nálam, hogy csökkentem a teljesítményt, hogy határon belül maradjak (a meglévő alkatrészek miatt), mert végülis 400W-ra nincs szükség (300W-os hangfalakat fog hajtani), csak ha lehet a max-ot akarom kihozni belőle. ” Csökkentsd a tápfeszt. Az előfordulú áramcsúcs az I=Utáp/Zmin. Ahol a Zmin egy 8 Ohmos hangszórónál 6,4 Ohm (az AES szabvány szerint ez a minimum érték, de gyakran van ennél kisebb). Idézet: „ Megpróbálom leszimulálni, csak erre egy kérdésem még lenne, hogy a hálózati forrásimpedancia értéke kb mennyi?” Én mondjam meg, hogy milyen nálatok a hálózat? Dugj egy elosztót a konnektorba, majd egy multimétert az elosztóba (legalább CAT II 300V mérési osztályú legyen), majd az elosztó másik dugójába egy jó nagy ismert terhelést (mondjuk egy halogénrefit). Mérd meg mennyit esik a tápfesz, ezek után van egy matekod. Ezek után még azt is meg kell nézned, hogy az útba berakottt NTC, zavarszűrő satöbbi... impedanciája (50 Hz-en) jelentős -e és ha igen, mennyi. Ezen is mind esik fesz. A hozzászólás módosítva: Márc 25, 2013
Nem boltban vettem, így nem tudtam milyet kapok. A többinek meg amennyire tudtam utánanéztem, de látod eléggé hiányos a tudásom, pedig próbálkozok.
![]() A többit meg átszámolom. Ez a mérési mód eszembe nem jutott volna... Köszönöm a segítséget!
Tegnap este nem pont ezt javasoltam?? Minek ír az ember?!
Hogyha egy ferrit mag eltorik es pillanatragasztoval megragasztom ugy hogy szinte nem is latszik a tores, akkor az a mag meg hasznalhato?
Használható (pl. flyback, fojtó, stb.), de mindenképpen légrés kerül bele (Al csökken). Úgy kell ragasztani, hogy a törésbe ne kerüljön ragasztó; így lesz a legkisebb a nemkívánatos légrés.
akkor ha torott akkor mar nem ajanlatos hasznalni, csokken a hatekonysaga, ugye??
Mint írtam: kutya baja, kicsit gyengül, de attól még kiválóan használható. Javaslom a mondat eleji nagybetű használatát, valamint sok olvasást itt a fórumon; az 'Inverteres hegesztőtrafó', a 'Kapcsolóüzemű táp 230v-ra', és hasonló inverteres témákban.
Sziasztok, szeretnék vásárolni ETD 34-29 vasmagot ill fekvő csévetestet de sajnos a lomexben csak vasmagot kaptam abból is csak 34-et és nem is tudnak rendelni. Van itt esetleg olyas valaki aki Váci pl mert ott van egy jó bolt de csak utánvétettel postáznak az meg kétszer annyi lenne mint amit vennék. Szóval ha lenne valaki aki rendelne vagy tudna szerezni ilyet akkor szivesen betársulnék. Köszönöm.
A hozzászólás módosítva: Márc 26, 2013
A RET kínálatában van!
És van budapesti irodájuk, ahol személyesen átvehető a dolog, így megspórolhatod a postát is. (ráadásul jó áron is van) A hozzászólás módosítva: Márc 26, 2013
Sziasztok!
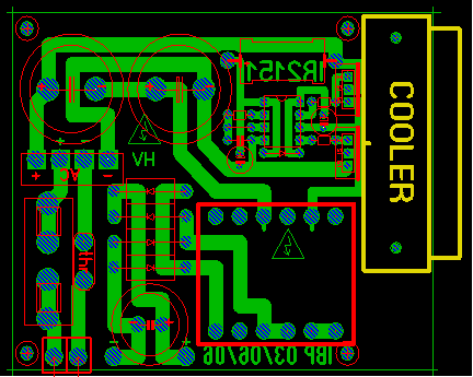
Megrajzoltam nyomtathatóra a már korábban is közzétett kapcs. táp anyagát ha esetleg kell valakinek. PC táp trafóra van. Én most készülök megépíteni ezt. Ez lesz az első ilyen tápom. Remélem jó lesz. Le ellenőriztem a rajz alapján a lay-t de azért nézze át még egyszer mindenki aki használni akarja, mert azért csak magas feszültséggel játszunk. A hozzászólás módosítva: Márc 26, 2013
A kimenet ill. a 220 alkatrészei és vezetékei nincsenek kellő távolságban egymástól. Ez így semmiféle érintésvédelmi szabálynak nem felel meg.
Ill. még egy jótanács: az IR2151 Rt és Ct lábain levő ellenállás és kondi ne legyen a rajzon a két 200V-os kondi, a két FET, és a trafó primer lábai által körbezárt - piros/zöld/kék vonalakkal jelölt - körön belül (ez azt jelenti, hogy az IC sem lehet bent), sőt, ez a kör minél kisebb legyen fizikailag. A hozzászólás módosítva: Márc 26, 2013
Hol van a zavarszűrés?
Ez a rajz nem valami frankó. Ezt amikor ide beszúrtam, akkor oltottak is érte. Nézegesd tovább a topikot és meglátod mennyi jobb kapcsolás lesz az ezt követő hónapban. Sőt inkább tudod mit javaslok? építsd meg a Cimopata rezonáns tápját. Abban van túlterhelés védelem is, meg saját segéd táp meg egyebek, amitől sokkal jobb lenne a táp. Nem lesz sokkal drágább, vagy nagyobb a nyákod. Hidd el azzal sokkal jobban jársz.
Nézőpont kérdése. A Cimo féle táp tök ugyanez, csak az rezonáns ez meg nem. Személy szerint egyiket sem tartom frankónak, de nem e miatt hanem az IR miatt. Persze ettől még bármelyik megfelelhet egy adott alkalmazásba.
Szerintem sokunknak van itthon rengeteg középkategóriás alkatrésze elfekvőben. Azokból olcsón össze lehet hozni egy ilyen tápot. Ha profi tápot akarok, akkor megveszek modern feteket modern jó anyagú magot ... Az többe kerül.
Te akkor mit javasolsz? Csak, hogy lássam mi a te nézőpontod.
Ge Lee jobban szerete a gate trafót alkamazó áramköröket, ezt többször is kifejtette. Ő pl a skori féle önrzegőt szokta javasoni az IR215x-es kicsi tápok helyett.
Mindkét dolognak megvan az előnye. Én szinteltoló meghajtó párti vagyok (vagyis IR). Én is a cimó fée tápot javasolnám, és pont azért mert rezonáns. (ami nagy előny) A skori-féle önrezgőt is meg lehet csinálni rezonánsra.
A profi táp nem feltétlenül egyenlő a modern, vagy drága alkatrészekkel. Azokkal is lehet csinálni gagyibb tápot, és az olcsóbb alkatrészekkel is lehet jót. Leginkább az adott feladat dönti el hogy milyet érdemes csinálni, illetve az, hogy ezt mennyiből akarod kihozni.
A pwm végfok egy elég jó példa erre. A keménykapcsoló táp nem igazán jó hozzá mert elég sok zavart termel, a hagyományos felépítésű rezonánsnak meg durván esik a feszültsége. Erre csináltam a 494-es rezonáns hidat de kis szórású trafóval, ami nekem bevált. A legócskább félvezetőkkel is működik, számomra a legegyszerűbb, legolcsóbb megoldás. Ez az én nézőpontom. A Laci nézőpontja meg az LLC. Szerencsére nem vagyunk egyformák. A kérdezőnek akár meg is felelhet egy adott alkalmazásban az a táp amit csatolt, nem tudhatjuk.
Na ezt már nagyon nagyon szeretem. Ezzel a pár hozzászólással már is gazdagabb lettem agyilag.
_vl_ -> Köszönöm a tippeket a rajzzal kapcsolatosan. Ha maradok ennél a rajznál akkor kijavítom (bár így már nem biztos) voodoo -> Zavarszűrésből is van egy jó pár lehetőség, de fogalmam sincs hogy mit alkalmazzak. Szerinted mi illene hozzá? emmzolee-> Köszönöm Neked is a választ. Nézegettem a kapcsolásokat, de mivel ebben a témában nem vagyok nagyon jártas, így olyat kerestem amit egy PC táp legnagyobb trafójával meg lehet valósítani újratekerés nélkül (ebből már volt balesetem a bénázásom végett és nem szeretném megbontani) és tudjon legalább 24 V 10 A-t Egyszerű labortáp felhasználásra volna. Amúgy a trafó: YEERL-35C. lorylaci és Ge Lee-> Ti is pengék vagytok a témában az már biztos. Nos amire használnám az inkább kisebb áramkörök próbája, step motor driverek tesztelése, PWM kapcsolások mint pl motorszabályzás stb... de durvább erősítők, végfokok és egyéb kényes technikákra ott van a régi 15A-es, hagyományos tápom. Szerintetek melyik volna nekem való? Nagyon köszönöm mindenkinek az eddigi hozzászólásokat
Pár észrevétel tőlem is:
- Snubberek a primérre, szekunderre, hogy ne 10-20MHz-en rezegjen a holtidőben - Kondi a primérrel sorba, hogy ne kapjon DC gerjesztést a trafó - Kiegyenlítő ellenállások az elkókra (akár az IR tápjával kombinálva) - Egy fojtó sem ártana, hogy miért az hosszúúúú
Idézet: Hát még ha végigolvastad volna az egész topikot!„Ezzel a pár hozzászólással már is gazdagabb lettem agyilag.” Ha sok mindenre akarod használni a tápot a későbbiekben, akkor hamarosan szembesülsz majd a problémával, hogy: "de jó lenne ha szabályozható lenne". Aztán ha majd tönkre is teszed (vagy a róla használt áramkört) akkor a következővel: "de jó lenne ha az árama is szabályozható lenne". Mindkét problémára megoldás ha kukázol egy PC tápot (rosszat ingyen is adnak, de néha még jót is), és átalakítod "labortáppá" (lásd külön topik). Két potit kell csak pluszban venni hozzá, és a feszültségét fogod tudni állítani 0 és 26V között, az áramát pedig kb. 40mA és 10A között.
Igen nem rossz táp a Skori tápja sem, de azt azért nem akartam javasolni, mert annál be kell lőni a frekiket, a trafó szórási impedanciáját és a rezonáns működést. Ezzel azért többet kell játszani. (Különben én is építettem egy néhány Skori féle tápot és tök jók.)
A Cimó tápját könnyebb belőni. Konkrét példákkal nem akartok előállni? Most már tudjuk, hogy PCtáp trafóval kellene dolgozni megbontás nélkül és ahogy kiveszem az írásokból, nem kell feltétlen stabilizált táp. 24V10A. Engem is érdekelne mit javasoltok mind a ketten.
Igen ez is jó megoldás, bár én egyszer amivel szórakoztam, az kis kitöltéskor eléggé tüskézett.
Idézet: „Ha maradok ennél a rajznál akkor kijavítom (bár így már nem biztos)” Nem baj, a javasolt változtatások igazából általános érvényűek, bármilyen megoldást választasz, a nagyáramú szakaszok legyenek minél rövidebbek, és a nagyáramú körökön belül fizikailag ne legyenek kisáramú alkatrészek és vezetékek, mert különben induktív csatolásban rengeteg zavart tudnak a kisáramú részek összeszedni.
A helyzet az hogy neki fogtam végig olvasni a topic-ot de a 11 hónapos lányom nem hagyta folytatni ill. mire oda jutottam volna hogy tovább olvasom addigra hajnali 2 lett és elaludtam. . Az biztos hogy jó volna az áram és a fesz. szabályzás. Utána is fogok olvasni. Ezt szeretem, hogy tőletek csak tanulni lehet.
Még soha nem építettem ilyet úgyhogy minden javaslat és észrevétel számít. Pimi Neked is köszönöm
|
Bejelentkezés
Hirdetés |









A helyzet az hogy neki fogtam végig olvasni a topic-ot de a 11 hónapos lányom nem hagyta folytatni ill. mire oda jutottam volna hogy tovább olvasom addigra hajnali 2 lett és elaludtam. 




