Fórum témák
» Több friss téma |
Fórum » Csöves erősítő készítése
Ne feledd betartani a fórum viselkedési szabályait, és a topik megmaradásának feltételeit. [link]
A téma átmenetileg fagyasztva lett, hozzászólni nem tudsz!
Már felfedeztem az iménti hozzászólásból !
Sziasztok!
Összeraktam ezt a kapcsolást:Bővebben: Link Kettő kérdésem volna: 1. Muszáj a visszacsatolást bekötni? Ha nem kötöm be,mi lesz a probléma? 2. 6N2P-nek, vagy az ECC83-nak van szebb hangja? Válaszokat előre is köszönöm!
Jaa a hálózati? Mert a haverja nem látszik a táp nyákjától.
))
Mint az elején említettem én sem kívánom eljátszani a világ eszét, csak ha igény van rá a gyakorlati tapasztalatokat, cumikat elmondani adott esetben.
Természetesen az ezoterika részébe nem kívánok beleavatkozni. Más szempontok szerint működöm. Azaz használj tisztességes minőségű alkatrészeket, csináld meg rendesen és lesz a boltban kapható félvezetőséknél nagyságrenddel különb erősítőd, párosulva az alkotás élményével. Van nekem Hájend ismerősöm aki a mérgemben összerakott 25W-os EL34 PP-t két hét után is alig akarta visszaadni. Pusztán ezért demostráltam, mert előtte állította hogy házilag nem lehet rendeset csinálni. Háát külalakra valóban meg sem közelítette a nála egy autó áráért zenélgető félvezetős csodát, úgyhogy igaza volt.
Szép gondos szerelés !
Sajnos én nem vagyok eléggé türelmes az épitkezésben meg már nem is igazán csövezek . Bővebben: Link
Nem jártál még nálam , igen a válasz de ez nem ide tartozik az ok és az okozat nem vág egybe !
A hozzászólás módosítva: Márc 24, 2013
Még egy dolog amit jó ha megszívlelnek a Kollégák!
A szabvány szerint, -akkor is ha amatőr készülékről van szó- a hálózati kapcsolónak a hálózat MINDKÉT ÁGÁT meg kell szakítania, valamint mindkét ágban biztosítéknak kell lenni. Főkapcsolónak nem használhatóak ezek az apró fém billenőkaros kapcsolók akkor sem, ha 250V 3-5A van rájuk írva. Ezt csak ezért említettem, mert jónevű kisszériás gyártók termékein is nagy divat az egysarkú kapcsoló és egy biztosíték. Kíváncsi vagyok hogy engedélyeztették a kereskedelmi forgalmazást. .-) Idézet: „Főkapcsolónak nem használhatóak ezek az apró fém billenőkaros kapcsolók akkor sem, ha 250V 3-5A van rájuk írva.” Ezen már túl vagyunk hogy ki mit tesz az erősítőjébe az legyen a saját dolga , látom te sem látod a fától az erdőt , és itt fejezzük is be a kapcsolós témát , biztosíték minden esetben van még ott is ahová nem kéne ! A hozzászólás módosítva: Márc 24, 2013
oszt' milyen lenne ha türelmes lennél? !
bakker az enyém disznóól ezekhez képest.
bocsánat, nem tudtam hogy érzékeny téma, és nem is konkrétan Neked szántam, akkor sem, ha a Te hozzászólásodhoz került válasznak.
Alapvetően nem is az amatőr készülékekkel van baj, hanem a kisszériás Hájend gyártókkal akinek ezt tudni és betartani kellene.
Igen ezért én harapok de mind két pólust kapcsolnak és eddig mg sosem volt ezekkel a kis kapcsolókkal gond ,sem mechanikailag sem átütésben meg még sorolhatnám... Aki egyszerűen ellenzi az a saját cuccában mást alkalmaz és ennyi , soha nem vontam kétségbe senki kapcsolóját még akkor sem ha nem oda illő lett volna.
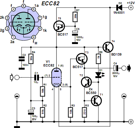
Találtam egy nagyon szimpatikus hibrid füles kapcsolást. A nagy mágusoktól kérdezem, vajon tényleg beválthatja a hozzá fűzött High-End reményeimet? Mire kellene ügyelnem, ha megépítem?
Csak azt tudnám, hogy minek ebbe a cső. Egy katód, meg egy emitterkövető egymás után. A nagy bemenő impedanciát leszámítva semmi előnye nincs. A cső helyére egy darlingtonos emitterkövető, és ugyanott vagy, sőt, a csövek amúgy sem működnek jól ilyen alacsony tápfesszel. Az sem világos, hogyha a tápfesz 12 V, akkor minek a fűtésbe az áteresztő tranzisztor, és ezesetben a cső is szépen alá lesz fűtve, mert kb. 10 -11 V körül lesz a fűtőfeszültség, a brumm meg amúgy sem a fűtésen keresztül kerülne be, pláne ha amúgy is egyenfeszről van táplálva. Úgyhogy elég értelmetlenül van túlbonyolítva.
A hangminőség biztosan jó az egymásután kapcsolt katód-, és emitterkövető miatt, gyakorlatilag azt fogod hallani, amit a bemenetre teszel. Idézet: „A szabvány szerint, -akkor is ha amatőr készülékről van szó- a hálózati kapcsolónak a hálózat MINDKÉT ÁGÁT meg kell szakítania, valamint mindkét ágban biztosítéknak kell lenni.” Ez nem butaság, de melyik szabvány szerint általános előírás? Angol vagy amerikai elektronikákban gyakran találkozunk egyáramkörös hálózati kapcsolóval. Csövesben amúgy sincs sok értelme, ahogy a hálótrafó primerjéhez vezető áramkör teljes leszigetelésének sincs, a szekunder oldalon nagyobb feszültséggel dolgozó készülékben. Kisszériás elektronikai terméket régóta nem kell bevizsgáltatni, az élet- és vagyonbiztonságért viszont mindenki egyformán felelős, a havernak forrasztó DIY-esek is! Ha szigorúan vennénk a magyar szabványt, akkor végleg elfelejthetnénk az éghetetlen védőburkolat nélkül szerelt csöveket... az MSZ felfogható ajánlásnak, de gyakorlatilag 20 évvel ezelőtt (EU belépéskor pedig teljesen) hatályát veszítette. A hozzászólás módosítva: Márc 26, 2013
Idézet: „1. Muszáj a visszacsatolást bekötni? Ha nem kötöm be,mi lesz a probléma? 2. 6N2P-nek, vagy az ECC83-nak van szebb hangja?” 1) Pentódás végfoknál a nvcs. "csinálja" az alacsony kimeneti impedanciát avagy "reciprok" nevén a damping faktort. A magasátvitel is pocsék lenne nélküle, ugyancsak a pentóda áramgenerátoros jellege, de a viszonylag magas impedanciájú ECC83 meghajtás miatt is. Tehát muszáj bekötni! 2) Az ECC83-nak. Személy szerint többre tartom a 12ax7/ECC83 néhány 70-es erősítési tényezőjű amerikai variánsát, és itt nem gond a kisebb "mü".
Idézet: „Nem tudom, van-e ésszerű akadálya az orosz 5C4SZ egyenir. cső alkalmazásának, 800.-Ft” Nincs, de nem érdemes spórolni. Az 5c3sz bőven jobb annyival, amennyivel drágább.
Én csak azt néztem, hogy az AZ4 tudását eléri-e ez a - 5C4SZ - cső, ez volt, van a kezem ügyében. Mindig van egy még jobb.
A hozzászólás módosítva: Márc 26, 2013
Egy kérés, kérdés: Nincs meg valakinek ez a kapcsolási séma?
Azt hiszem, nekem már meg is jött a nyúl, köszönöm!
Tessék még egy csoki nyuszi vagy csoki tojás?
Üdv mindenkinek.
Úgy gondoltam, nem árt ha ismét olvasgatok egy kis elméletet a neten, és találtam is valamit ami számomra érdekes. A rácselőfesz beállítását félvezető vagy vákuumdiódával végzik. Ilyen megoldást alkalmazott már valaki? A hozzászólás módosítva: Márc 26, 2013
Nem jön be a kép...
A hiba szerintem nálad van,mert nálam tökéletesen megjelenik.
Ahá, egy másik böngésző már vitte! Nagyon szép építmény, mondjuk az elején az a kis audio trafó nem kis pénz. Tanulmányozom csak, hogy a magyarul is megjelent PPP kapcsolásokkal össze tudjam hasonlítani. Aztán azokat szeretném megépíteni, azok szimpatikusabbak anyagilag. Ez a második link tartalmaz sok egyéb adatot is, köszönöm ezt is!
A Z-dióda például a feszültség stabilizálását szólgálja,gondolom a többi is.
Példa : 12V -os Z dióda,vele párhuzamosan 2db 470 Ω -os ellenállás,az 51mA. Szerintem ennyi.Javítson ki valaki,ha nem így van.
Idézet: OK. De akkor játszunk el egy kicsit a gondolattal...Szerintem az asztali lámpa veszélyesebb (nincs galvanikus leválasztás, és az izzó búrája is törékenyebb), azt is be kellene tiltani... „Ha szigorúan vennénk a magyar szabványt, akkor végleg elfelejthetnénk az éghetetlen védőburkolat nélkül szerelt csöveket...”
Túl sok a félvezető HIGH-END nem erről szól szerintem...
|
Bejelentkezés
Hirdetés |


)) 


