Fórum témák
» Több friss téma |
Fórum » PC táp átalakítása akkutöltőnek
Témaindító: Sarok Adrián, idő: Nov 9, 2007
Sziasztok. van egy lc-a300atx tápegységem ebböl szeretnék töltöt csinálni 12v sat hogy fogjak hozzá ha lehet kérnék szépen rajzot is mellé.KÖszönöm
Hello! Hogy kezdj hozzá? Keress hozzá hasonló kapcsolási rajzot, és olvasd el az ezzel kapcsolatos hozzászólásokat és ezt a cikket itt. üdv!
A hozzászólás módosítva: Márc 25, 2013
Első körben azt nézd meg hogy milyen vezérlő van benne. Ha 494 akkor szerencséd, és egyszerű dolgod van. Megcsinálhatod szabályozhatóra is (PC táp átalakítása topik), de akkutöltőnek elég ha módosítod az ellenállásosztót hogy a kívánt feszültséged legyen. Áramkorlátnak meg beraksz valami soros tagot kívülre, vagy teszel egy söntöt a szekunderre, és csinálsz áramkorlátot a tápba. Rajz kismillió van a neten, és a hivatkozott topikban is.
Elöre közlöm most csinálok elöször ilyet.ebbe a részben teljesen kezdő vagyok mint egy kisbaba a járáshoz.töltök fel képet hátha te látod rajta mert én nem találtam.
Szia!
Ebben a kapcsolásban a vezérlő IC DR-C2002 típusú. Üdv.: Feri
köszönön.Tudsz nekem segiteni hogyan tudok ebből akumlátortöltöt csinálni?teljesen amatör vagyok hozzá
Ebben sajnos a 2002 van, amiről nem nagyon találni sem rajzot, sem adatlapot. Elvileg a 2002, 2003, 2005 bekötése azonos, de igazából egyiket sem ismerem. Ha azonos, akkor az 5V-os ág osztóját kiveszed (2003-as rajzon R62), és a 12V-os osztó módosításával be tudod állítani a szükséges kimenőfeszt. Persze ehhez lehet hogy az IC 3-as, 4-es és 6-os lábát be kell csapni, mert azokon (is) figyeli a feszültségeket. Ezt úgy csinálnám, hogy az IC tápjából osztanám le arányosan a megfelelő lábakra. De még majdnem jobb megoldás ezt az IC-t kidobni, és egy apró kis nyákra fölé tenni egy 494-et. Ezzel így elég sokat kell ekecselni hogy úgy működjön ahogy szeretnéd, de ha nincs szükséged áramszabályozásra, akkor egyszerűbb.
Szia!
Sajnos nem tudok segíteni, eddig csak 494-es IC-vel szerelteket alakítottam át. Ahhoz találtam megfelelő rajzot. Üdv.: Feri
nincs szükségem hozzá.de elötte hogy tudom megnézni hogy jó e a tápegység mert ha aram alá dugom nem indul el a ventilátor
Szia!
A csatlakozó zöld színű, PS-ON vezetékét egy fekete, GND vezetékkel összekötve indul a tápegység. Üdv.: Feri
Szia!
Ne dobjad ki az IC-t. A 14-es lábra van visszacsatolva a kimenő feszültség. Az 5 V-ról jövő ágat vedd ki. A 12 V-ról jövő ágban módosítsd az ellenállás értékét úgy, hogy a kimeneten a kívánt feszültség jelenjen meg. Az 5 V-os kimeneten a szűrő induktivitást vedd ki. A 12 V-os ágban a kondenzátort cseréld 25 V-osra. Üdv.: Feri A hozzászólás módosítva: Márc 27, 2013
Mondom hogy kezdő vagyok ilyen téren és nem idegesíteni akarlak de honnan számoljam ki 14-es lábat,
Üdv :Józsi
A bal alsó sarok az 1, aztán szépen sorban körbe, felülnézetben. Az a baloldal, ahol a jelzés, pötty, horpadás, sarok letörés, vagy valamilyen jel van.
Szia!
Ha ennyire kezdő vagy nem javaslom, hogy ezzel kezdjél az elektronikával foglalkozni. Van a fórumban kezdőknek való cikksorozat, először tanulmányozd azt. Üdv.: Feri
Sziasztok.
Volna egy kis megoldatlan gondom egy táppal. Akkutöltőnek szánom egy ATX 450W-os táp. Ami működik egy kis gonddal. 30V jön ki a 12V helyén. A TL494 1-es lábéra tökmindegy mit és hogyan kötök, nem reagál. Maximális teljesítménnyel üzemel mindig, és a védelem sem szól közbe. Lehet terhelni, míg a Teljesítménytranzisztorok ki nem purcannak. Amik 1100V 12A 150W-osak. A táp nagyon komolyan meg van építve. Bele van téve ami bele is jár. És a TL494-et is kicseréltem és az eredmény ugyan az. Hibát nem találtam a nyákon. Így túl nagy a feszültség az akku töltéshez. Nekem csak 16V kellene. Ami számomra rejtély, hogy lesz. És így hatalmas teljesítményű sönt ellenállás kell. Ami persze nincs. Én azt sem bánom, ha áramgenerátort kell tennem, ami 30V-rol működik és elbír 10A-t. De ilyen célra nem tudom van-e rajz. Már sok tápot alakítottam át, de ez megszívatott keményen. Ha valaki tudna segíteni az jó lenne. Előre is köszönöm.
Üdv mindenkinek!
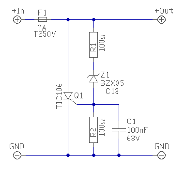
Cb-táphoz egy túlfeszvédőt tudna valaki?? Köszi eőre is (max 15-v nál lője a biztit)
Hello! Valami ilyesmit kel összehoznod. De a tirirsztort a biztosíték áramának megfelelően kel megválasztani. Kipróbálni úgy célszerű, hogy izzót teszel a bizti helyére. üdv!
Sziasztok. Van egy PC táp ami Tl494-el van. És véletlenül hozzá ért a bemenő 230V a kimenő GND-hez. És nem akar működni. A TL-t kicseréltem és a teljesítmény tranzisztorokat kimértem és azok jók. A segédtáp működik. Mi lehet a baja?
Sziasztok!
Kettő Pc tápot is megpróbáltam már átalakítani /Solarmax mav-300w-p4, Mercury 300W atx/, de már a feszültség felemelésénél is elakadtam. 9-14.4V ig tudom szabályozni őket feljebb nem mennek 9V alatt meg letiltanak. Tudna valaki segíteni hogy az TL494 IC melyik lábánál kell még valamit alakítani?
Sziasztok!
Megépítettem ezt a kapcsolást,de ha 4A fölé tekerem az áramszabályozót és az akku feszültsége eléri a 13V-ot akkor elalszik a töltés jelző led a töltés megy tovább. Miért alszik el a led tud valaki segíteni? Köszönöm. A hozzászólás módosítva: Jan 25, 2014
Hello! Teljesen normális. Ez nem jelzi a töltés elejét-végét. De nem is kapcsolja, csak szabályozza, pontosabban a korlátozza. Úgy az áramot, mint a feszültséget. Ezt a két szabályzó kimenti áramát látod a diódán. Lényeg, hogy korlátoz, vagy is sem az áram, sem a feszültség nem lépi túl a beállított értéket.
Ha pedig az a kérdés az, hogy miért nem 4A az áram 13V felett, azért, mert a táp kimenőfeszültsége és az aski feszültségének különbsége, és a kettő belső ellenállása nem engedi már meg hogy 4A áram folyjon a kettő között. Így az áramkorlátozása sem "szükséges", vagy is nem látod a diódán, hogy korlátozva van az áram. Hiszen az áram már a "korlátozási szint" alatt van. üdv!
Azért volt gyanús a dolog mert ha 4A alá tekerem akkor világít a töltés jelző piros led majd a végén vált zöldre ahogyan kell.
Köszönöm a segítséget! Üdv!
Üdv!
Az eredeti kapcsolás néhány alkatrészének értékét módosítottam, hogy számomra könnyeben megépíthető legyen majd. Így elméletileg kb 0.15A ... 8.5A áramszabályozási tartományt kapok. A 2 kisáramú (2mA) LED helyett a mellékelt kapcsolásra gondoltam. Ez így működőképes?
Hello! Elvileg működhet. Bár az áram szabályozás cseppet nagy. A 25k poti épp hogy megmozdul, már is fél amper körül lesz az áram. (Az R17-et cseppet nagyra választottad.)
Köszi.
R17-et javítottam 1.5k-ra. Egyébként, ha nem gond, lenne még pár kérdésem. Én úgy értelemezem, a dolgot, hogy az ATX PC táp eredeti védelmét meg kell tartani (a TL494 4-es lábát nem köthetem csak egyszerűen GND-re) mert egy Bat+ -> GND, vagy Bat- -> GND zárlat esetén nem lenne áramvédelem , mivel nem az áramfigyelő ellenálláson folyik az áram. Egy Bat- -> GND zárlat könnyen létrejöhet, ha valaki az autóban hagyott, arról le nem kötött akksit tölti. Ekkor a töltő fémháza(GND) és a Bat-(autó fémháza) jó eséllyel összeér. Ilyenkor nyilván megszűnik a beállított áramkorlát. Az egész töltőt egy szigetelő házba kellene tenni?
- A TL494 4-es lábát amúgy is illetlenség a GND-re kötni. Mert bekapcsoláskor minimálisan az ott lévő RC tag gondoskodik a lágyindításról. A tápok zömének áramkorlátja nem igazán tölti be feladatát, mert tartósan zárlatban tartva általában megpusztulnak. (De nem is üzemállapotuk ez.)
- Egy PC-táp a kocsinál töltve egy hosszú hosszabbító végén, nem egy életbiztosítás. A kocsi kerekénél fogva "szigetelten áll", a tápban lévő két kondi földelés hiányossága esetén akkorát rúghat, hogy a két szemed helyet cserél. Ilyen szempontból, egy "régimódi lemezes trafó" sokkal korrektebb megoldás. Minden esetre egy FI relé nem árthat ilyen esetben. - Én leginkább az utolsó mondatodban foglaltakat támogatnám, bár az életvédelmi gondokat ez sem oldja meg. |
Bejelentkezés
Hirdetés |










akkor az Ic dobjam ki belöle? 





