Fórum témák
» Több friss téma |
Mielőtt kérdezel, a következő két dolgot ellenőrizd!
I. A helyes tápfeszültségek megléte.
II. A kimeneten van-e egyenfeszültség.
Élesztés.
A c19 helyére mennyen az 1-2 uf kondi és hány voltos?
A T12 emitterére megy a C19 egyik lába az a + vagy a -? 2.2uf-om van az jó?
A hozzászólás módosítva: Márc 28, 2013
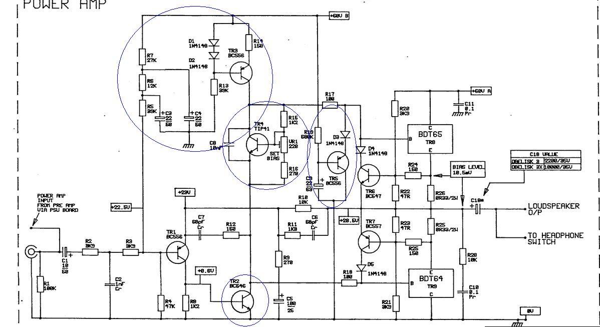
Helló! Megnéztem a kapcsolást. Pár részét úgy nagyjából értem, de van olyan amit teljesen nem "értek" hogy miért kell oda. A kapcsolási rajzon bekarikáztam őket. Most hogy néztem a kapcsolást, eszembe jutott hogy az aszimmetrikus táplálásúra kell a kimeneti kondi.
Sziasztok! Nekem van egy JAYTEC PAE 800 végfokom. Elég erős, igaz össze kell kötnöm a végfok házát az erősítő házával, egy szálal hogy ne búgjon. DE! Házi mozihoz használom hogy a mélyet hajtsa, a probléma a következő! Az erősítő nem add le akkora jelet amire a végfoknak mindig szüksége van. Így nem szól mindig akkorát a mély. Próbáltam hozzá egy PC hangszóróból ki szedett erősítőt de búg, arra is kötöttem egy szálat de akkor is búg. Vettem egy elő erősítőt, hátha jó lesz. De így is búg! Akkuval is próbáltam hogy nem-e a hálózat miatt van a gond (búg)!! A kérdésem most az lenne hogy a végfokot, hogy tudom feljebb állítani. Vagy az erősítőbe! Valami ötlet? ( az erősítő az meg egy JVC RX-6012r )
A hozzászólás módosítva: Márc 28, 2013
És igeeeen
Működik a c19-et kicseréltem először 2,2uf elkóra azzal is működik de az csak régi volt itthon és túl nagy de tettem bele másfajta 470nf-ot és azzal működik biztos a kondi volt rossz! Alaphelyzetben világít a D13 ha meghúz a relé késleltetés után elalszik ha melegítem a hőérzékelőt világít a D14 és a relé elenged ha lehűl a D14 elalszik a relé újra behúz tökéletes! Nagyon nagyon szépen köszönöm a segítséget reloop ![]()
R5-C3-R6-C4-R7 egy aluláteresztő szűrő, hogy a táp brummját elnyomja.
TR1 a hibaerősítő, TR2 a feszültség erősítő (VAS) fokozat, TR3 egy áramgenerátor a VAS fokozat munkaellenállása, TR4 egy állítható feszültségű szinteltoló, ez állítja be a végtranzisztorok előfeszítését, TR5 a bekapcsolási tranzienst korlátozza (amikor töltődik a kicsatoló kondenzátor) TR6-7 túláram védelem.
Szia, itt a szint emelő erősítő. A 741-es IC helyére TL71-et tegyél.
Üdv!
Segitséget szeretnék kérni, van egy +35v 0 -35v tápos erősitőm, szeretnék egy lm1036 hangszint beleépiteni. Hogy lenne célszerű megoldani a táplálását, hogy ne zavarodjanak össze? Az jó lenne ha a 0 lenne az lm1036 testje, a +35-ös ágra meg tennék egy 7812-t? Vagy inkább külön trafóval lenne jobb?
A legtisztább megoldás a külön trafó. Egyenirányítod puffereled, 7812-es stabilizátor ic, valamint még egy zavajszűrő 100-200n os kondi.
Nem lesz baj, hogy a erősitő nullája és a lm1036 testje közös lesz?
Nekem az első változat +35 V és a GDN ről van LM350-el 14 V-ra beállítva, persze kell még hozzá egy pár alkatrész. Nem volt vele még semmi gond kb 4-5 éve megy vele.
A hozzászólás módosítva: Márc 29, 2013
Értem, akkor próba cseresznye, csak nem lesz kisvasút szaga.
Kb 40 mA kell az LM1036 nak a ,az LM350T stab IC 3 A (3000mA) bír el. Észre se veszi ezt a terhelést, ha kell panel és beültetési rajz felteszem.
Megköszönném, jöhet!
A két dióda polaritás védelem miatt van benne, az akár ki-is hagyható, de megéri beletenni, így csak annyi árammal terhelhető amit a dióda bír.
Sziasztok!
Van egy Orinon 5.1-em. Ezt szeretném berakni az autóba. Gondolom nem kell neki 220, kb. 9-18V körül modnták. Vajon megoldható lenne, az autóba valahogy bekötni, hogy az akksit se szivja le nagyon hamar?
Nagy valószínűséggel szimmetrikus tápról megy az erősítője. Ezt elég macerás lenne megoldani. Inkább gondolkozz valamelyik TDA vagy LM autós végfok IC-ben.
Hariapunak! Erre gondoltam.
Sziasztok!
E kapcsoláson mit kell alakítani hogy jó legyen? Előre is köszönöm a segítséget.
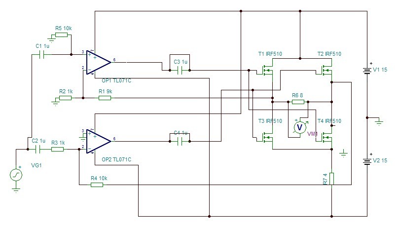
Szia! A műveleti erősítők helyett illessz be teljes hidas PWM meghajtást. Analóg üzemben a VF(*) topológiából állíts elő hídkapcsolást.
Köszönöm! Ki fogom próbálni.
Oké, a potmétert úgy állítsd be, hogy az LM1036 elbírja 14 V fölé nem tanácsos menni.
Majd idővel meg akarom valósítani a PWM végfokot, is addig kicsit kissérletezni szeretnék az analóg mosfetes híd végfokkal.
Nem számolva melegedést, meg hatásfoki problémákat, működne... Hideg van kell valamivel fűteni
Sziasztok ezen a kapcsoláson a TIP tranyókat hűteni kell bordával szerintetek?
Most NJW3281-NJW1302 páros van bent végnek. A hozzászólás módosítva: Márc 29, 2013
Hali!Ha a feszültség határ alatt akarod járatni a végfokot,és mivel meghajtóként dolgozik a TIP41/42,akkor nem igényel hűtést.De az se baj ha teszel rá.
Skype gyere
Így pl működőképes.
Közben kapcsoltam...Szóval a Philips holtidő nélküli integrált BD-inek pontosan ez a topológia van a kimenetén.
Sziasztok. Nem tudná valaki nekem megmondani hogy létezike A osztályú erősítő IC-s fprmában?
|
Bejelentkezés
Hirdetés |





Működik a c19-et kicseréltem először 2,2uf elkóra azzal is működik de az csak régi volt itthon és túl nagy de tettem bele másfajta 470nf-ot és azzal működik biztos a kondi volt rossz! Alaphelyzetben világít a D13 ha meghúz a relé késleltetés után elalszik ha melegítem a hőérzékelőt világít a D14 és a relé elenged ha lehűl a D14 elalszik a relé újra behúz tökéletes! Nagyon nagyon szépen köszönöm a segítséget reloop 

Gondolom nem kell neki 220, kb. 9-18V körül modnták. Vajon megoldható lenne, az autóba valahogy bekötni, hogy az akksit se szivja le nagyon hamar? 








