Fórum témák

» Több friss téma
Fórum » DCF77 óra Nixie-csövekkel
Lapozás: OK   182 / 255
(#) havranarpi válasza sastas01 hozzászólására (») Márc 29, 2013 /
 
3-3 sorosan és ezt a 2 "köteget" párhuzamosan
(#) sastas01 válasza havranarpi hozzászólására (») Márc 29, 2013 /
 
Értelek. A ledeket 18 mA-re érdemes méretezni. Viszont párhuzamra 2*18mA-t kell megadni mivel a párhuzamba kötésnél annyi lesz.
(#) havranarpi válasza sastas01 hozzászólására (») Márc 29, 2013 /
 
A 2 "Köteg"
2 külön ellenállást kap majd.
(#) sastas01 válasza havranarpi hozzászólására (») Márc 29, 2013 /
 
Ha van 3 db soros leded ledenként 3,2 V nyitófesszel, akkor összesen 9,6V nyitófeszed lesz, és az áramuk az eredeti(18mA) marad.
(#) havranarpi válasza sastas01 hozzászólására (») Márc 29, 2013 /
 
Ezaz!
Mire beindult szépen az óra állító gomb kábele eltörött és hozzáért a nagyfesz kapcsoló tranyókhoz.
Valószinüleg kinyírtam a PIC-et mert ha bekapcsolom akkor az órák kijelzőjébe számlás és derengés is van.
Ha állítanám az időt akkor a perc állító gomb viszi az órákat is
(#) havranarpi válasza havranarpi hozzászólására (») Márc 29, 2013 /
 
Nem tudom miért de egy kis pihenéstől megjavult az óra.
Pakolgattam és találtam 56 Ohm /2W-os ellenállást.
Ha ezt beteszem drasztikusan leesik a fényerő?
(#) sastas01 válasza havranarpi hozzászólására (») Márc 29, 2013 /
 
Mihez képest ?
(#) havranarpi válasza sastas01 hozzászólására (») Márc 29, 2013 /
 
A 33 Ohm-os ajánláshoz képest.
(#) sastas01 válasza havranarpi hozzászólására (») Márc 29, 2013 /
 
Biztosan lejjebb fog esni, de a ledek is jobban fogják magukat érezni.
(#) havranarpi válasza sastas01 hozzászólására (») Márc 29, 2013 /
 
Köszönet mindenkinek a gyors segítséget a mai nap folyamán.
Az óra is megjavult és sikerült belőni a ledek ellenállását is.
A legoptimálisabbnak az 56 Ohm /2 W bizonyult.
Nem égeti ki az ember szemét az 50.000 mcd nem is nyomja el a számokat mégis kellően világít.
Most már jöhet az amitől a legjobban óckodok a dobozolás.
Még egyszer köszönet mindent!
(#) havranarpi hozzászólása Ápr 1, 2013 /
 
Mi a legjobb megoldás abban az esetben ha nem hagyják az embert aludni a szomszéd macskái a tavasz miatt?
3:15 kor Atosz90 féle nixie órát építeni.
(#) botoseli hozzászólása Ápr 1, 2013 /
 
Kösz a segítséget, megtaláltam a hibát, holnap szerzem be a másik tranzisztorokat, itt nem volt mpsa 42 és cserébe BF422 raktam be, a karakterisztikák jók,csak sajna a lábkiosztás eltérő, a BF422-nél a bázis nem a középen van!!
Holnap az élesztés után jelentkezek.
Köszönöm a segítséget, útóla (ma még tart) kellemes ünnepet mindenkinek!
(#) havranarpi válasza havranarpi hozzászólására (») Ápr 1, 2013 /
 
Itt van a TOm025 ami múlt héten készült el és itt van a hajnal 3:15-kor készült egycsöves is.
sajna nem volt minden alkatrészem ,de holnap pótlom.
(#) Csupasz válasza havranarpi hozzászólására (») Ápr 1, 2013 /
 
Ügyes vagy!Megvan a macskáknak is a haszna....
Üdv,Csupasz
(#) havranarpi válasza Csupasz hozzászólására (») Ápr 1, 2013 /
 
Az üveg biztosíték és a LED fényerő állító trimmer milyen értékű?
Ezt még meg akartam kérdezni
(#) Csupasz válasza havranarpi hozzászólására (») Ápr 1, 2013 /
 
Sajnos egyiket sem tudom Neked megmondani, mert nekem nem ilyen tápom van....
(#) kaqkk válasza Csupasz hozzászólására (») Ápr 1, 2013 /
 
Nézd meg atosz90 cikkében ő is ezt a kapcsolást vette alapul.(sőt a programja is jó ebbe az órába, és még pontosabb is)
(#) havranarpi válasza kaqkk hozzászólására (») Ápr 1, 2013 /
 
EZ pontosan 1:1-es mása az övének de ott nem említi
(#) kaqkk válasza havranarpi hozzászólására (») Ápr 1, 2013 /
 
Akkor nem egy dologról beszélünk, Atosz 6 csöves órája teljesen más mint a tom25 óra (és alávilágítása sincs .)
(#) havranarpi válasza kaqkk hozzászólására (») Ápr 1, 2013 /
 
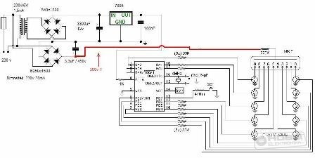
Jelenleg az egycsöves Atosz félére gondolok.
Az alsó panelon a potira és a biztire
(#) kaqkk válasza havranarpi hozzászólására (») Ápr 1, 2013 /
 
Nézd a rajzot ! Nincs trimmer
(#) havranarpi válasza kaqkk hozzászólására (») Ápr 1, 2013 /
 
Itt nincs ,de az ő paneltrevén van
(#) kaqkk válasza havranarpi hozzászólására (») Ápr 1, 2013 /
 
Azt nem néztem de ha van rajta , akkor lay terv megnyitása után vidd rá a kurzort az alkatrészre és megtudod az értékét..
(#) havranarpi válasza kaqkk hozzászólására (») Ápr 1, 2013 /
 
Pont nincs megnevezve
(#) kaqkk válasza havranarpi hozzászólására (») Ápr 1, 2013 /
 
Akkor írj neki privit
(#) vicsys válasza havranarpi hozzászólására (») Ápr 2, 2013 /
 
Az az alávilágító ledhez van. Mivel 5V-ra van kötve mint soros előtét ellenállás, én oda 1k...2,2k-os trimmert tennék. Mondjuk elég veszélyes, mert ha teljesen eltekered a potit, rámegy a teljes 5V és megszalad a leden átfolyó áram. Én egy 180...330 ohm -os ellenállást sorbakötnék vele és egy 1k ohm -os trimmert tennék be.
(#) havranarpi hozzászólása Ápr 2, 2013 /
 
Beprogramoztam első PIC-emet.
Próbáltam előzőleg is de rossz volt a PICKIT2(szilva féle)
Mostmár jó.
Beprogramoztam a 16F628A-t
Betettem Atosz90 egycsöves órájába és semmi.
Ha kicsit nyomva húzom az ujjam a PIC-en akkor úgy világít 1-2 szám.
Lehet ,hogy elégett valami a PIC-ben?
Ha igen miért?
(#) sooty válasza havranarpi hozzászólására (») Ápr 2, 2013 /
 
Visszaolvastad a picet írás után, van benne program?
(#) havranarpi válasza sooty hozzászólására (») Ápr 2, 2013 /
 
Igen benne van minden ugyan úgy ahogy a HEX -ben van
(#) patexati válasza havranarpi hozzászólására (») Ápr 2, 2013 /
 
Nincs e fordítva a PIC? Kap e rendes tápot? Megfelelő a kvarc bent (kerámiakondik egyformák)? Zárlat,koszolódás a nyákon nincs e?
Következő: »»   182 / 255
Bejelentkezés

Belépés

Hirdetés
XDT.hu
Az oldalon sütiket használunk a helyes működéshez. Bővebb információt az adatvédelmi szabályzatban olvashatsz. Megértettem