Fórum témák
» Több friss téma |
Akkor az áramkör jól müködik. A kodndi amugy is 10µF akar lenni szerintem a kapcsoláson. Ha egy 100 ohm -os potit tennél be akkor jobban be lehetne állítani az áramot.
Még egy dologra figyelj majd oda, hogy először a diódát kell csatlakoztatni a kimenetre és csak azután csatlakoztathatod az elemeket. Ha nem igy jársz el akkor a kimeneten a kondi feltöltődik az elemek feszültségére és ha rákötöd a diódát akkor egy nagy áramlökés kinyirja azt.
Köszönöm szépen a segítséget.
Ha beszerzem a diódát és kész lesz az egész rakok fel képeket.
Köszi a tippet.
A helipoti bevált. 10mA-enként tudom szabályozni. Így már tökéletes. Most már csak egy dióda hiányzik.
Sziasztok. Azt szeretném kérdezni, hogy valaki nem próbálkozott folyékony nitrogénes szineltolással? Mert régebben láttam egy videót egy narancssérga LED-ről ott egész zöld szinig tolódott el a hullámhossz.
Sziasztok üdv mindenkinek!
Már régóta olvasom ezt a fórumot. Néhány dvd író bontáson, lézerdióda kísérleten (és az óvatosságom ellenére elhalálozáson..) túl vagyok, de csak most szólalok meg először. Csak megerősíteni tudom, amit a tapasztaltabbak már előttem leírtak: 1. Csak és kizárólag áramgenerátorról hajtsátok a diódát! Van belőle sokféle. 2. Egy pár milliméteres févezetőből ne akarjunk lézerágyút építeni! Ez nem a Starwars. 3. Lehetőleg kerüljük a mechanikai behatásokat! Leejtés, reszelgetés, gyári öntvény lecsípése. 4. Kerüljük a hőhatást! Minél rövidebb ideig forrasszuk a lábakat, a házat meg végképp ne próbáljuk beónozni, amire befutja az ón, a félvezető károsodik. Pont azt néztem, hogy egy gyári profi drivernél 32-35 fokos hűtőborda hőmérsékletnél már lekapcsolják a lézerdióda áramát. 5. Nagyon érzékeny a sztatikus töltésekre! Nekem elég volt a fémházat forgatva néztem egy fehér papírlapra vetülő ellipszis foltot ill lencséket próbálgattam, melyik kollimálja jól a sugarat. Közben az egyik ujjam hozzáért valamelyik kivezetéshez, azonnal lement a fényerő és azóta úgy is maradt (egyébként egy 2007-es 16X os sony optiarc dvd író nyitott lézerdiódája volt 81 mA áramnál) 6. A kísérletek idején a lézerdióda fixen rögzítve forrasztva vagy szoros csatlakozóval csatlakoztatva legyen az áramgenerátorhoz és az áram bekapcs. előtt a minimumra legyen tekerve! Csak ezek után adjuk rá a tápfeszültséget! A mérőhely ne legyen zsúfolt egymás hegyén hátán drótok stb. Én egyszer fáradtan kísérleteztem és csak kézzel sodortam az áramgenerátor kimenetére a lézer vezetékeit. A jutalom: forduláskor megrántottam a vezetékeket amitől egy pillanatra kontakthibás lett a kimenet->lézerdióda halál mindez 100 mA nél. (ezen csak a gyári szürke öntvény kocka volt a hűtés ezt kézmelegnek mondanám 2.05 V 102 mA) 7. És persze ne nézegessünk bele, főleg ha nem tudjuk 650 nm vagy az infra dióda, fehér papírra kell tenni félhomályban már jól el lehet dönteni melyik melyik. Az infra diódák általában kisebbek, kisebb rajtuk a hűtés, vékonyabbak a hozzávezetések szalagkábel is (de nem feltétlenül) és általában gyárilag rá van ragasztva egy kollimátor(?) lencse. Bontottam már egy párat, a látható fényű lézerdiódákon általában nincs semmiféle lencse. 8. laptop írókban lévő diódák: egy Quanta dvd író 2004-es : ebben zárt dióda volt, hűtés nélkül 100 mA-el langyos volt, hűtéssel 200 mA-el nagyon szépen muzsikált. Feszültsége ekkor 2.5 V volt. Tipusa ismeretlen. Tehát ki lehet fogni laptop íróból is erős diódát. Sajnos az első generációs LM317-es áramgenerátoromban nagyon a csuszka végére került a 200mA így elég volt egy kis "kocc" és rövidzárba ment->650 mA-es lézeráram->dióda kuka 9. Lite-On laptop dvd író: ebben nyitott diódát találtam csak egy kis fémlapra felületszerelt valami (elég gagyi, valaki tett is fel képet már ilyenről) csak egy kis fekete epoxy tokozás volt az alján a lábaknak. A szürke öntvény kockába egy kis fényes lemezkével volt beszorítva és jól telenyomva hővezetővel. Ez hasonlóan muzsikált mint a Quanta dióda, de akárhogy forgattam a hűtését nem lehet megoldani (házi eszközökkel biztosan nem) esetleg lézer pointerbe gyerekeknek játszani 10-15 mA el még jó lehet. Nagyon sérülékeny. Próbáltam egy relé vörösréz sík lapjára felbondolni valami gyári kivitelt elérni. Amire megoldottam a hűtést előtte piszkálva a kollimátor lencse enyhén nekicsapódott, ennyi elég volt ahhoz hogy a kristáyl befejezze a lézerként való működését. Elnézést ha kicsit hosszasan írtam. Zsolt
Valaki kérdezte, hogy lehetne a lézerdiódával egy tokban lévő monitor (pd) diódát felhasználni szabályzásra. Erre találtam egy példát: http://webspace.webring.com/people/gl/lemagicien/elecpage/chlaser/c...r.html
Másik érdekes alkalmazás, ahol feszültségvezérelt áramgenerátorként működik egy precíziós opa, így akár egy mikrocontrollerrel is kontrollálhatjuk a lézer áramát. Alapesetben 1V bemenőfeszültséghez tartozik 1A de az alkatrészek változtatásával könnyen átalakítható kisebb áramúra:
http://www.hqew.net/circuit-diagram/Laser-Diode-Driver_2922.html
Kérdés:
Esetleg valaki tesztelte már, hogy az átlag olcsó piaci pointerek, rendesen áramgenerátorról hajtva nagyjából hány mA-edl hajthatók tartós üzemben? Illetve nagyjából hány mA körül "durrannak el" ? Szétszedtem egy ilyet mert itt kallódott -csökkent fényerő stb- úgy néz ki hogy egy nyáklap és egy rézlemez közé van préselve a dióda, gondolom ennek a hűtését is sokkal nehezebb megoldani, mint egy zárt kerek tokos "gyári" diódánál. Most egy Sony Optiarc laptop dvd író diódáját hajtom -sajnos ilyen nyitott "flat" kivitelű de legalább a dióda chip normálisabban le van védve egy kis elöl nyitott plasztik házzal- de sajnos a gyári kivitelből adódóan a hűtése elég körülményes: most 2 vastagabb meghajtogatott rézlemez hővezető közé van befogatva ami így elég kókány munka de házilag nehéz jobban kivitelezni. Ezért max 100 mA-el hajtom és egy 6mm-es plasztik kollimátor lencsével, egy fémházas koaxdugó házát használtam fel az installhoz.
Sziasztok! Egy DVD íróból kiszerelt lézerdióda lényét láthatjátok a fotón. Mi a magyarázata a fényfolt eme formájának? Natúr tok, semmi optika, 100mA. Ha lencsét használok, akkor egy vonalat kapok a közepén egy erősebb ponttal.
A hozzászólás módosítva: Ápr 2, 2013
Istenbizony megnéztem, ha nem is pókláb, de egy üveg(?)lemezke volt még ráragasztva, azt lepattintottam, de a kép ugyanaz
A hozzászólás módosítva: Ápr 2, 2013
Milyen dióda? Zárt, nyitott, lapos, felületszerelt? Milyen íróból (márka)? Régebbi, újabb? Asztali, laptop? Hányszoros sebesség? 16-18-22-24? Például a Sony Optiarc AD 5xxx sorozatba nyitott "hosszú" chipes dióda került (bánatomra smit bontottam abban pont kuka volt a dióda) viszont az AD 7xxx szériába már a felületszerelt (csak egy kis lemezke védi a chipet, házilagos hűtése nehézkes) került. Ennél még a laptop írókban lévő (zárt) diódák is jobban hűthetőek.
* "Ha lencsét használok, akkor egy vonalat kapok" Milyen lencsét használsz? Kollimátor lencse kéne oda.
Bocs elolvastam figyelmesebben, ha lencse nélkül ilyen, akkor lehet a dióda gyárilag ilyen. Szerintem nem minden dióda alkalmas "más" célokra lehet a tokozása "spéci" kivetted az öntvényből?
Volt egy kérdésem a piaci pointerekkel kapcsolatban. Nem véletlenül. 3 db 1.5 voltos gombelem ugye 4.5 volt és az áramkorlátozó tag egy ellenállat. De itt 56-82 ohm szokott lenni 100 ohm fölötti értéket nem is láttam. Saccra ez ugye 60-90 mA azaz 120-180 mW bevitt teljesítmény lenne. Ezt hogy bírja ki az elvileg 1-5 mW-os félvezető? Ha a 120 mW-ot nézzük és csak 20% hatásfokot veszünk alapul, akkor a piaci pointerek 20-30 mW-osak lehetnek?
(gondoltam arra hogy alapból a gombelem maximális árama -belső ellenállása- is áramkorlátozó tag de gondolom ez elhanyagolható az 56 ohmhoz képest, a gombelemek zárlati árama pedig 80-130 mA körül van)
Jól kihalt ez a téma.. :/
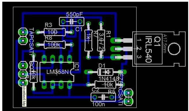
Megépítettem a Szupepe-féle áramgenerátort, annak is a moduláció nélküli tehát CW változatát, smd változatban, panel méret 15 mm X 15 mm (azért lett ilyen kicsi, mert így belefér egy cső modulba) változtatások: IRL540 helyett 2SK1112 (smd) és 560 pF helyett 390pF (ilyen volt a fiókban) Működik, de a mérések szerint stabilitásban elmarad az LM317-es áramgenerátoromtól. 200mA-es állásban 100 mA-t beállítva (üresjárat) ez terhelésre 10 ohm esetén 86 mA-re és 4.7 ohm esetén 78 mA-re lecsökken a kimenő árama. LM317 használatakor gyakorlatilag nem tudtam annyira leterhelni a generátort hogy 90 mA alá menjek csak itt a kis ohmos értékek nehezítik a dolgot. (ugye itt 12.5 ohmra adódik a 100 mA) Erre egy olyan megoldást láttam, külföldi fórumon hogy fix ellenállásokkal fix áramértékeket lehete létrehozni 4 ellenállással már elég sok diszkrét áramértéket el tudunk érni pl DIP kapcsolóval. Valahol olvastam hogy gyárilag a dvd írókban eleve úgy hajtják a lézerdiódát, hogy a diszkrét áramértékeket egyesével "hozzávezetik" a diódához tehát van az olvasási írási törlési áram ami 3 különböző áramérték diódára vezetésével összegződik Kirchoff törv alapján
Sziasztok! ha egy lg 22vagy 24xes (már nem emlékszem pontosan) dvd-íróból bontottam egy diódát akkor azt max hány mA-t bír elviselni?
ha a Mitsubishi dióda, ebből van hosszabb és rövidebb kristállyal szerelt egyébként a napokban néztem az eBay-en adatlap szerint:
CW - continious wave azaz folyamatos üzem: max 150 mA PM - pulsing mode azaz impulzus üzemi áram: max 400 mA A fentiek is normális hűtés mellett értendők, érdemes 40 fok alatt tartani.
ML101U29 tipus van azokban a meghajtókban.(LG GH22/24 ***sorozat)
Jól irja az előző hozzászóló: 400-450mA-t adhatsz rá ha modulálod és hűtöd rendesen. 40C°az a halálát fogja jelenti rövid idő alatt én a <20C°-ot javaslom peltieres hűtéssel. (kisérleteimben 15°-ra hűtve tokot 240-270mA környékén nagyon hosszú élettartama lesz,e felett drasztikusan fog csökkenni,ha CW-ben hajtod.) Tehát ha simán csak világit,folyamatosan,akkor érdemes betartani az adatlapon feltüntetett értékeket.
Köszi a segítséget! akkor ez a sokszor előkerült rajz megfelel nekemBővebben: Link? CW-ben hajtja ez a rajz? A hűtést úgy gondoltam ha az megfelel a célnak hogy vennék egy modulházat és azt egy proci bordájába raknám. Lehet hogy furcsákat kérdezek de eddig ilyennel még nem foglalkoztam
A moduláció részt el lehet hagyni, én is így építettem meg (igaz smd-ben) és tökéletesen működik CW azaz folyamatos üzemben. Az IRL... helyett bármilyen logikai n power fet jó, nekem smd-ben 2SK1112 került bele (ezt írta is valaki a laserpointer fórumon) Az 5 voltos tápfeszt érdemes betartani (7805 stabkocka, elé 100, mögé 10 mikrós kondival már elég) mert ugyan megy nagyobb tápról de fölöslegesen fűtöd a fetet. Szóval a moduláció nélküli nyákterv (normál) nem tudom ki tette föl de így nem kell keresned. Sok sikert az építéshez!
Idézet: „Az IRL... helyett bármilyen logikai n power fet jó” Nem kötelező FET. Nekem nagyon sokáig BD246C volt és tökéletesen üzemelt,a bázis ellenállást növelni lehet pár száz ohmra.A BJT kicsit jobban fog melegedni,mint a FET,ennyi.
Persze de ha kéznél van, jobb a fet. Én kapásból 3 féle tipust találtam bontva LE3055, 2SK1112, D8PN05 mindegyik jó elvileg. Egy rossz pc alaplapban is vagy 16 darabot számoltam (smd)
Ebayről akarok rendelni diódát, LPC836, ehhez meg akarom csinálni a normál nyákot, modulálhatóan, ehhez IRF530 ami van itthon, bár nem logikai, azt mondod jó lehet? Az egész egy Heatshink tipusú házba kerülne, hogy ki is nézzen valahogy, Aizixtól szerzek be hozzá kollimátort. Peltieres hűtésről kéne némi infó. Hány négyzetcentiméter? Hány volt? watt per celsiusban adják meg és ahogy nézem ~2500 tól indulnak a P. modulok. Én a következő hűtést választottam, ez egy vastag réz záródugó amibe bele van csavarva az ellenpárja, központosan befúrtam a dióda helyét, vele szemben egy vékony rézcsőben rögzítettem a kollimátort. A diódát egy hatszögletű rézlemez zárja apró csavarokkal (az anód lábnál a furat bővítve van, a ház a testelés) Eredetileg az volt az elgondolás, hogy az egészet becsavarom egy alu hűtőtömbbe, de nem vagyok megelégedve az eredménnyel. Lényeg, kör alakú modult hogy hűtök egy sík Peltierrel?
Ennek a réz záródugónak elég meredek a menetemelkedése (nem finommenetes) ezt úgy oldottam meg, hogy gázszerelésben alkalmazott teflonszalagot tekertem a menetekre, így finomabban állítható mert szorosabban tart (nem lötyög)
köszi a segítséget de nem csak neked hanem epyn-nek is
Egyébként ezt: http://www.hestore.hu/prod_10022289.html a Peltiert néztem ki, az átvételi pont is közel van hozzám, a teljesítménye, ára is elfogadható, de addig nem venném meg, amíg a témában tapasztaltabbak nem bólintanak rá (csökkentve a fejlesztés buktatóit)
én a helyedben utánanéznék a fórumon az ehhez tartozó témákba szerintem ott tudnának segíteni
IRF530 is jó ha megemeled a tápfeszültséget 9V vagy több.De ha modulációt akarsz,ez a FET nem viselkedik túl jól érdemes a drágábbik,audió FET-eket szemezgetni (IRFP**** pl.)
Bár ha bontogatottal akarsz kisrletezni,hát rajta,csak nehogy véletlen megsüsd kibontáskor az eszközt.Ellenőrizd mindig a működőképességét az áramgenerátornak mielőtt a diódádat rákötöd. A hűtésről annyit,hogy nem kell túlspilázni.Ha 250mA-t nem haladod meg,akkor elég ha a dióda egy jó hőkontaktusú foglalatban van,célszerűen ilyenben ez pedig egy jól illeszkedő furatban helyezkedik el egy nagyobb alutömb,vagy bordában. De megoldhatod ilyesformában is. Igy máris van egy sik alapod a TEM cellához miközben kerek a modulod ![]() Annak meghajtására részletezésekre pedig itt nem térek ki,megvan a maga topicja.
Ez a gyári rézmagos modul jónak tűnik. Az ebay-en láttam 5 db-os szettet -igaz nem réz magos- valami 8 dollár + a szállítás. Úgy tűnik van amit nem lehet megspórolni egy ilyen projecten. Ez a záródugó hirtelen ötlet volt "minél nagyobb legyen a réz tömeg = jó hűtés" így vettem 2 db-ot ha elfúrnám és valami 170 Ft volt. Abból indultam ki, ha másik modult csinálnék, akkor csak elég bemennem egy vizesboltba. De belátom, ez így zsákutca. Belföldön 1 ezresért láttam ilyen komplett modult és akkor nem kell kínlódnom a kollimátorral sem.
* Természetesen kimértem a fetet még a bontás után illetve az áramgenerátort is, mielőtt rákötöttem volna a diódát. Maga az smd panel csak 15*15 mm-es hogy esetleg beleférjen magába a modul házába, a poti helyére majd 2 db fix ellenállás kerül (100 mA fix dióda áramhoz) a hosszabb élettartam reményében. Sajnos az smd fetet elég körülményes hűteni, csak az alatta lévő 6*6 mm-es nyáklemez rézfólia hűti. Mondjuk késő este kézzel rajzoltam és már nem volt kedvem a túloldalra tenni (gyári LM358 + fetes áramgenerátorokon a 3.9 ohm + a fet a nyák túlsó felére kerül általában) Másik hogy nálam 5 V táp 200 mA áramnál már erősen melegszik + a kevés hűtés tehát inkább csinálok egy normál panelt rendes "nagy" fettel, bordával. * Köszi a segítséget, akkor sztem belevágok a Peltieres dologba, de majd csak gyári új erősebb diódával, mert a bontott dvd lézerekkel kapcs.ban elég vegyesek a tapasztalataim.
Hali.
Nem tudom mi a terved a piros lézerrel majd a jövőben, de vegyél pár dolgot figyelembe, én is végigjártam azt az utat amit te szeretnél. Először is, saját dióda foglalt szép becsülendő dolog, de pontos megmunkáló eszközök híján nehéz jó minőségűt készíteni, elég apró méretekkel dolgozunk, és itt pár tized milliméter is sokat számít a végeredményben. Meg is érteném ha nem lehetne vagy csak nehezen lehetne beszerezni megfelelő minőségűt de mint látom rátaláltál már külföldi forrásokra, és letettél róla. Az újrahasznosítás jó dolog, költség hatékony és fejleszti a forrasztási gyakorlatodat és bővíti az alkatrészismeretedet , bár szerintem nem megbízható, ha komolyan akarsz foglalkozni a témával akkor illik legalább a félvezetőknek újat használni. A TEC hűtés szintem teljesen fölösleges a jelenlegi felállásban, 650nM/300mW mellet egy jól méretezett hűtőborda és persze megfelelő hőkontaktus tökéletesen elég. Nézzük mit hoz magával a ez az egész, a te általad kiválasztott modul 5,9V 8A aminek 27W os teljesítménye van, ez a teljesítmény tökéletesen fölösleges egy ilyen kicsi diódához, nagyon szépen le fogja hűteni azzal nem is lesz baj, tapasztalat, de az eközben keletkező plusz hővel bizony meg fog gyűlni a bajod. Sokkal de sokkal nagyobb hűtőfelület kell ahhoz a plusz energia elvezetéséhez mintha passzívan hűtenéd a diódád. Ha hűtöd akkor figyelni kell arra is hogy a hűtött test felülte jól hőszigetelt legyen, ismételten teljesen fölös a cucc ha a környezeti hő visszamelegíti, mint egy nyitott hűtőgép. Figyelni kell arra is hogy a környezetnek leadott nagy mennyiségű hő, (a modul másik fele ami melegszik) melegíteni fogja a dióda házadat ha nincs megfelelően megvalósítva, és elindul az ördögi kör, aminek a vége egy áramot zabáló tök fölös cucc. Véleményem szerint a hűtés ráadásul az ilyen típusú akkor érdemes ha hirtelen nagy hőmennyiséget kell elszállítani, vagy széles tartományú (20-40°c) külső levegő hőmérséklet között kell dolgozni. Mindehhez kell egy 5V, 5-6A os táp, egy megfelelő szabályozóegység, a táp kézenfekvően egy pc-táp megfelelő, magának csak a tec nek, a szabályozás pedig Bővebben: Link itt található, és van több alternatíva abban a topicban, én ezt a szabályozást használom, van belőle egy példányom ami több mint 2 éves és eddig nem volt vele problémám, biztosan van ennél jobb de kezdésnek ideális. Üdv Gábor.
Köszi az észrevételeket! Elektronikában már nem vagyok kezdő, csak ebben a lézeres dologban. Ez nem egy hétköznapi terület, van benne kihívás. Más projektek esetén hozzászoktam, hogy "avval főzünk" ami van itthon. Mondjuk vasárnap du (amikor minden alkatrészbolt zárva) és kedvet kap az ember, akkor képes nekiállni lézerdióda foglalatot készíteni. Nagyjából 0,05 mm pontosságot lehet elérni házi eszközökkel. Kisebbre fúrt furat, majd közelítő módszerrel tűreszelő->acéltengelyre csavart "nullás papír" ügyelve a furat párhuzamosságára->legvégül a dióda óvatos bepréselése egy célszerszámmal. Sajnos nincs kis műszerészesztergám, vagy ilyen ismerősöm, tehát marad a gyári modul, belátom.
* Lehet, hogy 100-150 mA hez még fölösleges a TEC de megnyugtató lenne a lézerdióda 15 fokosan...a célom nem a minél nagyobb optikai kimenő teljesítmény hanem a relatíve hosszabb élettartam. Tehát nem égetni, gyufát gyújtani ![]() Kisebb rendezvényekre, zenéhez lenne látványelem, előbb egy stabil megbízható (!) -tehát nem ég le nem melegszik túl ~ 80-100 mW piros lenne a cél, aztán egy hozzá teljesítményben passzoló 30-50 mW gyári zöld modul. Aztán jön a kék ahol remélhetőleg fel tudom használni a piros építésével kapcsolatos tapasztalatokat (már bontottam jópár dvd írót, a laptop írókkal illetve a lapos fekete nyitott felületszerelt jellegű lézerekkel nem volt szerencsém...másik hogy használt dióda esetén sosem lehet tudni hány üzemórát lett hajtva) Először spirográf, tükörpados effektek lennének és utána egy galvós x-y eltérítésű (a galvókhoz már szinte minden megvan, radiális mágnesek, csapágyak, ultrakönnyű tengelyek, stb.) Sajnos tisztában vagyok vele hogy ez nem egy "hétvége alatt összedobom" project... Üdv: Zsolt |
Bejelentkezés
Hirdetés |












